高考政治复习 考点巩固卷19 遵循逻辑思维规则【考点预览+考点训练】(解析版).docx本文件免费下载 【共30页】

高考政治复习  考点巩固卷19 遵循逻辑思维规则【考点预览+考点训练】(解析版).docx
高考政治复习  考点巩固卷19 遵循逻辑思维规则【考点预览+考点训练】(解析版).docx
高考政治复习  考点巩固卷19 遵循逻辑思维规则【考点预览+考点训练】(解析版).docx
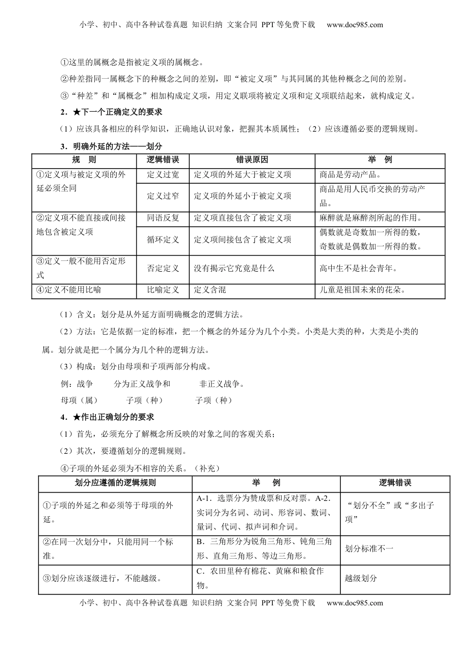
小学、初中、高中各种试卷真题知识归纳文案合同PPT等免费下载www.doc985.com小学、初中、高中各种试卷真题知识归纳文案合同PPT等免费下载www.doc985.com专题19遵循逻辑思维规则考点巩固卷考点速览考点1正确把握概念考点2正确运用判断考点3掌握逻辑推理方法考点4学会归纳与类比推理考点1正确把握概念(1-8限时10分钟)一、概念的概述1.属性(1)含义:事物总有许许多多的性质和关系。事物的性质和关系统称为属性。(2)分类:事物的属性可分为本质属性和非本质属性。本质属性是一事物成为自身并使该事物同其他事物区别开来的内部规定性。2.概念的含义概念就是通过揭示事物的本质属性而反映事物的思维形式。3.概念的表达(概念与语词的关系)(P23)(1)概念只有通过语词才能表达出来,但并非一个语词在任何场合都一定表达同一个概念。(2)不同的语词可以表达同一个概念,同一个语词在不同的场合可以表达不同的概念。.概念的基本特征:内涵与外延(1)概念的内涵:指概念所反映的事物的本质属性,它反映事物“质”的规定性,说明概念所反映的那种事物究竟“是什么”。(2)概念的外延:指具有概念所反映的本质属性的事物的范围。它说明概念所反映的那种事物“有哪些”。小学、初中、高中各种试卷真题知识归纳文案合同PPT等免费下载www.doc985.com小学、初中、高中各种试卷真题知识归纳文案合同PPT等免费下载www.doc985.com(3)概念的内涵与外延的关系:①概念的内涵和外延是相互联系、相互制约的。②概念的内涵确定了,在一定条件下,概念的外延就可以由之而确定;反之,概念的外延确定了,在一定条件下,概念的内涵也可以因此而确定。5.★概念之间的外延关系依据两个概念在所指范围上是否具有相同部分,概念之间的外延关系分为相容关系和不相容关系。(1)相容关系:如果两个概念在所指范围上具有相同部分,则为相容关系;(2)不相容关系(全异关系):如果两个概念在所指范围上不具有相同部分,则为不相容关系。种类含义图示法相容关系全同关系两个概念的外延完全相同属种关系或种属关系一个概念的外延包含着另一个概念的全部外延,外延大的概念为属概念,外延小的概念为种概念交叉关系两个概念之间有而且只有一部分外延是相同的不相容关系矛盾关系两个具有全异关系的概念包含在一个属概念中,并且它们的外延之和等于该属概念的外延反对关系两个具有全异关系的概念包含在一个属概念中,并且它们的外延之和小于该属概念的外延二、明确概念的方法1.明确内涵的方法——定义(1)含义:定义是从内涵方面明确概念的逻辑方法。给一个概念下定义,就是用简明的语句揭示概念所反映的客观事物的本质属性。(2)构成结构:定义由被定义项、定义项和定义联项三部分构成。(3)最基本、最常用的方法:种差加属概念。例:哲学是系统化理论化的世界观。被定义项定义联项种差+属概念(定义项)小学、初中、高中各种试卷真题知识归纳文案合同PPT等免费下载www.doc985.com小学、初中、高中各种试卷真题知识归纳文案合同PPT等免费下载www.doc985.com①这里的属概念是指被定义项的属概念。②种差指同一属概念下的种概念之间的差别,即“被定义项”与其同属的其他种概念之间的差别。③“种差”和“属概念”相加构成定义项,用定义联项将被定义项和定义项联结起来,就构成定义。2.★下一个正确定义的要求(1)应该具备相应的科学知识,正确地认识对象,把握其本质属性;(2)应该遵循必要的逻辑规则。3.明确外延的方法——划分(1)含义:划分是从外延方面明确概念的逻辑方法。(2)方法:它是依据一定的标准,把一个概念的外延分为几个小类。小类是大类的种,大类是小类的属。划分就是把一个属分为几个种的逻辑方法。(3)构成:划分由母项和子项两部分构成。例:战争分为正义战争和非正义战争。母项(属)子项(种)子项(种)4.★作出正确划分的要求(1)首先,必须充分了解概念所反映的对象之间的客观关系;(2)其次,要遵循划分的逻辑规则。④子项的外延必须为不相容的关系。(补充)规则逻辑错误错误原因举例①定义项与被定义项的外延必须全同定义过宽定义项的外延大于被定义项商品...

1、当您付费下载文档后,您只拥有了使用权限,并不意味着购买了版权,文档只能用于自身使用,不得用于其他商业用途(如 [转卖]进行直接盈利或[编辑后售卖]进行间接盈利)。
2、本站所有内容均由合作方或网友上传,本站不对文档的完整性、权威性及其观点立场正确性做任何保证或承诺!文档内容仅供研究参考,付费前请自行鉴别。
3、如文档内容存在违规,或者侵犯商业秘密、侵犯著作权等,请点击“违规举报”。

碎片内容

与本文档类似文档
新教材统编版政治精品解析:河北省藁城区新冀明中学2021-2022学年高二上学期学业水平模拟测试政治试题(解析版).docx
新教材统编版政治精品解析:河北省藁城区新冀明中学2021-2022学年高二上学期学业水平模拟测试政治试题(解析版).docx
免费
0下载
上海市静安区2015年高三第一学期期末(一模)学科质量检测政治试题及答案(word版).doc
上海市静安区2015年高三第一学期期末(一模)学科质量检测政治试题及答案(word版).doc
免费
0下载
2014年高考政治试卷(天津)(解析卷).doc
2014年高考政治试卷(天津)(解析卷).doc
免费
0下载
2024版《大考卷》全程考评特训卷·思想政治【新教材】核心考点增分练 24.docx
2024版《大考卷》全程考评特训卷·思想政治【新教材】核心考点增分练 24.docx
免费
13下载
2023年高考政治试卷(山东)(空白卷) (2).docx
2023年高考政治试卷(山东)(空白卷) (2).docx
免费
0下载
2013年普通高等学校招生全国统一考试(辽宁卷)往年高考真题.docx
2013年普通高等学校招生全国统一考试(辽宁卷)往年高考真题.docx
免费
0下载
易错点7全面依法治国(原卷版)-备战2024年高考政治易错题(新教材新高考).docx
易错点7全面依法治国(原卷版)-备战2024年高考政治易错题(新教材新高考).docx
免费
0下载
2025年新高考政治资料  题型八 认识评析类主观题.docx
2025年新高考政治资料 题型八 认识评析类主观题.docx
免费
0下载
2025年新高考政治资料  考点巩固卷02 生产资料所有制与经济体制(解析版).docx
2025年新高考政治资料 考点巩固卷02 生产资料所有制与经济体制(解析版).docx
免费
0下载
2025年新高考政治资料  专题十四 训练3 演绎推理与归纳推理.docx
2025年新高考政治资料 专题十四 训练3 演绎推理与归纳推理.docx
免费
0下载
高中 思想政治·必修4·哲学与文化课时作业(word)  课时作业12 社会历史的发展  .docx
高中 思想政治·必修4·哲学与文化课时作业(word) 课时作业12 社会历史的发展  .docx
免费
22下载
高考政治复习  第三课 领会科学思维  练习(原卷版)【抢分秘籍】2025年高考政治一轮复习精讲精练.doc
高考政治复习 第三课 领会科学思维 练习(原卷版)【抢分秘籍】2025年高考政治一轮复习精讲精练.doc
免费
0下载
高中2022·微专题·小练习·政治【统考版】专练24.docx
高中2022·微专题·小练习·政治【统考版】专练24.docx
免费
0下载
第七课 做个明白的劳动者 练习(解析版)【抢分秘籍】2025年高考政治一轮复习精讲精练.doc
第七课 做个明白的劳动者 练习(解析版)【抢分秘籍】2025年高考政治一轮复习精讲精练.doc
免费
0下载
2025年新高考政治资料  专题十 长效热点探究 热点10 大兴调查研究 厚植为民情怀.docx
2025年新高考政治资料 专题十 长效热点探究 热点10 大兴调查研究 厚植为民情怀.docx
免费
0下载
2013年全国高考政治试卷(大纲版).doc
2013年全国高考政治试卷(大纲版).doc
免费
0下载
高中2024版考评特训卷·政治【统考版】单元检测(十三).docx
高中2024版考评特训卷·政治【统考版】单元检测(十三).docx
免费
0下载
精品解析:江苏省南京市、盐城市2023届高三第一次模拟考试政治试题(解析版).docx
精品解析:江苏省南京市、盐城市2023届高三第一次模拟考试政治试题(解析版).docx
免费
0下载
高中2022·微专题·小练习·政治【新高考】专练 9.docx
高中2022·微专题·小练习·政治【新高考】专练 9.docx
免费
0下载
2024年高考政治一轮复习(部编版) 必修4 阶段检测5.docx
2024年高考政治一轮复习(部编版) 必修4 阶段检测5.docx
免费
30下载
我的小文库
实名认证
内容提供者

提供高质量免费文档试卷下载,如果满意请告诉您身边的人,如果不满意请告诉我们,您的意见对于我们很重要,是我们不断进步的动力

阅读排行

确认删除?
回到顶部
客服号
  • 客服QQ点击这里给我发消息
QQ群
  • QQ群点击这里加入QQ群
提交所需资料详情,我们来帮找资料