高考化学复习 考点五 离子检验与推断(学生版).docx本文件免费下载 【共8页】

高考化学复习  考点五 离子检验与推断(学生版).docx
高考化学复习  考点五 离子检验与推断(学生版).docx
高考化学复习  考点五 离子检验与推断(学生版).docx
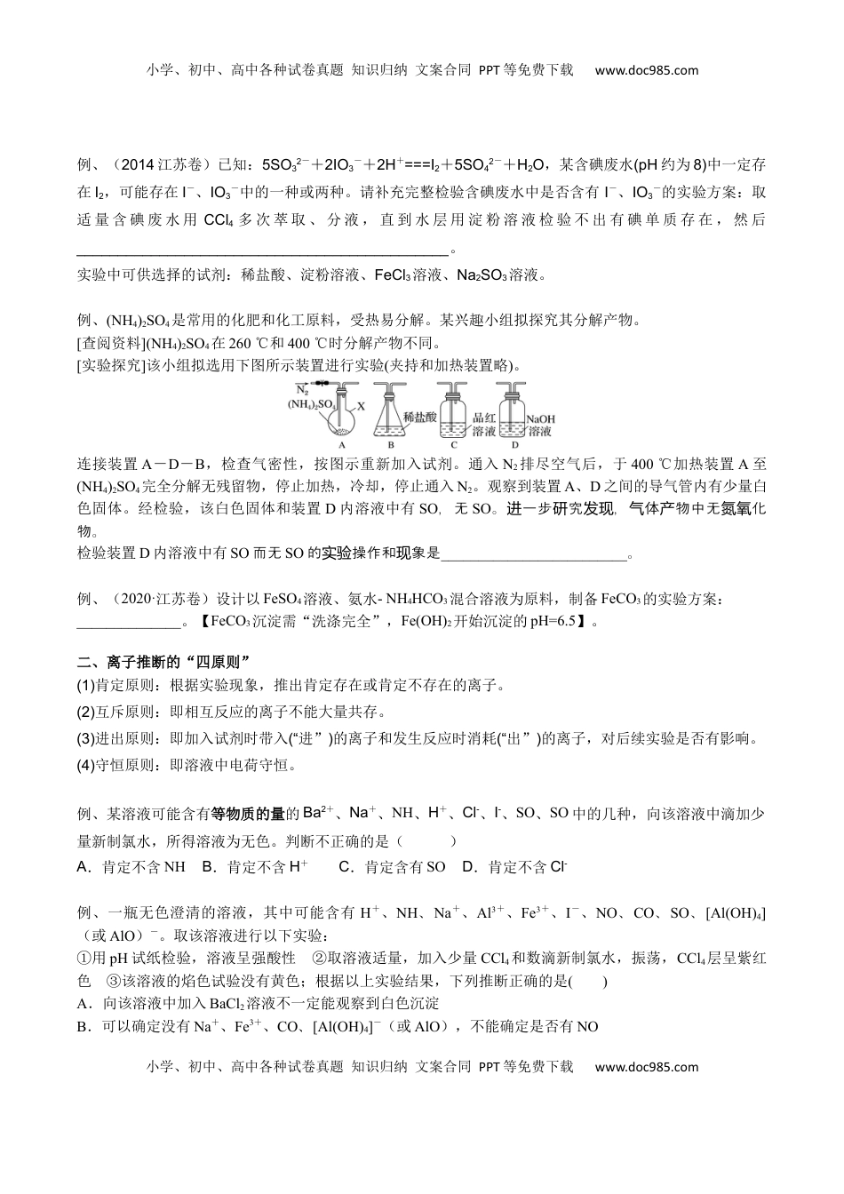
小学、初中、高中各种试卷真题知识归纳文案合同PPT等免费下载www.doc985.com小学、初中、高中各种试卷真题知识归纳文案合同PPT等免费下载www.doc985.com【基础知识】离子反应考点五离子检验与推断【必备知识】一、离子检验离子操作现象Cl-、Br-、I-先加稀HNO3酸化,再滴加AgNO3溶液。产生色沉淀(AgCl)、产生色沉淀(AgBr)、产生色沉淀(AgI)Br-、I-先加氯水或H2O2,再滴加CCl4萃取。Br-:有机层色I-:有机层色I-先加氯水或H2O2,再滴加淀粉溶液。溶液变蓝SO先加稀盐酸酸化,再滴加BaCl2溶液。加稀盐酸无明显现象,再加BaCl2溶液产生Fe2+K3[Fe(CN)6]溶液生成先加KSCN溶液再加氯水先无明显变化,后变色KMnO4溶液紫红色Fe3+KSCN溶液溶液呈色淀粉-KI溶液溶液变色NH加浓NaOH溶液,加热。产生使湿润的色石蕊试剂变蓝的气体。Mg2+加过量NaOH溶液开始产生色沉淀,NaOH溶液过量沉淀Al3+加过量NaOH溶液开始产生色沉淀,NaOH溶液过量沉淀Cu2+加过量NaOH溶液产生色沉淀Ag+加过量氨水开始产生色沉淀,氨水过量沉淀COCaCl2溶液和稀盐酸加CaCl2溶液产生色沉淀,再加稀盐酸沉淀,产生。SO、HSO稀H2SO4和品红溶液加稀硫酸产生有,且气体能使溶液褪色。Na+、K+焰色试验Na+:色火焰K+:色火焰(透过蓝色钴玻璃)【易错警示】问题分析1、向某溶液中,加入BaCl2溶液后生成白色沉淀,再加入稀盐酸沉淀不消失,能否判断溶液中存在SO42-。2、向某溶液中加入Ca(OH)2溶液,有白色沉淀生成,能否判断溶液中一定存在CO32-。小学、初中、高中各种试卷真题知识归纳文案合同PPT等免费下载www.doc985.com小学、初中、高中各种试卷真题知识归纳文案合同PPT等免费下载www.doc985.com3、向某溶液中滴入稀盐酸,产生能使澄清石灰水变浑浊的气体,能否判断溶液中一定存在CO32-。4、向某溶液中加入稀NaOH溶液,把湿润无色酚酞试纸放在试管口,试纸不变红,则溶液中一定不存在NH4+。5、向某溶液中滴加氯水,再加入KSCN溶液,溶液变红色,则溶液中一定存在Fe2+。6、做某溶液的焰色反应实验,火焰呈黄色,则溶液中一定存在钠元素,不存在钾元素。7、加入稀盐酸酸化的Ba(NO3)2溶液,出现白色沉淀,则溶液中可能有SO32-或SO42-或Ag+。8、加入盐酸,产生白色沉淀,滴加硝酸白色沉淀不溶解,则溶液中有Ag+。9、往某溶液滴加氢氧化钠溶液有白色沉淀生成,则该溶液中一定含有Mg2+或Al3+。10、滴入硝酸酸化的Ba(NO3)2溶液,产生白色沉淀,溶液中一定存在SO42-。11、无色溶液加入CCl4无现象,滴加氯水后CCl4层呈紫红色,则溶液中一定存在I-不存在Br-。12、某溶液中滴加氨水,立即出现白色沉淀,后逐渐增多,最后部分溶解,说明原溶液中肯定有Ag+,可能有Al3+或Mg2+。【拓展】离子检验操作答题模版①实验操作(取少量或适量待检溶液于试管中,加入……试剂,再加入……试剂)②现象描述(①溶液由……变为……,②有……生成,③没有……等)③得出结论(如“若……说明……,若……说明……”)例、在三草酸合铁酸钾的热分解产物含有FeO和Fe2O3,检验Fe2O3存在的方法是:__________________________________________。例、结晶析出Na2S2O3·5H2O,其中可能含有Na2SO3、Na2SO4等杂质。利用所给试剂设计实验,检测产品中是否存在Na2SO4,简要说明实验操作、现象和结论_________________________________________。已知Na2S2O3·5H2O遇酸易分解:S2O32-+2H+===S↓+SO2↑+H2O。供选择的试剂:稀盐酸、稀硫酸、稀硝酸、BaCl2溶液、AgNO3溶液。例、榴石矿石可以看作由CaO、FeO、Fe2O3、Al2O3、SiO2组成。试设计实验证明榴石矿石中含有FeO(试剂任选,说明实验操作与现象):________________________________________。小学、初中、高中各种试卷真题知识归纳文案合同PPT等免费下载www.doc985.com小学、初中、高中各种试卷真题知识归纳文案合同PPT等免费下载www.doc985.com例、(2014江苏卷)已知:5SO32-+2IO3-+2H+===I2+5SO42-+H2O,某含碘废水(pH约为8)中一定存在I2,可能存在I-、IO3-中的一种或两种。请补充完整检验含碘废水中是否含有I-、IO3-的实验方案:取适量含碘废水用CCl4多次萃取、分液,直到水层...

1、当您付费下载文档后,您只拥有了使用权限,并不意味着购买了版权,文档只能用于自身使用,不得用于其他商业用途(如 [转卖]进行直接盈利或[编辑后售卖]进行间接盈利)。
2、本站所有内容均由合作方或网友上传,本站不对文档的完整性、权威性及其观点立场正确性做任何保证或承诺!文档内容仅供研究参考,付费前请自行鉴别。
3、如文档内容存在违规,或者侵犯商业秘密、侵犯著作权等,请点击“违规举报”。

碎片内容

与本文档类似文档
2013年高考化学试卷(北京)(空白卷).doc
2013年高考化学试卷(北京)(空白卷).doc
免费
0下载
2020年高考化学真题(天津自主命题)(解析版).doc
2020年高考化学真题(天津自主命题)(解析版).doc
免费
6下载
2018年全国统一高考化学试卷(新课标ⅲ).doc
2018年全国统一高考化学试卷(新课标ⅲ).doc
免费
0下载
2024年高考化学一轮复习讲义(新人教版)第1章 第2练 离子反应 离子方程式.docx
2024年高考化学一轮复习讲义(新人教版)第1章 第2练 离子反应 离子方程式.docx
免费
21下载
2025年新高考化学资料  专题13  有机化学基础(测试)(解析版).docx
2025年新高考化学资料 专题13 有机化学基础(测试)(解析版).docx
免费
0下载
上海市虹口区2022年高三第一学期期末(一模)化学答案.docx
上海市虹口区2022年高三第一学期期末(一模)化学答案.docx
免费
0下载
高考化学复习  2025届高三化学一轮专题复习讲义(13)-专题三第六讲 电离和水解平衡 (1).doc
高考化学复习 2025届高三化学一轮专题复习讲义(13)-专题三第六讲 电离和水解平衡 (1).doc
免费
0下载
2016年全国统一高考化学试卷(新课标ⅲ)(含解析版).doc
2016年全国统一高考化学试卷(新课标ⅲ)(含解析版).doc
免费
8下载
高中化学·必修第二册(SJ版)课时作业(word)  课时作业12.docx
高中化学·必修第二册(SJ版)课时作业(word) 课时作业12.docx
免费
21下载
高中2023《微专题·小练习》·化学·新教材·XL-6专练56晶体结构与性质.docx
高中2023《微专题·小练习》·化学·新教材·XL-6专练56晶体结构与性质.docx
免费
0下载
高考化学复习  02 考点四 大π键(教师版).docx
高考化学复习 02 考点四 大π键(教师版).docx
免费
0下载
高中2024版考评特训卷·化学【新教材】(河北省专用)仿真模拟冲刺标准练(一).docx
高中2024版考评特训卷·化学【新教材】(河北省专用)仿真模拟冲刺标准练(一).docx
免费
0下载
2023《微专题·小练习》·化学·新教材·XL-6专练14 铁、铜及其化合物.docx
2023《微专题·小练习》·化学·新教材·XL-6专练14 铁、铜及其化合物.docx
免费
20下载
高考化学复习  考点14  硫及其化合物(核心考点精讲精练)-备战2025年高考化学一轮复习考点帮(新高考通用)(原卷版).docx
高考化学复习 考点14 硫及其化合物(核心考点精讲精练)-备战2025年高考化学一轮复习考点帮(新高考通用)(原卷版).docx
免费
0下载
化学积累改错_178页.pdf
化学积累改错_178页.pdf
免费
21下载
1996年西藏高考化学真题及答案.doc
1996年西藏高考化学真题及答案.doc
免费
20下载
精品解析:江苏省盐城市联盟校2023-2024学年高三上学期第二次联考化学试卷(原卷版).docx
精品解析:江苏省盐城市联盟校2023-2024学年高三上学期第二次联考化学试卷(原卷版).docx
免费
0下载
高中2024版考评特训卷·化学【新教材】(含不定项)课练 14.docx
高中2024版考评特训卷·化学【新教材】(含不定项)课练 14.docx
免费
0下载
2009年高考化学试卷(山东)(空白卷).doc
2009年高考化学试卷(山东)(空白卷).doc
免费
0下载
高考化学复习  考点36 烃的衍生物(核心考点精讲精练)-备战2025年高考化学一轮复习考点帮(新高考通用)(解析版).docx
高考化学复习 考点36 烃的衍生物(核心考点精讲精练)-备战2025年高考化学一轮复习考点帮(新高考通用)(解析版).docx
免费
0下载
我的小文库
实名认证
内容提供者

提供高质量免费文档试卷下载,如果满意请告诉您身边的人,如果不满意请告诉我们,您的意见对于我们很重要,是我们不断进步的动力

阅读排行

确认删除?
回到顶部
客服号
  • 客服QQ点击这里给我发消息
QQ群
  • QQ群点击这里加入QQ群
提交所需资料详情,我们来帮找资料