高考化学复习 第04讲 沉淀溶解平衡(练习)(原卷版).docx本文件免费下载 【共18页】

高考化学复习  第04讲  沉淀溶解平衡(练习)(原卷版).docx
高考化学复习  第04讲  沉淀溶解平衡(练习)(原卷版).docx
高考化学复习  第04讲  沉淀溶解平衡(练习)(原卷版).docx
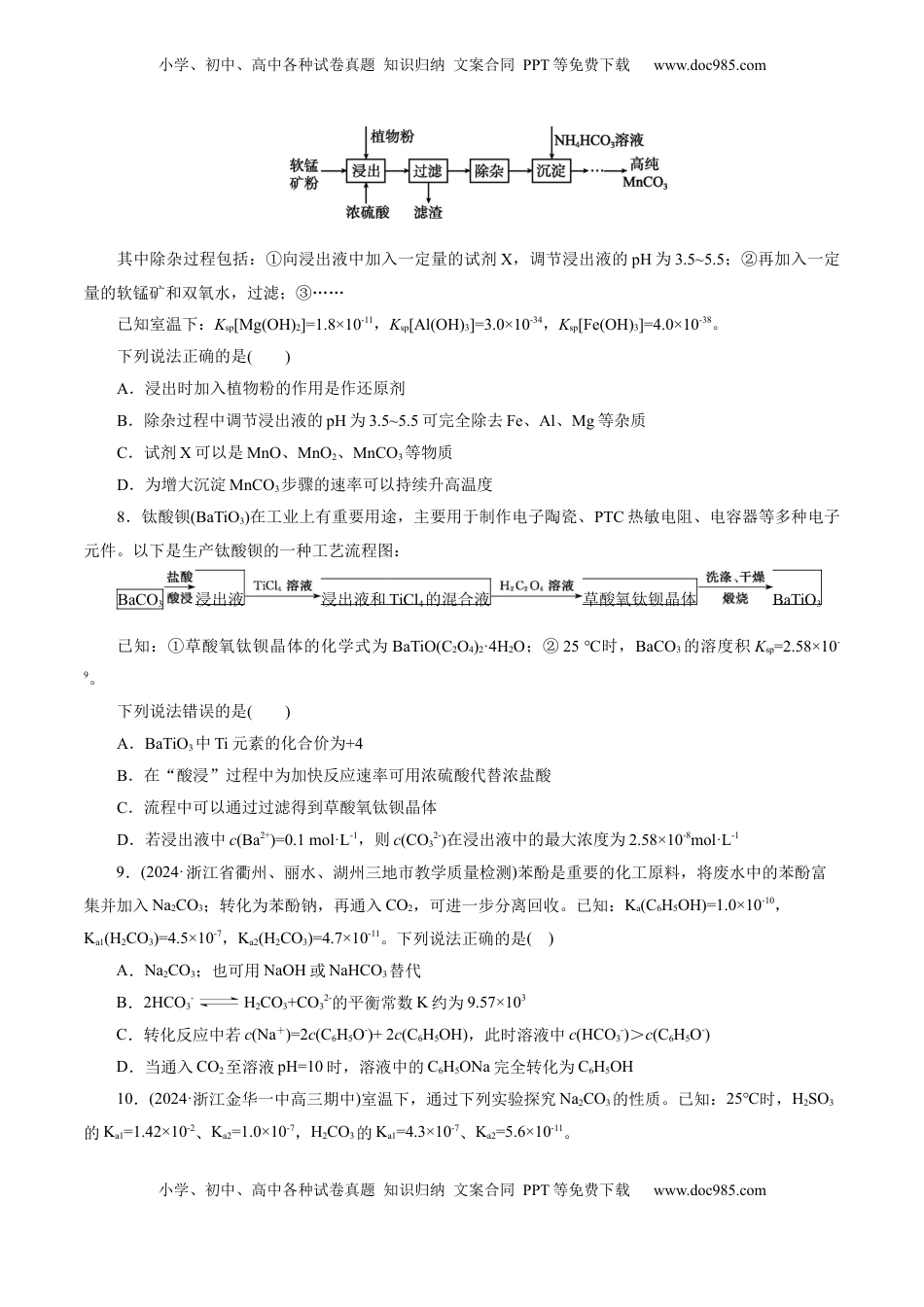
小学、初中、高中各种试卷真题知识归纳文案合同PPT等免费下载www.doc985.com小学、初中、高中各种试卷真题知识归纳文案合同PPT等免费下载www.doc985.com第04讲沉淀溶解平衡目录01模拟基础练【题型四】沉淀溶解平衡及影响因素【题型四】沉淀溶解平衡的应用【题型四】和Ksp有关的计算与判断【题型四】沉淀溶解平衡图像02重难创新练03真题实战练题型一沉淀溶解平衡及影响因素1.把Ca(OH)2放入蒸馏水中,一段时间后达到平衡:Ca(OH)2(s)Ca2+(aq)+2OH-(aq)。下列说法正确的是()A.恒温下向溶液中加入CaO,溶液的pH增大B.给溶液加热,溶液的pH增大C.向溶液中加入Na2CO3溶液,其中固体质量增加D.向溶液中加入少量NaOH固体,Ca(OH)2固体质量不变2.工业上向锅炉里注入Na2CO3溶液,在浸泡过程中将水垢中的CaSO4转化为CaCO3,再用盐酸除去。下列叙述不正确的是()A.升高温度,Na2CO3溶液的Kw和c(OH-)均会增大B.沉淀转化的离子方程式为CO32-(aq)+CaSO4(s)CaCO3(s)+SO42-(aq)C.在盐酸中,CaCO3的溶解度大于CaSO4D.Na2CO3溶液中通入CO2后,阴离子浓度均减小3.向AgCl浊液中滴加氨水后可得到澄清溶液,继续滴加浓硝酸后又有沉淀生成。经查资料得知:Ag++2NH3·H2O[Ag(NH3)2]++2H2O。下列分析不正确的是()A.浊液中存在沉淀溶解平衡:AgCl(s)Ag+(aq)+Cl-(aq)小学、初中、高中各种试卷真题知识归纳文案合同PPT等免费下载www.doc985.com小学、初中、高中各种试卷真题知识归纳文案合同PPT等免费下载www.doc985.comB.实验可以证明NH3结合Ag+的能力比Cl-的强C.实验表明实验室可用氨水洗涤银镜反应后的试管D.由资料信息可推知,加浓硝酸后生成的沉淀为AgCl4.牙齿表面覆盖的牙釉质是人体中最坚硬的部分,起着保护牙齿的作用,其主要成分为羟基磷酸钙[Ca5(PO4)3OH]。在牙齿表面存在着如下平衡:Ca5(PO4)3OH(s)5Ca2+(aq)+3PO(aq)+OH-(aq)Ksp=6.8×10-37。已知Ca5(PO4)3F(s)的Ksp=2.8×10-51。下列说法错误的是()A.残留在牙齿上的糖发酵会产生H+,经常吃糖易造成龋齿B.由题述平衡可知,小孩长牙时要少吃糖多补钙C.若减少OH-的浓度,题述平衡将向右移动,Ksp的值相应增大D.使用含氟的牙膏能防止龋齿,是因为Ca5(PO4)3OH(s)转化为更难溶的Ca5(PO4)3F(s)5.为研究沉淀的生成及转化,同学们进行图所示实验。下列关于该实验的分析不正确的是()A.①中产生白色沉淀的原因是c(Ag+)c(SCN-)>Ksp(AgSCN)B.①中存在平衡:AgSCN(s)Ag+(aq)+SCN-(aq)C.②中无明显变化是因为溶液中的c(SCN-)过低D.上述实验不能证明AgSCN向AgI沉淀转化反应的发生题型二沉淀溶解平衡的应用6.某电子厂排放的酸性废液中含有Fe3+、Cu2+、Fe2+和Cl-等离子,以这种废液为原料设计制备高纯Fe2O3的工艺流程如图所示(部分操作和条件略)。已知:①HCl(浓)+FeCl3HFeCl4(易溶于有机溶剂);②Ksp[Fe(OH)3]=8.0×10-38,lg2≈0.3。下列说法不正确的是()A.反应1所发生的反应中存在氧化还原反应B.在反萃取过程中利用了平衡移动原理,可用水作为反萃取剂C.氨水的作用是调节pH使Fe3+沉淀,相关反应离子方程式为Fe3++3OH-=Fe(OH)3↓D.为使Fe3+沉淀完全(浓度小于1×10-5mol·L-1),需调节溶液pH>3.37.高纯碳酸锰在电子工业中有着重要的应用,湿法浸出软锰矿(主要成分为MnO2,含有少量Fe、Al、Mg等杂质元素)制备高纯碳酸锰的流程如图所示:小学、初中、高中各种试卷真题知识归纳文案合同PPT等免费下载www.doc985.com小学、初中、高中各种试卷真题知识归纳文案合同PPT等免费下载www.doc985.com其中除杂过程包括:①向浸出液中加入一定量的试剂X,调节浸出液的pH为3.5~5.5;②再加入一定量的软锰矿和双氧水,过滤;③……已知室温下:Ksp[Mg(OH)2]=1.8×10-11,Ksp[Al(OH)3]=3.0×10-34,Ksp[Fe(OH)3]=4.0×10-38。下列说法正确的是()A.浸出时加入植物粉的作用是作还原剂B.除杂过程中调节浸出液的pH为3.5~5.5可完全除去Fe、Al、Mg等杂质C.试剂X可以是MnO、MnO2、MnCO3等物质D.为增大沉淀MnCO3步骤的速率可以持续升高温度8.钛酸钡(BaTiO3)在工业上有重要用途,主要用于制作电子陶瓷、PTC热敏电阻、电容器等多种电子元件。以下...

1、当您付费下载文档后,您只拥有了使用权限,并不意味着购买了版权,文档只能用于自身使用,不得用于其他商业用途(如 [转卖]进行直接盈利或[编辑后售卖]进行间接盈利)。
2、本站所有内容均由合作方或网友上传,本站不对文档的完整性、权威性及其观点立场正确性做任何保证或承诺!文档内容仅供研究参考,付费前请自行鉴别。
3、如文档内容存在违规,或者侵犯商业秘密、侵犯著作权等,请点击“违规举报”。

碎片内容

与本文档类似文档
2018年高考化学试卷(新课标Ⅱ)(空白卷) (12).docx
2018年高考化学试卷(新课标Ⅱ)(空白卷) (12).docx
免费
0下载
高考化学复习  2025年高考复习化学课时检测三十六:分子结构与性质的基本知能评价(含解析).doc
高考化学复习 2025年高考复习化学课时检测三十六:分子结构与性质的基本知能评价(含解析).doc
免费
0下载
2018年高考化学试卷(新课标Ⅰ)(空白卷) (5).docx
2018年高考化学试卷(新课标Ⅰ)(空白卷) (5).docx
免费
0下载
2024版《微专题》·化学·统考版专练 26.docx
2024版《微专题》·化学·统考版专练 26.docx
免费
9下载
2024高考试卷浙江化学-1月-试题-p.docx
2024高考试卷浙江化学-1月-试题-p.docx
免费
18下载
高考化学复习  微专题突破01 化学用语 化学与STSE(学案)(学生版).docx
高考化学复习 微专题突破01 化学用语 化学与STSE(学案)(学生版).docx
免费
0下载
2016年高考化学试卷(浙江)【10月】(空白卷).docx
2016年高考化学试卷(浙江)【10月】(空白卷).docx
免费
0下载
2017年全国统一高考化学试卷(新课标ⅰ).doc
2017年全国统一高考化学试卷(新课标ⅰ).doc
免费
0下载
2024年高考化学一轮复习讲义(新人教版)第6章 第34讲 分子的性质 配合物与超分子.docx
2024年高考化学一轮复习讲义(新人教版)第6章 第34讲 分子的性质 配合物与超分子.docx
免费
24下载
高考化学复习  专题六 大题突破2 化工流程题的综合分析(A、B两练)【淘宝店:红太阳资料库】.docx
高考化学复习 专题六 大题突破2 化工流程题的综合分析(A、B两练)【淘宝店:红太阳资料库】.docx
免费
0下载
《五年高考题分类训练》化学(2019-2023)专题四 氧化还原反应.docx
《五年高考题分类训练》化学(2019-2023)专题四 氧化还原反应.docx
免费
7下载
高考化学复习  专题七 选择题专攻1 常用实验仪器、试剂保存、实验安全【淘宝店:红太阳资料库】 (1).docx
高考化学复习 专题七 选择题专攻1 常用实验仪器、试剂保存、实验安全【淘宝店:红太阳资料库】 (1).docx
免费
0下载
2021年高考化学试卷(浙江)(1月)(空白卷).docx
2021年高考化学试卷(浙江)(1月)(空白卷).docx
免费
0下载
高考化学复习  信息必刷卷01(山东专用)(解析版).docx
高考化学复习 信息必刷卷01(山东专用)(解析版).docx
免费
0下载
2018年高考化学试卷(新课标Ⅱ)(空白卷) (7).docx
2018年高考化学试卷(新课标Ⅱ)(空白卷) (7).docx
免费
0下载
2014年全国统一高考化学试卷(新课标ⅱ)往年高考真题.doc
2014年全国统一高考化学试卷(新课标ⅱ)往年高考真题.doc
免费
0下载
高考化学复习  第02讲 铁及其重要化合物(讲义)(原卷版).docx
高考化学复习 第02讲 铁及其重要化合物(讲义)(原卷版).docx
免费
0下载
高中2023《微专题·小练习》·化学·新教材·XL-6专练4 物质的组成、性质、分类.docx
高中2023《微专题·小练习》·化学·新教材·XL-6专练4 物质的组成、性质、分类.docx
免费
0下载
高考化学复习  第04讲  沉淀溶解平衡(练习)(原卷版).docx
高考化学复习 第04讲 沉淀溶解平衡(练习)(原卷版).docx
免费
0下载
2011年高考真题 化学(山东卷)(原卷版).pdf
2011年高考真题 化学(山东卷)(原卷版).pdf
免费
13下载
我的小文库
实名认证
内容提供者

提供高质量免费文档试卷下载,如果满意请告诉您身边的人,如果不满意请告诉我们,您的意见对于我们很重要,是我们不断进步的动力

阅读排行

确认删除?
回到顶部
客服号
  • 客服QQ点击这里给我发消息
QQ群
  • QQ群点击这里加入QQ群
提交所需资料详情,我们来帮找资料