高考化学复习 大单元一 第三章 第9讲 物质的分离与提纯.docx本文件免费下载 【共11页】

高考化学复习  大单元一 第三章 第9讲 物质的分离与提纯.docx
高考化学复习  大单元一 第三章 第9讲 物质的分离与提纯.docx
高考化学复习  大单元一 第三章 第9讲 物质的分离与提纯.docx
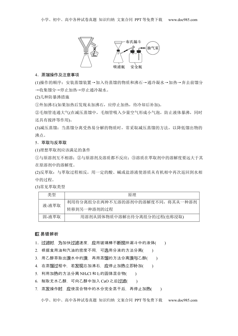
小学、初中、高中各种试卷真题知识归纳文案合同PPT等免费下载www.doc985.com小学、初中、高中各种试卷真题知识归纳文案合同PPT等免费下载www.doc985.com第9讲物质的分离与提纯[复习目标]1.掌握常见物质分离和提纯的方法。2.能综合运用物质的不同性质对常见的物质进行分离和提纯。考点一分离提纯的基本方法1.物质分离、提纯的区别分离将混合物的各组分分开,获得几种纯净物的过程提纯将混合物中的杂质______而得到________的过程,又叫物质的净化或除杂2.分离提纯常用的方法与装置3.过滤装置的拓展创新(1)热过滤:在加热条件下,趁热过滤的分离方法。为避免接近饱和溶质在过滤时结晶析出(见下左图)。(2)减压过滤(抽滤):加快过滤速度及干燥。由布氏漏斗、吸滤瓶、胶管、安全瓶、抽气泵、滤纸等组装而成(见下右图)。小学、初中、高中各种试卷真题知识归纳文案合同PPT等免费下载www.doc985.com小学、初中、高中各种试卷真题知识归纳文案合同PPT等免费下载www.doc985.com4.蒸馏操作及注意事项(1)操作的顺序:安装蒸馏装置→加入待蒸馏的物质和沸石→通冷凝水→加热→弃去前馏分→收集馏分→停止加热→停止通冷凝水。(2)几种防暴沸措施①外加沸石(如果加热后发现未加沸石,应停止加热,待冷却后补加)。②毛细管连通大气(在减压蒸馏中,毛细管吸入少量空气形成小气泡,防止液体暴沸,同时还具有搅拌等作用)。(3)减压蒸馏:当蒸馏分离受热易分解的物质时,常采取减压蒸馏的方法,以降低馏出物的沸点。5.萃取与反萃取(1)理想萃取剂应该满足的条件①与原溶剂互不相溶;②与原溶剂及溶质都不反应;③溶质在萃取剂中的溶解度要远大于其在原溶剂中的溶解度。(2)反萃取:与萃取过程相反,用一定的酸、碱或盐溶液使溶质从有机相中再次返回到水相中的过程。(3)常见萃取类型类型原理液-液萃取利用待分离组分在两种不互溶的溶剂中的溶解度不同,将其从一种溶剂转移到另一种溶剂的过程固-液萃取用溶剂从固体物质中溶解出待分离组分的过程(也称浸取)1.,加快速度,用玻璃棒不拌漏斗中的液体过滤时为过滤应断搅()2.根据食用油和汽油的密度不同,可用分液的方法分离选()3.用乙醇萃取出水中的,再用蒸的方法分离乙醇溴溴馏溴与()4.在蒸程中,若忘加沸石,停止加立即加馏过发现应热补()5.利用加的方法分离热NH4Cl和I2的固体混合物()6.制取无水乙醇,可向乙醇中加入CaO之后过滤()7.蒸操作,使混合物中的水分完全蒸干后,再停止加发时应热()小学、初中、高中各种试卷真题知识归纳文案合同PPT等免费下载www.doc985.com小学、初中、高中各种试卷真题知识归纳文案合同PPT等免费下载www.doc985.com一、结晶与重结晶的应用1.图甲、图乙为一些物质的溶解度随温度变化的曲线。(1)A点KNO3溶液是__________(填“饱和溶液”或“不饱和溶液”)。(2)将B点KNO3溶液变成饱和溶液的方法有________________________________________________________________________。(3)常温下,由NaCl稀溶液获取NaCl固体的方法是__________。(4)常温下由KNO3稀溶液获取KNO3固体的方法是_________________________________。(5)NaCl固体中含少量KNO3,提纯NaCl固体的方式是______________________________。(6)KNO3固体中含少量NaCl,提纯KNO3固体的方式是_______________________________________________________________________________________________________。(7)图乙所示为Na2SO3的溶解度随温度的变化曲线。常温下由Na2SO3稀溶液获取Na2SO3固体的方法是_____________________________________________________________________________________________________________________________________________。二、分离、提纯的实验操作注意事项2.(1)从MgSO4溶液中得到MgSO4固体的实验操作包括____________、冷却结晶、________、洗涤、干燥等一系列操作,在此过程中玻璃棒的作用是______(填序号)。①引流②搅拌加速溶解③搅拌使溶液受热均匀,防止暴沸(2)过滤后,若滤液浑浊,需_______________________________________________________。浑浊的原因可能是___________________________________________________________...

1、当您付费下载文档后,您只拥有了使用权限,并不意味着购买了版权,文档只能用于自身使用,不得用于其他商业用途(如 [转卖]进行直接盈利或[编辑后售卖]进行间接盈利)。
2、本站所有内容均由合作方或网友上传,本站不对文档的完整性、权威性及其观点立场正确性做任何保证或承诺!文档内容仅供研究参考,付费前请自行鉴别。
3、如文档内容存在违规,或者侵犯商业秘密、侵犯著作权等,请点击“违规举报”。

碎片内容

与本文档类似文档
高考化学复习  信息必刷卷05(陕西、山西、宁夏、青海专用)(解析版).docx
高考化学复习 信息必刷卷05(陕西、山西、宁夏、青海专用)(解析版).docx
免费
0下载
【高考化学】备战2024年易错类型11 化学能与电能(9大易错点)(解析版).docx
【高考化学】备战2024年易错类型11 化学能与电能(9大易错点)(解析版).docx
免费
0下载
2023《微专题·小练习》·化学·新教材·XL-6专练53实验综合应用二.docx
2023《微专题·小练习》·化学·新教材·XL-6专练53实验综合应用二.docx
免费
5下载
高考化学复习  大单元四 第十二章 热点强化24 多平衡体系溶液中平衡常数(K)的计算及应用 (1).docx
高考化学复习 大单元四 第十二章 热点强化24 多平衡体系溶液中平衡常数(K)的计算及应用 (1).docx
免费
0下载
精品解析:上海市浦东新区2023-2024学年高三上学期一模化学试卷(解析版).docx
精品解析:上海市浦东新区2023-2024学年高三上学期一模化学试卷(解析版).docx
免费
0下载
高考化学易错类型09 物质结构与性质(7大易错点)(原卷版).docx
高考化学易错类型09 物质结构与性质(7大易错点)(原卷版).docx
免费
0下载
高考化学复习  信息必刷卷03(江苏专用)(解析版).docx
高考化学复习 信息必刷卷03(江苏专用)(解析版).docx
免费
0下载
高考化学复习  大单元一 第三章 热点强化5 仪器的组合与气体体积的测定.docx
高考化学复习 大单元一 第三章 热点强化5 仪器的组合与气体体积的测定.docx
免费
0下载
2017年高考化学试卷(新课标Ⅱ)(空白卷) (8).docx
2017年高考化学试卷(新课标Ⅱ)(空白卷) (8).docx
免费
0下载
2023生物学·必修12.3.docx
2023生物学·必修12.3.docx
免费
0下载
2020年高考化学真题(海南自主命题)(解析版).doc
2020年高考化学真题(海南自主命题)(解析版).doc
免费
30下载
【免费下载】湖南2017年高考化学真题(新课标Ⅰ)(解析版).doc
【免费下载】湖南2017年高考化学真题(新课标Ⅰ)(解析版).doc
免费
0下载
2007年内蒙古高考理科综合真题及答案 (1).doc
2007年内蒙古高考理科综合真题及答案 (1).doc
免费
0下载
专题02 化学计量-五年(2019-2023)高考化学真题分项汇编(全国通用)(原卷版).docx
专题02 化学计量-五年(2019-2023)高考化学真题分项汇编(全国通用)(原卷版).docx
免费
0下载
2024年高考押题预测卷化学(广东卷02)(参考答案).docx
2024年高考押题预测卷化学(广东卷02)(参考答案).docx
免费
2下载
2023年高考化学试卷(山东)(解析卷) (1).docx
2023年高考化学试卷(山东)(解析卷) (1).docx
免费
0下载
高考化学专题73  多官能团结构与性质(解析卷) .docx
高考化学专题73 多官能团结构与性质(解析卷) .docx
免费
0下载
2016年高考化学真题(海南自主命题)(解析版).doc
2016年高考化学真题(海南自主命题)(解析版).doc
免费
29下载
精品解析:上海市浦东新区2023届高三下学期二模考试化学试题(原卷版).docx
精品解析:上海市浦东新区2023届高三下学期二模考试化学试题(原卷版).docx
免费
0下载
2013年天津市高考化学试卷.doc
2013年天津市高考化学试卷.doc
免费
0下载
我的小文库
实名认证
内容提供者

提供高质量免费文档试卷下载,如果满意请告诉您身边的人,如果不满意请告诉我们,您的意见对于我们很重要,是我们不断进步的动力

阅读排行

确认删除?
回到顶部
客服号
  • 客服QQ点击这里给我发消息
QQ群
  • QQ群点击这里加入QQ群
提交所需资料详情,我们来帮找资料