高考化学复习 大单元一 第一章 第1讲 物质的组成、性质和转化.docx本文件免费下载 【共9页】

高考化学复习  大单元一 第一章 第1讲 物质的组成、性质和转化.docx
高考化学复习  大单元一 第一章 第1讲 物质的组成、性质和转化.docx
高考化学复习  大单元一 第一章 第1讲 物质的组成、性质和转化.docx
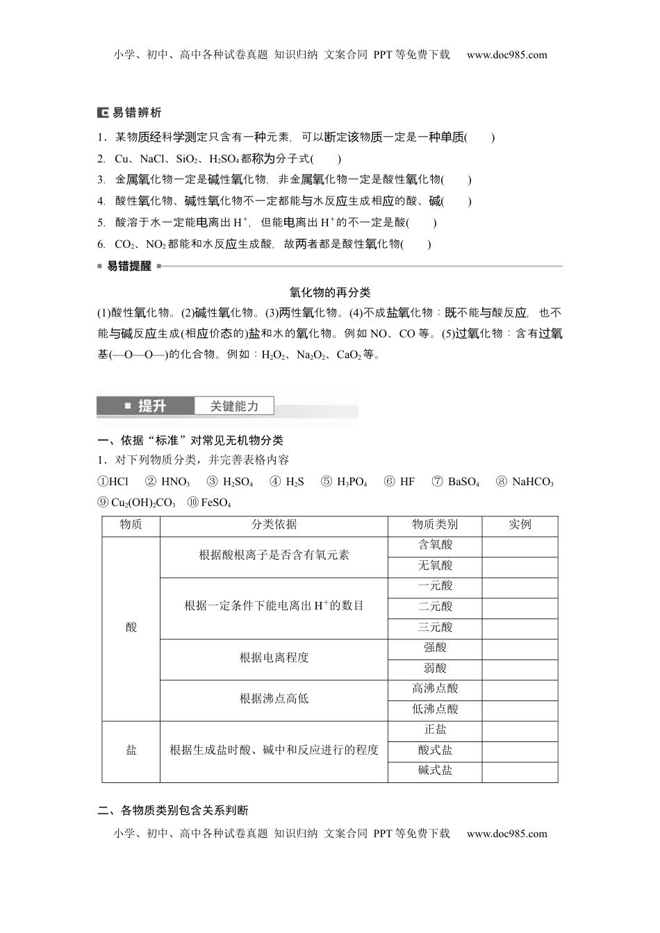
小学、初中、高中各种试卷真题知识归纳文案合同PPT等免费下载www.doc985.com小学、初中、高中各种试卷真题知识归纳文案合同PPT等免费下载www.doc985.com第1讲物质的组成、性质和转化[复习目标]1.认识元素可以组成不同种类的物质,根据物质的组成和性质可以对物质进行分类。2.熟知同类物质具有相似的性质,一定条件下各类物质可以相互转化。3.了解胶体是一种常见的分散系,了解溶液和胶体的区别。考点一物质的组成与分类1.物质的组成(1)元素与物质的关系(2)同素异形体①定义:由同一种元素形成的________________________。②性质:物理性质不同,化学性质有差异。同素异形体之间在一定条件下可以相互转化,这种转化是________变化。③常见元素的同素异形体氧元素:________;碳元素:________________;磷元素:________________。2.纯净物和混合物纯净物:由同种单质或化合物组成的物质。小学、初中、高中各种试卷真题知识归纳文案合同PPT等免费下载www.doc985.com小学、初中、高中各种试卷真题知识归纳文案合同PPT等免费下载www.doc985.com混合物:由几种不同的单质或化合物组成的物质。[应用举例]现有下列物质:①冰水混合物②爆鸣气③铝热剂④普通玻璃⑤水玻璃⑥有机玻璃⑦漂白粉⑧TNT⑨H2SO4⑩含氧40%的氧化镁⑪花生油⑫福尔马林⑬密封保存的NO2气体⑭CuSO4·5H2O⑮液氯⑯王水⑰KAl(SO4)2·12H2O⑱分子式为C5H10的烃⑲分子式为C7H8的芳香烃其中一定为纯净物的是____________(填序号,下同);一定为混合物的是________________;可能是纯净物,也可能是混合物的是________。3.物质的分类分类应依据事先设定的“标准”进行,“标准”不同,分类方法也不相同。在化学上常用的分类方法有________分类法和________分类法。(1)树状分类法应用举例请把下列物质的序号填写到下图的横线上:①硫黄②HClO③苛性钠④明矾⑤小苏打⑥氧化钠⑦Fe(OH)3⑧NaCl溶液⑨H2SO3⑩淀粉溶液⑪泥水(2)交叉分类法应用举例将下列氧化物与指定类别连线:小学、初中、高中各种试卷真题知识归纳文案合同PPT等免费下载www.doc985.com小学、初中、高中各种试卷真题知识归纳文案合同PPT等免费下载www.doc985.com1.某物科定只含有一元素,可以定物一定是一质经学测种断该质种单质()2.Cu、NaCl、SiO2、H2SO4都分子式称为()3.金化物一定是性化物,非金化物一定是酸性化物属氧碱氧属氧氧()4.酸性化物、性化物不一定都能水反生成相的酸、氧碱氧与应应碱()5.酸溶于水一定能离出电H+,但能离出电H+的不一定是酸()6.CO2、NO2都能和水反生成酸,故者都是酸性化物应两氧()氧化物的再分类(1)酸性化物。氧(2)性化物。碱氧(3)性化物。两氧(4)不成化物:不能酸反,也不盐氧既与应能反生成与碱应(相价的应态)和水的化物。例如盐氧NO、CO等。(5)化物:含有过氧过氧基(—O—O—)的化合物。例如:H2O2、Na2O2、CaO2等。一、依据“标准”对常见无机物分类1.对下列物质分类,并完善表格内容①HCl②HNO3③H2SO4④H2S⑤H3PO4⑥HF⑦BaSO4⑧NaHCO3⑨Cu2(OH)2CO3⑩FeSO4物质分类依据物质类别实例酸根据酸根离子是否含有氧元素含氧酸无氧酸根据一定条件下能电离出H+的数目一元酸二元酸三元酸根据电离程度强酸弱酸根据沸点高低高沸点酸低沸点酸盐根据生成盐时酸、碱中和反应进行的程度正盐酸式盐碱式盐二、各物质类别包含关系判断小学、初中、高中各种试卷真题知识归纳文案合同PPT等免费下载www.doc985.com小学、初中、高中各种试卷真题知识归纳文案合同PPT等免费下载www.doc985.com2.下列各组物质的分类都正确的是(括号里的是类别)________,都不正确的是________。A.NaClO(碱式盐)、C2H5OH(碱)、H2SO4(离子化合物)、玻璃钢(金属材料)B.液氨(氢化物)、NH4Cl(铵盐)、HNO3(含氧酸)、NaOH(强碱)C.HCl(共价化合物)、CH3COOH(羧酸)、Na2O2(碱性氧化物)、CH3I(卤代烃)D.NO2(酸性氧化物)、CH3CHO(有机物)、CO(有机物)、CH3COOCH3(酯)3.如图表示了一些概念之间的从属关系,下列各项不符合图示关系的是()选项XYZA硫酸铜盐纯净物B碱性氧化物金属氧化物氧化物C酸性氧化物非金属氧化物氧化物D强电解质电解质化合物考点二物质的性质...

1、当您付费下载文档后,您只拥有了使用权限,并不意味着购买了版权,文档只能用于自身使用,不得用于其他商业用途(如 [转卖]进行直接盈利或[编辑后售卖]进行间接盈利)。
2、本站所有内容均由合作方或网友上传,本站不对文档的完整性、权威性及其观点立场正确性做任何保证或承诺!文档内容仅供研究参考,付费前请自行鉴别。
3、如文档内容存在违规,或者侵犯商业秘密、侵犯著作权等,请点击“违规举报”。

碎片内容

与本文档类似文档
高考化学复习  信息必刷卷05(陕西、山西、宁夏、青海专用)(解析版).docx
高考化学复习 信息必刷卷05(陕西、山西、宁夏、青海专用)(解析版).docx
免费
0下载
【高考化学】备战2024年易错类型11 化学能与电能(9大易错点)(解析版).docx
【高考化学】备战2024年易错类型11 化学能与电能(9大易错点)(解析版).docx
免费
0下载
2023《微专题·小练习》·化学·新教材·XL-6专练53实验综合应用二.docx
2023《微专题·小练习》·化学·新教材·XL-6专练53实验综合应用二.docx
免费
5下载
高考化学复习  大单元四 第十二章 热点强化24 多平衡体系溶液中平衡常数(K)的计算及应用 (1).docx
高考化学复习 大单元四 第十二章 热点强化24 多平衡体系溶液中平衡常数(K)的计算及应用 (1).docx
免费
0下载
精品解析:上海市浦东新区2023-2024学年高三上学期一模化学试卷(解析版).docx
精品解析:上海市浦东新区2023-2024学年高三上学期一模化学试卷(解析版).docx
免费
0下载
高考化学易错类型09 物质结构与性质(7大易错点)(原卷版).docx
高考化学易错类型09 物质结构与性质(7大易错点)(原卷版).docx
免费
0下载
高考化学复习  信息必刷卷03(江苏专用)(解析版).docx
高考化学复习 信息必刷卷03(江苏专用)(解析版).docx
免费
0下载
高考化学复习  大单元一 第三章 热点强化5 仪器的组合与气体体积的测定.docx
高考化学复习 大单元一 第三章 热点强化5 仪器的组合与气体体积的测定.docx
免费
0下载
2017年高考化学试卷(新课标Ⅱ)(空白卷) (8).docx
2017年高考化学试卷(新课标Ⅱ)(空白卷) (8).docx
免费
0下载
2023生物学·必修12.3.docx
2023生物学·必修12.3.docx
免费
0下载
2020年高考化学真题(海南自主命题)(解析版).doc
2020年高考化学真题(海南自主命题)(解析版).doc
免费
30下载
【免费下载】湖南2017年高考化学真题(新课标Ⅰ)(解析版).doc
【免费下载】湖南2017年高考化学真题(新课标Ⅰ)(解析版).doc
免费
0下载
2007年内蒙古高考理科综合真题及答案 (1).doc
2007年内蒙古高考理科综合真题及答案 (1).doc
免费
0下载
专题02 化学计量-五年(2019-2023)高考化学真题分项汇编(全国通用)(原卷版).docx
专题02 化学计量-五年(2019-2023)高考化学真题分项汇编(全国通用)(原卷版).docx
免费
0下载
2024年高考押题预测卷化学(广东卷02)(参考答案).docx
2024年高考押题预测卷化学(广东卷02)(参考答案).docx
免费
2下载
2023年高考化学试卷(山东)(解析卷) (1).docx
2023年高考化学试卷(山东)(解析卷) (1).docx
免费
0下载
高考化学专题73  多官能团结构与性质(解析卷) .docx
高考化学专题73 多官能团结构与性质(解析卷) .docx
免费
0下载
2016年高考化学真题(海南自主命题)(解析版).doc
2016年高考化学真题(海南自主命题)(解析版).doc
免费
29下载
精品解析:上海市浦东新区2023届高三下学期二模考试化学试题(原卷版).docx
精品解析:上海市浦东新区2023届高三下学期二模考试化学试题(原卷版).docx
免费
0下载
2013年天津市高考化学试卷.doc
2013年天津市高考化学试卷.doc
免费
0下载
我的小文库
实名认证
内容提供者

提供高质量免费文档试卷下载,如果满意请告诉您身边的人,如果不满意请告诉我们,您的意见对于我们很重要,是我们不断进步的动力

阅读排行

确认删除?
回到顶部
客服号
  • 客服QQ点击这里给我发消息
QQ群
  • QQ群点击这里加入QQ群
提交所需资料详情,我们来帮找资料