高考物理复习 测试16(原卷版).docx本文件免费下载 【共6页】

高考物理复习  测试16(原卷版).docx
高考物理复习  测试16(原卷版).docx
高考物理复习  测试16(原卷版).docx
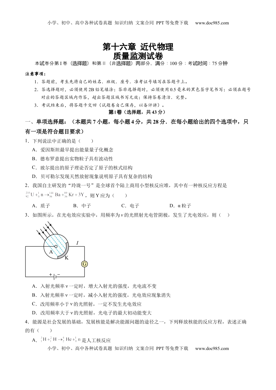
小学、初中、高中各种试卷真题知识归纳文案合同PPT等免费下载www.doc985.com小学、初中、高中各种试卷真题知识归纳文案合同PPT等免费下载www.doc985.com第十六章近代物理质量监测试卷本卷分第试Ι卷()和第Ⅱ(非)部分。分:选择题选择题两满100分;考:试时间75分钟注意事项:1.答题前,考生先将自己的姓名.班级.座号.准考证号填写在答题卡上。2.答选择题时,必须使用2B铅笔填涂;答非选择题时,必须使用0.5毫米的黑色签字笔书写;必须在题号对应的答题区域内作答,超出答题区域书写无效;保持答卷清洁.完整。3.考试结束后,将答题卡交回(试题卷自己保存,以备评讲)。第I卷(选择题,共43分)一、单项选择题:(本题共7小题,每小题4分,共28分.在每小题给出的四个选项中,只有一项是符合题目要求)1.下列说法中正确的是()A.爱因斯坦最早提出能量量子化概念B.德布罗意提出实物粒子具有波动性C.玻尔提出的原子理论否定了原子的核式结构D.贝可勒尔发现天然放射现象说明原子具有复杂的结构2.我国自主研发的“玲珑一号”是全球首个陆上商用小型核反应堆,其中有一种核反应方程是,则Y应为()A.质子B.中子C.电子D.α粒子3.如图所示,在光电效应实验中,用频率为ν的光照射光电管阴极,发生了光电效应,则()A.入射光频率ν一定时,增大入射光的强度,光电流不变B.入射光频率ν一定时,减小入射光的强度,光电效应现象消失C.改用频率小于ν的光照射,一定不发生光电效应D.改用频率大于ν的光照射,光电子的最大初动能变大4.能源是社会发展的基础,发展核能是解决能源问题的途径之一,下列释放核能的反应方程,表述正确的有()A.是人工核反应小学、初中、高中各种试卷真题知识归纳文案合同PPT等免费下载www.doc985.com小学、初中、高中各种试卷真题知识归纳文案合同PPT等免费下载www.doc985.comB.是核裂变反应,该反应吸收能量C.由于裂变比聚变产能效率高,目前的核电站是利用的裂变,用减速剂把快中子变为热中子,用镉棒控制反应速度D.核聚变温度太高,地球上没有任何容器能够经受如此高的温度,科学家设想的解决方案是磁约束和惯性约束5.用图甲同一实验装置研究光电效应现象,分别用A、B、C三束光照射光电管阴极,得到光电管两端电压与相应的光电流的关系如图乙所示,其中A、C两束光照射时对应的遏止电压相同,均为。下列说法正确的是()A.逃逸出的光电子的最大初动能与入射光的频率成正比B.B光的频率最大C.A光与C光的波长相等,但A光的强度比较弱D.仅换波长更短的光照射阴极K,电流表的示数可能为06.如图所示是氢原子的能级示意图。当大量处于能级氢原子向低能级跃迁。下列说法正确的是()A.总共可以辐射6种不同频率的光子B.从能级跃迁到能级时释放的光子的波长最大C.从能级跃迁到能级时释放的光子的频率最大D.能量最大的光子能量比能量最小的光子能量大13.04eV7.如图,一块太阳能电池板面积,中午正对太阳光时发电功率。电池板光电转换效率为日地距离为亿千米。可估算出太阳内部由于核聚变每秒亏损的质量最接近的是()小学、初中、高中各种试卷真题知识归纳文案合同PPT等免费下载www.doc985.com小学、初中、高中各种试卷真题知识归纳文案合同PPT等免费下载www.doc985.comA.B.C.D.二、多项选择题(本题共3小题,每小题5分,共15分.在每小题给出的四个选项中,有多项符合题目要求.全部选对的得5分,选对但不全的得3分,有选错的得0分)8.关于黑体辐射的实验规律如图所示,下列说法正确的是()A.黑体能够完全吸收照射到它上面的光波B.随着温度的降低,各种波长的光辐射强度都有所增加C.随着温度的升高,辐射强度极大值向波长较长的方向移动D.黑体辐射的强度只与它的温度有关,与形状和黑体材料无关9.氢原子的能级图如图所示,已知金属钾的逸出功为,可见光的光子能量在之间。现有大量氢原子处于激发态,则下列说法中正确的是()n————04————3————2————1————A.氢原子的能级指的是氢原子的电势能B.氢原子从能级跃迁到能级时辐射出光子的能量为C.大量处于能级的氢原子在跃迁时辐射出的光子可以使...

1、当您付费下载文档后,您只拥有了使用权限,并不意味着购买了版权,文档只能用于自身使用,不得用于其他商业用途(如 [转卖]进行直接盈利或[编辑后售卖]进行间接盈利)。
2、本站所有内容均由合作方或网友上传,本站不对文档的完整性、权威性及其观点立场正确性做任何保证或承诺!文档内容仅供研究参考,付费前请自行鉴别。
3、如文档内容存在违规,或者侵犯商业秘密、侵犯著作权等,请点击“违规举报”。

碎片内容

与本文档类似文档
2025年新高考物理资料  第7章 动量守恒定律第1讲 动量和动量定理.docx
2025年新高考物理资料 第7章 动量守恒定律第1讲 动量和动量定理.docx
免费
0下载
1995年上海高考物理真题及答案.doc
1995年上海高考物理真题及答案.doc
免费
4下载
2024年新高考物理资料 重难点15 机械振动与机械波 光 电磁波(解析版).docx
2024年新高考物理资料 重难点15 机械振动与机械波 光 电磁波(解析版).docx
免费
0下载
2015年上海市崇明县高考物理二模试卷.doc
2015年上海市崇明县高考物理二模试卷.doc
免费
0下载
2020年浙江省高考物理【7月】(含解析版).doc
2020年浙江省高考物理【7月】(含解析版).doc
免费
7下载
高考物理复习  2025届高中物理一轮复习导学案:专题强化六圆周运动的临界问题.docx
高考物理复习 2025届高中物理一轮复习导学案:专题强化六圆周运动的临界问题.docx
免费
0下载
2025版《三维设计》一轮高中总复习 物理(提升版)素养提升19⇒带电粒子在叠加场、交变场中的运动(学生版).docx
2025版《三维设计》一轮高中总复习 物理(提升版)素养提升19⇒带电粒子在叠加场、交变场中的运动(学生版).docx
免费
0下载
2024年新高考物理资料 重难点11 直流电路和交流电路(原卷版).docx
2024年新高考物理资料 重难点11 直流电路和交流电路(原卷版).docx
免费
0下载
2022年高考物理试卷(河北)(空白卷).docx
2022年高考物理试卷(河北)(空白卷).docx
免费
0下载
高中物理·选择性必修·第3册课时作业WORD  分层作业(十四).docx
高中物理·选择性必修·第3册课时作业WORD 分层作业(十四).docx
免费
13下载
2017年高考物理试卷(新课标Ⅱ)(空白卷) (3).docx
2017年高考物理试卷(新课标Ⅱ)(空白卷) (3).docx
免费
0下载
新课改高中物理 高考复习08 B抛体运动 中档版教师版.docx
新课改高中物理 高考复习08 B抛体运动 中档版教师版.docx
免费
9下载
2024年高考物理一轮复习(新人教版) 第13章 第3讲 电磁振荡与电磁波.pptx
2024年高考物理一轮复习(新人教版) 第13章 第3讲 电磁振荡与电磁波.pptx
免费
0下载
新课改高中物理 高考复习14 A功能关系、能量守恒定律 基础版学生版.docx
新课改高中物理 高考复习14 A功能关系、能量守恒定律 基础版学生版.docx
免费
22下载
2024年新高考物理资料 训练二   追及相遇问题-备战2024年高考物理一轮复习专题复习与训练(解析版).docx
2024年新高考物理资料 训练二 追及相遇问题-备战2024年高考物理一轮复习专题复习与训练(解析版).docx
免费
0下载
2022年高考物理试卷(全国乙卷)(空白卷) (1).docx
2022年高考物理试卷(全国乙卷)(空白卷) (1).docx
免费
0下载
安徽省安庆市等2地2022-2023学年高一下学期5月期中联考物理试题(解析版).pdf
安徽省安庆市等2地2022-2023学年高一下学期5月期中联考物理试题(解析版).pdf
免费
18下载
2025届高中物理一轮复习课件:专题强化一运动学图像.pptx
2025届高中物理一轮复习课件:专题强化一运动学图像.pptx
免费
0下载
高考物理复习  专题06 抛体运动及运动的合成与分解- (原卷版).docx
高考物理复习 专题06 抛体运动及运动的合成与分解- (原卷版).docx
免费
0下载
2023年高考物理试卷(湖北)(空白卷).docx
2023年高考物理试卷(湖北)(空白卷).docx
免费
0下载
我的小文库
实名认证
内容提供者

提供高质量免费文档试卷下载,如果满意请告诉您身边的人,如果不满意请告诉我们,您的意见对于我们很重要,是我们不断进步的动力

阅读排行

确认删除?
回到顶部
客服号
  • 客服QQ点击这里给我发消息
QQ群
  • QQ群点击这里加入QQ群
提交所需资料详情,我们来帮找资料