高考物理复习 信息必刷卷05(北京专用)(解析版).docx本文件免费下载 【共24页】

高考物理复习  信息必刷卷05(北京专用)(解析版).docx
高考物理复习  信息必刷卷05(北京专用)(解析版).docx
高考物理复习  信息必刷卷05(北京专用)(解析版).docx
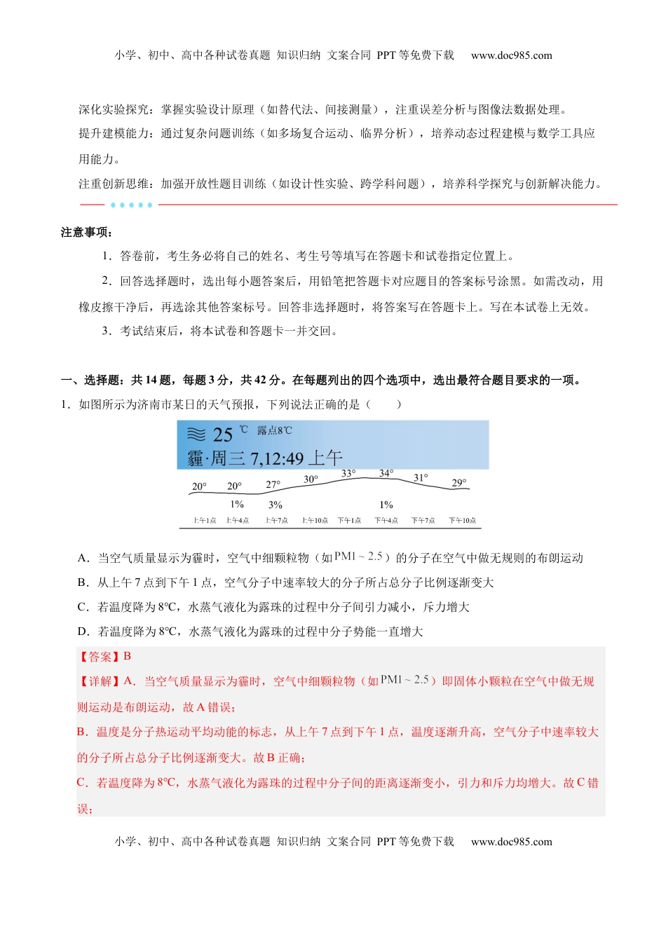
小学、初中、高中各种试卷真题知识归纳文案合同PPT等免费下载www.doc985.com小学、初中、高中各种试卷真题知识归纳文案合同PPT等免费下载www.doc985.com绝密★启用前2025年高考考前信息必刷卷05(北京专用)物理(考试时间:90分钟试卷满分:100分)考情速递高考·新动向:实时性:试题紧密联系社会热点(如济南市天气预报中的霾、天问一号变轨、引力波探测),体现物理知识在现实问题中的应用。例如,第1题通过霾的布朗运动考查分子动理论,第14题引力波的传播特性与广义相对论结合,反映物理学科的现代性。应用导向:第12题蹦床运动中能量转化与冲量分析、第19题光电效应实验中的遏止电压计算,强调物理原理的实际应用与定量分析。实验创新:第15题通过光电门测量小球碰撞机械能损失,突破传统能量守恒实验模式,注重实验操作细节与误差分析。图像与数据结合:第4题简谐横波的波形图与振动图像结合,考查波动传播的动态分析;第6题v-t图像分析追尾事故,强化运动学图像解读能力。多过程综合:第18题带电粒子在电磁复合场中的运动,结合磁场偏转与电场偏转,要求多阶段动态建模。高考·新考法:动态过程分析:第8题汽车匀加速时悬挂小球的受力分析,需结合牛顿第二定律与整体-隔离法,考查动力学综合能力。临界条件与极值思维:第4题通过波形图与振动图像反推波速范围,考查波动周期性分析与数学归纳能力。跨知识点融合:第20题等势线与山地等高线类比,将电场能量性质与地理等高线结合,强调类比思维与能量观念。复杂系统建模:第11题铝管下落时间比较,结合电磁感应中的涡流效应与能量耗散,考查非传统力学问题的分析能力。高考·新情境:实验设计创新:第15题通过光电门间接测量机械能损失,强调实验设计的间接性与数据处理的严谨性。假设验证思维:第19题光电效应中遏止电压与普朗克常数的推导,通过多组数据验证理论模型,培养科学探究思维。命题·大预测:未来高考将进一步融入科技热点(如量子计算、碳中和)与复杂工程问题,强化物理学的交叉性与实用性。实验题可能引入数字化传感器(如力传感器、光电编码器)与多变量分析(如误差传递、非线性拟合)。微元思想、矢量运算、几何关系在复杂问题中的应用将更普遍,如非匀强场中的粒子运动分析。强化情境转化:关注科技新闻(如航天器变轨、新能源技术),理解物理原理的现实应用逻辑。小学、初中、高中各种试卷真题知识归纳文案合同PPT等免费下载www.doc985.com小学、初中、高中各种试卷真题知识归纳文案合同PPT等免费下载www.doc985.com深化实验探究:掌握实验设计原理(如替代法、间接测量),注重误差分析与图像法数据处理。提升建模能力:通过复杂问题训练(如多场复合运动、临界分析),培养动态过程建模与数学工具应用能力。注重创新思维:加强开放性题目训练(如设计性实验、跨学科问题),培养科学探究与创新解决能力。注意事项:1.答卷前,考生务必将自己的姓名、考生号等填写在答题卡和试卷指定位置上。2.回答选择题时,选出每小题答案后,用铅笔把答题卡对应题目的答案标号涂黑。如需改动,用橡皮擦干净后,再选涂其他答案标号。回答非选择题时,将答案写在答题卡上。写在本试卷上无效。3.考试结束后,将本试卷和答题卡一并交回。一、选择题:共14题,每题3分,共42分。在每题列出的四个选项中,选出最符合题目要求的一项。1.如图所示为济南市某日的天气预报,下列说法正确的是()A.当空气质量显示为霾时,空气中细颗粒物(如)的分子在空气中做无规则的布朗运动B.从上午7点到下午1点,空气分子中速率较大的分子所占总分子比例逐渐变大C.若温度降为8℃,水蒸气液化为露珠的过程中分子间引力减小,斥力增大D.若温度降为8℃,水蒸气液化为露珠的过程中分子势能一直增大【答案】B【详解】A.当空气质量显示为霾时,空气中细颗粒物(如)即固体小颗粒在空气中做无规则运动是布朗运动,故A错误;B.温度是分子热运动平均动能的标志,从上午7点到下午1点,温度逐渐升高,空气分子中速率较大的分子所占总分子比例逐渐变大。故B正确;C.若温度降为8℃,水蒸气液化为露珠的过程中分子间的距离逐渐变小,引力和...

1、当您付费下载文档后,您只拥有了使用权限,并不意味着购买了版权,文档只能用于自身使用,不得用于其他商业用途(如 [转卖]进行直接盈利或[编辑后售卖]进行间接盈利)。
2、本站所有内容均由合作方或网友上传,本站不对文档的完整性、权威性及其观点立场正确性做任何保证或承诺!文档内容仅供研究参考,付费前请自行鉴别。
3、如文档内容存在违规,或者侵犯商业秘密、侵犯著作权等,请点击“违规举报”。

碎片内容

与本文档类似文档
高考物理专题73 实验四:探究平抛运动的规律(解析卷)-十年(2014-2023)高考物理真题分项汇编(全国通用).docx
高考物理专题73 实验四:探究平抛运动的规律(解析卷)-十年(2014-2023)高考物理真题分项汇编(全国通用).docx
免费
0下载
高考物理复习  2025届高中物理一轮复习练习(含解析):第十三章 第4练 传感器 实验十六:利用传感器制作简单的自动控制装置.docx
高考物理复习 2025届高中物理一轮复习练习(含解析):第十三章 第4练 传感器 实验十六:利用传感器制作简单的自动控制装置.docx
免费
0下载
2025年新高考物理资料  考点巩固卷12 静电场中的功和能的理解应用(电势、电势能、电势差、电场强度、电场力做功等的关系)(原卷版).docx
2025年新高考物理资料 考点巩固卷12 静电场中的功和能的理解应用(电势、电势能、电势差、电场强度、电场力做功等的关系)(原卷版).docx
免费
1下载
高中2022·微专题·小练习·物理【新高考】专题2.docx
高中2022·微专题·小练习·物理【新高考】专题2.docx
免费
0下载
2014年全国统一高考物理试卷(大纲卷).doc
2014年全国统一高考物理试卷(大纲卷).doc
免费
0下载
2024年新高考物理资料 第28讲 功能关系 能量守恒定律(练习)(解析版).docx
2024年新高考物理资料 第28讲 功能关系 能量守恒定律(练习)(解析版).docx
免费
0下载
高考物理复习  专题01  选择题的答题技巧与攻略(解析版).docx
高考物理复习 专题01 选择题的答题技巧与攻略(解析版).docx
免费
0下载
高考物理复习  热点1 受力分析和共点力平衡.docx
高考物理复习 热点1 受力分析和共点力平衡.docx
免费
0下载
2024年高考物理一轮复习(新人教版) 第10章 第2讲 闭合电路的欧姆定律.pptx
2024年高考物理一轮复习(新人教版) 第10章 第2讲 闭合电路的欧姆定律.pptx
免费
0下载
上海市长宁区2022年高三第一学期期末(一模)物理答题纸.doc
上海市长宁区2022年高三第一学期期末(一模)物理答题纸.doc
免费
0下载
2025年新高考物理资料  第十五章 第6练 热力学定律与能量守恒定律.docx
2025年新高考物理资料 第十五章 第6练 热力学定律与能量守恒定律.docx
免费
0下载
2020年上海市普陀区高考物理二模试卷.doc
2020年上海市普陀区高考物理二模试卷.doc
免费
0下载
精品解析:浙江省湖州市长兴中学2020-2021学年高二(上)学业模拟考试物理试题(解析版).docx
精品解析:浙江省湖州市长兴中学2020-2021学年高二(上)学业模拟考试物理试题(解析版).docx
免费
8下载
2024年新高考物理资料 第一篇 专题二 第7练 动能定理 机械能守恒定律 能量守恒定律.docx
2024年新高考物理资料 第一篇 专题二 第7练 动能定理 机械能守恒定律 能量守恒定律.docx
免费
0下载
2020年高考物理试卷(新课标Ⅱ)(空白卷).docx
2020年高考物理试卷(新课标Ⅱ)(空白卷).docx
免费
0下载
高考物理复习  2025届高中物理一轮复习练习(含解析):第六章 第2练 动能定理及其应用.docx
高考物理复习 2025届高中物理一轮复习练习(含解析):第六章 第2练 动能定理及其应用.docx
免费
0下载
2025届高中物理一轮复习练习(含解析):第十五章 第2练 实验十九:用油膜法估测油酸分子的大小-实验二十:探究等温情况下一定质量气体压强与体积的关系.docx
2025届高中物理一轮复习练习(含解析):第十五章 第2练 实验十九:用油膜法估测油酸分子的大小-实验二十:探究等温情况下一定质量气体压强与体积的关系.docx
免费
0下载
2023年高考物理试卷(北京)(解析卷).docx
2023年高考物理试卷(北京)(解析卷).docx
免费
0下载
2024年高考物理 一轮复习讲义(新人教版)第3章 实验4 探究加速度与力、质量的关系 (1).docx
2024年高考物理 一轮复习讲义(新人教版)第3章 实验4 探究加速度与力、质量的关系 (1).docx
免费
8下载
2025年高考物理二轮复习导学案:专题强化十带电粒子在复合场中的运动.docx
2025年高考物理二轮复习导学案:专题强化十带电粒子在复合场中的运动.docx
免费
0下载
我的小文库
实名认证
内容提供者

提供高质量免费文档试卷下载,如果满意请告诉您身边的人,如果不满意请告诉我们,您的意见对于我们很重要,是我们不断进步的动力

阅读排行

确认删除?
回到顶部
客服号
  • 客服QQ点击这里给我发消息
QQ群
  • QQ群点击这里加入QQ群
提交所需资料详情,我们来帮找资料