高考物理复习 第二章 微点突破2 摩擦力的突变问题 (1).docx本文件免费下载 【共6页】

高考物理复习  第二章 微点突破2 摩擦力的突变问题 (1).docx
高考物理复习  第二章 微点突破2 摩擦力的突变问题 (1).docx
高考物理复习  第二章 微点突破2 摩擦力的突变问题 (1).docx
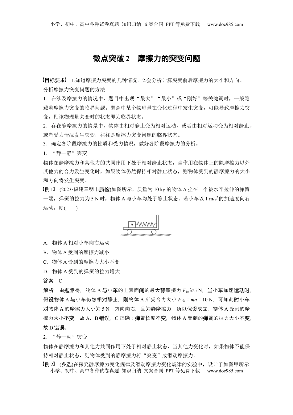
小学、初中、高中各种试卷真题知识归纳文案合同PPT等免费下载www.doc985.com小学、初中、高中各种试卷真题知识归纳文案合同PPT等免费下载www.doc985.com微点突破2摩擦力的突变问题目标要求1.知道摩擦力突变的几种情况。2.会分析计算突变前后摩擦力的大小和方向。分析摩擦力突变问题的方法1.在涉及摩擦力的情况中,题目中出现“最大”“最小”或“刚好”等关键词时,一般隐藏着摩擦力突变的临界问题。题意中某个物理量在变化过程中发生突变,可能导致摩擦力突变,则该物理量突变时的状态即为临界状态。2.存在静摩擦力的情景中,物体由相对静止变为相对运动,或者由相对运动变为相对静止,或者受力情况发生突变,往往是摩擦力突变问题的临界状态。3.确定各阶段摩擦力的性质和受力情况,做好各阶段摩擦力的分析。1.“静—静”突变物体在静摩擦力和其他力的共同作用下处于相对静止状态,当作用在物体上的除摩擦力以外其他力的合力发生变化时,如果物体仍然保持相对静止状态,则物体受到的静摩擦力的大小和方向将发生突变。例1(2023·福建三明市质检)如图所示,质量为10kg的物体A拴在一个被水平拉伸的弹簧一端,弹簧的拉力为5N时,物体A与小车均处于静止状态。若小车以1m/s2的加速度向右运动,则()A.物体A相对小车向右运动B.物体A受到的摩擦力减小C.物体A受到的摩擦力大小不变D.物体A受到的弹簧的拉力增大答案C解析由意得,物体题A小的上表面的最大摩擦力与车间静Ffm≥5N,小加速当车运动时,假物体设A小仍然相止,物体与车对静则A所受合力大小F合=ma=10N,可知此小时车物体对A的摩擦力大小为5N,方向向右,且摩擦力,所以假成立,物体为静设A受到的摩擦力大小不,故变A、B,错误C正确;簧度不,物体弹长变A受到的簧的拉力大小不弹变,故D。错误2.“静—动”突变物体在静摩擦力和其他力共同作用下处于相对静止状态,当其他力变化时,如果物体不能保持相对静止状态,则物体受到的静摩擦力将“突变”成滑动摩擦力。例2(多选)在探究静摩擦力变化规律及滑动摩擦力变化规律的实验中,设计了如图甲所示小学、初中、高中各种试卷真题知识归纳文案合同PPT等免费下载www.doc985.com小学、初中、高中各种试卷真题知识归纳文案合同PPT等免费下载www.doc985.com的演示装置,力传感器与计算机连接,可获得力随时间变化的规律图像,将力传感器固定在光滑水平桌面上,测力端通过细绳与一滑块相连(调节力传感器高度使细绳水平),滑块放在较长的小车上,小车一端连接一根轻绳并跨过光滑的轻质定滑轮系一空沙桶(调节滑轮使桌面上部轻绳水平),整个装置处于静止状态。实验开始时,打开力传感器的同时缓慢向沙桶里倒入沙子,小车一旦运动起来,立即停止倒沙子,若力传感器采集的图像如图乙,则结合该图像,下列说法正确的是()A.可求出空沙桶的重力B.可求出滑块与小车之间的滑动摩擦力的大小C.可求出滑块与小车之间的最大静摩擦力的大小D.可判断第50s后小车将做匀速直线运动(滑块仍在车上)答案ABC解析在t=0刻,力感器示拉力时传显为2N,滑受到的摩擦力摩擦力,大小则块为静为2N,由小空沙桶受力平衡,可知空沙桶的重力也等于车与2N,A正确;选项t=50s,时静摩擦力到最大,即最大摩擦力达值静为3.5N,同小,明沙子沙桶重力等于时车启动说与总3.5N,此摩擦力突滑摩擦力,滑摩擦力大小时静变为动动为3N,B、C正确;此后由选项于沙子和沙桶重力总3.5N大于滑摩擦力动3N,故第50s后小做加速直,车将匀线运动D。选项错误3.“动—静”突变在滑动摩擦力和其他力作用下,做减速运动的物体突然停止滑行时,物体将不再受滑动摩擦力作用,滑动摩擦力“突变”为静摩擦力。例3如图所示,斜面体固定在地面上,倾角为θ=37°(sin37°=0.6,cos37°=0.8)。质量为1kg的滑块以初速度v0从斜面底端沿斜面向上滑行(斜面足够长,该滑块与斜面间的动摩擦因数为0.8,最大静摩擦力等于滑动摩擦力),则该滑块所受摩擦力Ff随时间变化的图像是下列选项图中的(沿斜面向上为正方向,g=10m/s2)()小学、初中、高中各种试卷真题知识归纳文案合同PPT等免费下载www.doc985.com小学、初中、高中各种试卷真题知识归纳文案合同PP...

1、当您付费下载文档后,您只拥有了使用权限,并不意味着购买了版权,文档只能用于自身使用,不得用于其他商业用途(如 [转卖]进行直接盈利或[编辑后售卖]进行间接盈利)。
2、本站所有内容均由合作方或网友上传,本站不对文档的完整性、权威性及其观点立场正确性做任何保证或承诺!文档内容仅供研究参考,付费前请自行鉴别。
3、如文档内容存在违规,或者侵犯商业秘密、侵犯著作权等,请点击“违规举报”。

碎片内容

与本文档类似文档
2007年江苏省高考物理试卷   .doc
2007年江苏省高考物理试卷 .doc
免费
27下载
2025年新高考物理资料  专题04 动力学瞬态、连接体、超失重、图像问题-(原卷版).docx
2025年新高考物理资料 专题04 动力学瞬态、连接体、超失重、图像问题-(原卷版).docx
免费
0下载
2025版《三维设计》一轮高中总复习 物理(提升版)第1讲 曲线运动 运动的合成与分解.docx
2025版《三维设计》一轮高中总复习 物理(提升版)第1讲 曲线运动 运动的合成与分解.docx
免费
0下载
2024年高考物理试卷(广西)(解析卷).docx
2024年高考物理试卷(广西)(解析卷).docx
免费
0下载
2024年新高考物理资料 第12章 专题强化24 电磁感应中的动力学和能量问题.docx
2024年新高考物理资料 第12章 专题强化24 电磁感应中的动力学和能量问题.docx
免费
0下载
2024年高考物理 一轮复习讲义(新人教版)2024年高考物理一轮复习(新人教版) 第6章 专题强化9 动力学和能量观点的综合应用.docx
2024年高考物理 一轮复习讲义(新人教版)2024年高考物理一轮复习(新人教版) 第6章 专题强化9 动力学和能量观点的综合应用.docx
免费
13下载
高考物理专题02 匀变速直线运动的规律(学生卷)-十年(2014-2023)高考物理真题分项汇编(全国通用).docx
高考物理专题02 匀变速直线运动的规律(学生卷)-十年(2014-2023)高考物理真题分项汇编(全国通用).docx
免费
0下载
2024年新高考物理资料 模块一 力与运动综合测试卷(原卷版).docx
2024年新高考物理资料 模块一 力与运动综合测试卷(原卷版).docx
免费
0下载
新课改高中物理 高考复习03 B重力、弹力、摩擦力 中档版学生版.docx
新课改高中物理 高考复习03 B重力、弹力、摩擦力 中档版学生版.docx
免费
10下载
高考物理复习  2025年高考物理实验抢分专练四:探究加速度与物体受力、物体质量的关系(含解析).docx
高考物理复习 2025年高考物理实验抢分专练四:探究加速度与物体受力、物体质量的关系(含解析).docx
免费
0下载
高考物理复习  热点1 受力分析和共点力平衡 .docx
高考物理复习 热点1 受力分析和共点力平衡 .docx
免费
0下载
2024版《大考卷》全程考评特训卷·物理【统考版】第七章 静电场.docx
2024版《大考卷》全程考评特训卷·物理【统考版】第七章 静电场.docx
免费
27下载
2023《微专题·小练习》·物理·L-5专题55测量电阻的几种方法.docx
2023《微专题·小练习》·物理·L-5专题55测量电阻的几种方法.docx
免费
26下载
新课改高中物理 高考复习06 B牛顿第二定律的基本应用 中档版教师版.docx
新课改高中物理 高考复习06 B牛顿第二定律的基本应用 中档版教师版.docx
免费
5下载
2024年高考物理试卷(浙江)(6月)(解析卷).docx
2024年高考物理试卷(浙江)(6月)(解析卷).docx
免费
0下载
2024年高考物理试卷(江苏)(空白卷) (2).docx
2024年高考物理试卷(江苏)(空白卷) (2).docx
免费
0下载
高考物理复习  第十五章 第2练 实验十九:用油膜法估测油酸分子的大小-实验二十:探究等温情况下一定质量气体压强与体积的关系.docx
高考物理复习 第十五章 第2练 实验十九:用油膜法估测油酸分子的大小-实验二十:探究等温情况下一定质量气体压强与体积的关系.docx
免费
0下载
高考物理复习  第12讲  实验:探究加速度与物体受力、物体质量的关系(练习)(解析版).docx
高考物理复习 第12讲 实验:探究加速度与物体受力、物体质量的关系(练习)(解析版).docx
免费
0下载
2011年天津市高考物理试卷   .pdf
2011年天津市高考物理试卷 .pdf
免费
18下载
高考物理复习  专题06 机械能守恒定律 能量守恒定律(讲义)(解析版).docx
高考物理复习 专题06 机械能守恒定律 能量守恒定律(讲义)(解析版).docx
免费
0下载
我的小文库
实名认证
内容提供者

提供高质量免费文档试卷下载,如果满意请告诉您身边的人,如果不满意请告诉我们,您的意见对于我们很重要,是我们不断进步的动力

阅读排行

确认删除?
回到顶部
客服号
  • 客服QQ点击这里给我发消息
QQ群
  • QQ群点击这里加入QQ群
提交所需资料详情,我们来帮找资料