高考英语复习 专题二 第3讲 形容词和副词 (7).docx本文件免费下载 【共11页】

高考英语复习  专题二 第3讲 形容词和副词 (7).docx
高考英语复习  专题二 第3讲 形容词和副词 (7).docx
高考英语复习  专题二 第3讲 形容词和副词 (7).docx
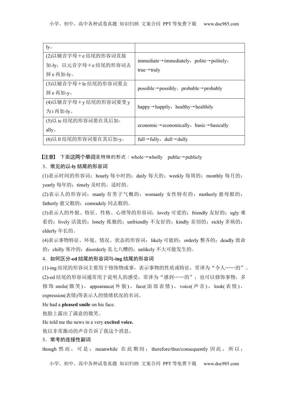
小学、初中、高中各种试卷真题知识归纳文案合同PPT等免费下载www.doc985.com小学、初中、高中各种试卷真题知识归纳文案合同PPT等免费下载www.doc985.com第3讲形容词和副词Iboughtaninteresting①novelyesterday.Thebookissointeresting②thatIcanhardlyletgoofit.Worried③aboutmystudy,mymothertookitaway.However,Ifoundmymotherabsorbed④init.Mymotherisreadingthenovelattentively⑤nowandsheisquite⑤movedbyit.Obviously⑥,shewon’treturnthebooktomesoon.[规则感悟]①修名,往往用形容作定。饰词词语②在系之后,往往用形容作表。动词词语③表示情和精神的形容可以作。绪状态词状语④在“感官或使役+动词宾语”之后,形容可词以作,明的。宾补说宾语状态⑤副可以描述某作的情或者描述作、行或的词个动况动为状态程度。⑥副可以放在句首,作性,修整句子。词评论状语饰个1.形容词的构词规则(1)名词转换为形容词的规则类别例词词尾加-ycloud→cloudy,luck→lucky,health→healthy,wind→windy,salt→salty词尾加-(e)dgift→gifted,talent→talented,experience→experienced,detail→detailed,age→aged词尾加-ful/-lessmeaning→meaningful/meaningless,care→careful/careless,help→helpful/helpless,harm→harmful/harmless,colour→colourful/colourless,use→useful/useless,thank→thankful/thankless词尾加-ablecomfort→comfortable,knowledge→knowledgeable,remark→remarkable,fashion→fashionable,reason→reasonable词尾加-ousdanger→dangerous,courage→courageous,humor→humorous词尾变-ce为-tabsence→absent,confidence→confident,difference→different,elegance→elegant,persistence→persistent,significance→significant词尾(去e)加-almusic→musical,person→personal,nation→national,education→educational,tradition→traditional,profession→professional词尾去-e加-al或-ialagriculture→agricultural,culture→cultural,globe→global,universe→universal,virtue→virtual,commerce→commercial,小学、初中、高中各种试卷真题知识归纳文案合同PPT等免费下载www.doc985.com小学、初中、高中各种试卷真题知识归纳文案合同PPT等免费下载www.doc985.comfinance→financial词尾加-lyfriend→friendly,week→weekly,love→lovely词尾加-enwood→wooden,wool→woolen词尾去-e或-y加-etic/-icathlete→athletic,energy→energetic,scene→scenic,economy→economic,history→historic其他常见变化habit→habitual,fool→foolish,pleasure→pleasant/pleased,science→scientific,medicine→medical,day→daily,influence→influential,south→southern注意以一音字母尾的重音名加后个辅结读闭节词缀-y成形容,要音字母变词时双写该辅再加-y,如:sun→sunny,fun→funny等。以-e尾的名加结词-y形容要去掉变词时e再加-y,如:noise→noisy,ice→icy,taste→tasty等。(2)动词转换为形容词的规则类别例词词前加-alive→alive,wake→awake,sleep→asleep词尾加-ed/-dexcite→excited,educate→educated,relax→relaxed,challenge→challenged,crowd→crowded,balance→balanced词尾(去e)加-ingsurprise→surprising,convince→convincing,frighten→frightening,appeal→appealing,reward→rewarding,invite→inviting词尾(去e)加-ableaccept→acceptable,respect→respectable,enjoy→enjoyable,adjust→adjustable,afford→affordable,bear→bearable,suit→suitable,recognize→recognizable词尾(去e)加-ive/-ative/-itiveact→active,attract→attractive,compare→comparative,compete→competitive,create→creative,impress→impressive,relate→relative,select→selective注意以一音字母尾的重音名加后个辅结读闭节词缀-y成形容,要音字母变词时双写该辅再加-y,如:sun→sunny,fun→funny等。以-e尾的名加结词-y形容要去掉变词时e再加-y,如:n...

1、当您付费下载文档后,您只拥有了使用权限,并不意味着购买了版权,文档只能用于自身使用,不得用于其他商业用途(如 [转卖]进行直接盈利或[编辑后售卖]进行间接盈利)。
2、本站所有内容均由合作方或网友上传,本站不对文档的完整性、权威性及其观点立场正确性做任何保证或承诺!文档内容仅供研究参考,付费前请自行鉴别。
3、如文档内容存在违规,或者侵犯商业秘密、侵犯著作权等,请点击“违规举报”。

碎片内容

与本文档类似文档
高中2022·微专题·小练习·英语【新高考】练习 34.docx
高中2022·微专题·小练习·英语【新高考】练习 34.docx
免费
0下载
2001年高考英语真题(湖南自主命题).doc
2001年高考英语真题(湖南自主命题).doc
免费
24下载
高考英语复习  必修第三册 Unit 4 Scientists who changed the world(2) (1).docx
高考英语复习 必修第三册 Unit 4 Scientists who changed the world(2) (1).docx
免费
0下载
【高考英语】备战2024年易错点06  形容词和副词(4大陷阱)-备战2024年高考英语考试易错题(解析版).docx
【高考英语】备战2024年易错点06 形容词和副词(4大陷阱)-备战2024年高考英语考试易错题(解析版).docx
免费
0下载
2022年高考英语真题(天津自主命题)(原卷版).docx
2022年高考英语真题(天津自主命题)(原卷版).docx
免费
18下载
高考英语专题 14 阅读理解说明文(学生卷)--学易金卷:十年(2014-2023)高考真题英语分项汇编(全国通用).docx
高考英语专题 14 阅读理解说明文(学生卷)--学易金卷:十年(2014-2023)高考真题英语分项汇编(全国通用).docx
免费
0下载
高考英语专题 17 阅读理解七选五(说明文)(解析卷)--学易金卷:十年(2014-2023)高考真题英语分项汇编(全国通用).docx
高考英语专题 17 阅读理解七选五(说明文)(解析卷)--学易金卷:十年(2014-2023)高考真题英语分项汇编(全国通用).docx
免费
0下载
江苏省江阴市石庄高级中学2007届高三英语第一次考试卷3.doc.docx
江苏省江阴市石庄高级中学2007届高三英语第一次考试卷3.doc.docx
免费
17下载
2012年江苏省高考英语试卷   .doc
2012年江苏省高考英语试卷 .doc
免费
25下载
2002年山西高考英语真题及答案 (1).doc
2002年山西高考英语真题及答案 (1).doc
免费
0下载
1995年海南高考英语真题及答案 (1).doc
1995年海南高考英语真题及答案 (1).doc
免费
0下载
试吧 二轮英语【WORD】45分语言知识运用练(六).doc
试吧 二轮英语【WORD】45分语言知识运用练(六).doc
免费
8下载
2012年高考英语真题(广东自主命题).doc
2012年高考英语真题(广东自主命题).doc
免费
1下载
高考英语复习  专题20 冠词数词十大类十一个要点(讲案)原卷版.docx
高考英语复习 专题20 冠词数词十大类十一个要点(讲案)原卷版.docx
免费
0下载
高中2024版《微专题》·英语·新高考练习42 语法填空+阅读理解+应用文写作.docx
高中2024版《微专题》·英语·新高考练习42 语法填空+阅读理解+应用文写作.docx
免费
0下载
2007年北京高考英语真题及答案 (1).doc
2007年北京高考英语真题及答案 (1).doc
免费
0下载
2024版《大考卷》全程考评特训卷·英语【新教材】课下天天练(三十五).docx
2024版《大考卷》全程考评特训卷·英语【新教材】课下天天练(三十五).docx
免费
16下载
高三英语上学期期中测试A卷-学生版.pdf
高三英语上学期期中测试A卷-学生版.pdf
免费
0下载
高考英语复习  拓展创新学程第三册 Unit 3 Our culture,our treasure (1).docx
高考英语复习 拓展创新学程第三册 Unit 3 Our culture,our treasure (1).docx
免费
0下载
高考英语复习  专题29 2023新课标I卷词汇二次开发+真题语料单句填空100例 解析版.docx
高考英语复习 专题29 2023新课标I卷词汇二次开发+真题语料单句填空100例 解析版.docx
免费
0下载
我的小文库
实名认证
内容提供者

提供高质量免费文档试卷下载,如果满意请告诉您身边的人,如果不满意请告诉我们,您的意见对于我们很重要,是我们不断进步的动力

阅读排行

确认删除?
回到顶部
客服号
  • 客服QQ点击这里给我发消息
QQ群
  • QQ群点击这里加入QQ群
提交所需资料详情,我们来帮找资料