高考英语复习 专题二 第3讲 形容词和副词 (1).docx本文件免费下载 【共11页】

高考英语复习  专题二 第3讲 形容词和副词 (1).docx
高考英语复习  专题二 第3讲 形容词和副词 (1).docx
高考英语复习  专题二 第3讲 形容词和副词 (1).docx
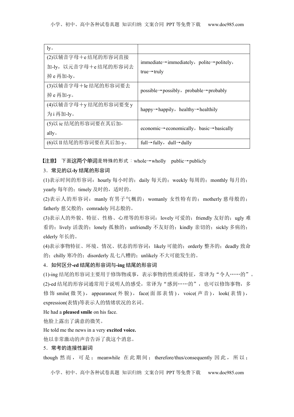
小学、初中、高中各种试卷真题知识归纳文案合同PPT等免费下载www.doc985.com小学、初中、高中各种试卷真题知识归纳文案合同PPT等免费下载www.doc985.com第3讲形容词和副词Iboughtaninteresting①novelyesterday.Thebookissointeresting②thatIcanhardlyletgoofit.Worried③aboutmystudy,mymothertookitaway.However,Ifoundmymotherabsorbed④init.Mymotherisreadingthenovelattentively⑤nowandsheisquite⑤movedbyit.Obviously⑥,shewon’treturnthebooktomesoon.[规则感悟]①修名,往往用形容作定。饰词词语②在系之后,往往用形容作表。动词词语③表示情和精神的形容可以作。绪状态词状语④在“感官或使役+动词宾语”之后,形容可词以作,明的。宾补说宾语状态⑤副可以描述某作的情或者描述作、行或的词个动况动为状态程度。⑥副可以放在句首,作性,修整句子。词评论状语饰个1.形容词的构词规则(1)名词转换为形容词的规则类别例词词尾加-ycloud→cloudy,luck→lucky,health→healthy,wind→windy,salt→salty词尾加-(e)dgift→gifted,talent→talented,experience→experienced,detail→detailed,age→aged词尾加-ful/-lessmeaning→meaningful/meaningless,care→careful/careless,help→helpful/helpless,harm→harmful/harmless,colour→colourful/colourless,use→useful/useless,thank→thankful/thankless词尾加-ablecomfort→comfortable,knowledge→knowledgeable,remark→remarkable,fashion→fashionable,reason→reasonable词尾加-ousdanger→dangerous,courage→courageous,humor→humorous词尾变-ce为-tabsence→absent,confidence→confident,difference→different,elegance→elegant,persistence→persistent,significance→significant词尾(去e)加-almusic→musical,person→personal,nation→national,education→educational,tradition→traditional,profession→professional词尾去-e加-al或-ialagriculture→agricultural,culture→cultural,globe→global,universe→universal,virtue→virtual,commerce→commercial,小学、初中、高中各种试卷真题知识归纳文案合同PPT等免费下载www.doc985.com小学、初中、高中各种试卷真题知识归纳文案合同PPT等免费下载www.doc985.comfinance→financial词尾加-lyfriend→friendly,week→weekly,love→lovely词尾加-enwood→wooden,wool→woolen词尾去-e或-y加-etic/-icathlete→athletic,energy→energetic,scene→scenic,economy→economic,history→historic其他常见变化habit→habitual,fool→foolish,pleasure→pleasant/pleased,science→scientific,medicine→medical,day→daily,influence→influential,south→southern注意以一音字母尾的重音名加后个辅结读闭节词缀-y成形容,要音字母变词时双写该辅再加-y,如:sun→sunny,fun→funny等。以-e尾的名加结词-y形容要去掉变词时e再加-y,如:noise→noisy,ice→icy,taste→tasty等。(2)动词转换为形容词的规则类别例词词前加-alive→alive,wake→awake,sleep→asleep词尾加-ed/-dexcite→excited,educate→educated,relax→relaxed,challenge→challenged,crowd→crowded,balance→balanced词尾(去e)加-ingsurprise→surprising,convince→convincing,frighten→frightening,appeal→appealing,reward→rewarding,invite→inviting词尾(去e)加-ableaccept→acceptable,respect→respectable,enjoy→enjoyable,adjust→adjustable,afford→affordable,bear→bearable,suit→suitable,recognize→recognizable词尾(去e)加-ive/-ative/-itiveact→active,attract→attractive,compare→comparative,compete→competitive,create→creative,impress→impressive,relate→relative,select→selective注意以一音字母尾的重音名加后个辅结读闭节词缀-y成形容,要音字母变词时双写该辅再加-y,如:sun→sunny,fun→funny等。以-e尾的名加结词-y形容要去掉变词时e再加-y,如:n...

1、当您付费下载文档后,您只拥有了使用权限,并不意味着购买了版权,文档只能用于自身使用,不得用于其他商业用途(如 [转卖]进行直接盈利或[编辑后售卖]进行间接盈利)。
2、本站所有内容均由合作方或网友上传,本站不对文档的完整性、权威性及其观点立场正确性做任何保证或承诺!文档内容仅供研究参考,付费前请自行鉴别。
3、如文档内容存在违规,或者侵犯商业秘密、侵犯著作权等,请点击“违规举报”。

碎片内容

与本文档类似文档
2016年北京市高考英语试卷(含解析版).doc
2016年北京市高考英语试卷(含解析版).doc
免费
1下载
2023年高考英语试卷(上海)(秋考)(解析卷) (4).docx
2023年高考英语试卷(上海)(秋考)(解析卷) (4).docx
免费
0下载
高中2024版考评特训卷·英语【新教材】课下天天练(十八).docx
高中2024版考评特训卷·英语【新教材】课下天天练(十八).docx
免费
0下载
2022年高考英语试卷(浙江)(7月)(空白卷) (4).docx
2022年高考英语试卷(浙江)(7月)(空白卷) (4).docx
免费
0下载
高考英语复习  高中英语2025届一轮复习讲义(人教版)选择性必修第二册:UNIT 2 BRIDGING CULTURES(学生版).docx
高考英语复习 高中英语2025届一轮复习讲义(人教版)选择性必修第二册:UNIT 2 BRIDGING CULTURES(学生版).docx
免费
0下载
2018年高考英语试卷(浙江)(11月)(解析卷) (3).docx
2018年高考英语试卷(浙江)(11月)(解析卷) (3).docx
免费
0下载
高考英语专题 28 书面表达通知、演讲稿类(学生卷)--学易金卷:十年(2014-2023)高考真题英语分项汇编(全国通用).docx
高考英语专题 28 书面表达通知、演讲稿类(学生卷)--学易金卷:十年(2014-2023)高考真题英语分项汇编(全国通用).docx
免费
0下载
2015年全国各地高考英语试题下载-陕西卷-c916fca44412历年高考真题.docx
2015年全国各地高考英语试题下载-陕西卷-c916fca44412历年高考真题.docx
免费
0下载
高中英语·必修第一册·BSD版课时作业与单元检测  课时作业(一).docx
高中英语·必修第一册·BSD版课时作业与单元检测 课时作业(一).docx
免费
5下载
2022·微专题·小练习·英语【新高考】练习 50.docx
2022·微专题·小练习·英语【新高考】练习 50.docx
免费
21下载
高考英语复习  必修第一册 Unit 2 Exploring English.docx
高考英语复习 必修第一册 Unit 2 Exploring English.docx
免费
0下载
高中2023《微专题·小练习》·英语·L-4练习11 单句改错+七选五+完形填空.docx
高中2023《微专题·小练习》·英语·L-4练习11 单句改错+七选五+完形填空.docx
免费
0下载
2024年高考英语一轮复习讲义1(新人教版)选择性必修第三册 Unit 1 Art.docx
2024年高考英语一轮复习讲义1(新人教版)选择性必修第三册 Unit 1 Art.docx
免费
29下载
高考英语复习  必修第三册 Unit 2 Natural disasters(1).docx
高考英语复习 必修第三册 Unit 2 Natural disasters(1).docx
免费
0下载
2023年高考英语试卷(新课标Ⅱ卷)(空白卷) (7).docx
2023年高考英语试卷(新课标Ⅱ卷)(空白卷) (7).docx
免费
0下载
高考英语专题 10并列连词和状语从句(解析卷)--十年(2014-2023)高考真题英语分项汇编(全国通用).docx
高考英语专题 10并列连词和状语从句(解析卷)--十年(2014-2023)高考真题英语分项汇编(全国通用).docx
免费
0下载
高中2024版《微专题》·英语·统考版练习10 单句语法填空+阅读理解.docx
高中2024版《微专题》·英语·统考版练习10 单句语法填空+阅读理解.docx
免费
0下载
2024版《大考卷》全程考评特训卷·英语【新教材】课下天天练(二十四).docx
2024版《大考卷》全程考评特训卷·英语【新教材】课下天天练(二十四).docx
免费
20下载
高中2024版《微专题》·英语·新高考练习32 语法填空+七选五+完形填空.docx
高中2024版《微专题》·英语·新高考练习32 语法填空+七选五+完形填空.docx
免费
0下载
高考英语复习  必修第二册 Unit 4 History and Traditions (4).docx
高考英语复习 必修第二册 Unit 4 History and Traditions (4).docx
免费
0下载
我的小文库
实名认证
内容提供者

提供高质量免费文档试卷下载,如果满意请告诉您身边的人,如果不满意请告诉我们,您的意见对于我们很重要,是我们不断进步的动力

阅读排行

确认删除?
回到顶部
客服号
  • 客服QQ点击这里给我发消息
QQ群
  • QQ群点击这里加入QQ群
提交所需资料详情,我们来帮找资料