高考语文复习 2025届高中语文一轮复习学案38 分析论证方法、论证特点和语言特点(含答案).docx本文件免费下载 【共15页】

高考语文复习 2025届高中语文一轮复习学案38 分析论证方法、论证特点和语言特点(含答案).docx
高考语文复习 2025届高中语文一轮复习学案38 分析论证方法、论证特点和语言特点(含答案).docx
高考语文复习 2025届高中语文一轮复习学案38 分析论证方法、论证特点和语言特点(含答案).docx
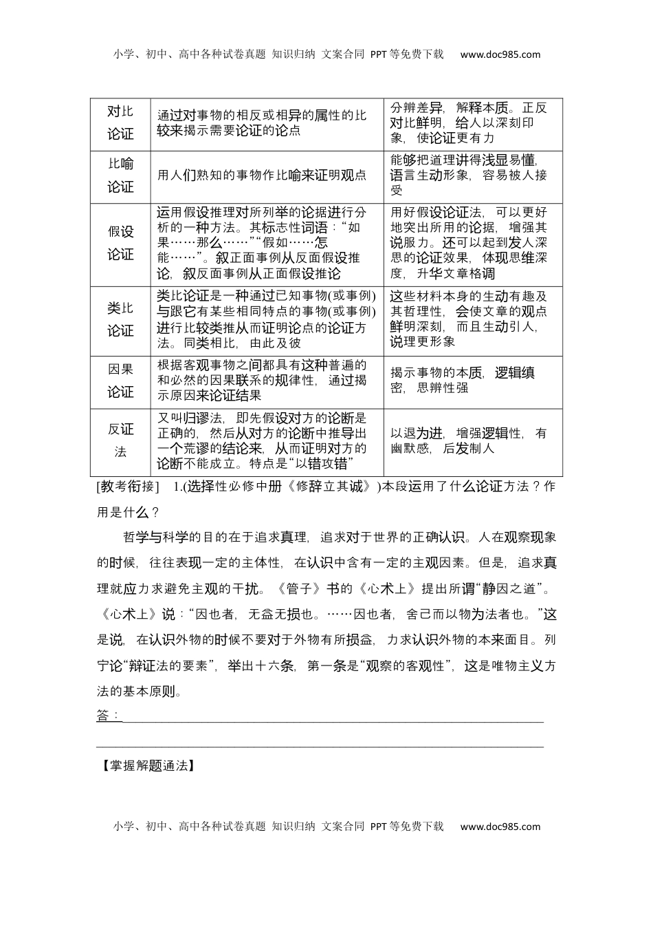
小学、初中、高中各种试卷真题知识归纳文案合同PPT等免费下载www.doc985.com小学、初中、高中各种试卷真题知识归纳文案合同PPT等免费下载www.doc985.com学案38分析论证方法、论证特点和语言特点——紧扣论点,表意精准目复习标1.掌握点和据的系,理解据的作用。论论关并论2.掌握常的方法,分析见论证并其效果。3.分析文的文体特征,分析特点。议论论证接高考链卷别干表述题角度设题命特点题2023新课Ⅰ卷标5.作者采用些方法明哪证关于藜的新道有麦闻报结论?根据文本括。误请概(6分)方法论证①分析特点是一论证合性考点,可以个综考,如近单独4年专考述思路或理据论关系;可以合考,综对方法、点据论证论论特点、言等论证语综合考。查②分析特点考论证查有型,主两种题观题考思路或,论证结构考理据系选择题关等。③今后考是查趋势题型相活、考对灵查论特点越越深入。证来2023新课Ⅱ卷标4.材料二最后段使用“敲两”“斗智”“拷”等,诈问词语请析其作用。简(4分)言特点语作用2020新高考Ⅱ卷5.如何理解文中句子画横线的作用?合材料要分请结简析。(5分)句子作用2021八省考联4.材料二使用了些手哪论证法?要明。请简说(4分)方法论证2019山东模考4.材料二在上有些特论证哪点?要明。请简说(4分)特点论证考向一分析方法及作用论证方法的特点及作用论证论证方法特点论证效果论证例举论证用述和具体事例运概来论证可信,增强文章的服真实说力、威性权引用论证用常理哲理,包括名人名言、科运与原理、定理公式等学来论证增强文章的服力感染说与力,使更有力论证小学、初中、高中各种试卷真题知识归纳文案合同PPT等免费下载www.doc985.com小学、初中、高中各种试卷真题知识归纳文案合同PPT等免费下载www.doc985.com比对论证通事物的相反或相的性的比过对异属揭示需要的点较来论证论分辨差,解本。正反异释质比明,人以深刻印对鲜给象,使更有力论证比喻论证用人熟知的事物作比明点们喻来证观能把道理得易,够讲浅显懂言生形象,容易被人接语动受假设论证用假推理所列的据行分运设对举论进析的一方法。其志性:“如种标词语果……那……”“假如……么怎能……”。正面事例反面假推叙从设,反面事例正面假推论叙从设论用好假法,可以更好设论证地突出所用的据,增强其论服力。可以起到人深说还发思的效果,体思深论证现维度,升文章格华调比类论证比是一通已知事物类论证种过(或事例)跟有某些相同特点的事物与它(或事例)行比推而明点的方进较类从证论论证法。同相比,由此及彼类些材料本身的生有趣及这动其哲理性,使文章的点会观明深刻,而且生引人,鲜动理更形象说因果论证根据客事物之都具有普遍的观间这种和必然的因果系的律性,通揭联规过示原因果来论证结揭示事物的本,质逻辑缜密,思辨性强反证法又叫法,即先假方的是归谬设对论断正确的,然后方的中推出从对论断导一荒的,而明方的个谬结论来从证对不能成立。特点是“以攻”论断错错以退,增强性,有为进逻辑幽默感,后制人发[考接教衔]1.(性必修中《修立其》选择册辞诚)本段用了什方法?作运么论证用是什?么哲科的目的在于追求理,追求于世界的正确。人在察象学与学真对认识观现的候,往往表一定的主体性,在中含有一定的主因素。但是,追求时现认识观真理就力求避免主的干。《管子》的《心上》提出所“因之道”。应观扰书术谓静《心上》:“因也者,无益无也。……因也者,舍己而以物法者也。”术说损为这是,在外物的候不要于外物有所益,力求外物的本面目。列说认识时对损认识来宁“法的要素”,出十六,第一是“察的客性”,是唯物主方论辩证举条条观观这义法的基本原。则答:____________________________________________________________________________________________________________________________________【掌握解通法】题小学、初中、高中各种试卷真题知识归纳文案合同PPT等免费下载www.doc985.com小学、初中、高中各种试卷真题知识归纳文案合同PPT等免费下载www.doc985.com[悟边练边]1.(2021·八省适性应测试)下面的文字,完成后面的目。阅读题材料一:近年,“人机大”引起世人注,人工智能展引的和始来战关发...

1、当您付费下载文档后,您只拥有了使用权限,并不意味着购买了版权,文档只能用于自身使用,不得用于其他商业用途(如 [转卖]进行直接盈利或[编辑后售卖]进行间接盈利)。
2、本站所有内容均由合作方或网友上传,本站不对文档的完整性、权威性及其观点立场正确性做任何保证或承诺!文档内容仅供研究参考,付费前请自行鉴别。
3、如文档内容存在违规,或者侵犯商业秘密、侵犯著作权等,请点击“违规举报”。

碎片内容

与本文档类似文档
2025年新高考语文复习  板块七 学案65 掌握默写要点——选准句子,写对字形 (1).docx
2025年新高考语文复习 板块七 学案65 掌握默写要点——选准句子,写对字形 (1).docx
免费
0下载
2024年新高考语文资料押高考北京卷第6-10小题 文言文阅读(解析版)-备战2024年高考语文临考题号押题(北京卷).docx
2024年新高考语文资料押高考北京卷第6-10小题 文言文阅读(解析版)-备战2024年高考语文临考题号押题(北京卷).docx
免费
0下载
2009年高考真题 语文(山东卷)(含解析版) word文档.doc
2009年高考真题 语文(山东卷)(含解析版) word文档.doc
免费
1下载
高考语文复习 练案14 梳理情节结构(含解析).docx
高考语文复习 练案14 梳理情节结构(含解析).docx
免费
0下载
高考语文复习 第43篇   《望海潮》   (解析版).docx
高考语文复习 第43篇 《望海潮》 (解析版).docx
免费
0下载
2025年新高考语文复习  第34篇    《蜀相》(解析版).docx
2025年新高考语文复习 第34篇 《蜀相》(解析版).docx
免费
0下载
2024版《大考卷》全程考评特训卷·语文【新教材】练案11.docx
2024版《大考卷》全程考评特训卷·语文【新教材】练案11.docx
免费
22下载
1997年天津高考语文真题及答案.doc
1997年天津高考语文真题及答案.doc
免费
19下载
【高考语文】备战2024年易错题29 语言文字运用之补写语句题——不注重上下文内容或逻辑照应(解析版).docx
【高考语文】备战2024年易错题29 语言文字运用之补写语句题——不注重上下文内容或逻辑照应(解析版).docx
免费
0下载
2024年新高考语文 专题32+思辨型作文和作文的思辨性(课件)-2024年高考语文二轮复习讲练测(新教材新高考).pptx
2024年新高考语文 专题32+思辨型作文和作文的思辨性(课件)-2024年高考语文二轮复习讲练测(新教材新高考).pptx
免费
0下载
2024年高考语文试卷(新课标Ⅱ卷)(空白卷) (3).docx
2024年高考语文试卷(新课标Ⅱ卷)(空白卷) (3).docx
免费
0下载
2010年高考语文试卷(北京)(解析卷).doc
2010年高考语文试卷(北京)(解析卷).doc
免费
0下载
高考语文复习 第47篇   《登快阁》 (解析版).docx
高考语文复习 第47篇 《登快阁》 (解析版).docx
免费
0下载
2006年高考语文真题(湖南自主命题).doc
2006年高考语文真题(湖南自主命题).doc
免费
29下载
2010年全国统一高考语文试卷(新课标)(含解析版) word文档.doc
2010年全国统一高考语文试卷(新课标)(含解析版) word文档.doc
免费
3下载
25版:学案37 《过秦论》《五代史伶官传序》.pptx
25版:学案37 《过秦论》《五代史伶官传序》.pptx
免费
0下载
精品解析:2023届江苏省南京市师大附中高三一模适应性检测语文试题(解析版).docx
精品解析:2023届江苏省南京市师大附中高三一模适应性检测语文试题(解析版).docx
免费
0下载
高考语文复习 综合测试10 传记文言文-备战2025年高考语文一轮复习考点帮(上海专用)(原卷版).docx
高考语文复习 综合测试10 传记文言文-备战2025年高考语文一轮复习考点帮(上海专用)(原卷版).docx
免费
0下载
2024年新高考语文资料复习任务群二 重点突破学案3 析文学评论,写短评思路.docx
2024年新高考语文资料复习任务群二 重点突破学案3 析文学评论,写短评思路.docx
免费
0下载
高中2022·微专题·小练习·语文【统考版】第2练.docx
高中2022·微专题·小练习·语文【统考版】第2练.docx
免费
0下载
我的小文库
实名认证
内容提供者

提供高质量免费文档试卷下载,如果满意请告诉您身边的人,如果不满意请告诉我们,您的意见对于我们很重要,是我们不断进步的动力

阅读排行

确认删除?
回到顶部
客服号
  • 客服QQ点击这里给我发消息
QQ群
  • QQ群点击这里加入QQ群
提交所需资料详情,我们来帮找资料