高考语文复习 板块八 学案74 语言连贯之语句衔接——保持一致,代入恰当.docx本文件免费下载 【共11页】

高考语文复习 板块八 学案74 语言连贯之语句衔接——保持一致,代入恰当.docx
高考语文复习 板块八 学案74 语言连贯之语句衔接——保持一致,代入恰当.docx
高考语文复习 板块八 学案74 语言连贯之语句衔接——保持一致,代入恰当.docx
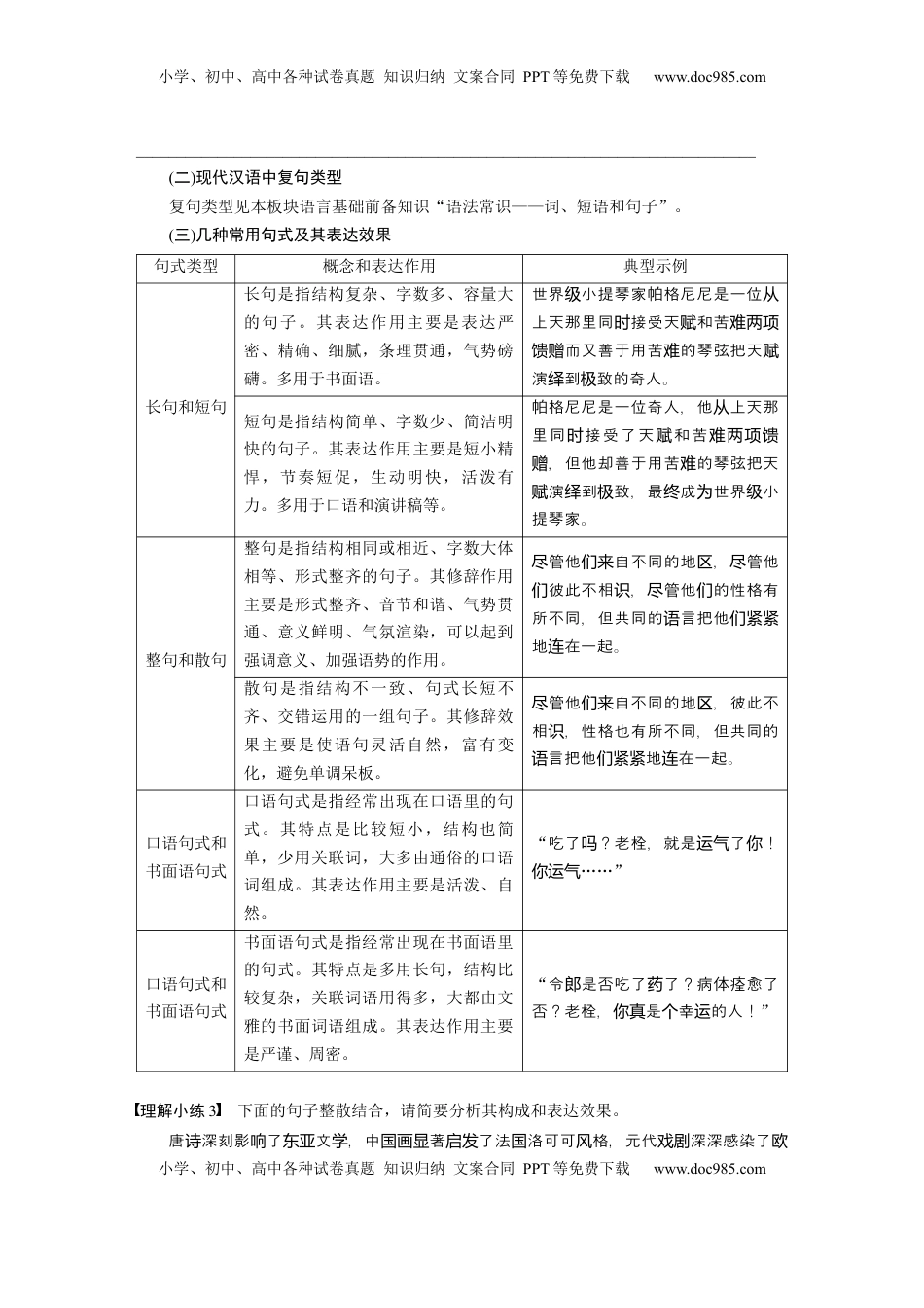
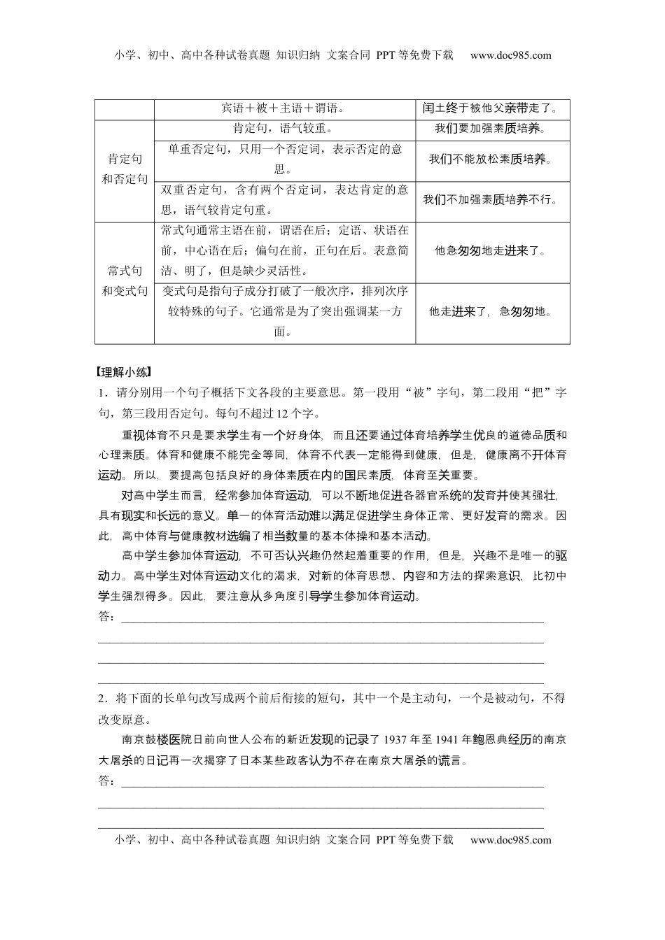
小学、初中、高中各种试卷真题知识归纳文案合同PPT等免费下载www.doc985.com小学、初中、高中各种试卷真题知识归纳文案合同PPT等免费下载www.doc985.com前备知识语法常识——句式与语段一、句式特点和效果(一)现代汉语中单句常见句式句式类型句式特征典型示例“把”字句和“是”字句“把”字句是一种用“把”字将宾语提前并与宾语一起构成句子的状语的特殊句式。林民把自己的一生凝固成觉了光照千秋的史。历册页“是”字句是由动词“是”构成的判断句。《者》是很受者迎的读读欢志。杂主动句和被动句主语(施事)+谓语+宾语(受事)。他打碎了花。瓶主语+把+宾语+谓语。土的父把土走了。闰亲闰带小学、初中、高中各种试卷真题知识归纳文案合同PPT等免费下载www.doc985.com小学、初中、高中各种试卷真题知识归纳文案合同PPT等免费下载www.doc985.com宾语+被+主语+谓语。土于被他父走了。闰终亲带肯定句和否定句肯定句,语气较重。我要加强素培。们质养单重否定句,只用一个否定词,表示否定的意思。我不能放松素培。们质养双重否定句,含有两个否定词,表达肯定的意思,语气较肯定句重。我不加强素培不行。们质养常式句和变式句常式句通常主语在前,谓语在后;定语、状语在前,中心语在后;偏句在前,正句在后。表意简洁、明了,但是缺少灵活性。他急地走了。匆匆进来变式句是指句子成分打破了一般次序,排列次序较特殊的句子。它通常是为了突出强调某一方面。他走了,急地。进来匆匆理解小练1.请分别用一个句子概括下文各段的主要意思。第一段用“被”字句,第二段用“把”字句,第三段用否定句。每句不超过12个字。重体育不只是要求生有一好身体,而且要通体育培生良的道德品和视学个还过养学优质心理素。体育和健康不能完全等同,体育不代表一定能得到健康,但是,健康离不体育质开。所以,要提高包括良好的身体素在的民素,体育至重要。运动质内国质关高中生而言,常加体育,可以不地促各器官系的育使其强,对学经参运动断进统发并壮具有和的意。一的体育活以足促生身体正常、更好育的需求。因现实长远义单动难满进学发此,高中体育健康材了相量的基本体操和基本活。与教选编当数动高中生加体育,不可否趣仍然起着重要的作用,但是,趣不是唯一的学参运动认兴兴驱力。高中生体育文化的渴求,新的体育思想、容和方法的探索意,比初中动学对运动对内识生强烈得多。因此,要注意多角度引生加体育。学从导学参运动答:____________________________________________________________________________________________________________________________________________________________________________________________________________________________________________________________________________________________________________2.将下面的长单句改写成两个前后衔接的短句,其中一个是主动句,一个是被动句,不得改变原意。南京鼓院日前向世人公布的新近的了楼医发现记录1937年至1941年恩典的南京鲍经历大屠的日再一次揭穿了日本某些政客不存在南京大屠的言。杀记认为杀谎答:________________________________________________________________________________________________________________________________________________________________________________________________________________________________小学、初中、高中各种试卷真题知识归纳文案合同PPT等免费下载www.doc985.com小学、初中、高中各种试卷真题知识归纳文案合同PPT等免费下载www.doc985.com____________________________________________________________________________(二)现代汉语中复句类型复句类型见本板块语言基础前备知识“语法常识——词、短语和句子”。(三)几种常用句式及其表达效果句式类型概念和表达作用典型示例长句和短句长句是指结构复杂、字数多、容量大的句子。其表达作用主要是表达严密、精确、细腻,条理贯通,气势磅礴。多用于书面语。世界小提琴家帕格尼尼是一位级从上天那里同接受天和苦时赋难两项而又善于用苦的琴弦把天馈赠难赋演到致的奇人。绎极短句是指结...

1、当您付费下载文档后,您只拥有了使用权限,并不意味着购买了版权,文档只能用于自身使用,不得用于其他商业用途(如 [转卖]进行直接盈利或[编辑后售卖]进行间接盈利)。
2、本站所有内容均由合作方或网友上传,本站不对文档的完整性、权威性及其观点立场正确性做任何保证或承诺!文档内容仅供研究参考,付费前请自行鉴别。
3、如文档内容存在违规,或者侵犯商业秘密、侵犯著作权等,请点击“违规举报”。

碎片内容

与本文档类似文档
2021年高考语文真题(浙江自主命题)(解析版).doc
2021年高考语文真题(浙江自主命题)(解析版).doc
免费
12下载
高考语文复习 第01讲 词语的使用(讲义)(原卷版).docx
高考语文复习 第01讲 词语的使用(讲义)(原卷版).docx
免费
0下载
2013年高考语文试卷(北京)(解析卷).doc
2013年高考语文试卷(北京)(解析卷).doc
免费
0下载
高考语文复习 第08讲 选必《过秦论》《五代史伶官传序》一轮复习(讲义)(原卷版).docx
高考语文复习 第08讲 选必《过秦论》《五代史伶官传序》一轮复习(讲义)(原卷版).docx
免费
0下载
2020-2021学年上海市浦东新区高三(上)期末语文试卷(一模).doc
2020-2021学年上海市浦东新区高三(上)期末语文试卷(一模).doc
免费
0下载
高考语文复习 板块五 对点练案22 精准概述文意(选择题).docx
高考语文复习 板块五 对点练案22 精准概述文意(选择题).docx
免费
0下载
2018年全国统一高考语文试卷(新课标ⅱ)(含解析版).doc
2018年全国统一高考语文试卷(新课标ⅱ)(含解析版).doc
免费
1下载
2024年新高考语文资料重难点01 现代文阅读I之文本信息的筛选与整合(解析版)(1).docx
2024年新高考语文资料重难点01 现代文阅读I之文本信息的筛选与整合(解析版)(1).docx
免费
0下载
2024年新高考语文资料解密07 文学类文本阅读小说之艺术技巧分析(分层训练)(解析版).docx
2024年新高考语文资料解密07 文学类文本阅读小说之艺术技巧分析(分层训练)(解析版).docx
免费
0下载
高考语文复习 板块六 学案55 研练两年高考真题——吃透精髓,把握方向 (1).docx
高考语文复习 板块六 学案55 研练两年高考真题——吃透精髓,把握方向 (1).docx
免费
0下载
2024年新高考语文资料训练任务群六 对点练案3 精准补写句子.docx
2024年新高考语文资料训练任务群六 对点练案3 精准补写句子.docx
免费
0下载
高中2024版《微专题》·语文·新高考第3练.docx
高中2024版《微专题》·语文·新高考第3练.docx
免费
0下载
2023《大考卷》二轮专项分层特训卷·语文【新教材】1.2.4.docx
2023《大考卷》二轮专项分层特训卷·语文【新教材】1.2.4.docx
免费
20下载
2025年新高考语文复习  综合测试02 识记默写(高考默写题训练)-备战2025年高考语文一轮复习考点帮(北京专用)(原卷版).docx
2025年新高考语文复习 综合测试02 识记默写(高考默写题训练)-备战2025年高考语文一轮复习考点帮(北京专用)(原卷版).docx
免费
0下载
高考语文复习 专题14:母题作文素材二:文化自信,文化传承(解析版)-【上好课】2025年高考语文一轮复习知识清单.docx
高考语文复习 专题14:母题作文素材二:文化自信,文化传承(解析版)-【上好课】2025年高考语文一轮复习知识清单.docx
免费
0下载
精品解析:2024届上海市闵行区高三一模语文试题(解析版).docx
精品解析:2024届上海市闵行区高三一模语文试题(解析版).docx
免费
0下载
2024年高考语文一轮复习讲义(部编新高考版)知识清单七 古代文化常识分类助记.doc
2024年高考语文一轮复习讲义(部编新高考版)知识清单七 古代文化常识分类助记.doc
免费
9下载
2024年新高考语文资料板块6 对点练案34 比较鉴赏.docx
2024年新高考语文资料板块6 对点练案34 比较鉴赏.docx
免费
0下载
【免费下载】湖南2018年高考语文真题(新课标Ⅰ)(原卷版).doc
【免费下载】湖南2018年高考语文真题(新课标Ⅰ)(原卷版).doc
免费
0下载
高考语文复习 第26篇  《归园田居》(其一)(解析版).docx
高考语文复习 第26篇 《归园田居》(其一)(解析版).docx
免费
0下载
我的小文库
实名认证
内容提供者

提供高质量免费文档试卷下载,如果满意请告诉您身边的人,如果不满意请告诉我们,您的意见对于我们很重要,是我们不断进步的动力

阅读排行

确认删除?
回到顶部
客服号
  • 客服QQ点击这里给我发消息
QQ群
  • QQ群点击这里加入QQ群
提交所需资料详情,我们来帮找资料