高中物理 选修3 4.4 氢原子光谱和玻尔的原子模型 练习—【新教材】人教版(2019)高中物理选择性必修三.docx本文件免费下载 【共11页】

高中物理 选修3   4.4 氢原子光谱和玻尔的原子模型 练习—【新教材】人教版(2019)高中物理选择性必修三.docx
高中物理 选修3   4.4 氢原子光谱和玻尔的原子模型 练习—【新教材】人教版(2019)高中物理选择性必修三.docx
高中物理 选修3   4.4 氢原子光谱和玻尔的原子模型 练习—【新教材】人教版(2019)高中物理选择性必修三.docx
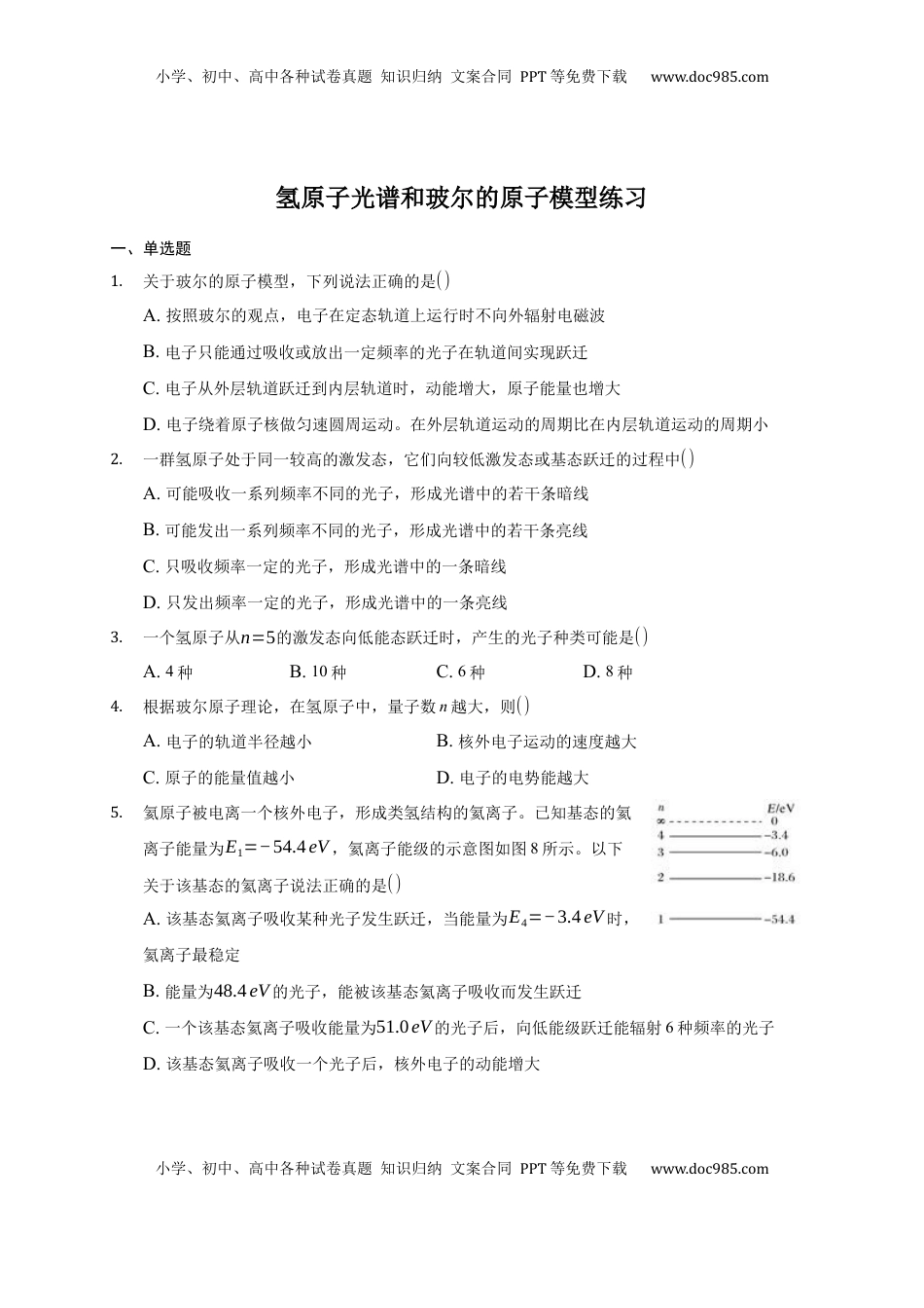
小学、初中、高中各种试卷真题知识归纳文案合同PPT等免费下载www.doc985.com小学、初中、高中各种试卷真题知识归纳文案合同PPT等免费下载www.doc985.com氢原子光谱和玻尔的原子模型练习一、单选题1.关于玻尔的原子模型,下列说法正确的是()A.按照玻尔的观点,电子在定态轨道上运行时不向外辐射电磁波B.电子只能通过吸收或放出一定频率的光子在轨道间实现跃迁C.电子从外层轨道跃迁到内层轨道时,动能增大,原子能量也增大D.电子绕着原子核做匀速圆周运动。在外层轨道运动的周期比在内层轨道运动的周期小2.一群氢原子处于同一较高的激发态,它们向较低激发态或基态跃迁的过程中()A.可能吸收一系列频率不同的光子,形成光谱中的若干条暗线B.可能发出一系列频率不同的光子,形成光谱中的若干条亮线C.只吸收频率一定的光子,形成光谱中的一条暗线D.只发出频率一定的光子,形成光谱中的一条亮线3.一个氢原子从n=5的激发态向低能态跃迁时,产生的光子种类可能是()A.4种B.10种C.6种D.8种4.根据玻尔原子理论,在氢原子中,量子数n越大,则()A.电子的轨道半径越小B.核外电子运动的速度越大C.原子的能量值越小D.电子的电势能越大5.氦原子被电离一个核外电子,形成类氢结构的氦离子。已知基态的氦离子能量为E1=−54.4eV,氦离子能级的示意图如图8所示。以下关于该基态的氦离子说法正确的是()A.该基态氦离子吸收某种光子发生跃迁,当能量为E4=−3.4eV时,氦离子最稳定B.能量为48.4eV的光子,能被该基态氦离子吸收而发生跃迁C.一个该基态氦离子吸收能量为51.0eV的光子后,向低能级跃迁能辐射6种频率的光子D.该基态氦离子吸收一个光子后,核外电子的动能增大小学、初中、高中各种试卷真题知识归纳文案合同PPT等免费下载www.doc985.com小学、初中、高中各种试卷真题知识归纳文案合同PPT等免费下载www.doc985.com6.如下图所示为氢原子能级示意图的一部分,根据玻尔理论,下列说法正确的是()A.从n=4能级跃迁到n=3能级比从n=3能级跃迁到n=2能级辐射出的光子的波长长B.处于n=4的定态时电子的轨道半径r4比处于n=3的定态时电子的轨道半径r3小C.从n=4能级跃迁到n=3能级时,氢原子的能量减少,电子的动能减小D.从n=3能级跃迁到n=2能级时辐射出的光子可以使逸出功为2.5eV的金属发生光电效应7.关于近代物理,下列说法正确的是()A.卢瑟福由α粒子散射实验确立了原子有内部结构B.氢原子光谱表明氢原子的能量是不连续的C.光电效应揭示了光的粒子性,康普顿效应揭示了光的波动性D.基态的一个氢原子吸收一个光子跃迁到n=3激发态后,可能发射3种频率的光子8.一个处于基态的氢原子吸收光子后,跃迁到另一定态,下列说法中正确的是()A.电子绕原子核运动的动能将会变大B.电子绕原子核运动的频率将会变大C.向低能级跃迁时,发出光子的频率一定等于吸收光子的频率D.吸收光子属于紫外线,发出的光子可能含有可见光9.关于原子结构和玻尔理论,下列说法中正确的是()A.汤姆孙发现电子,表明原子具有核式结构B.玻尔在研究原子结构中提出了电子云的观念C.卢瑟福通过α粒子散射实验,提出原子的核式结构模型D.按照玻尔理论,氢原子核外电子从半径较小的轨道跃迁到半径较大的轨道时,电子的动能减小,原子总能量减小10.大量氢原子处于量子数为n的能级,当它们向低能级跃迁时,能辐射6种不同频率的光,用这些光照射逸出功为2.25eV的钾,氢原子能级图如图所示,下列说法中正确的是()小学、初中、高中各种试卷真题知识归纳文案合同PPT等免费下载www.doc985.com小学、初中、高中各种试卷真题知识归纳文案合同PPT等免费下载www.doc985.comA.量子数n=4B.量子数n=6C.辐射的所有光都能使钾发生光电效应D.处于n=2能级的氢原子不能吸收能量为3.6eV的光子二、多选题11.如图所示,一群氢原子处于量子数n=3能级状态,下列说法正确的是()A.氢原子向低能级跃迁时最多产生3种频率的光子B.用0.70eV的光子照射氢原子可使其跃迁C.用0.70eV动能的电子碰撞可使氢原子跃迁D.氢原子向低能级跃迁时电子动能增大,总能量减小12.一个处于基态的氢原子吸收光子后,跃迁到另一定态,下列说法正确的是()A.电子绕原子核运动的动能将会减小B.电子绕原子核运动的频...

1、当您付费下载文档后,您只拥有了使用权限,并不意味着购买了版权,文档只能用于自身使用,不得用于其他商业用途(如 [转卖]进行直接盈利或[编辑后售卖]进行间接盈利)。
2、本站所有内容均由合作方或网友上传,本站不对文档的完整性、权威性及其观点立场正确性做任何保证或承诺!文档内容仅供研究参考,付费前请自行鉴别。
3、如文档内容存在违规,或者侵犯商业秘密、侵犯著作权等,请点击“违规举报”。

碎片内容

与本文档类似文档
高中物理选修三课时分层作业1 分子动理论的基本内容—新教材人教版(2019)高中物理选择性必修第三册同步检测.doc
高中物理选修三课时分层作业1 分子动理论的基本内容—新教材人教版(2019)高中物理选择性必修第三册同步检测.doc
免费
12下载
高中物理 选修1    2022-2023学年人教版(2019)选择性必修一第四章 光 单元测试卷(word版含答案).docx
高中物理 选修1 2022-2023学年人教版(2019)选择性必修一第四章 光 单元测试卷(word版含答案).docx
免费
0下载
第13讲 恒定电场与恒定电流 认识多用电表【教师版】-新高二物理暑假预习讲义(人教版).docx
第13讲 恒定电场与恒定电流 认识多用电表【教师版】-新高二物理暑假预习讲义(人教版).docx
免费
0下载
高中物理 必修3  高二(上)期中物理试题(解析版).docx
高中物理 必修3 高二(上)期中物理试题(解析版).docx
免费
0下载
高中物理 必修第3册 新课改08 A抛体运动 基础版.docx
高中物理 必修第3册 新课改08 A抛体运动 基础版.docx
免费
3下载
高中物理 必修第3册(同步精品讲义)2022届高中物理新教材同步必修第三册 第12章 2 第1课时 闭合电路的欧姆定律.docx
高中物理 必修第3册(同步精品讲义)2022届高中物理新教材同步必修第三册 第12章 2 第1课时 闭合电路的欧姆定律.docx
免费
6下载
高中物理 选修第3册 新课改12 C动能定理及其应用 提升版.docx
高中物理 选修第3册 新课改12 C动能定理及其应用 提升版.docx
免费
17下载
高中物理 必修3  13.5 能量量子化 —【新教材】人教版(2019)高中物理必修第三册同步练习.docx
高中物理 必修3 13.5 能量量子化 —【新教材】人教版(2019)高中物理必修第三册同步练习.docx
免费
0下载
高中物理 必修3  高一(下)期中物理试题(解析版).docx
高中物理 必修3 高一(下)期中物理试题(解析版).docx
免费
0下载
高中物理选修三第四章 原子结构和波粒二象性  章末检测试卷(四)(word版含解析).docx
高中物理选修三第四章 原子结构和波粒二象性 章末检测试卷(四)(word版含解析).docx
免费
7下载
高中物理 选修第3册 新课改09 A法拉第电磁感应定律、自感和涡流 基础版.docx
高中物理 选修第3册 新课改09 A法拉第电磁感应定律、自感和涡流 基础版.docx
免费
6下载
高中物理 选修3   1.1 分子动理论的基本内容 练习—【新教材】人教版(2019)高中物理选择性必修三 .docx
高中物理 选修3 1.1 分子动理论的基本内容 练习—【新教材】人教版(2019)高中物理选择性必修三 .docx
免费
0下载
高中物理 必修第3册 新课改06 B牛顿第二定律的基本应用 中档版.docx
高中物理 必修第3册 新课改06 B牛顿第二定律的基本应用 中档版.docx
免费
8下载
高中物理 选修2   综合评估3—人教版高中物理选择性必修2.doc
高中物理 选修2 综合评估3—人教版高中物理选择性必修2.doc
免费
0下载
高中物理 选修2   综合评估2—人教版高中物理选择性必修2.doc
高中物理 选修2 综合评估2—人教版高中物理选择性必修2.doc
免费
0下载
高中物理 选修2   4.4电磁波谱(同步练习)(解析版)-【新教材精创】高中物理新教材同步备课(人教版选择性必修第二册).doc
高中物理 选修2 4.4电磁波谱(同步练习)(解析版)-【新教材精创】高中物理新教材同步备课(人教版选择性必修第二册).doc
免费
0下载
3.5 多普勒效应-2022-2023学年高二物理课后练(人教版2019)(原卷版).doc
3.5 多普勒效应-2022-2023学年高二物理课后练(人教版2019)(原卷版).doc
免费
0下载
高中物理选修二2.1楞次定律 练习(原卷版)(人教版).docx
高中物理选修二2.1楞次定律 练习(原卷版)(人教版).docx
免费
16下载
高中物理 选修3   4.4 氢原子光谱和玻尔的原子模型 练习—【新教材】人教版(2019)高中物理选择性必修三.docx
高中物理 选修3 4.4 氢原子光谱和玻尔的原子模型 练习—【新教材】人教版(2019)高中物理选择性必修三.docx
免费
0下载
第21讲 测电池电动势和内阻的其他方案【学生版】-新高二物理暑假预习讲义(人教版).docx
第21讲 测电池电动势和内阻的其他方案【学生版】-新高二物理暑假预习讲义(人教版).docx
免费
0下载
我的小文库
实名认证
内容提供者

提供高质量免费文档试卷下载,如果满意请告诉您身边的人,如果不满意请告诉我们,您的意见对于我们很重要,是我们不断进步的动力

相关文档

阅读排行

确认删除?
回到顶部
客服号
  • 客服QQ点击这里给我发消息
QQ群
  • QQ群点击这里加入QQ群
提交所需资料详情,我们来帮找资料