高中生物必修1 4.1 被动运输-高一生物课后培优练(人教版2019必修1)(原卷版).doc本文件免费下载 【共6页】

高中生物必修1 4.1  被动运输-高一生物课后培优练(人教版2019必修1)(原卷版).doc
高中生物必修1 4.1  被动运输-高一生物课后培优练(人教版2019必修1)(原卷版).doc
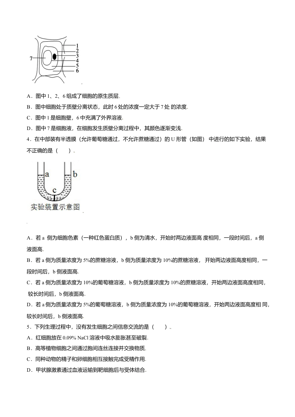
高中生物必修1 4.1  被动运输-高一生物课后培优练(人教版2019必修1)(原卷版).doc
姓名:班级4.1被动运输本课重点(1)自由扩散;(2)协助扩散。本课难点自由扩散和协助扩散的比较。1.图甲是渗透装置示意图,乙、丙两曲线图的横坐标代表时间,下列叙述中不正确的是()A.水分子由半透膜外进入半透膜内的速率变化可用曲线乙表示B.玻璃管内的液面高度变化可用曲线丙表示C.半透膜内外浓度差的变化可用曲线乙表示D.半透膜内溶液A的浓度变化可用曲线丙表示2.下图1表示渗透装置,半透膜为玻璃纸,A、a均为蔗糖溶液,起始浓度分别用MA、Ma表示且MA﹤Ma,一段时间后漏斗管液面上升高度为h;图2表示一个洋葱鳞片叶表皮细胞放在蔗糖溶液后发生质壁分离过程图,B、b分别表示蔗糖溶液和细胞液,起始浓度分别为MB、Mb。据图分析正确的是()A.图1中,达到渗透平衡后MAMa﹦B.图2中,达到渗透平衡后MBM﹤bC.图2中的4、3、5组成了原生质层,相当于半透膜D.实验可以说明细胞膜与细胞壁在物质透过性上存在显著差异3“”.如图是某同学用洋葱紫色鳞片的外表皮做植物细胞的吸水与失水实验中所观察到的细胞图,下列叙述正确的是()A.图中1、2、6组成了细胞的原生质层B.图中细胞处于质壁分离状态,此时6处的浓度一定大于7处的浓度C.图中1是细胞壁,6中充满了外界溶液D.图中7是细胞液,在细胞发生质壁分离过程中,其颜色逐渐变浅4.在中部装有半透膜(允许葡萄糖通过,不允许蔗糖通过)的U形管(如图)中进行的如下实验,结果不正确的是()A.若a侧为细胞色素(一种红色蛋白质),b侧为清水,开始时两边液面高度相同,一段时间后,a侧液面高B.若a侧为质量浓度为5%的蔗糖溶液,b侧为质量浓度为10%的蔗糖溶液,开始两边液面高度相同,一段时间后,b侧液面高C.若a侧为质量浓度为10%的葡萄糖溶液,b侧为质量浓度为10%的蔗糖溶液,开始两边液面高度相同,较长时间后,b侧液面高D.若a侧为质量浓度为5%的葡萄糖溶液,b侧为质量浓度为10%的葡萄糖溶液,开始两边液面高度相同,较长时间后,b侧液面高5.下列生理过程中,没有发生细胞之间信息交流的是()A.红细胞放在0.09%NaCl溶液中吸水膨胀甚至破裂B.高等植物细胞之间通过胞间连丝连接并交换物质C.同种动物的精子和卵细胞相互接触完成受精作用D.甲状腺激素通过血液运输到靶细胞后与受体结合6.将新鲜的菠菜叶片放入加有少量红墨水、质量浓度为0.3g/mL的蔗糖溶液中,在显微镜下观察,看到细胞的状态如下图所示。此时,部位①和部位②的颜色分别是()A.①红色、②无色B.①红色、②绿色C.①无色、②绿色D.①红色、②红色7.以紫色洋葱鳞片叶外表皮为材料观察植物细胞质壁分离现象,下列叙述错误的是()A.在发生质壁分离的细胞中能观察到紫色中央液泡逐渐缩小B.滴加质量浓度为0.3g/mL的蔗糖溶液比滴加质量浓度为0.2g/mL的蔗糖溶液引起细胞质壁分离所需时间短C.发生质壁分离的细胞放入清水中又复原,说明细胞保持活性D.用高浓度的NaCl溶液代替蔗糖溶液不能引起细胞质壁分离8.在观察植物细胞的质壁分离和复原的过程中,某同学在视野中看到生活着的洋葱表皮细胞正处于如下图所示状态。a、b表示其所在部位的溶液浓度,由此可推测()A.可能a>b,细胞渗透吸水B.a=b,渗透系统保持动态平衡C.a<b,细胞渗透失水D.上述三种情况都有可能9.比较自由扩散和协助扩散自由扩散协助扩散物质运输方向_______①_______②是否消耗能量_______③_______④转运蛋白的种类_______⑤_______⑥影响运输速率的因素_______⑦_______⑧举例_______⑨_______⑩10.如图所示,图乙细胞是将图甲细胞放置于一定浓度的蔗糖溶液中的结果,图丙是将另外一种植物的细胞依次浸于蒸馏水、物质的量浓度为0.3mol/L的蔗糖溶液和0.5mol/L的尿素溶液中,原生质的体积随时间变化的曲线图,请据图回答:(1)图乙细胞中,全透性的结构是________(填编号),图乙细胞中半透性的原生质层由________构成(填编号)。(2)图乙细胞在质壁分离结束时,⑧处充满了________。(3)图丙的A、B、C三曲线中,表示在0.5mol/L的尿素溶液中的是_________。(4)bc段的细胞液浓度变化为________“”“”“”(填增大减小不变)。(5)取形状、大小相同的红心萝...

1、当您付费下载文档后,您只拥有了使用权限,并不意味着购买了版权,文档只能用于自身使用,不得用于其他商业用途(如 [转卖]进行直接盈利或[编辑后售卖]进行间接盈利)。
2、本站所有内容均由合作方或网友上传,本站不对文档的完整性、权威性及其观点立场正确性做任何保证或承诺!文档内容仅供研究参考,付费前请自行鉴别。
3、如文档内容存在违规,或者侵犯商业秘密、侵犯著作权等,请点击“违规举报”。

碎片内容

与本文档类似文档
高中 生物·必修1课后分层检测(单选)课后分层检测案5.docx
高中 生物·必修1课后分层检测(单选)课后分层检测案5.docx
免费
0下载
高一生物3.2 细胞器之间的分工合作- 高一生物上学期课后培优分级练(2019人教版必修1)(解析版).docx
高一生物3.2 细胞器之间的分工合作- 高一生物上学期课后培优分级练(2019人教版必修1)(解析版).docx
免费
23下载
高中生物必修1 6.3 细胞的衰老和死亡 练习(1)(原卷版).docx
高中生物必修1 6.3 细胞的衰老和死亡 练习(1)(原卷版).docx
免费
0下载
2.4 蛋白质是生命活动的主要承担者- 2022-2023学年高一生物上学期课后培优分级练(2019人教版必修1)(解析版).docx
2.4 蛋白质是生命活动的主要承担者- 2022-2023学年高一生物上学期课后培优分级练(2019人教版必修1)(解析版).docx
免费
0下载
辽宁省大连市旅顺口区高一上学期期中考试生物试卷.doc
辽宁省大连市旅顺口区高一上学期期中考试生物试卷.doc
免费
0下载
高中生物必修1 3.2 细胞器之间的分工合作-2022-2023学年高一生物上学期课后培优分级练(2019人教版必修1)(原卷版).docx
高中生物必修1 3.2 细胞器之间的分工合作-2022-2023学年高一生物上学期课后培优分级练(2019人教版必修1)(原卷版).docx
免费
0下载
高一生物5.3 细胞呼吸的原理和应用 练习【新教材】人教版(2019)高中生物必修一.docx
高一生物5.3 细胞呼吸的原理和应用 练习【新教材】人教版(2019)高中生物必修一.docx
免费
24下载
3.1  细胞膜的结构和功能-高一生物课后培优练(人教版2019必修1)(原卷版).doc
3.1 细胞膜的结构和功能-高一生物课后培优练(人教版2019必修1)(原卷版).doc
免费
0下载
高一生物【新教材精创】1.1.2 孟德尔的豌豆杂交实验(一) 练习(1)(解析版).docx
高一生物【新教材精创】1.1.2 孟德尔的豌豆杂交实验(一) 练习(1)(解析版).docx
免费
6下载
高一生物4.2  主动运输与胞吞、胞吐-高一生物课后培优练(人教版2019必修1)(解析版).doc
高一生物4.2 主动运输与胞吞、胞吐-高一生物课后培优练(人教版2019必修1)(解析版).doc
免费
24下载
高中生物必修2 2月份检测卷02(提升练)(考试范围:第1章)(解析版).docx
高中生物必修2 2月份检测卷02(提升练)(考试范围:第1章)(解析版).docx
免费
0下载
高中 生物·必修2课后分层检测案(word)课后分层检测案21.doc
高中 生物·必修2课后分层检测案(word)课后分层检测案21.doc
免费
0下载
1.1 细胞是生命活动的基本单位-2022-2023学年高一生物上学期课后培优分级练(2019人教版必修1)(原卷版).docx
1.1 细胞是生命活动的基本单位-2022-2023学年高一生物上学期课后培优分级练(2019人教版必修1)(原卷版).docx
免费
0下载
高中生物必修1 5.4.2 光合作用与能量转化 练习(1)(原卷版).docx
高中生物必修1 5.4.2 光合作用与能量转化 练习(1)(原卷版).docx
免费
0下载
高一生物第6章 细胞的生命历程B卷(解析版).doc
高一生物第6章 细胞的生命历程B卷(解析版).doc
免费
19下载
高中生物必修1 6.3 细胞的衰老和死亡-2022-2023学年高一生物上学期课后培优分级练(2019人教版必修1)(解析版).docx
高中生物必修1 6.3 细胞的衰老和死亡-2022-2023学年高一生物上学期课后培优分级练(2019人教版必修1)(解析版).docx
免费
0下载
高一生物第5章  细胞的能量供应和利用(B卷·能力提升练)(原卷版) .docx
高一生物第5章 细胞的能量供应和利用(B卷·能力提升练)(原卷版) .docx
免费
18下载
高一生物第一次月考卷 -高一生物上学期课后培优分级练(2019人教版必修1)(解析版).docx
高一生物第一次月考卷 -高一生物上学期课后培优分级练(2019人教版必修1)(解析版).docx
免费
16下载
高中生物必修1 5.1.1 酶的作用和本质-2022-2023学年高一生物上学期课后培优分级练(2019人教版必修1)(解析版).docx
高中生物必修1 5.1.1 酶的作用和本质-2022-2023学年高一生物上学期课后培优分级练(2019人教版必修1)(解析版).docx
免费
0下载
高一生物【新教材精创】3.4 基因通常是有遗传效应的DNA片段 练习(2)(原卷版).docx
高一生物【新教材精创】3.4 基因通常是有遗传效应的DNA片段 练习(2)(原卷版).docx
免费
18下载
我的小文库
实名认证
内容提供者

提供高质量免费文档试卷下载,如果满意请告诉您身边的人,如果不满意请告诉我们,您的意见对于我们很重要,是我们不断进步的动力

相关文档

阅读排行

确认删除?
回到顶部
客服号
  • 客服QQ点击这里给我发消息
QQ群
  • QQ群点击这里加入QQ群
提交所需资料详情,我们来帮找资料