高中历史选修3 高二下学期期末考试历史试题(原卷版) (2).docx本文件免费下载 【共9页】

高中历史选修3 高二下学期期末考试历史试题(原卷版) (2).docx
高中历史选修3 高二下学期期末考试历史试题(原卷版) (2).docx
高中历史选修3 高二下学期期末考试历史试题(原卷版) (2).docx
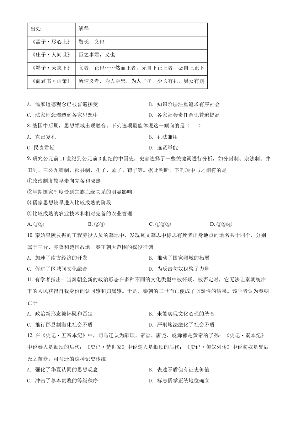
期末联合考试高二历史试题总分:100分时间:90分钟一、单项选择题(30*2=60分)1.在三星堆遗址出土的文物中,既有青铜尊、青铜罍以及玉璋、玉琮、玉璧、玉戈等与黄河流域一致的文物,又有青铜立人、青铜神树、青铜纵目面具等造型奇特、大气恢弘的文物。这些文物说明了中华文化的A.连续性和稳定性B.先进性和丰富性C.多元性和一体性D.地域性和独特性2.像夏朝一样,商朝的统治者依靠一大批政治盟友的力量并借助庞大的城镇网络治理国家。这些城镇的统治者承认商朝国王的权威,以不同的方式帮助商王制定政策或者扩展商王在王国内的影响。这可用于说明,在商朝A.国王尚未实现权力高度集中B.中央已对地方进行垂直管理C.王权借助神权治理国家政务D.内外服制度存在明显的局限3.商周时期,国家遇到重大问题时,君主要征求自由民“国人”的意见,国人也可以通过舆论来干预朝政。西周王室重臣召公曾以“防民之口,甚于防川”的比喻,劝谏周厉王不要限制民众的舆论。这说明商周时期()A.原始民主遗存制约君主权力B.商周沿用原始社会的制度C.社会舆论决定着君主的决策D.人民群众是国家权力的主体4.有历史学者认为:总观周初立国分封大势,镐与曲阜为-椭圆之两极,洛邑与宋则是两个支点,周天子分封的诸侯由南北两面向东张开,如两臂合抱殷宋于肘腋之间。由此可见,周初分封的主要目的是A.扩大统治疆域B.拱卫王畿安全C.笼络先代贵族D.传播礼乐文明5.《周礼•考工记》载:“攻木之工七,攻金之工六,攻皮之工五,设色之工五,刮摩之工五,抟埴之工二。”材料所反映的当时官营手工业生产的显著特点是A.技术先进,生产标准化B.产品丰富,生产多样化C.分工细致,生产专业化D.产量庞大,生产规模化6.鲁国季氏曾放逐鲁昭公,主持鲁国国政,鲁昭公至死也未能回鲁。晋国的史墨评论说:“王有公,诸侯有卿,皆有贰(辅佐)也。天生季氏,以贰鲁侯,为日久矣,民之服焉,不亦宜乎?”。史墨的评论反映了A.分封制度的瓦解B.民本意识的增强C.百家争鸣的现实D.辅贰制的有效性7.下表反映了春秋战国时期诸子各家对“义”的解释,据此可知,春秋战国时期出处解释《孟子·尽心上》敬长,义也《庄子·人间世》臣之事君,义也《墨子·天志下》义者,正也……然而正者,无自下正上者,必自上正下《商君书·画策》所谓义者,为人臣忠,为人子孝,少长有礼,男女有别A.儒家道德观念已被普遍接受B.知识阶层注重追求有序社会C.法家理念渗透到各家思想中D.各家社会责任意识普遍提高8.战国中后期,思想领域出现融合。下列选项最能体现这一倾向的是()A.克己复礼B.礼法兼用C.民贵君轻D.选贤举能9.研究公元前11世纪到公元前3世纪的中国史,史家选择了一些关键词进行分析,如分封制、宗法制、井田制、三公九卿制、郡县制,孔子、孟子、荀子等。据此判断,下列项中与之相符的是①政治制度较早走向完备和成熟②早期国家制度受到宗族血缘关系的明显影响③儒家思想较早进入比较成熟的阶段④比较成熟的农业技术和相对完备的农业管理A.①③B.②④C.①②③D.②③④10.秦始皇陵发掘的工程劳役人员的墓地中,发现瓦文墓志中标志有死者出身地点的地名共十四个,分别属于三晋、齐鲁和楚国故地。秦王朝大范围的徭役征调A.加速了南方经济的开发B.推动了国家疆域的拓展C.促进了区域间文化融合D.为反击匈奴积聚了力量11.有学者指出:当秦朝全新的政治形态在多种不同的文化类型中被怀疑、被否定时,它无法让秦朝统治下的人民获得自我身份的认同感和归属感。于是,秦朝的二世而亡便成了必然性的结果。该学者认为秦朝亡于A.政治新形态被怀疑和否定B.未能实现文化心理的统合C.推行郡县制激化社会矛盾D.严刑峻法激化了社会矛盾12.在《史记·五帝本纪》中,司马迁认为颛顼、帝喾、唐尧、虞舜都是黄帝的子孙;《史记·秦本纪》中说秦人是颛顼的后代;《史记·楚世家》中说楚人是颛顼的后代;《史记·匈奴列传》中说匈奴是夏后氏之苗裔。司马迁的这种记史传统A.强化了华夏认同的思想观念B.表述矛盾但有证史价值C.冲击了尊卑贵贱的等级秩序D.标志儒学正统地位确立13.汉文帝时,算赋(汉代对成年人所征的丁口税)由每个每年120钱减至每人每年40钱,徭役...

1、当您付费下载文档后,您只拥有了使用权限,并不意味着购买了版权,文档只能用于自身使用,不得用于其他商业用途(如 [转卖]进行直接盈利或[编辑后售卖]进行间接盈利)。
2、本站所有内容均由合作方或网友上传,本站不对文档的完整性、权威性及其观点立场正确性做任何保证或承诺!文档内容仅供研究参考,付费前请自行鉴别。
3、如文档内容存在违规,或者侵犯商业秘密、侵犯著作权等,请点击“违规举报”。

碎片内容

与本文档类似文档
高中历史选修1 期末真题重组卷(二)(15+4模式)(原卷版).docx
高中历史选修1 期末真题重组卷(二)(15+4模式)(原卷版).docx
免费
0下载
高中历史选修3 高二历史上学期期末测试卷01(选择性必修1、2)(原卷版).docx
高中历史选修3 高二历史上学期期末测试卷01(选择性必修1、2)(原卷版).docx
免费
0下载
第二单元  生产工具与劳作方式(A卷•基础过关卷)(原卷版)-【单元测试】2022-2023学年高二历史分层训练AB卷(选择性必修2).docx
第二单元 生产工具与劳作方式(A卷•基础过关卷)(原卷版)-【单元测试】2022-2023学年高二历史分层训练AB卷(选择性必修2).docx
免费
5下载
高中二年级历史第三单元 人口迁徙、文化交融与认同(A卷·知识通关练)(原卷版).docx
高中二年级历史第三单元 人口迁徙、文化交融与认同(A卷·知识通关练)(原卷版).docx
免费
21下载
高中二年级历史第四单元 商路、贸易与文化交流(A卷·知识通关练)(原卷版).docx
高中二年级历史第四单元 商路、贸易与文化交流(A卷·知识通关练)(原卷版).docx
免费
29下载
高中历史选修1 第9课 近代西方的法律与教化(原卷版).docx
高中历史选修1 第9课 近代西方的法律与教化(原卷版).docx
免费
0下载
高中历史选修2 第14课 历史上的疫病与医学成就(原卷版).docx
高中历史选修2 第14课 历史上的疫病与医学成就(原卷版).docx
免费
0下载
高中二年级历史第8课 世界市场与商业贸易(原卷版).docx
高中二年级历史第8课 世界市场与商业贸易(原卷版).docx
免费
13下载
高中历史选修1 2022-2023学年高二历史上学期期中考前必刷卷(统编版)02(全解全析).docx
高中历史选修1 2022-2023学年高二历史上学期期中考前必刷卷(统编版)02(全解全析).docx
免费
0下载
高中历史选修3 第三单元  商业贸易与日常生活(能力提升)-高二历史单元测试定心卷(选择性必修2经济与社会生活)(原卷版).docx
高中历史选修3 第三单元 商业贸易与日常生活(能力提升)-高二历史单元测试定心卷(选择性必修2经济与社会生活)(原卷版).docx
免费
0下载
高中历史选修1 第12课 近代西方民族国家与国际法的发展  练习(解析版).doc
高中历史选修1 第12课 近代西方民族国家与国际法的发展 练习(解析版).doc
免费
0下载
高中历史选修2 期末卷(二)(含答案解析)-2022-2023学年高二历史期中期末复习备考必刷题(选择性必修二:经济与社会生活).docx
高中历史选修2 期末卷(二)(含答案解析)-2022-2023学年高二历史期中期末复习备考必刷题(选择性必修二:经济与社会生活).docx
免费
0下载
高中历史选修3 第五单元  交通与社会变迁(A卷•基础过关卷)(解析版)-【单元测试】2022-2023学年高二历史分层训练AB卷(选择性必修2).docx
高中历史选修3 第五单元 交通与社会变迁(A卷•基础过关卷)(解析版)-【单元测试】2022-2023学年高二历史分层训练AB卷(选择性必修2).docx
免费
0下载
高中历史选修1 第六单元 基层治理与社会保障(能力提升)-高二历史单元测试定心卷(选择性必修一国家制度与社会治理)(解析版).docx
高中历史选修1 第六单元 基层治理与社会保障(能力提升)-高二历史单元测试定心卷(选择性必修一国家制度与社会治理)(解析版).docx
免费
0下载
高中历史选修3 第二单元  生产工具与劳作方式(B卷•能力提升卷)(原卷版)-【单元测试】2022-2023学年高二历史分层训练AB卷(选择性必修2).docx
高中历史选修3 第二单元 生产工具与劳作方式(B卷•能力提升卷)(原卷版)-【单元测试】2022-2023学年高二历史分层训练AB卷(选择性必修2).docx
免费
0下载
高中历史选修2 第6课 新科技革命与现代社会发展(作业)-高二历史同步备课系列(选择性必修2国经济与社会生活).docx
高中历史选修2 第6课 新科技革命与现代社会发展(作业)-高二历史同步备课系列(选择性必修2国经济与社会生活).docx
免费
0下载
高中二年级历史第8课 世界市场与商业贸易(解析版) .docx
高中二年级历史第8课 世界市场与商业贸易(解析版) .docx
免费
27下载
高中历史选修2 第5课 工业革命与工厂制度(作业)-高二历史同步备课系列(选择性必修2国经济与社会生活).docx
高中历史选修2 第5课 工业革命与工厂制度(作业)-高二历史同步备课系列(选择性必修2国经济与社会生活).docx
免费
0下载
高中二年级历史第六单元文化的传承与保护单元测评(word版含答案).docx
高中二年级历史第六单元文化的传承与保护单元测评(word版含答案).docx
免费
11下载
高中历史选修2 第三单元 商业贸易与日常生活(A卷•基础过关卷)(原卷版)-【单元测试】2022-2023学年高二历史分层训练AB卷(选择性必修2).docx
高中历史选修2 第三单元 商业贸易与日常生活(A卷•基础过关卷)(原卷版)-【单元测试】2022-2023学年高二历史分层训练AB卷(选择性必修2).docx
免费
0下载
我的小文库
实名认证
内容提供者

提供高质量免费文档试卷下载,如果满意请告诉您身边的人,如果不满意请告诉我们,您的意见对于我们很重要,是我们不断进步的动力

相关文档

阅读排行

确认删除?
回到顶部
客服号
  • 客服QQ点击这里给我发消息
QQ群
  • QQ群点击这里加入QQ群
提交所需资料详情,我们来帮找资料