高中历史选修1 第二单元 官员的选拔与管理(A卷·知识通关练)(原卷版).docx本文件免费下载 【共7页】

高中历史选修1 第二单元 官员的选拔与管理(A卷·知识通关练)(原卷版).docx
高中历史选修1 第二单元 官员的选拔与管理(A卷·知识通关练)(原卷版).docx
高中历史选修1 第二单元 官员的选拔与管理(A卷·知识通关练)(原卷版).docx
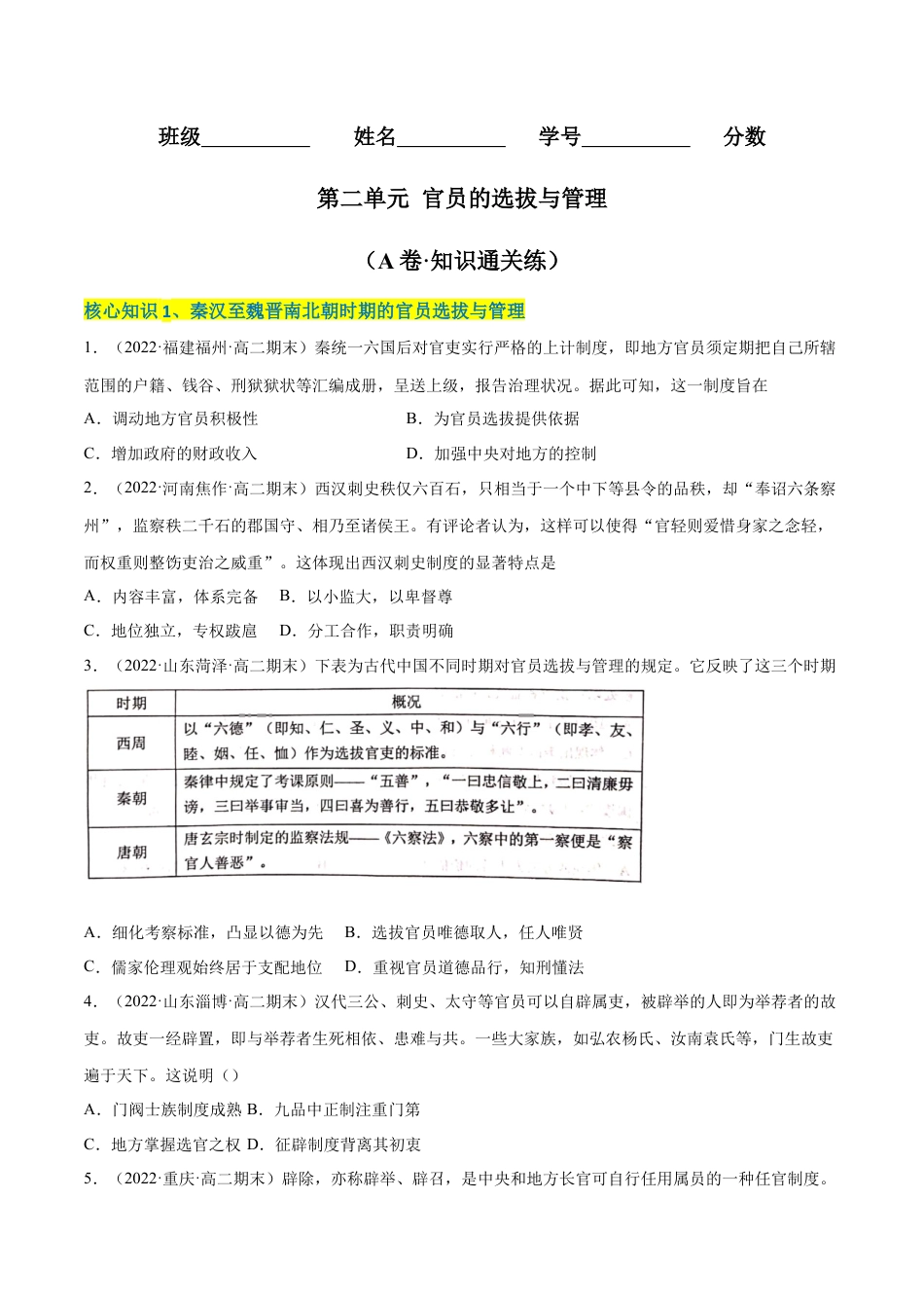
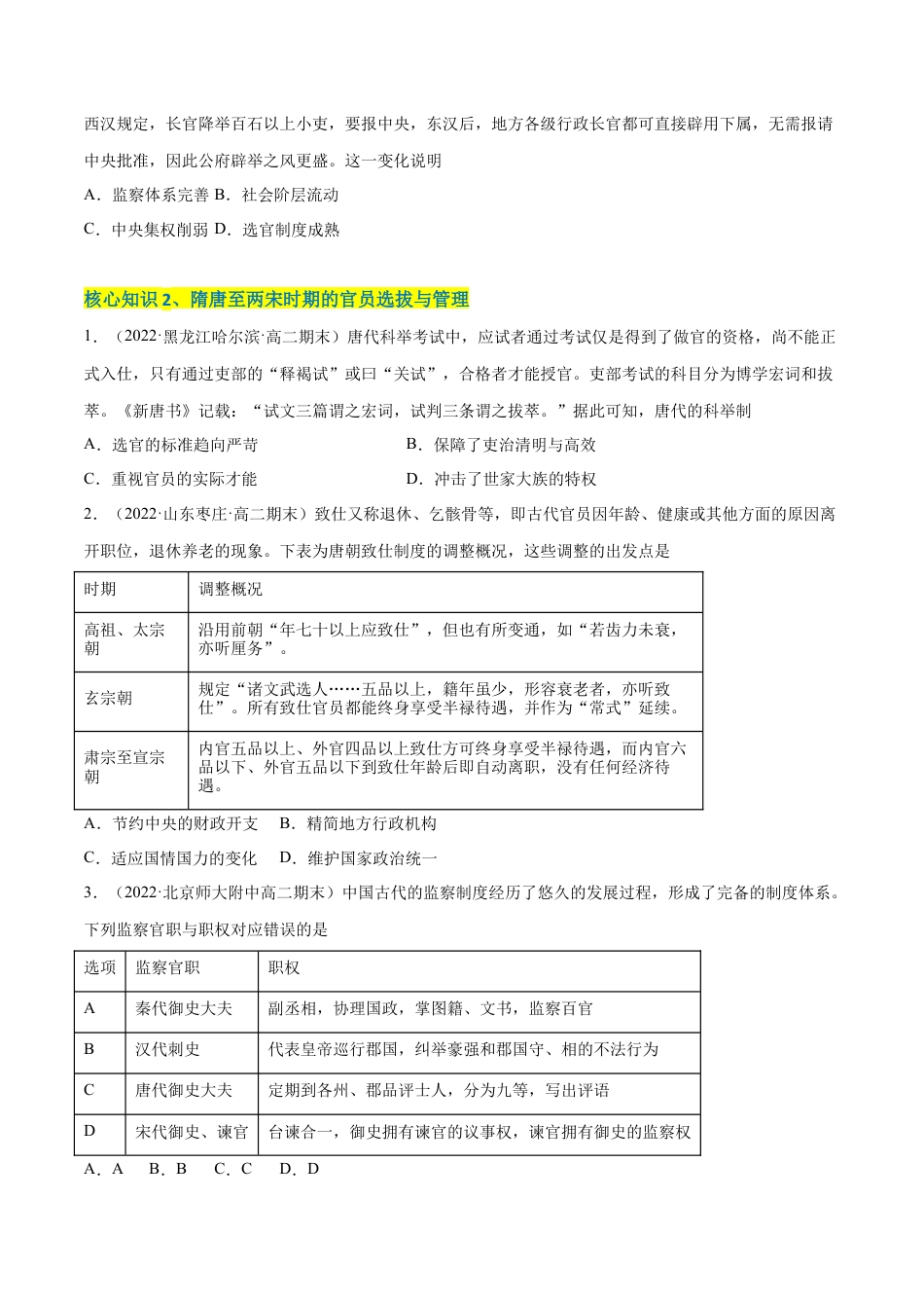
班级姓名学号分数第二单元官员的选拔与管理(A卷·知识通关练)核心知识1、秦汉至魏晋南北朝时期的官员选拔与管理1.(2022·福建福州·高二期末)秦统一六国后对官吏实行严格的上计制度,即地方官员须定期把自己所辖范围的户籍、钱谷、刑狱狱状等汇编成册,呈送上级,报告治理状况。据此可知,这一制度旨在A.调动地方官员积极性B.为官员选拔提供依据C.增加政府的财政收入D.加强中央对地方的控制2.(2022·河南焦作·高二期末)西汉刺史秩仅六百石,只相当于一个中下等县令的品秩,却“奉诏六条察州”,监察秩二千石的郡国守、相乃至诸侯王。有评论者认为,这样可以使得“官轻则爱惜身家之念轻,而权重则整饬吏治之威重”。这体现出西汉刺史制度的显著特点是A.内容丰富,体系完备B.以小监大,以卑督尊C.地位独立,专权跋扈D.分工合作,职责明确3.(2022·山东菏泽·高二期末)下表为古代中国不同时期对官员选拔与管理的规定。它反映了这三个时期A.细化考察标准,凸显以德为先B.选拔官员唯德取人,任人唯贤C.儒家伦理观始终居于支配地位D.重视官员道德品行,知刑懂法4.(2022·山东淄博·高二期末)汉代三公、刺史、太守等官员可以自辟属吏,被辟举的人即为举荐者的故吏。故吏一经辟置,即与举荐者生死相依、患难与共。一些大家族,如弘农杨氏、汝南袁氏等,门生故吏遍于天下。这说明()A.门阀士族制度成熟B.九品中正制注重门第C.地方掌握选官之权D.征辟制度背离其初衷5.(2022·重庆·高二期末)辟除,亦称辟举、辟召,是中央和地方长官可自行任用属员的一种任官制度。西汉规定,长官降举百石以上小吏,要报中央,东汉后,地方各级行政长官都可直接辟用下属,无需报请中央批准,因此公府辟举之风更盛。这一变化说明A.监察体系完善B.社会阶层流动C.中央集权削弱D.选官制度成熟核心知识2、隋唐至两宋时期的官员选拔与管理1.(2022·黑龙江哈尔滨·高二期末)唐代科举考试中,应试者通过考试仅是得到了做官的资格,尚不能正式入仕,只有通过吏部的“释褐试”或曰“关试”,合格者才能授官。吏部考试的科目分为博学宏词和拔萃。《新唐书》记载:“试文三篇谓之宏词,试判三条谓之拔萃。”据此可知,唐代的科举制A.选官的标准趋向严苛B.保障了吏治清明与高效C.重视官员的实际才能D.冲击了世家大族的特权2.(2022·山东枣庄·高二期末)致仕又称退休、乞骸骨等,即古代官员因年龄、健康或其他方面的原因离开职位,退休养老的现象。下表为唐朝致仕制度的调整概况,这些调整的出发点是时期调整概况高祖、太宗朝沿用前朝“年七十以上应致仕”,但也有所变通,如“若齿力未衰,亦听厘务”。玄宗朝规定“诸文武选人……五品以上,籍年虽少,形容衰老者,亦听致仕”。所有致仕官员都能终身享受半禄待遇,并作为“常式”延续。肃宗至宣宗朝内官五品以上、外官四品以上致仕方可终身享受半禄待遇,而内官六品以下、外官五品以下到致仕年龄后即自动离职,没有任何经济待遇。A.节约中央的财政开支B.精简地方行政机构C.适应国情国力的变化D.维护国家政治统一3.(2022·北京师大附中高二期末)中国古代的监察制度经历了悠久的发展过程,形成了完备的制度体系。下列监察官职与职权对应错误的是选项监察官职职权A秦代御史大夫副丞相,协理国政,掌图籍、文书,监察百官B汉代刺史代表皇帝巡行郡国,纠举豪强和郡国守、相的不法行为C唐代御史大夫定期到各州、郡品评士人,分为九等,写出评语D宋代御史、谏官台谏合一,御史拥有谏官的议事权,谏官拥有御史的监察权A.AB.BC.CD.D4.(2022·吉林白山·高二期末)唐代规定:各部门主管长官根据国家规定的“四善”“二十七最”的考核标准,对所属官员进行年终一次的小考核以及四年一次的大考核。这表明唐代A.重视对官员的考核B.侧重考核官员执政能力C.官员考核体系完备D.对地方官员的监察较严5.(2022·江苏南京·高二期末)宋制监察官员上任后百日内未能履行纠举弹劾之责,即被视为失职。新任侍御史王平任职即将满百日而未有弹劾,同僚很是奇怪,有的称其有待而发一旦弹劾必是大事。不久王平有疏上奏,则是弹劾...

1、当您付费下载文档后,您只拥有了使用权限,并不意味着购买了版权,文档只能用于自身使用,不得用于其他商业用途(如 [转卖]进行直接盈利或[编辑后售卖]进行间接盈利)。
2、本站所有内容均由合作方或网友上传,本站不对文档的完整性、权威性及其观点立场正确性做任何保证或承诺!文档内容仅供研究参考,付费前请自行鉴别。
3、如文档内容存在违规,或者侵犯商业秘密、侵犯著作权等,请点击“违规举报”。

碎片内容

与本文档类似文档
高中历史选修1 第二单元 官员的选拔与管理(A卷·知识通关练)(原卷版).docx
高中历史选修1 第二单元 官员的选拔与管理(A卷·知识通关练)(原卷版).docx
免费
0下载
历史同步精品讲义(选择性必修3文化交流与传播)第5课  南亚、东亚与美洲的文化(学生版)-2023同步精品讲义(选择性必修3).docx
历史同步精品讲义(选择性必修3文化交流与传播)第5课 南亚、东亚与美洲的文化(学生版)-2023同步精品讲义(选择性必修3).docx
免费
13下载
高中历史选修2 第2课 新航路开辟后的食物物种交流(原卷版).docx
高中历史选修2 第2课 新航路开辟后的食物物种交流(原卷版).docx
免费
0下载
高二历史同步精品讲义(选择性必修2)第7课 古代的商业贸易(学生版) .doc
高二历史同步精品讲义(选择性必修2)第7课 古代的商业贸易(学生版) .doc
免费
27下载
高中历史选修2 第8课 世界市场与商业贸易(原卷版).docx
高中历史选修2 第8课 世界市场与商业贸易(原卷版).docx
免费
0下载
历史同步精品讲义(选择性必修3文化交流与传播)第5课  南亚、东亚与美洲的文化(教师版)-2023同步精品讲义(选择性必修3).docx
历史同步精品讲义(选择性必修3文化交流与传播)第5课 南亚、东亚与美洲的文化(教师版)-2023同步精品讲义(选择性必修3).docx
免费
20下载
高中历史选修3 第三单元 商业贸易与日常生活(A卷•基础过关卷)(解析版)-【单元测试】2022-2023学年高二历史分层训练AB卷(选择性必修2).docx
高中历史选修3 第三单元 商业贸易与日常生活(A卷•基础过关卷)(解析版)-【单元测试】2022-2023学年高二历史分层训练AB卷(选择性必修2).docx
免费
0下载
高中历史选修2 第六单元 医疗与公共卫生 单元测评卷--2022-2023学年统编版(2019)高中历史选择性必修2(word版含答案).docx
高中历史选修2 第六单元 医疗与公共卫生 单元测评卷--2022-2023学年统编版(2019)高中历史选择性必修2(word版含答案).docx
免费
0下载
2022-2023学年高二历史上学期期中考前必刷卷(统编版)03(答题卡).docx
2022-2023学年高二历史上学期期中考前必刷卷(统编版)03(答题卡).docx
免费
12下载
高中历史知识汇总中国近代不平等条约(历年) 10.doc
高中历史知识汇总中国近代不平等条约(历年) 10.doc
免费
17下载
高中历史选修2 第6课 现代科技进步与人类社会发展(解析版) .docx
高中历史选修2 第6课 现代科技进步与人类社会发展(解析版) .docx
免费
0下载
高中历史选修3 第8课 世界市场与商业贸易(作业)-高二历史同步备课系列(选择性必修2国经济与社会生活).docx
高中历史选修3 第8课 世界市场与商业贸易(作业)-高二历史同步备课系列(选择性必修2国经济与社会生活).docx
免费
0下载
历史同步精品讲义(选择性必修3文化交流与传播)第14课  文化传承的多种载体及其发展(教师版)-2023同步精品讲义(选择性必修3).docx
历史同步精品讲义(选择性必修3文化交流与传播)第14课 文化传承的多种载体及其发展(教师版)-2023同步精品讲义(选择性必修3).docx
免费
23下载
高中历史选修3 第一单元  食物生产与社会生活(B卷•能力提升卷)(解析版)-【单元测试】2022-2023学年高二历史分层训练AB卷(选择性必修2).docx
高中历史选修3 第一单元 食物生产与社会生活(B卷•能力提升卷)(解析版)-【单元测试】2022-2023学年高二历史分层训练AB卷(选择性必修2).docx
免费
0下载
高中二年级历史第一单元 源远流长的中华文化(B卷·能力提升练)(原卷版).docx
高中二年级历史第一单元 源远流长的中华文化(B卷·能力提升练)(原卷版).docx
免费
5下载
高中二年级历史第四单元 商路、贸易与文化交流(B卷·能力提升练)(解析版).docx
高中二年级历史第四单元 商路、贸易与文化交流(B卷·能力提升练)(解析版).docx
免费
8下载
高中历史选修1 2022-2023学年高二历史上学期期中考前必刷卷(统编版)03(全解全析).docx
高中历史选修1 2022-2023学年高二历史上学期期中考前必刷卷(统编版)03(全解全析).docx
免费
0下载
高中历史选修2 第11课 近代以来的城市化进程(原卷版).docx
高中历史选修2 第11课 近代以来的城市化进程(原卷版).docx
免费
0下载
高中历史选修2 第一单元  食物生产与社会生活(能力提升)-高二历史单元测试定心卷(选择性必修2经济与社会生活)(解析版).docx
高中历史选修2 第一单元 食物生产与社会生活(能力提升)-高二历史单元测试定心卷(选择性必修2经济与社会生活)(解析版).docx
免费
0下载
高中二年级历史第5课 南亚、东亚与美洲的文化(原卷版) .docx
高中二年级历史第5课 南亚、东亚与美洲的文化(原卷版) .docx
免费
24下载
我的小文库
实名认证
内容提供者

提供高质量免费文档试卷下载,如果满意请告诉您身边的人,如果不满意请告诉我们,您的意见对于我们很重要,是我们不断进步的动力

相关文档

阅读排行

确认删除?
回到顶部
客服号
  • 客服QQ点击这里给我发消息
QQ群
  • QQ群点击这里加入QQ群
提交所需资料详情,我们来帮找资料