高中化学必修2第五章第二节氮及其化合物课时训练2022-2023学年下学期高一化学人教版(2019)必修第二册.docx本文件免费下载 【共20页】

高中化学必修2第五章第二节氮及其化合物课时训练2022-2023学年下学期高一化学人教版(2019)必修第二册.docx
高中化学必修2第五章第二节氮及其化合物课时训练2022-2023学年下学期高一化学人教版(2019)必修第二册.docx
高中化学必修2第五章第二节氮及其化合物课时训练2022-2023学年下学期高一化学人教版(2019)必修第二册.docx
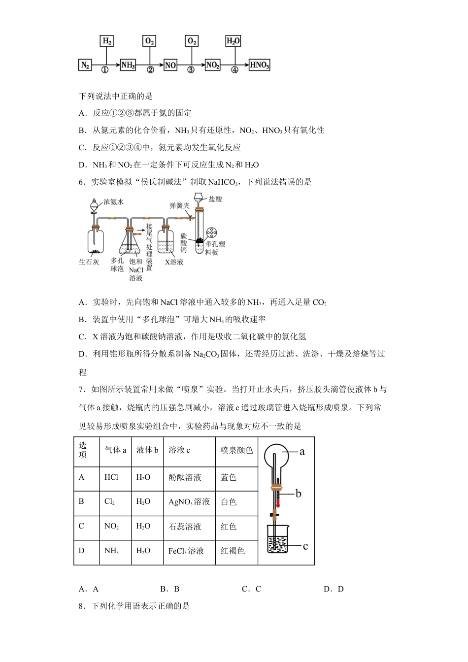
人教版(2019)必修第五章第二册第二节氮及其化合��物课时训练���学校:___________姓名:___________班级:___________考号:___________一、单选题1.N2是空气的重要组成部分,因此有科学家根据蒸汽机的原理,设计制造出液氮蒸汽机,即利用液态氮的蒸发来驱动机车,从而达到环境保护的目的。其主要依据是A.液态氮的沸点为-195.8℃,远低于常温B.N2在空气中燃烧放热C.N2与H2反应放热D.N2在空气中约占78%(体积分数)2.物质的用途与生活关系。下列说法不正确的是A.铜用于制导线,是由于铜有良好的导电性B.氮气常用作保护气,是由于氮气的化学性质不活泼C.二氧化碳用于灭火,是由于二氧化碳不可燃、不助燃且密度比空气大D.SO2可以漂白,顺德双皮奶可用过量的SO2使色泽更加鲜白3.下列关于氮及其化合物的说法正确的是A.的化学性质稳定,但在一定条件下,可与、等发生反应B.、均为大气污染气体,在大气中可稳定存在C.、均易溶于水D.、均能与水发生反应4.下列关于氮气性质的说法中正确的是A.点燃条件下,N2在氧气中燃烧生成NOB.点燃时,N2与金属Mg反应生成Mg3N2,N2作还原剂C.合成氨反应中,N2发生氧化反应D.氮气的化学性质稳定,其原因是两个氮原子之间以共价三键结合5.硝酸是重要的化工原料,用于制化肥、农药、炸药、染料等。工业上制硝酸的原理是将氨经过一系列反应得到硝酸,如图所示:下列说法中正确的是A.反应①②③都属于氮的固定B.从氮元素的化合价看,NH3只有还原性,NO2、HNO3只有氧化性C.反应①②③④中,氮元素均发生氧化反应D.NH3和NO2在一定条件下可反应生成N2和H2O6.实验室模拟“侯氏制碱法”制取NaHCO3,下列说法错误的是A.实验时,先向饱和NaCl溶液中通入较多的NH3,再通入足量CO2B.装置中使用“多孔球泡”可增大NH3的吸收速率C.X溶液为饱和碳酸钠溶液,作用是吸收二氧化碳中的氯化氢D.利用锥形瓶所得分散系制备Na2CO3固体,还需经历过滤、洗涤、干燥及焙烧等过程7.如图所示装置常用来做“喷泉”实验。当打开止水夹后,挤压胶头滴管使液体b与气体a接触,烧瓶内的压强急剧减小,溶液c通过玻璃管进入烧瓶形成喷泉。下列常见较易形成喷泉实验组合中,实验药品与现象对应不一致的是选项气体a液体b溶液c喷泉颜色AHClH2O酚酞溶液蓝色BCl2H2OAgNO3溶液白色CNO2H2O石蕊溶液红色DNH3H2OFeCl3溶液红褐色A.AB.BC.CD.D8.下列化学用语表示正确的是A.的电子式:B.硫的原子结构示意图:C.的电子式:D.的结构式:9.下列关于氨的说法中不正确的是A.氨水和液氨不同,氨水是混合物,液氨是纯净物B.液氨是非电解质,氨水不是电解质也不是非电解质C.氨水显碱性是因为氨气电离出少量氢氧根离子D.氨水不需要保存在棕色试剂瓶中,但需要密封保存10.下列装置用于实验室探究NH3的性质,其中能达到实验目的的是A.制取NH3B.干燥NH3C.验证还原性D.吸收尾气11.实验室可用如图装置制取少量氮气。下列说法错误的是A.反应过程中,③中硬质玻璃管中固体由黑变红B.②中盛放的固体是五氧化二磷C.实验开始时先点燃①中的酒精灯,再点燃③中的酒精灯D.实验结束时。先将导管从水槽中移出,再熄灭①、③中的酒精灯12.探究NH3、铵盐及HNO3性质的过程中,下列根据实验现象得出的结论不正确的是A.将集有NH3的试管倒扣于水槽中,液体迅速充满试管,说明NH3极易溶于水B.常温下,将铝制容器盛装浓硝酸,说明铝与浓硝酸不反应C.氨气能使湿润的红色石蕊试纸变蓝D.加热NH4HCO3固体,固体逐渐减少,试管口有液滴产生,说明NH4HCO3有热不稳定性13.侯氏制碱法以NaCl、CO2、NH3和H2O为原料,发生反应:NH3+NaCl+H2O+CO2=NaHCO3↓+NH4Cl,将析出的固体灼烧获取纯碱。下列说法正确的是A.相同温度下,溶解度:Na2CO3>NaHCO3B.NaHCO3的热稳定性比Na2CO3强C.向饱和食盐水中先通入CO2再通入NH3D.析出NaHCO3的反应属于氧化还原反应14.下列盐酸参与的离子方程式书写正确的是A.与石灰石反应:B.与Fe反应:C.与氨水反应:D.与MnO2反应制Cl2:15.NA是阿伏加德罗常数的值。利用反应2NH3+NaClO=N2H4+NaCl+H2O可制备火箭推进剂的燃料N2H4。下列说法正确的是A.0...

1、当您付费下载文档后,您只拥有了使用权限,并不意味着购买了版权,文档只能用于自身使用,不得用于其他商业用途(如 [转卖]进行直接盈利或[编辑后售卖]进行间接盈利)。
2、本站所有内容均由合作方或网友上传,本站不对文档的完整性、权威性及其观点立场正确性做任何保证或承诺!文档内容仅供研究参考,付费前请自行鉴别。
3、如文档内容存在违规,或者侵犯商业秘密、侵犯著作权等,请点击“违规举报”。

碎片内容

与本文档类似文档
7.3 乙醇与乙酸(第二课时 乙酸)-2021-2022学年高一化学同步课时练+单元测试(人教版2019必修第二册)(原卷版).docx
7.3 乙醇与乙酸(第二课时 乙酸)-2021-2022学年高一化学同步课时练+单元测试(人教版2019必修第二册)(原卷版).docx
免费
5下载
期中综合检测卷02【综合检测】-高一化学下学期期中专项复习(人教版2019必修第二册)(解析版).doc
期中综合检测卷02【综合检测】-高一化学下学期期中专项复习(人教版2019必修第二册)(解析版).doc
免费
6下载
高中化学试卷必修二专项03 原电池原理的综合判断-2019-2020学年高一化学期末复习专项提升卷(人教版2019必修第二册)(解析版).docx
高中化学试卷必修二专项03 原电池原理的综合判断-2019-2020学年高一化学期末复习专项提升卷(人教版2019必修第二册)(解析版).docx
免费
0下载
高中化学必修1 【新教材精创】第三章 章末检测(2)(原卷版).docx
高中化学必修1 【新教材精创】第三章 章末检测(2)(原卷版).docx
免费
0下载
高中化学必修1 第04章 物质结构 元素周期律(A卷基础强化篇)(解析版).doc
高中化学必修1 第04章 物质结构 元素周期律(A卷基础强化篇)(解析版).doc
免费
0下载
高中化学必修1 第二章第1节钠及其化合物-课时作业2022-2023学年上学期高一化学人教版(2019)必修第一册.docx
高中化学必修1 第二章第1节钠及其化合物-课时作业2022-2023学年上学期高一化学人教版(2019)必修第一册.docx
免费
0下载
高中化学必修1 第一章 物质及其变化   测试题2022-2023学年高一上学期化学人教版(2019)必修第一册.docx
高中化学必修1 第一章 物质及其变化 测试题2022-2023学年高一上学期化学人教版(2019)必修第一册.docx
免费
0下载
高中化学选择性必修三 同步习题第3章 提升课4 限定条件下同分异构体的书写与判断.docx
高中化学选择性必修三 同步习题第3章 提升课4 限定条件下同分异构体的书写与判断.docx
免费
28下载
5.2氮及其化合物  课时训练   2022-2023学年高一下学期化学人教版(2019)必修第二册.docx
5.2氮及其化合物 课时训练 2022-2023学年高一下学期化学人教版(2019)必修第二册.docx
免费
0下载
人教版高中化学必修二5.1.1 硫和二氧化硫 练习(1)(解析版) (1).docx
人教版高中化学必修二5.1.1 硫和二氧化硫 练习(1)(解析版) (1).docx
免费
0下载
【原创】必修第二册第六单元化学反应与能量达标检测卷 (B) 学生版.doc
【原创】必修第二册第六单元化学反应与能量达标检测卷 (B) 学生版.doc
免费
7下载
高中化学必修1 第四章第2节元素周期律课时作业2022-2023学年上学期高一化学人教版(2019)必修第一册.docx
高中化学必修1 第四章第2节元素周期律课时作业2022-2023学年上学期高一化学人教版(2019)必修第一册.docx
免费
0下载
高中化学必修1 第三章 金属材料课时训练 2022-2023学年高一上学期化学人教版(2019)必修第一册.docx
高中化学必修1 第三章 金属材料课时训练 2022-2023学年高一上学期化学人教版(2019)必修第一册.docx
免费
0下载
高一化学【新教材精创】4.1.1 原子结构  元素周期表  核素练习(2)(原卷版).docx
高一化学【新教材精创】4.1.1 原子结构 元素周期表 核素练习(2)(原卷版).docx
免费
20下载
高中化学选择性必修三 同步习题第3章 第1节 卤代烃.docx
高中化学选择性必修三 同步习题第3章 第1节 卤代烃.docx
免费
15下载
第八章 第一节 自然资源的开发利用  课时作业一   高一下学期化学人教版(2019)必修第二册(1).docx
第八章 第一节 自然资源的开发利用 课时作业一 高一下学期化学人教版(2019)必修第二册(1).docx
免费
1下载
高中化学试卷必修二【新教材精创】7.2.1 乙烯 练习(1)(原卷版).docx
高中化学试卷必修二【新教材精创】7.2.1 乙烯 练习(1)(原卷版).docx
免费
0下载
高中化学试卷必修一精品解析:北京市中国人民大学附属中学2019-2020学年高一上学期期中考试化学试题(解析版).doc
高中化学试卷必修一精品解析:北京市中国人民大学附属中学2019-2020学年高一上学期期中考试化学试题(解析版).doc
免费
0下载
第七章第四节基本营养物质同步训练2022-2023学年下学期高一化学人教版(2019)必修第二册.docx
第七章第四节基本营养物质同步训练2022-2023学年下学期高一化学人教版(2019)必修第二册.docx
免费
0下载
人教版高中化学必修二专项02 化学反应中能量变化关系的判断及计算-2019-2020学年高一化学期末复习专项提升卷(人教版2019必修第二册)(解析版).docx
人教版高中化学必修二专项02 化学反应中能量变化关系的判断及计算-2019-2020学年高一化学期末复习专项提升卷(人教版2019必修第二册)(解析版).docx
免费
0下载
我的小文库
实名认证
内容提供者

提供高质量免费文档试卷下载,如果满意请告诉您身边的人,如果不满意请告诉我们,您的意见对于我们很重要,是我们不断进步的动力

相关文档

阅读排行

确认删除?
回到顶部
客服号
  • 客服QQ点击这里给我发消息
QQ群
  • QQ群点击这里加入QQ群
提交所需资料详情,我们来帮找资料