必修1高中地理必修1高中地理人教版(2019)必修一同步课时作业:第一章 宇宙中的地球 第四节 地球的圈层结构.doc本文件免费下载 【共13页】

必修1高中地理必修1高中地理人教版(2019)必修一同步课时作业:第一章 宇宙中的地球 第四节 地球的圈层结构.doc
必修1高中地理必修1高中地理人教版(2019)必修一同步课时作业:第一章 宇宙中的地球 第四节 地球的圈层结构.doc
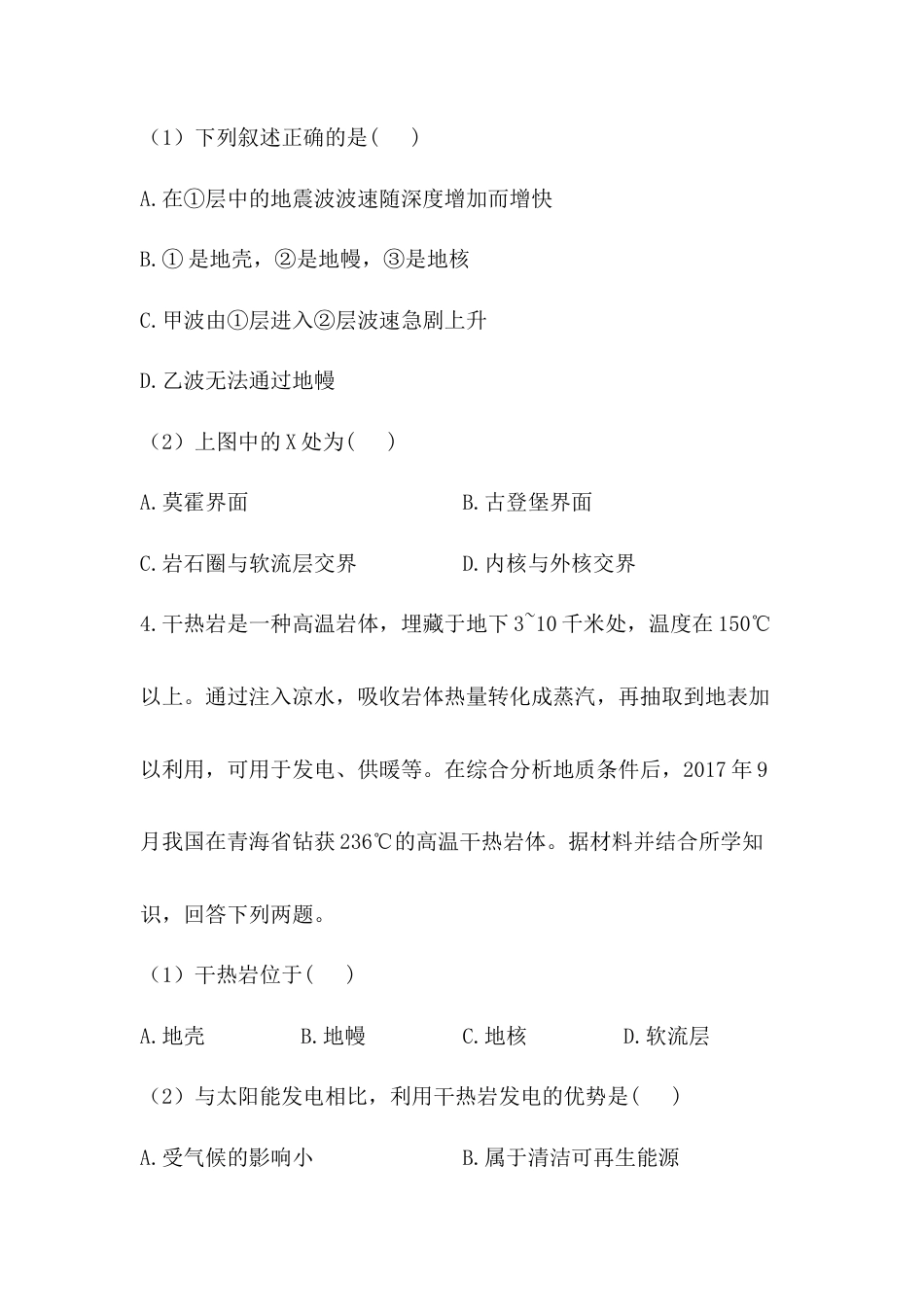
必修1高中地理必修1高中地理人教版(2019)必修一同步课时作业:第一章 宇宙中的地球 第四节 地球的圈层结构.doc
高一地理人教版(2019)必修一同步课时作业(4)地球的圈层结构1.若动画片《喜羊羊与灰太狼》有一集想设计喜羊羊“遁地”前往地球另外一侧去看看。他从家中钻入地下,始终保持直线前进并穿越地心。据此完成下列两题。(1)在他穿越地心前,依次穿越的是()A.地壳—地幔—地核—莫霍界面—古登堡界面B.地壳—古登堡界面—地幔—莫霍界面—地核C.地幔—莫霍界面—地核—古登堡界面—地壳D.地壳—莫霍界面—地幔—古登堡界面—地核(2)如果喜羊羊希望利用地震波来寻找海底油气矿藏,下列四幅地震波示意图中表示海底储有石油的是()A.①B.②C.③D.④2.下图为地球内部圈层结构示意图。读图,完成下列两题。(1)图中a表示()A.地核B.软流层C.地壳D.地幔(2)有关a、b、c三个圈层之间的界面说法正确的是()A.a、b之间为古登堡界面B.a、b之间界面纵波和横波速度都明显增加C.b、c之间为莫霍界面D.b、c之间横波速度突然下降,纵波完全消失3.分析地震波波速的变化可以了解地球内部的圈层结构。读图,回答下列两题。(1)下列叙述正确的是()A.在①层中的地震波波速随深度增加而增快B.①是地壳,②是地幔,③是地核C.甲波由①层进入②层波速急剧上升D.乙波无法通过地幔(2)上图中的X处为()A.莫霍界面B.古登堡界面C.岩石圈与软流层交界D.内核与外核交界4.干热岩是一种高温岩体,埋藏于地下3~10千米处,温度在150℃以上。通过注入凉水,吸收岩体热量转化成蒸汽,再抽取到地表加以利用,可用于发电、供暖等。在综合分析地质条件后,2017年9月我国在青海省钻获236℃的高温干热岩体。据材料并结合所学知识,回答下列两题。(1)干热岩位于()A.地壳B.地幔C.地核D.软流层(2)与太阳能发电相比,利用干热岩发电的优势是()A.受气候的影响小B.属于清洁可再生能源C.开发技术要求高D.资源分布范围更广泛5.2017年8月8日,在我国四川阿坝藏族羌族自治州九寨沟县发生里氏7.0级地震,震源深度20千米。据此完成下列两题。(1)此次四川阿坝藏族羌族自治州九寨沟县地震的震源位于()A.地壳B.上地幔C.下地幔D.地核(2)地震发生以后,建筑物并不会马上倒塌,一般都要间隔约12秒,这就是地震救援领域所说的“黄金12秒”,在这12秒中人们可以决定是躲还是逃。根据所学知识推断,“黄金12秒”确定的依据是()A.横波和纵波的传播速度差异B.人体对紧急事件的生理反应能力C.横波和纵波的传播介质差异D.建筑物的抗震系数6.下图为太阳系八大行星的位置示意图,读图回答下面两道题。(1).图中①一⑧,分别表示地球和土星的是()A.②⑦B.③⑥C.③⑤D.④⑤(2).下列关于金星的叙述,正确的是()A.位于地球和火星之间B.表面为非固态C.自身能发光D.表面平均温度比地球髙7.读某日①-④四地昼弧长短状况示意图.回答下面两道题。(1).图中四地,纬度值相等的是()A.①③B.②④C.①④D.②③(2).②地正午太阳高度达到一年中的最大值时,③地()A.昼长达到一年中的最大值B.夜长达到一年中的最大值C.正午太阳高度达到一年中最小值D.正午太阳高度达到一年中最大值8.读地震波传播速度与地球内部构造图,回答下列各题。(1)图中地震波传播速度变化线中S表示__________波,P表示__________波。(2)写出图中A、B、C所代表的各圈层名称:A__________,B__________,C__________。(3)S、P两种地震波大约在地下__________km处(指大陆部分)传播速度明显加快,从而发现了D__________。(4)在2900km深处,S波__________,P波波速__________,从而发现了E__________。(5)M层和N层的物质形态的不同点是________________________________________。答案以及解析1.答案:(1)D;(2)A解析:(1)根据地球内部圈层结构可知,在穿越地心前,从地表向下,依次穿越的是地壳、莫霍界面、地幔、古登堡界面、地核,D正确。(2)纵波的传播速度较快,可以通过固体、液体和气体传播;横波的传播速度较慢,只能通过固体传播。横波不能通过油气层传播,但纵波可以,因此当横波消失,纵波不消失时,说明有油气层,A正确。2.答案:(1)C;(2)B解析:(1)地球内部圈层结构从外向内依次是地壳、地幔、地核,图中a在最外层,表示地壳,C对。b表示地幔,c表示地...

1、当您付费下载文档后,您只拥有了使用权限,并不意味着购买了版权,文档只能用于自身使用,不得用于其他商业用途(如 [转卖]进行直接盈利或[编辑后售卖]进行间接盈利)。
2、本站所有内容均由合作方或网友上传,本站不对文档的完整性、权威性及其观点立场正确性做任何保证或承诺!文档内容仅供研究参考,付费前请自行鉴别。
3、如文档内容存在违规,或者侵犯商业秘密、侵犯著作权等,请点击“违规举报”。

碎片内容

与本文档类似文档
高中地理选修3 3.1 环境安全对国家安全的影响-2022-2023学年高二地理课后培优分级练(人教版2019选择性必修3)(原卷版).docx
高中地理选修3 3.1 环境安全对国家安全的影响-2022-2023学年高二地理课后培优分级练(人教版2019选择性必修3)(原卷版).docx
免费
0下载
高中地理选修3 期中测试卷(A卷•夯实基础)-高二地理同步单元AB卷(人教版2019选择性必修3)(解析版).docx
高中地理选修3 期中测试卷(A卷•夯实基础)-高二地理同步单元AB卷(人教版2019选择性必修3)(解析版).docx
免费
0下载
必修1高中地理第11练 地貌的观察(解析版).docx
必修1高中地理第11练 地貌的观察(解析版).docx
免费
0下载
4.3 海—气相互作用-2022-2023学年高二地理课后培优分级练(人教版2019选择性必修第一册)(解析版).docx
4.3 海—气相互作用-2022-2023学年高二地理课后培优分级练(人教版2019选择性必修第一册)(解析版).docx
免费
19下载
高中地理选修1第四章 水的运动(B卷•综合测试)-2022-2023学年高二地理上学期同步单元卷(人教版2019选择性必修1)(解析版).docx
高中地理选修1第四章 水的运动(B卷•综合测试)-2022-2023学年高二地理上学期同步单元卷(人教版2019选择性必修1)(解析版).docx
免费
0下载
高中二年级地理【新教材精创】3.2气压带和风带(同步练习)原卷版-人教版高中地理选择性必修1.docx
高中二年级地理【新教材精创】3.2气压带和风带(同步练习)原卷版-人教版高中地理选择性必修1.docx
免费
16下载
第二章 资源安全与国家安全(A卷•夯实基础)高二地理同步单元AB卷(人教版2019选择性必修3)(解析版).docx
第二章 资源安全与国家安全(A卷•夯实基础)高二地理同步单元AB卷(人教版2019选择性必修3)(解析版).docx
免费
20下载
高中地理选修24.3产业转移(练习)-【上好地理课】2020-2021学年高二同步备课系列(人教版选择性必修二)(原卷版).doc
高中地理选修24.3产业转移(练习)-【上好地理课】2020-2021学年高二同步备课系列(人教版选择性必修二)(原卷版).doc
免费
0下载
高中地理选修3 第三章 环境安全与国家安全(B卷•综合测试)-【单元测试】2022-2023学年高二地理分层训练AB卷(人教版2019选必三)(解析版).docx
高中地理选修3 第三章 环境安全与国家安全(B卷•综合测试)-【单元测试】2022-2023学年高二地理分层训练AB卷(人教版2019选必三)(解析版).docx
免费
0下载
第四章 水的运动(A卷•单元考点)-2022-2023学年高二地理上学期同步单元卷(人教版2019选择性必修1)(解析版).docx
第四章 水的运动(A卷•单元考点)-2022-2023学年高二地理上学期同步单元卷(人教版2019选择性必修1)(解析版).docx
免费
27下载
高中二年级地理选择性必修1 第一章 地球的运动 第二节(4)同步练习.docx
高中二年级地理选择性必修1 第一章 地球的运动 第二节(4)同步练习.docx
免费
25下载
高中地理选修2【新教材精创】4.2资源跨区域调配  同步训练 原卷版.docx
高中地理选修2【新教材精创】4.2资源跨区域调配 同步训练 原卷版.docx
免费
0下载
必修1高中地理第四章 地貌(B卷•综合测试)-2022-2023学年高一地理上学期同步单元卷(人教版2019必修第一册)(原卷版).docx
必修1高中地理第四章 地貌(B卷•综合测试)-2022-2023学年高一地理上学期同步单元卷(人教版2019必修第一册)(原卷版).docx
免费
0下载
第三章 环境安全与国家安全(B卷•综合测试)-【单元测试】2022-2023学年高二地理分层训练AB卷(人教版2019选必三)(原卷版).docx
第三章 环境安全与国家安全(B卷•综合测试)-【单元测试】2022-2023学年高二地理分层训练AB卷(人教版2019选必三)(原卷版).docx
免费
23下载
高二地理期末模拟卷02(答题卡)(人教版2019)A4版.docx
高二地理期末模拟卷02(答题卡)(人教版2019)A4版.docx
免费
11下载
必修1高中地理第一章 宇宙中的地球(A卷•单元考点)-2022-2023学年高一地理上学期同步单元卷(人教版2019必修第一册) (原卷版).docx
必修1高中地理第一章 宇宙中的地球(A卷•单元考点)-2022-2023学年高一地理上学期同步单元卷(人教版2019必修第一册) (原卷版).docx
免费
0下载
高中地理选修3 第二章 资源安全与国家安全(A卷•夯实基础)高二地理同步单元AB卷(人教版2019选择性必修3)(解析版).docx
高中地理选修3 第二章 资源安全与国家安全(A卷•夯实基础)高二地理同步单元AB卷(人教版2019选择性必修3)(解析版).docx
免费
0下载
第三章 环境安全与国家安全(B卷•能力提升)高二地理同步单元AB卷(人教版2019选择性必修3)(原卷版).docx
第三章 环境安全与国家安全(B卷•能力提升)高二地理同步单元AB卷(人教版2019选择性必修3)(原卷版).docx
免费
22下载
必修1高中地理第06练 大气受热过程和大气运动-【课后追踪】2022-2023学年高一地理上册同步课后练(人教版2019必修第一册)(解析版).docx
必修1高中地理第06练 大气受热过程和大气运动-【课后追踪】2022-2023学年高一地理上册同步课后练(人教版2019必修第一册)(解析版).docx
免费
0下载
高中地理选修3 第二章 资源安全与国家安全(章末检测)-【悦学堂】2022-2023学年高二地理下学期精品同步学案+课件+检测(人教版2019选择性必修3) .docx
高中地理选修3 第二章 资源安全与国家安全(章末检测)-【悦学堂】2022-2023学年高二地理下学期精品同步学案+课件+检测(人教版2019选择性必修3) .docx
免费
0下载
我的小文库
实名认证
内容提供者

提供高质量免费文档试卷下载,如果满意请告诉您身边的人,如果不满意请告诉我们,您的意见对于我们很重要,是我们不断进步的动力

相关文档

阅读排行

确认删除?
回到顶部
客服号
  • 客服QQ点击这里给我发消息
QQ群
  • QQ群点击这里加入QQ群
提交所需资料详情,我们来帮找资料