山东省滨州市2015年中考历史真题试题(含答案).doc本文件免费下载 【共10页】

山东省滨州市2015年中考历史真题试题(含答案).doc
山东省滨州市2015年中考历史真题试题(含答案).doc
山东省滨州市2015年中考历史真题试题(含答案).doc
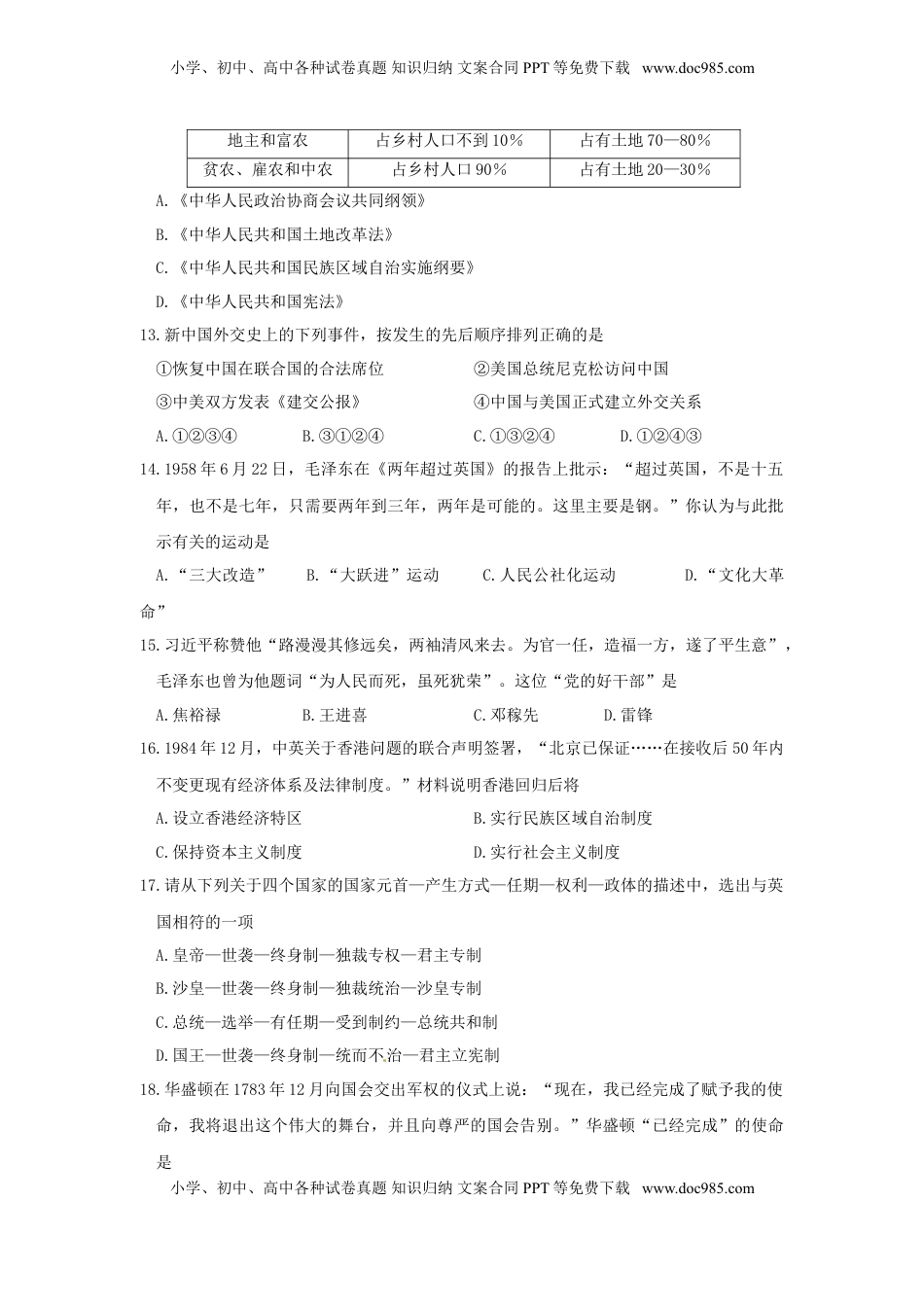
小学、初中、高中各种试卷真题知识归纳文案合同PPT等免费下载www.doc985.com山东省滨州市2015年中考历史真题试题第Ⅰ卷(选择题共50分)一、选择题:本大题共25小题,每小题2分,共50分。在每小题所列出的四个选项中,只有一项是符合题意的。1.右图中的周幽王为博妃子一笑,竟屡次“烽火戏诸侯”。最初几次,诸侯都会带兵前来,保卫周王。诸侯这样做,与下列哪一制度有关A.宗法制B.分封制C.郡县制D.行省制2.魏晋南北朝时期,江南地区得以开发的最主要原因是A.北方人民南迁带来先进技术B.南方的自然条件优越C.江南统治者施行仁政D.南方社会较为稳定3.唐朝时期,修建了规模宏大、布局严整的长安城。具体负责长安城工程建设的是六部中的A.吏部B.户部C.刑部D.工部4.历史上的“澶渊之盟”是北宋与同时期少数民族关系的缩影。它是北宋与哪个少数民族政权订立的A.辽B.西夏C.金D.元5.元朝为管辖辽阔疆域,建立行省制度。根据右面元疆域图(局部)判断,我们的家乡滨州当时属于哪一行政机构的辖地A.四川行省B.河南江北行省C.中书省D.陕西行省6.“他们绕东南亚航行到印度;有些船继续西航到亚丁和波斯湾口;而个别船则驶入非洲东岸的一些港口。我们应该记得,在这一时期,葡萄牙人只是刚刚开始沿非洲海岸探寻航路。”“他们”是指谁率领的船队小学、初中、高中各种试卷真题知识归纳文案合同PPT等免费下载www.doc985.com小学、初中、高中各种试卷真题知识归纳文案合同PPT等免费下载www.doc985.comA.迪亚士B.达·伽马C.哥伦布D.郑和7.现在电视剧中,经常出现与事实不符的“穿帮”镜头。下列情景属于“穿帮”的是A.光绪皇帝下诏建立京师大学堂B.中华民国临时政府宣布废止科举考试C.慈禧太后在拍摄照片D.1912年3月,南京街头一群年轻人拿着剪刀寻找留长辫的男人8.洋务派从19世纪60年代开始,在北京、福州、上海等地,开办了外语学校、海军造船厂、机器制造局等。其中,李鸿章创办的军事工业是A.福州船政局B.湖北织布官局C.江南制造总局D.汉阳铁厂9.下列不属于中国共产党第一次全国代表大会决议的一项是A.确定党的名称为“中国共产党”B.确立了以毛泽东为核心的党中央的正确领导C.党的奋斗目标是社会主义和共产主义D.党在当前的任务是组织工人阶级,开展工人运动10.右图雕塑上的文字上为“长征从于都出发”,下为“中央红军长征出发地纪念园”。如果要求你给雕塑加上中央红军开始长征的时间,你会选择A.1933年10月B.1934年10月C.1935年10月D.1936年10月11.右图是重庆谈判期间,国共两党最高领导人蒋介石、毛泽东的合影。本次谈判讨论的核心问题是A.联合进行北伐战争B.停止内战,一致抗日C.建立抗日民族统一战线D.抗战胜利后的国内和平问题12.下表是新中国成立前,中国农村的土地占有状况。为改变这种状况,中央人民政府于1950年6月颁布了小学、初中、高中各种试卷真题知识归纳文案合同PPT等免费下载www.doc985.com小学、初中、高中各种试卷真题知识归纳文案合同PPT等免费下载www.doc985.com地主和富农占乡村人口不到10%占有土地70—80%贫农、雇农和中农占乡村人口90%占有土地20—30%A.《中华人民政治协商会议共同纲领》B.《中华人民共和国土地改革法》C.《中华人民共和国民族区域自治实施纲要》D.《中华人民共和国宪法》13.新中国外交史上的下列事件,按发生的先后顺序排列正确的是①恢复中国在联合国的合法席位②美国总统尼克松访问中国③中美双方发表《建交公报》④中国与美国正式建立外交关系A.①②③④B.③①②④C.①③②④D.①②④③14.1958年6月22日,毛泽东在《两年超过英国》的报告上批示:“超过英国,不是十五年,也不是七年,只需要两年到三年,两年是可能的。这里主要是钢。”你认为与此批示有关的运动是A.“三大改造”B.“大跃进”运动C.人民公社化运动D.“文化大革命”15.习近平称赞他“路漫漫其修远矣,两袖清风来去。为官一任,造福一方,遂了平生意”,毛泽东也曾为他题词“为人民而死,虽死犹荣”。这位“党的好干部”是A.焦裕禄B.王进喜C.邓稼先D.雷锋16.1984年12月,中英关于香港问题的联合声明签署,“北京已保证……在接收后50年内不变更现有经济体系及法律制度。”材料...

1、当您付费下载文档后,您只拥有了使用权限,并不意味着购买了版权,文档只能用于自身使用,不得用于其他商业用途(如 [转卖]进行直接盈利或[编辑后售卖]进行间接盈利)。
2、本站所有内容均由合作方或网友上传,本站不对文档的完整性、权威性及其观点立场正确性做任何保证或承诺!文档内容仅供研究参考,付费前请自行鉴别。
3、如文档内容存在违规,或者侵犯商业秘密、侵犯著作权等,请点击“违规举报”。

碎片内容

与本文档类似文档
【初中九年级历史】福建省2017年中考历史真题试题(闭卷,含解析).doc
【初中九年级历史】福建省2017年中考历史真题试题(闭卷,含解析).doc
免费
9下载
【初中历年中考真题】2013年江苏宿迁历史试卷+答案(word整理版).doc
【初中历年中考真题】2013年江苏宿迁历史试卷+答案(word整理版).doc
免费
2下载
山东省东营市2018年中考历史真题试题(含解析).doc
山东省东营市2018年中考历史真题试题(含解析).doc
免费
0下载
【初中九年级历史】2019年浙江省温州市中考历史与社会·道德与法治试题(word版,含解析).docx
【初中九年级历史】2019年浙江省温州市中考历史与社会·道德与法治试题(word版,含解析).docx
免费
27下载
【初中九年级历史】四川省南充市2016年中考文综(历史部分)真题试题(含答案).doc
【初中九年级历史】四川省南充市2016年中考文综(历史部分)真题试题(含答案).doc
免费
20下载
【初中历年中考真题】2015内蒙古包头历史试卷+答案+解析(word整理版).docx
【初中历年中考真题】2015内蒙古包头历史试卷+答案+解析(word整理版).docx
免费
6下载
【初中九年级历史】精品解析:2023年四川省自贡市中考历史真题(原卷版).docx
【初中九年级历史】精品解析:2023年四川省自贡市中考历史真题(原卷版).docx
免费
28下载
【初中九年级历史】四川省南充市2018年中考历史真题试题(含答案).doc
【初中九年级历史】四川省南充市2018年中考历史真题试题(含答案).doc
免费
22下载
2014安徽历史试卷+答案+解析(word整理版)历年中考真题 电子版免费下载.docx
2014安徽历史试卷+答案+解析(word整理版)历年中考真题 电子版免费下载.docx
免费
16下载
2014年江苏省镇江市中考历史试题及答案.doc
2014年江苏省镇江市中考历史试题及答案.doc
免费
0下载
2021齐齐哈尔历史试卷+答案+解析(word整理版)历年中考真题 电子版免费下载.docx
2021齐齐哈尔历史试卷+答案+解析(word整理版)历年中考真题 电子版免费下载.docx
免费
11下载
精品解析:2022年辽宁省营口市中考历史真题(解析版).docx
精品解析:2022年辽宁省营口市中考历史真题(解析版).docx
免费
0下载
【初中九年级历史】江西省2017年中考历史真题试题(含解析).doc
【初中九年级历史】江西省2017年中考历史真题试题(含解析).doc
免费
28下载
【初中历年中考真题】2013吉林历史试卷+答案(word整理版).doc
【初中历年中考真题】2013吉林历史试卷+答案(word整理版).doc
免费
21下载
第18课 美国的独立-【必刷题】2021-2022学年九年级历史上册同步练习(部编版).docx
第18课 美国的独立-【必刷题】2021-2022学年九年级历史上册同步练习(部编版).docx
免费
0下载
山东省泰安市2019年中考历史真题试题(含解析).docx
山东省泰安市2019年中考历史真题试题(含解析).docx
免费
0下载
安徽省2016年中考历史试题(word版,有答案).doc
安徽省2016年中考历史试题(word版,有答案).doc
免费
0下载
【初中九年级历史】精品解析:2023年四川省乐山市中考历史真题(解析版).docx
【初中九年级历史】精品解析:2023年四川省乐山市中考历史真题(解析版).docx
免费
16下载
2020年海南省中考历史真题(解析卷).doc
2020年海南省中考历史真题(解析卷).doc
免费
0下载
2022年湖北省荆州市初中学业水平考试历史真题答案.docx
2022年湖北省荆州市初中学业水平考试历史真题答案.docx
免费
0下载
我的小文库
实名认证
内容提供者

提供高质量免费文档试卷下载,如果满意请告诉您身边的人,如果不满意请告诉我们,您的意见对于我们很重要,是我们不断进步的动力

相关文档

阅读排行

确认删除?
回到顶部
客服号
  • 客服QQ点击这里给我发消息
QQ群
  • QQ群点击这里加入QQ群
提交所需资料详情,我们来帮找资料