精品解析:2022年江西省中考历史真题(原卷版).docx本文件免费下载 【共9页】

精品解析:2022年江西省中考历史真题(原卷版).docx
精品解析:2022年江西省中考历史真题(原卷版).docx
精品解析:2022年江西省中考历史真题(原卷版).docx
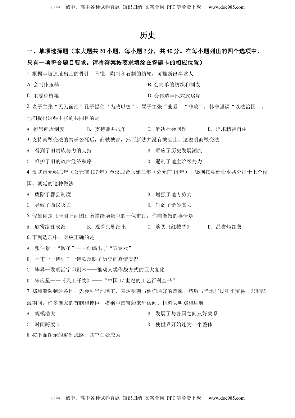
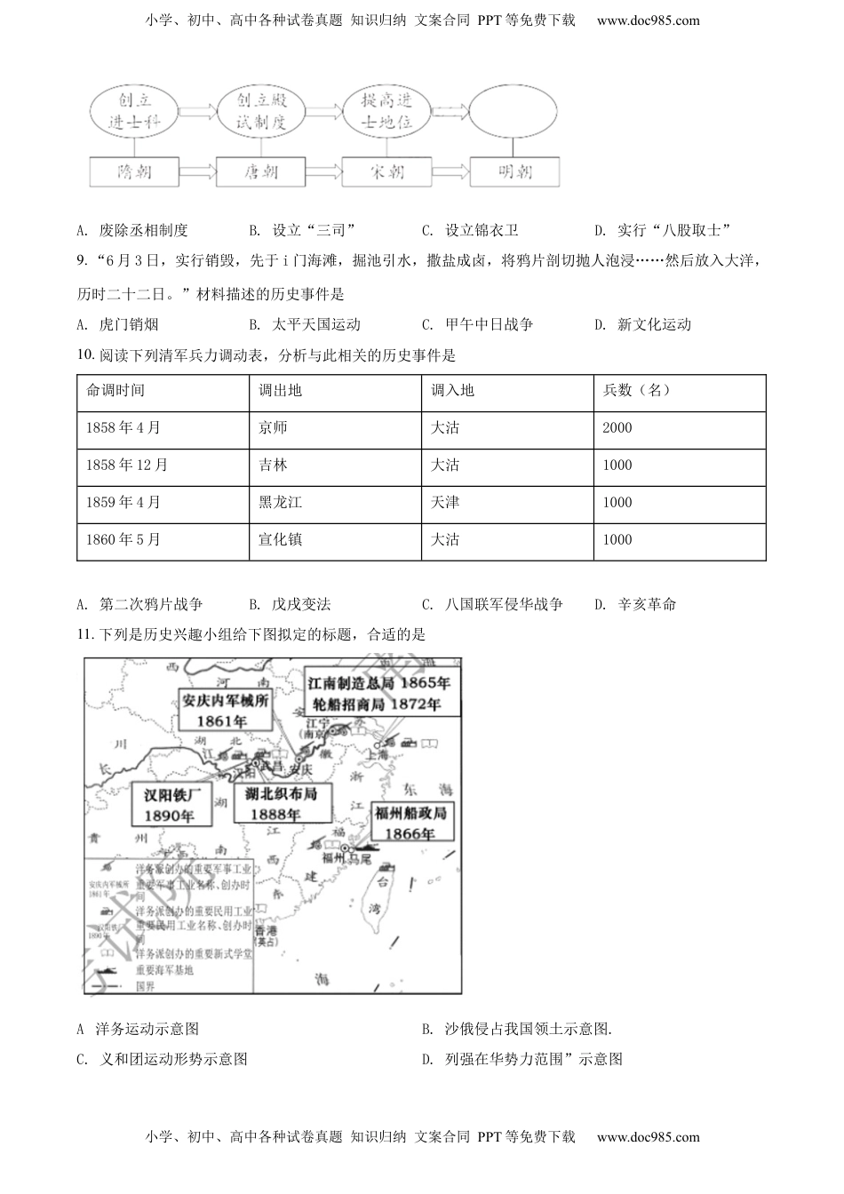
小学、初中、高中各种试卷真题知识归纳文案合同PPT等免费下载www.doc985.com小学、初中、高中各种试卷真题知识归纳文案合同PPT等免费下载www.doc985.com历史一、单项选择题(本大题共20小题,每小题2分,共40分。在每小题列出的四个选项中,只有一项符合题目要求。请将答案按要求填涂在答题卡的相应位置)1.根据半坡遗址出土的骨针、骨锥,陶制和石制的纺轮,可推断出半坡人A.会制作玉器B.会简单的纺织和制衣C.主要种植粟D.会建造半地穴式房屋2.老子主张“无为而治”孔子提倡‘为政以德”,墨子主张“兼爱”“非攻”,韩非强调“以法治国”。他们提出这些主张的共同目的是A.推崇西周制度B.支持兼并战争C.解决社会问题D.追求精神自由3.支持商鞅变法的秦孝公死后,商鞅被害,然而新法并没有被废止。这说明商鞅变法A.得到了旧贵族势力的支持B.顺应了历史发展潮流C.维护了旧的政治经济秩序D.遏制了地主阶级势力4.汉武帝元朔二年(公元前127年)至汉成帝永始三年(公元前14年),梁国按朝廷命令共分出十七个侯国。朝廷的这种做法A.废除了郡县制度B.增强了地方势力C.导致了西汉灭亡D.削弱了诸侯实力5.假如你是《清明上河图》所描绘场景中的一位市民,你向能做的事情是A.欣赏蹴鞠表演B.观看京剧演出C.购买《红楼梦》D.品尝烤红薯6.下列选项中,对应正确的是A.张仲景一“医圣”——创编出了“五禽戏”B.杜甫一“诗仙”一诗歌反映了历史的真情实况C.毕异一发明活字印刷术——推动人类作战方式的巨大变化D.宋应星——《天工开物》——“中国17世纪的工艺百科全书”7.郑和船队到达各国,先会见当地国王,表达明朝与他们通好的意愿,然后与当地居民和平贸易。郑和航海期间,许多国家的首脑和使臣,搭乘中国宝船来华访问。材料表明郑和远航A.规模浩大B.发展了与各国之间友好关系C.时间跨度长D.使世界开始连为一个整体8.按下面图示的编制思路,其空白处应为小学、初中、高中各种试卷真题知识归纳文案合同PPT等免费下载www.doc985.com小学、初中、高中各种试卷真题知识归纳文案合同PPT等免费下载www.doc985.comA.废除丞相制度B.设立“三司”C.设立锦衣卫D.实行“八股取士”9.“6月3日,实行销毁,先于i门海滩,掘池引水,撒盐成卤,将鸦片剖切抛人泡浸……然后放入大洋,历时二十二日。”材料描述的历史事件是A.虎门销烟B.太平天国运动C.甲午中日战争D.新文化运动10.阅读下列清军兵力调动表,分析与此相关的历史事件是命调时间调出地调入地兵数(名)1858年4月京师大沽20001858年12月吉林大沽10001859年4月黑龙江天津10001860年5月宣化镇大沽1000A.第二次鸦片战争B.戊戌变法C.八国联军侵华战争D.辛亥革命11.下列是历史兴趣小组给下图拟定的标题,合适的是A.洋务运动示意图B.沙俄侵占我国领土示意图.C.义和团运动形势示意图D.列强在华势力范围”示意图小学、初中、高中各种试卷真题知识归纳文案合同PPT等免费下载www.doc985.com小学、初中、高中各种试卷真题知识归纳文案合同PPT等免费下载www.doc985.com12.蒋介石说:“(朱毛红军)窜川南时,对人民毫无骚扰,有因饿取食土中萝卜者,每取一头,必置铜元一枚于土中。”据此推断A.中国共产党从幼年走向成熟B.红军纪律严明有利于赢得民心C.中国人民开始艰苦卓绝的抗战D.抗日民族统一战线正式建立13.“没有这场深刻的社会大变动,不把占中国人口绝大多数的农民从长期的封建压迫下解放出来,中国的民主化、工业化和现代化是根本谈不上的。”这场“社会大变动”是A.土地改革运动B.农业合作化运动C.人民公社化运动D.实行家庭联产承包责任制14.下图反映了2013一2017年全国居民人均可支配收人的变化情况,这体现了我国A.民主政治制度不断完善B.外交事业取得巨大成就C.人民生活水平不断提高D.国防和军队建设发展迅速15.胡夫金字塔修建时至少有10万人参加,花费了20年时间,意味着要对全国的人力物力资源进行大规模的组织和调用。这说明古埃及A.文明走向衰落B.成为强大封建帝国C.外族人侵严重D.国王权力至高无上16.古巴比伦王国与拜占庭帝国的相同点是A.实行森严的种姓制度B.统治中心位于地中海中部C.疆域跨欧亚非三大洲D.颁布维护统治的成文法典17.共产主义...

1、当您付费下载文档后,您只拥有了使用权限,并不意味着购买了版权,文档只能用于自身使用,不得用于其他商业用途(如 [转卖]进行直接盈利或[编辑后售卖]进行间接盈利)。
2、本站所有内容均由合作方或网友上传,本站不对文档的完整性、权威性及其观点立场正确性做任何保证或承诺!文档内容仅供研究参考,付费前请自行鉴别。
3、如文档内容存在违规,或者侵犯商业秘密、侵犯著作权等,请点击“违规举报”。

碎片内容

与本文档类似文档
广西河池市2019年中考历史真题试题.doc
广西河池市2019年中考历史真题试题.doc
免费
0下载
04. 吉林省抚松县六中学九年级历史上册期中考试题.doc
04. 吉林省抚松县六中学九年级历史上册期中考试题.doc
免费
0下载
2016湖南邵阳历史试卷+答案+解析(word整理版)历年中考真题 电子版免费下载.doc
2016湖南邵阳历史试卷+答案+解析(word整理版)历年中考真题 电子版免费下载.doc
免费
24下载
【初中九年级历史】精品解析:2022年黑龙江省牡丹江、鸡西地区朝鲜族学校中考历史真题(原卷版).docx
【初中九年级历史】精品解析:2022年黑龙江省牡丹江、鸡西地区朝鲜族学校中考历史真题(原卷版).docx
免费
10下载
2015河北历史试卷+答案+解析(word整理版)历年中考真题 电子版免费下载.docx
2015河北历史试卷+答案+解析(word整理版)历年中考真题 电子版免费下载.docx
免费
1下载
2016湖南岳阳历史试卷+答案+解析(word整理版)历年中考真题 电子版免费下载.doc
2016湖南岳阳历史试卷+答案+解析(word整理版)历年中考真题 电子版免费下载.doc
免费
23下载
【初中九年级历史】江苏省南通市2009年中考历史试题(word版-含答案).doc
【初中九年级历史】江苏省南通市2009年中考历史试题(word版-含答案).doc
免费
16下载
【初中九年级历史】精品解析:2022年黑龙江龙东地区中考历史真题(原卷版).docx
【初中九年级历史】精品解析:2022年黑龙江龙东地区中考历史真题(原卷版).docx
免费
26下载
九年级历史期末模拟卷01(考试版)【测试范围:九上+九下全册】(统编版).docx
九年级历史期末模拟卷01(考试版)【测试范围:九上+九下全册】(统编版).docx
免费
0下载
【初中九年级历史】精品解析:2022年四川省广安市中考历史真题(原卷版).docx
【初中九年级历史】精品解析:2022年四川省广安市中考历史真题(原卷版).docx
免费
5下载
精品解析:2022年江苏省宿迁市中考历史真题(原卷版).docx
精品解析:2022年江苏省宿迁市中考历史真题(原卷版).docx
免费
0下载
广西贺州市2019年中考历史真题试题.doc
广西贺州市2019年中考历史真题试题.doc
免费
0下载
【初中九年级历史】河北省2016年中考文综(历史部分)真题试题(含答案).doc
【初中九年级历史】河北省2016年中考文综(历史部分)真题试题(含答案).doc
免费
20下载
【初中九年级历史】江苏省宿迁市2021年中考历史试题(解析版).doc
【初中九年级历史】江苏省宿迁市2021年中考历史试题(解析版).doc
免费
15下载
【初中九年级历史】2019年湖南省邵阳市中考历史真题及答案.doc
【初中九年级历史】2019年湖南省邵阳市中考历史真题及答案.doc
免费
23下载
【初中九年级历史】精品解析:2022年黑龙江省绥化市中考历史真题(解析版).docx
【初中九年级历史】精品解析:2022年黑龙江省绥化市中考历史真题(解析版).docx
免费
8下载
浙江省宁波市2017年中考历史试题(word版,含解析) (1).doc
浙江省宁波市2017年中考历史试题(word版,含解析) (1).doc
免费
23下载
2020山东东营历史试卷+答案+解析(word整理版)历年中考真题 电子版免费下载.doc
2020山东东营历史试卷+答案+解析(word整理版)历年中考真题 电子版免费下载.doc
免费
3下载
精品解析:2022年山东省枣庄市中考历史真题(原卷版).docx
精品解析:2022年山东省枣庄市中考历史真题(原卷版).docx
免费
0下载
【初中九年级历史】贵州省毕节市2017年中考历史真题试题(含解析).doc
【初中九年级历史】贵州省毕节市2017年中考历史真题试题(含解析).doc
免费
1下载
我的小文库
实名认证
内容提供者

提供高质量免费文档试卷下载,如果满意请告诉您身边的人,如果不满意请告诉我们,您的意见对于我们很重要,是我们不断进步的动力

相关文档

阅读排行

确认删除?
回到顶部
客服号
  • 客服QQ点击这里给我发消息
QQ群
  • QQ群点击这里加入QQ群
提交所需资料详情,我们来帮找资料