精品解析:2022年湖南省长沙市中考语文真题(解析版)(1).docx本文件免费下载 【共19页】

精品解析:2022年湖南省长沙市中考语文真题(解析版)(1).docx
精品解析:2022年湖南省长沙市中考语文真题(解析版)(1).docx
精品解析:2022年湖南省长沙市中考语文真题(解析版)(1).docx
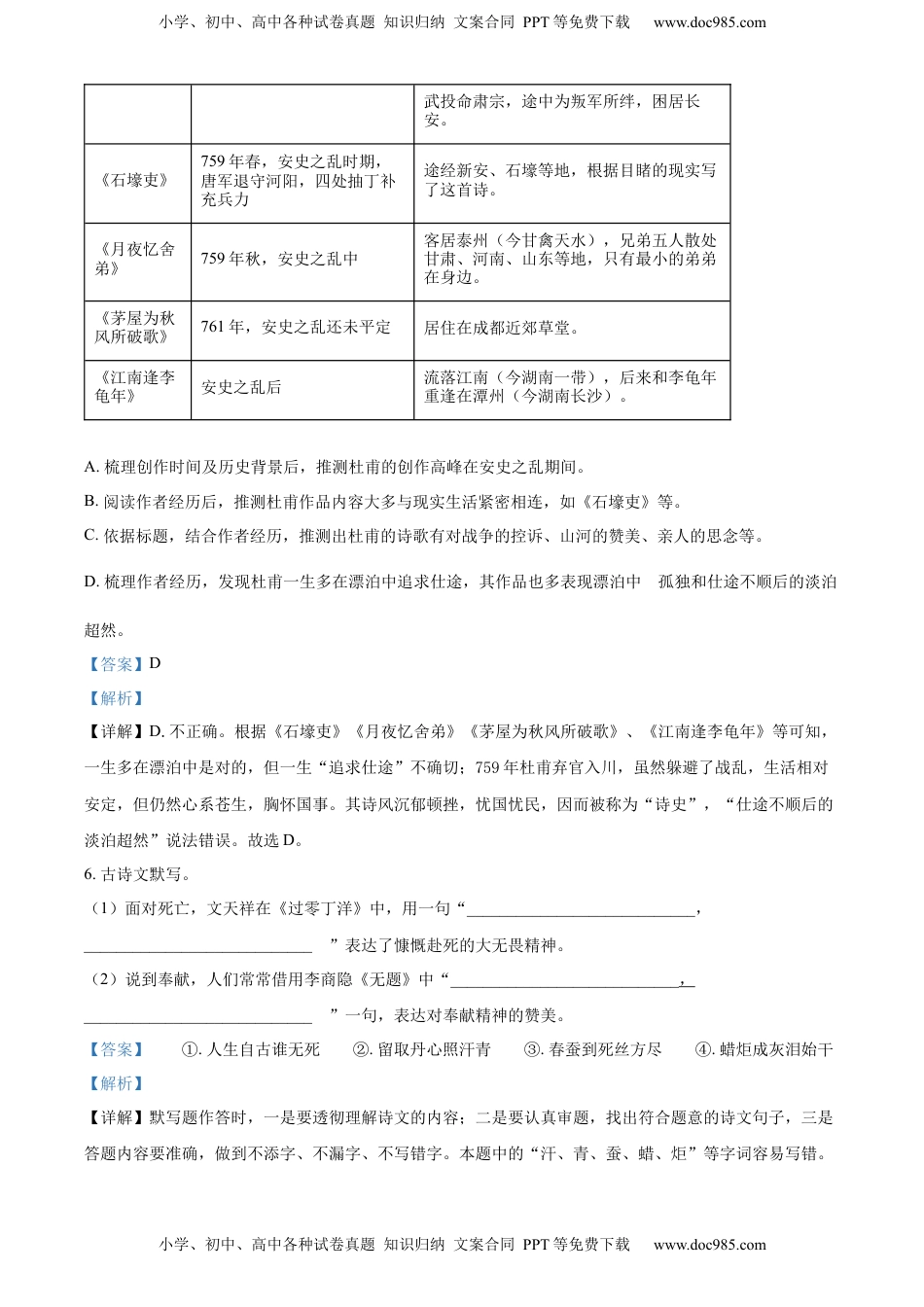
小学、初中、高中各种试卷真题知识归纳文案合同PPT等免费下载www.doc985.com小学、初中、高中各种试卷真题知识归纳文案合同PPT等免费下载www.doc985.com2022年长沙市初中学业水平考试试卷语文注意事项:1.答题前,请考生先将自己的姓名、准考证号填写清楚,并认真核对条形码上的姓名、准考证号、考室和座位号:2.必须在答题卡上答题,在草稿纸,试题卷上答题无效;3.答题时,请考生注意各题题号后面的答题要求;4.请勿折叠答题卡,保持字体工整、笔迹清晰、卡面清洁:5.答题卡上不准使用涂改液,涂改胶和贴纸:6.本学科试卷共23道题目,考试时量150分钟,满分120分。一、积累与运用(共18分)1.下面是某同学做的字音字形梳理记录,其中有错误的一项是()A.注意纠正因为方言发音造成的误读,如:“南(lán)方”应读成“南(nán)方”,“洞庭湖(fu)”应读成“洞庭湖(hū)”。B.注意纠正人名,地名的误读,如:“晏(àn)殊”应读成“晏(yàn)殊”,“汴(xià)京”应读成“汴(biàn)京”。C.注意因音近或形似造成的误写,如:“怂恿”不能写成“怂勇”,“崇拜”不能写成“祟拜”。D.注意成语字形的误写,如:“心无旁鹜”应写成“心无旁骛”,“相得益章”应写成“相得益彰”。【答案】A【解析】【详解】A.“湖(hū)”有误,应该为“hú”。故选A。2.下面是初三某同学写的毕业留言,其中加点词使用最恰当的一项是回首三年同窗生活,历历在目。课堂上,我们勤学好问,吹毛求疵;活动中,我们收获欢乐,可歌可泣。同学们,学习如逆水行舟,不进则退。我们一起努力拼搏,哪怕结果牵强附会,也问心无愧。A.吹毛求疵B.可歌可泣C.逆水行舟,不进则退D.牵强附会【答案】C【解析】【详解】A.吹毛求疵:把皮上的毛吹开,寻找疵点。比喻故意挑毛病找错。此处形容我们勤学好问的精神,使用不当;B.可歌可泣:值得歌颂,使人感动得流泪,指悲壮的事迹使人非常感动。此处形容同学们的快乐,使用不小学、初中、高中各种试卷真题知识归纳文案合同PPT等免费下载www.doc985.com小学、初中、高中各种试卷真题知识归纳文案合同PPT等免费下载www.doc985.com当;C.逆水行舟,不进则退:顶着水流行船。比喻不努力前进就要被其他竞争者超过,从而相对位移会往后退,置自己于更不利的地位。此处比喻学习的艰难,使用正确;D.牵强附会:把关系不大的事物勉强地扯在一起;勉强比附。此处形容努力的结果,使用不当;故选C。3.下面一段话选自某班的《班级日志》,其中表述有语病的一句是()①我们班负责本周的校园执勤工作,大家深感责任重大。②每天,只要广播声一响起,我们就按时到岗,各司其职。③一周下来,我们班获得了“优秀执勤班级”的称号,是因为所有同学共同努力的原因。④通过这次执勤,我们的工作能力得到了很大的提升。A.①B.②C.③D.④【答案】C【解析】【详解】C.句式杂糅,应删去“因为”或“的原因”。故选C。4.有些同学常将班级“图书屋”中的书带回家且迟迟不归还。若在“图书屋”旁张贴一张提醒同学及时还书的“温馨提示”,下列表述最恰当的一项是()A.严禁将图书私自带回家。B.让每一本书都能及时回“屋”。C.爱惜书籍,就像爱惜自己的生命一样。D.爱惜书籍,不私自带出。【答案】B【解析】【详解】A.提示语中“严禁”“私自”等词过于生硬,不够温馨;B.采用拟人的修辞手法,表述生动形象;C.该句是在提示人们要爱护图书,与题目中“带回家且迟迟不归还”不符合;D.提示语强调的是“爱惜书籍”,另外“私自”一词过于生硬;故选B。5.某同学根据“杜甫相关文学知识表”作出了一些推测,其中不正确的一项是作品名称创作时间/历史背景作者经历《望岳》736年,唐玄宗开元二十四年此时在齐、赵(今山东、河北)漫游。《春望》757年,安史之乱时期756年,将家小安置在鄜州,只身前往灵小学、初中、高中各种试卷真题知识归纳文案合同PPT等免费下载www.doc985.com小学、初中、高中各种试卷真题知识归纳文案合同PPT等免费下载www.doc985.com武投命肃宗,途中为叛军所绊,困居长安。《石壕吏》759年春,安史之乱时期,唐军退守河阳,四处抽丁补充兵力途经新安、石壕等地...

1、当您付费下载文档后,您只拥有了使用权限,并不意味着购买了版权,文档只能用于自身使用,不得用于其他商业用途(如 [转卖]进行直接盈利或[编辑后售卖]进行间接盈利)。
2、本站所有内容均由合作方或网友上传,本站不对文档的完整性、权威性及其观点立场正确性做任何保证或承诺!文档内容仅供研究参考,付费前请自行鉴别。
3、如文档内容存在违规,或者侵犯商业秘密、侵犯著作权等,请点击“违规举报”。

碎片内容

与本文档类似文档
初中九年级语文21 非连续性文本阅读之网络研究(11页).docx
初中九年级语文21 非连续性文本阅读之网络研究(11页).docx
免费
0下载
【初中历年中考真题】2018年江苏扬州语文试卷+答案+解析(word整理版).doc
【初中历年中考真题】2018年江苏扬州语文试卷+答案+解析(word整理版).doc
免费
4下载
九年级语文四川省广安市2018年中考语文真题试题(含答案).doc
九年级语文四川省广安市2018年中考语文真题试题(含答案).doc
免费
3下载
九年级语文2016年广东广州市中考语文试卷及答案.doc
九年级语文2016年广东广州市中考语文试卷及答案.doc
免费
20下载
湖北省随州市2021年中考语文试题(原卷版).doc
湖北省随州市2021年中考语文试题(原卷版).doc
免费
0下载
【初中历年中考真题】2018江西语文试卷+答案+解析(word整理版).docx
【初中历年中考真题】2018江西语文试卷+答案+解析(word整理版).docx
免费
14下载
广东省2021年中考语文试题(解析版).doc
广东省2021年中考语文试题(解析版).doc
免费
0下载
2020年江苏省淮安市中考语文试题及答案.docx
2020年江苏省淮安市中考语文试题及答案.docx
免费
0下载
2020年甘肃省白银武威张掖平凉酒泉庆阳陇南临夏州定西中考语文试题(解析版).doc
2020年甘肃省白银武威张掖平凉酒泉庆阳陇南临夏州定西中考语文试题(解析版).doc
免费
0下载
九年级下册 语文05 第五单元(B卷提升卷)(解析版).doc
九年级下册 语文05 第五单元(B卷提升卷)(解析版).doc
免费
0下载
九年级语文2019年广西南宁市中考语文试卷及解析.doc
九年级语文2019年广西南宁市中考语文试卷及解析.doc
免费
4下载
九年级语文浙江省丽水市2021年中考语文试题(解析版).doc
九年级语文浙江省丽水市2021年中考语文试题(解析版).doc
免费
11下载
九年级语文2020年中考语文试题(原卷版).doc
九年级语文2020年中考语文试题(原卷版).doc
免费
22下载
【初中历年中考真题】2017山东泰安语文试卷+答案+解析(word整理版).docx
【初中历年中考真题】2017山东泰安语文试卷+答案+解析(word整理版).docx
免费
19下载
九年级语文2012年南京市中考语文试卷及答案.doc
九年级语文2012年南京市中考语文试卷及答案.doc
免费
23下载
初中九年级下册语文3.九年级下学期期中语文试题(解析版).docx
初中九年级下册语文3.九年级下学期期中语文试题(解析版).docx
免费
4下载
九年级语文2012年广东中考语文试卷真题及答案.doc
九年级语文2012年广东中考语文试卷真题及答案.doc
免费
22下载
九年级语文精品解析:2023年山东省烟台市中考语文真题(解析版).docx
九年级语文精品解析:2023年山东省烟台市中考语文真题(解析版).docx
免费
5下载
专题18 非连续性文本阅读(难点)-九年级语文期末考试划重点(部编版)(解析版).docx
专题18 非连续性文本阅读(难点)-九年级语文期末考试划重点(部编版)(解析版).docx
免费
24下载
初中语文九年级上册人教版 课后习题15 故乡.docx
初中语文九年级上册人教版 课后习题15 故乡.docx
免费
5下载
我的小文库
实名认证
内容提供者

提供高质量免费文档试卷下载,如果满意请告诉您身边的人,如果不满意请告诉我们,您的意见对于我们很重要,是我们不断进步的动力

相关文档

阅读排行

确认删除?
回到顶部
客服号
  • 客服QQ点击这里给我发消息
QQ群
  • QQ群点击这里加入QQ群
提交所需资料详情,我们来帮找资料