【部编语文七年级上册】第15课 诫子书(基础训练)(原卷版).docx本文件免费下载 【共20页】

【部编语文七年级上册】第15课 诫子书(基础训练)(原卷版).docx
【部编语文七年级上册】第15课 诫子书(基础训练)(原卷版).docx
【部编语文七年级上册】第15课 诫子书(基础训练)(原卷版).docx
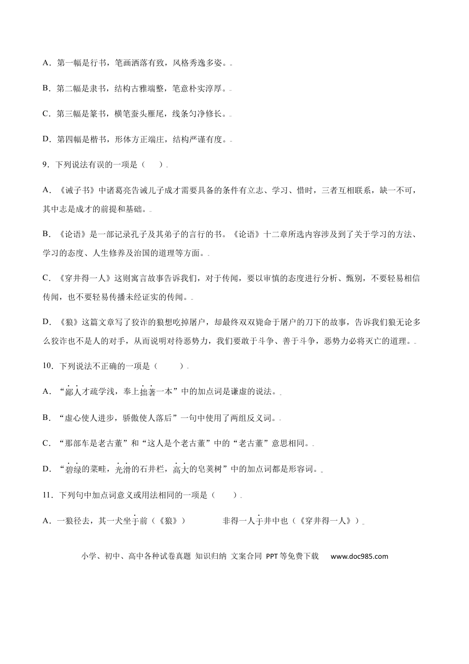
小学、初中、高中各种试卷真题知识归纳文案合同PPT等免费下载www.doc985.com第15课诫子书【基础训练】一、选择题1.下列句子节奏划分有误的一项是()A.夫君子/之行,静以/修身,俭以/养德。B.非淡泊/无以明志,非宁静/无以致远。C.淫慢/则不能/励精,险躁/则不能/冶性。D.年/与时驰,意/与日去。2.下列词语中没有错别字的一项是()A.非淡薄无以明志B.非宁静无以至远C.淫慢则不能厉精D.险躁则不能治性3.下列加点字注音有误的一项是()A.淡泊(bó)险躁(zào)B.致远(zhì)枯落(kū)C.淫慢(yíng)穷庐(lú)D.励精(lì)治性(zhì)4.下列有关文学文化常识及课文内容的表述,不正确的一项是()A.《金色花》是一首散文诗,其作者是印度的作家、诗人泰戈尔,泰戈尔获得1913年诺贝尔文学奖。B.《济南的冬天》的作者是老舍,原名舒庆春。文章紧紧围绕济南冬天“温晴”这一总体特点来写,抒发了作者对济南的无限热爱之情。C.书,又称“尺牍”“信札”,是一种应用性文体,多记事陈情。我们学过的《诫子书》是东晋时期的诸葛亮写给儿子的一封家书。小学、初中、高中各种试卷真题知识归纳文案合同PPT等免费下载www.doc985.comD.古代有许多特定年龄的别称,如“豆蔻”是指女子十三四岁,“花甲”指六十岁,“古稀”指七十岁。5.下列句子翻译有误的一项是()A.非淡泊无以明志,非宁静无以致远:不恬静寡欲无法明确志向,不排除外来干扰无法到达远方。B.博学而笃志,切问而近思,仁在其中矣:博览群书广泛学习,而且能坚守自己的志向,恳切地发问求教,多考虑当前的事情,仁德就在其中了。C.禽兽之变诈几何哉?止增笑耳:禽兽的诡诈手段能有多少啊。只是增加笑料罢了。D.求闻之若此,不若无闻也:寻到的消息如此,还不如不知道。6.下列句子中加点字的解释有误的一项是()A.与人期行,相委而去。(舍弃)B.意将隧入以攻其后也。(从通道)C.险躁则不能治性。(治理)D.国人道之,闻之于宋君。(讲述)7.下列句子朗读节奏划分有误的一项是()A.非学/无以广才B.非淡泊/无以明志C.夫学/须静也D.淫慢/则不能励精8.源于《诫子书》中的“宁静致远”为不少有识之士所青睐,他们挥毫泼墨,作为勉励自己的座右铭。对下面书法作品赏析不正确的一项是()小学、初中、高中各种试卷真题知识归纳文案合同PPT等免费下载www.doc985.comA.第一幅是行书,笔画洒落有致,风格秀逸多姿。B.第二幅是隶书,结构古雅端整,笔意朴实淳厚。C.第三幅是篆书,横笔蚕头雁尾,线条匀净修长。D.第四幅是楷书,形体方正端庄,结构严谨有度。9.下列说法有误的一项是()A.《诫子书》中诸葛亮告诫儿子成才需要具备的条件有立志、学习、惜时,三者互相联系,缺一不可,其中志是成才的前提和基础。B.《论语》是一部记录孔子及其弟子的言行的书。《论语》十二章所选内容涉及到了关于学习的方法、学习的态度、人生修养及治国的道理等方面。C.《穿井得一人》这则寓言故事告诉我们,对于传闻,要以审慎的态度进行分析、甄别,不要轻易相信传闻,也不要轻易传播未经证实的传闻。D.《狼》这篇文章写了狡诈的狼想吃掉屠户,却最终双双毙命于屠户的刀下的故事,告诉我们狼无论多么狡诈也不是人的对手,从而说明对待恶势力,我们要敢于斗争、善于斗争,恶势力必将灭亡的道理。10.下列说法不正确的一项是()A.“鄙人才疏学浅,奉上拙著一本”中的加点词是谦虚的说法。B.“虚心使人进步,骄傲使人落后”一句中使用了两组反义词。C.“那部车是老古董”和“这人是个老古董”中的“老古董”意思相同。D.“碧绿的菜畦,光滑的石井栏,高大的皂荚树”中的加点词都是形容词。11.下列句中加点词意义或用法相同的一项是()A.一狼径去,其一犬坐于前(《狼》)非得一人于井中也(《穿井得一人》)小学、初中、高中各种试卷真题知识归纳文案合同PPT等免费下载www.doc985.comB.以刀劈狼首,又数刀毙之(《狼》)非淡泊无以明志,非宁死无以致远(《诫子书》C.屠乃奔倚其下,驰担持刀(《狼》)乃悟前狼假寐,盖以诱敌(《狼》)D.骨已尽矣,而两狼之并驱如故(《狼》)久之,目...

1、当您付费下载文档后,您只拥有了使用权限,并不意味着购买了版权,文档只能用于自身使用,不得用于其他商业用途(如 [转卖]进行直接盈利或[编辑后售卖]进行间接盈利)。
2、本站所有内容均由合作方或网友上传,本站不对文档的完整性、权威性及其观点立场正确性做任何保证或承诺!文档内容仅供研究参考,付费前请自行鉴别。
3、如文档内容存在违规,或者侵犯商业秘密、侵犯著作权等,请点击“违规举报”。

碎片内容

与本文档类似文档
初中七年级上册语文第07课 散文诗二首(基础训练)(原卷版).docx
初中七年级上册语文第07课 散文诗二首(基础训练)(原卷版).docx
免费
25下载
七年级上册语文旧版教材习题试卷第06课 散步(提升训练)(解析版).docx
七年级上册语文旧版教材习题试卷第06课 散步(提升训练)(解析版).docx
免费
0下载
初中七年级上册语文第5单元过关卷.doc
初中七年级上册语文第5单元过关卷.doc
免费
19下载
语文-2024年秋季七年级入学分班考试模拟卷(江苏专用)01(原卷版).docx
语文-2024年秋季七年级入学分班考试模拟卷(江苏专用)01(原卷版).docx
免费
0下载
2024秋新版教材习题试卷七年级上册语文统编版(2024)语文七年级上册期末 学情评估卷(含答案).doc
2024秋新版教材习题试卷七年级上册语文统编版(2024)语文七年级上册期末 学情评估卷(含答案).doc
免费
0下载
第17课  短文两篇(原卷版)-七年级语文下册课后培优练(部编版).docx
第17课 短文两篇(原卷版)-七年级语文下册课后培优练(部编版).docx
免费
17下载
第9课 《阿长与山海经》(原卷版)-七年级语文下册课内外拓展延伸阅读(部编版).docx
第9课 《阿长与山海经》(原卷版)-七年级语文下册课内外拓展延伸阅读(部编版).docx
免费
0下载
名著阅读-2022-2023学年七年级语文下学期期中期末考前单元复习+专项练习+模拟金卷(部编版)原卷版_new.docx
名著阅读-2022-2023学年七年级语文下学期期中期末考前单元复习+专项练习+模拟金卷(部编版)原卷版_new.docx
免费
15下载
【部编语文七年级上册】第08课 《世说新语》二则(提升训练)(原卷版).docx
【部编语文七年级上册】第08课 《世说新语》二则(提升训练)(原卷版).docx
免费
0下载
七年级语文上册第13课 植树的牧羊人(提升训练)(原卷版).docx
七年级语文上册第13课 植树的牧羊人(提升训练)(原卷版).docx
免费
0下载
七年级下册期末语文模拟试卷(五)(1).docx
七年级下册期末语文模拟试卷(五)(1).docx
免费
0下载
七年级上册语文旧版教材习题试卷专题07:信息提取与概括-【优尖升教育】七年级语文上学期期末专项复习(部编版).docx
七年级上册语文旧版教材习题试卷专题07:信息提取与概括-【优尖升教育】七年级语文上学期期末专项复习(部编版).docx
免费
0下载
期中测试 (A卷·夯实基础)-【优尖升教育】七年级语文上册同步单元AB卷(解析版) (1).doc
期中测试 (A卷·夯实基础)-【优尖升教育】七年级语文上册同步单元AB卷(解析版) (1).doc
免费
0下载
第一单元 单元综合检测(解析版)-2021-2022学年七年级语文下册课后培优练(部编版) .docx
第一单元 单元综合检测(解析版)-2021-2022学年七年级语文下册课后培优练(部编版) .docx
免费
3下载
初中七年级语文第四单元 非连续性文本阅读+现代文+名著+诗词曲+文言文(一)(原卷版).doc
初中七年级语文第四单元 非连续性文本阅读+现代文+名著+诗词曲+文言文(一)(原卷版).doc
免费
0下载
初中语文七年级上册人教版 课后习题11 《论语》十二章.docx
初中语文七年级上册人教版 课后习题11 《论语》十二章.docx
免费
18下载
七年级上册语文旧版教材习题试卷期末冲刺卷03-【人教部编版】七年级语文上学期期末专项复习(部编版)(原卷版).doc
七年级上册语文旧版教材习题试卷期末冲刺卷03-【人教部编版】七年级语文上学期期末专项复习(部编版)(原卷版).doc
免费
0下载
卷02  七年级上册上学期语文期中检测卷(原卷版).doc
卷02 七年级上册上学期语文期中检测卷(原卷版).doc
免费
17下载
初中语文七年级上册人教版七年级上册语文期中检测试题.doc
初中语文七年级上册人教版七年级上册语文期中检测试题.doc
免费
8下载
【部编语文七年级上册】第10课 再塑生命的人(提升训练)(原卷版).docx
【部编语文七年级上册】第10课 再塑生命的人(提升训练)(原卷版).docx
免费
0下载
我的小文库
实名认证
内容提供者

提供高质量免费文档试卷下载,如果满意请告诉您身边的人,如果不满意请告诉我们,您的意见对于我们很重要,是我们不断进步的动力

相关文档

阅读排行

确认删除?
回到顶部
客服号
  • 客服QQ点击这里给我发消息
QQ群
  • QQ群点击这里加入QQ群
提交所需资料详情,我们来帮找资料