九年级语文贵州省铜仁市2016年中考语文真题试题(含答案).doc本文件免费下载 【共9页】

九年级语文贵州省铜仁市2016年中考语文真题试题(含答案).doc
九年级语文贵州省铜仁市2016年中考语文真题试题(含答案).doc
九年级语文贵州省铜仁市2016年中考语文真题试题(含答案).doc
秘密★启用前铜仁市2016年初中毕业生学业(升学)统一考试语文试题姓名:准考证号:注意事项:1、答题前,考生务必用直径0.5毫米黑色签字笔将自己的姓名、准考证号清楚地填写在试题卷和答题卡规定的位置上。2、答题时,卷I必须用2B铅笔把答题卡上对应的答案标号涂黑。如需改动,用橡皮擦干净后,再选涂其他答案标号;卷II必须用0.5毫米黑色签字笔,将答案书写在答题卡规定的位置上,在试题卷上作答无效。3、本试题卷共8页,满分150分,考试时间150分钟。4、考试结束后,试题卷和答题卡一并交回。卷Ⅰ(每小题3分共30分)一、(21分)1.下列词语中加点字的读音全部正确的一项是()A.附和(hé)镌刻(jùn)啜泣(chuò)忧心忡忡(chōng)B.碑帖(tiě)炽痛(chì)藩篱(pān)引吭高歌(háng)C.星宿(xiù)伛偻(yǔ)稽首(qǐ)独占鳌头(áo)D.差使(chāi)诘难(jí)谮害(zèn)扪心自问(mēn)2.下列词语中书写正确的一项是()A.一代天娇恃才放旷精血成聚可见一班B.老骥伏历自做主张发奋图强嘎然而止C.长途跋涉大名顶顶张皇失措遍辑群集D.得意忘形樯倾楫摧囊萤映雪理屈词穷3.下列句子中加点的成语使用正确的一项是()A.铜仁市某校正在举行纪念“五四”运动演讲比赛,小明演讲时语无伦次,赢得阵阵掌声,获得了一等奖。B.九龙洞是一个天然喀斯特溶洞,洞内钟乳石林立,各种石花、石幔、石鸟、石兽随处可见,栩栩如生。C.改革开放后,铜仁人民的生活发生了沧海桑田的变化。D.九年级下学期,老师对学生的要求更加严格,每天吹毛求疵地检查作业。4.下列句子中没有语病的一项是()A.在“大众创业、万众创新”的大潮下,越来越多的铜仁人加入到“互联网+”创业的大军中。B.前不久,铜仁市举办了以“环游梵净,纵横云海”的主题,来自全国各地的200余名自行车爱好者参加了本次活动。C.铜仁市各区县新兴的“生态观光园”不但有养生休闲居住功能,反而能保持生态原貌。D.能不能切实提高铜仁市民的综合素质,是成功创建文明铜仁的关键。5.下列句子标点符号使用正确的一项是()A.熟悉的树木、村庄、桥梁······等都在不停地后退,成为杜小康眼中的遥远之物。1B.赞曰,黔娄之妻有言,“不戚戚于贫贱,不汲汲于富贵”。C.李纨,宝钗,探春,宝玉听得此信,都远远的站在山坡上瞧看他,只见他皱一回眉,又自己含笑一回。D.“他就是水生?第五个?都是生人,怕生也难怪的;还是宏儿和他去走走。”母亲说。6.下列句子顺序排列正确的一项是()黑云压城。乌云是凶悍的是可怕的。雨后的天空,再也看不见乌云。①狂风骤起,呼啸着肆虐着一切。②片刻间,乌云好似百万神兵迅速飞进了战场。③雷电中,风愈发肆无忌惮。乌云在哭,在宣泄,抑或是······④接着,是声声霹雳的巨响,令天地亦为之动容。⑤在战鼓的号召下,雨瓢泼一般撞向大地,击打着每一块土地。A.②③①④⑤B.①②④⑤③C.②①④③⑤D.①③②④⑤7.下面对文化常识及文学名著表述不正确的一项是()A.纵观历史,汉字字体的主要演变历程是:从甲骨文开始,历经金文、小篆、隶书、草书、楷书、行书。B.豪放派形成于宋代,与婉约派并为宋词两大词派。豪放派代表人物有苏轼、辛弃疾;婉约派代表人物有李清照、晏殊。C.《童年》是高尔基以自身经历为基础创作的自传体小说三部曲中的第一部(其他两部分别为《在人间》《我的大学》)。D.《三国演义》中有这样一位人物,长坂坡桥头一声大吼,吓得百万大军魂飞魄散,他就是粗中有细、勇而有谋的李逵。二、比较阅读甲乙两部分选文,按要求完成8—10题(9分)(甲)鱼,我所欲也;熊掌,亦我所欲也。二者不可得兼,舍鱼而取熊掌者也。生,亦我所欲也;义,亦我所欲也。二者不可得兼,舍生而取义者也。生亦我所欲,所欲有甚于生者,故不为苟得也;死亦我所恶,所恶有甚于死者,故患有所不辟也。如使人之所欲莫甚于生,则凡可以得生者何不用也?使人之所恶莫甚于死者,则凡可以辟患者何不为也?由是则生而有不用也,由是则可以辟患而有不为也。是故所欲有甚于生者,所恶有甚于死者。非独贤者有是心也,人皆有之,贤者能勿丧耳。一箪...

1、当您付费下载文档后,您只拥有了使用权限,并不意味着购买了版权,文档只能用于自身使用,不得用于其他商业用途(如 [转卖]进行直接盈利或[编辑后售卖]进行间接盈利)。
2、本站所有内容均由合作方或网友上传,本站不对文档的完整性、权威性及其观点立场正确性做任何保证或承诺!文档内容仅供研究参考,付费前请自行鉴别。
3、如文档内容存在违规,或者侵犯商业秘密、侵犯著作权等,请点击“违规举报”。

碎片内容

与本文档类似文档
【初中历年中考真题】2022福建语文试卷+答案+解析(word整理版).docx
【初中历年中考真题】2022福建语文试卷+答案+解析(word整理版).docx
免费
12下载
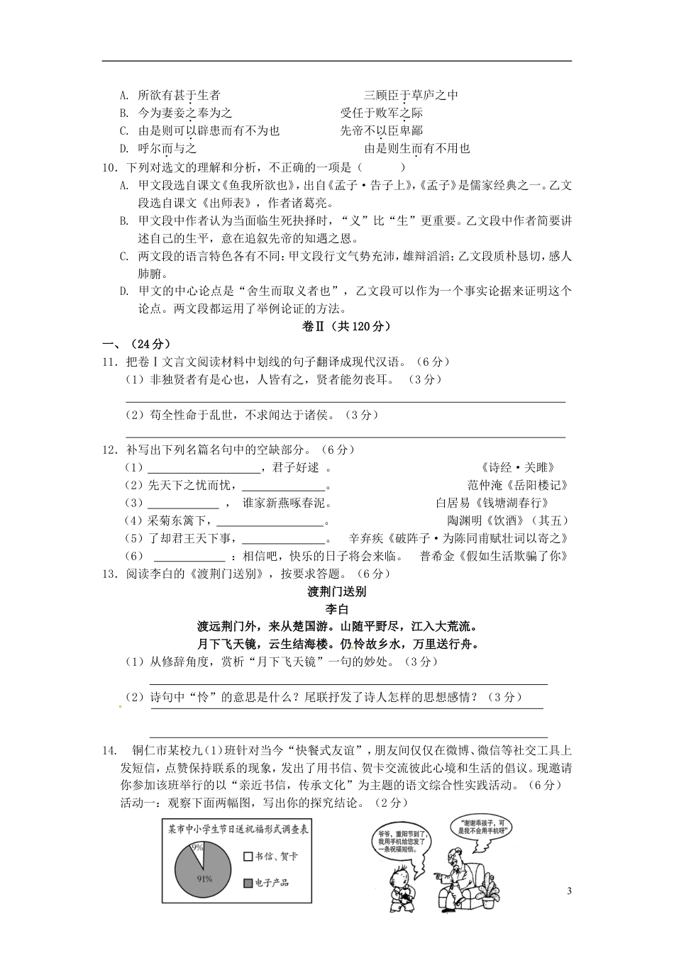
2023年辽宁省大连市中考语文真题(原卷版).docx
2023年辽宁省大连市中考语文真题(原卷版).docx
免费
0下载
精品解析:2023年内蒙古自治区赤峰市中考语文真题(原卷版).docx
精品解析:2023年内蒙古自治区赤峰市中考语文真题(原卷版).docx
免费
0下载
九年级语文湖南省衡阳市2017年中考语文真题试题(含答案).doc
九年级语文湖南省衡阳市2017年中考语文真题试题(含答案).doc
免费
24下载
九年级语文2015年吉林中考语文真题及答案.doc
九年级语文2015年吉林中考语文真题及答案.doc
免费
30下载
2021广东省语文试卷+答案+解析(word整理版)历年中考真题.docx
2021广东省语文试卷+答案+解析(word整理版)历年中考真题.docx
免费
27下载
2012年浙江省宁波市中考语文真题及答案.doc
2012年浙江省宁波市中考语文真题及答案.doc
免费
0下载
九年级语文2021年辽宁省盘锦市中考语文试题(空白卷).docx
九年级语文2021年辽宁省盘锦市中考语文试题(空白卷).docx
免费
10下载
九年级语文2022年福建省中考语文真题及答案.docx
九年级语文2022年福建省中考语文真题及答案.docx
免费
1下载
九年级语文精品解析:浙江省湖州市2021年中考语文试题(原卷版).doc
九年级语文精品解析:浙江省湖州市2021年中考语文试题(原卷版).doc
免费
24下载
比较阅读02  醉翁亭记-九年级语文上册课内外文言文比较阅读(原卷版).docx
比较阅读02 醉翁亭记-九年级语文上册课内外文言文比较阅读(原卷版).docx
免费
0下载
第18课 《怀疑与学问》(解析版)-九年级语文上册课内外拓展延伸阅读(部编版).docx
第18课 《怀疑与学问》(解析版)-九年级语文上册课内外拓展延伸阅读(部编版).docx
免费
0下载
九年级语文2017年江苏省苏州市中考语文试卷及答案.doc
九年级语文2017年江苏省苏州市中考语文试卷及答案.doc
免费
1下载
卷1-九年级语文下册综合检测必刷卷(全国通用)(原卷版).docx
卷1-九年级语文下册综合检测必刷卷(全国通用)(原卷版).docx
免费
8下载
【初中历年中考真题】2019重庆语文试卷+答案+解析(word整理版).docx
【初中历年中考真题】2019重庆语文试卷+答案+解析(word整理版).docx
免费
9下载
专题07 仿写句子(重点)-九年级语文期末考试划重点(部编版)(原卷版).docx
专题07 仿写句子(重点)-九年级语文期末考试划重点(部编版)(原卷版).docx
免费
24下载
九年级语文北京市2016年中考语文真题试题(含答案).doc
九年级语文北京市2016年中考语文真题试题(含答案).doc
免费
5下载
精品解析:2023年甘肃省武威市中考语文真题(解析版).docx
精品解析:2023年甘肃省武威市中考语文真题(解析版).docx
免费
0下载
专题01:汉字(考点串讲)-2023-2024学年九年级语文上学期期末考点大串讲(统编版).pptx
专题01:汉字(考点串讲)-2023-2024学年九年级语文上学期期末考点大串讲(统编版).pptx
免费
0下载
2020年浙江省嘉兴、舟山中考语文真题(空白卷) (1).docx
2020年浙江省嘉兴、舟山中考语文真题(空白卷) (1).docx
免费
0下载
我的小文库
实名认证
内容提供者

提供高质量免费文档试卷下载,如果满意请告诉您身边的人,如果不满意请告诉我们,您的意见对于我们很重要,是我们不断进步的动力

相关文档

阅读排行

确认删除?
回到顶部
客服号
  • 客服QQ点击这里给我发消息
QQ群
  • QQ群点击这里加入QQ群