小升初语文8.doc本文件免费下载 【共2页】

小升初语文8.doc
小升初语文8.doc
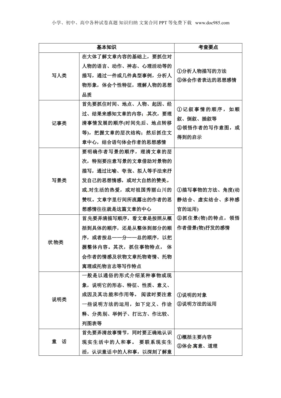
小学、初中、高中各种试卷真题知识归纳文案合同PPT等免费下载www.doc985.com基本知识考查要点写人类在大体了解文章内容的基础上,要抓住对人物的语言、动作、神态、心理活动等的描写,通过一件或几件典型事例,分析人物形象,体会个性特征,理解人物的思想品质①分析人物描写的方法②体会作者表达的思想感情记事类首先要抓住时间、地点、人物、起因、经过、结果来感知文章的内容;其次,要理清事情发展的顺序(时间先后、地点转移等),把握文章的层次结构;然后抓住文章中心,结合语句体会作者的思想感情①记叙事情的顺序,如顺叙、倒叙、插叙等②领悟作者的写作意图,或得到的启示写景类要明确作者写景的顺序,理清文章的层次,特别要注意写景的文章借助对景物的描写,通过比喻、夸张、拟人等手法来抒发自己的思想情感,或对大自然的赞美,或对生活的热爱,或对祖国秀丽山川的赞叹。文章字里行间所流露出的作者的思想感情往往就是这篇文章的中心[来源:Z§xx§k.Com]①描写事物的方法、角度(动静结合、虚实结合、多种感官的运用)[来源:学科网ZXXK]②抓住景(物)的特点,领悟作者借景(物)抒发的感情[来源:学科网ZXXK]状物类[来源:Zxxk.Com]首先要弄清描写顺序,看文章是按照从概括到具体的顺序,还是从整体到部分的顺序,或者按总——分——总的顺序,以把握整体内容。其次,抓住事物特点,体会作者的情感及状物文章托物寄情、托物寓理或托物言志等写作特点[来源:学+科+网Z+X+X+K]说明类一般是以通俗的形式介绍某种事物或现象,说明它的形态、特征、性质、意义、成因及其功能和作用等。阅读时要注意一些说明方法的运用,如下定义、作诠释、分类别、举例子、打比方、作比较、列图表等①说明的对象②说明方法的运用童话首先要弄清故事情节,同时要正确地认识现实生活中的人和事。要联系现实生活,认识童话中的人和事,以深刻了解童①概括主要内容②体会寓意、道理小学、初中、高中各种试卷真题知识归纳文案合同PPT等免费下载www.doc985.com话作品所讲的道理、所反映的问题以及一些科学童话中所揭示出来的事物规律和告诉我们的科学道理寓言一是要读懂故事内容,弄清楚寓言叙述的是一件什么事,事情的起因、经过、结果怎样;二是要联系生活实际,领会寓言的寓意;三是懂得寓言故事及成语在自己说话、习作中的运用现代诗歌首先读准字音、句子,初步理解每句诗意;展开合理想象,领会诗歌情景、理解诗歌的内容①写作的对象②作者要表达的思想感情

1、当您付费下载文档后,您只拥有了使用权限,并不意味着购买了版权,文档只能用于自身使用,不得用于其他商业用途(如 [转卖]进行直接盈利或[编辑后售卖]进行间接盈利)。
2、本站所有内容均由合作方或网友上传,本站不对文档的完整性、权威性及其观点立场正确性做任何保证或承诺!文档内容仅供研究参考,付费前请自行鉴别。
3、如文档内容存在违规,或者侵犯商业秘密、侵犯著作权等,请点击“违规举报”。

碎片内容

与本文档类似文档
小升初语文-极速提分配套试卷成绩记录卡3.doc
小升初语文-极速提分配套试卷成绩记录卡3.doc
免费
1下载
2022-2023年小升初语文名师押题卷(七)(含答案).docx
2022-2023年小升初语文名师押题卷(七)(含答案).docx
免费
0下载
小学语文 河南省开封市某实验中学分班测试卷答案.pdf
小学语文 河南省开封市某实验中学分班测试卷答案.pdf
免费
0下载
精品解析:2019-2020学年河南省新乡市卫滨区部编版六年级下册小学毕业考试语文试卷(原卷版).doc
精品解析:2019-2020学年河南省新乡市卫滨区部编版六年级下册小学毕业考试语文试卷(原卷版).doc
免费
0下载
山东省潍坊市昌邑市2023年小升初语文试卷(教师版).docx
山东省潍坊市昌邑市2023年小升初语文试卷(教师版).docx
免费
0下载
部编版小升初语文模拟试卷(十)(含答案).docx
部编版小升初语文模拟试卷(十)(含答案).docx
免费
1下载
小升初语文-小升初语文综合模拟试卷(五)部编版 含答案.docx
小升初语文-小升初语文综合模拟试卷(五)部编版 含答案.docx
免费
1下载
小升初知识:这些易错成语千万不要白白丢分,趁早掌握好!.doc
小升初知识:这些易错成语千万不要白白丢分,趁早掌握好!.doc
免费
1下载
2022-2023学年上海市浦东新区语文毕业分班考测试卷(含解析).pdf
2022-2023学年上海市浦东新区语文毕业分班考测试卷(含解析).pdf
免费
1下载
精品解析:江苏省徐州市2022年部编版小升初考试语文试卷(原卷版).docx
精品解析:江苏省徐州市2022年部编版小升初考试语文试卷(原卷版).docx
免费
1下载
小升初语文-精品解析:2023年山东省泰安市新泰市部编版小升初考试语文试卷(解析版).docx
小升初语文-精品解析:2023年山东省泰安市新泰市部编版小升初考试语文试卷(解析版).docx
免费
1下载
【精品】六年级语文下册期末类型题复习 字词复习一(人教部编版,含答案).docx
【精品】六年级语文下册期末类型题复习 字词复习一(人教部编版,含答案).docx
免费
12下载
小升初语文-精品解析:2023年山东省济南市市中区部编版六年级下册期末考试语文试卷(解析版).docx
小升初语文-精品解析:2023年山东省济南市市中区部编版六年级下册期末考试语文试卷(解析版).docx
免费
1下载
广东省深圳市罗湖区2020年小升初语文检测考试卷(学生版).docx
广东省深圳市罗湖区2020年小升初语文检测考试卷(学生版).docx
免费
0下载
小升初语文-04 记叙顺序.docx
小升初语文-04 记叙顺序.docx
免费
0下载
小升初语文综合模拟试卷(一)部编版(含答案、解析、范文).docx
小升初语文综合模拟试卷(一)部编版(含答案、解析、范文).docx
免费
1下载
2023年湖北省荆门市小升初语文试卷 解析版.docx
2023年湖北省荆门市小升初语文试卷 解析版.docx
免费
1下载
小升初语文-小升初语文易错知识点专项集训A卷-句式衔接(试题)部编版语文六年级下册 (1).docx
小升初语文-小升初语文易错知识点专项集训A卷-句式衔接(试题)部编版语文六年级下册 (1).docx
免费
1下载
小升初语文-精品解析:2023年福建省厦门市海沧区北附学校部编版小升初考试语文试卷(原卷版).docx
小升初语文-精品解析:2023年福建省厦门市海沧区北附学校部编版小升初考试语文试卷(原卷版).docx
免费
0下载
小升初语文-精品解析:2023年江苏省南通市如东县部编版小升初考试语文试卷(解析版).docx
小升初语文-精品解析:2023年江苏省南通市如东县部编版小升初考试语文试卷(解析版).docx
免费
1下载
我的小文库
实名认证
内容提供者

提供高质量免费文档试卷下载,如果满意请告诉您身边的人,如果不满意请告诉我们,您的意见对于我们很重要,是我们不断进步的动力

相关文档

阅读排行

确认删除?
回到顶部
客服号
  • 客服QQ点击这里给我发消息
QQ群
  • QQ群点击这里加入QQ群
提交所需资料详情,我们来帮找资料