九年级语文湖北省襄阳市2019年中考语文真题试题.docx本文件免费下载 【共11页】

九年级语文湖北省襄阳市2019年中考语文真题试题.docx
九年级语文湖北省襄阳市2019年中考语文真题试题.docx
九年级语文湖北省襄阳市2019年中考语文真题试题.docx
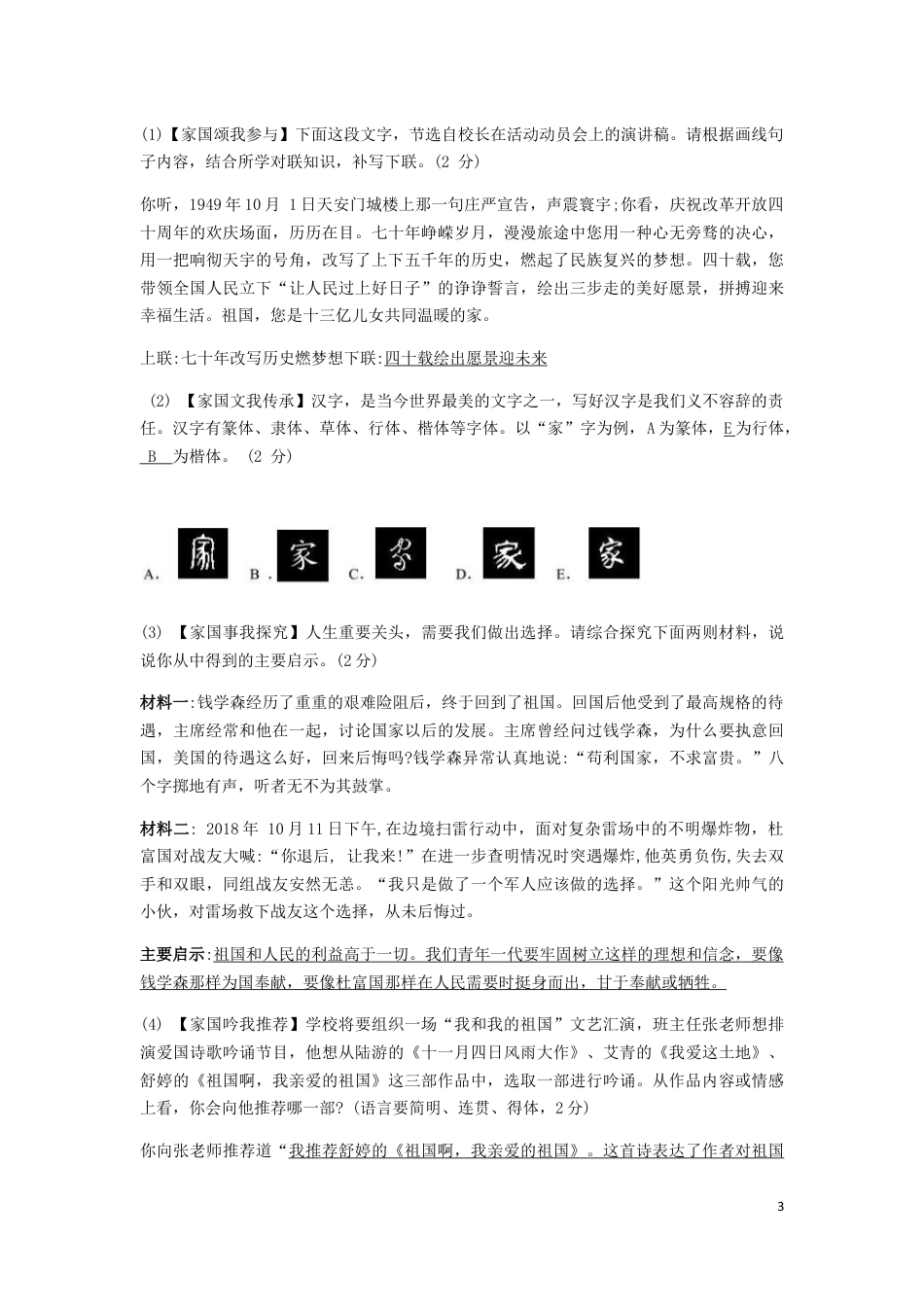
2019年襄阳市初中毕业生学业水平考试语文试题(本试题卷共6页,满分120分,考试时间120分钟)一、积累与运用(22分)1.下面句子中有两个错别字,请改正后用正楷字将整个句子抄写在米字格中。(2分)发倔襄阳文化内涵,章显华夏多彩文明。错字:掘彰2.根据语境,给下面一段话中加点的字注音。(2分)“高山安可仰,徒此揖(yī)清芬。”汉水苍茫,沧浪濯缨,洗涤了高士大儒们的尘埃,成就了他们的武功文事。凝(nínɡ)思静想,他们的一世英名,如汉水之清流,历万世而流芳。3.下列句子中加点词语使用错误的一项是(C)(2分)A.美国采用极限施压的方式打贸易战,对中国来说注定是徒劳的,我们坚决奉陪到底。B.我们阅读经典,就是要学会从中汲取丰富的营养,领悟其中蕴藏的深刻哲理。C.经过充分地讨论,大家认为这条建议很有价值,都随声附和地表示赞成。D.璀璨的亚洲文明是世界文明浓墨重彩的篇章,人类文明因亚洲而更加绚丽多姿。4.下列说法有误的一项是(D)(2分)A.王维是唐代诗人,其作品《使至塞上》《竹里馆》都体现出了“诗中有画”的特点。B.黄发,旧说是长寿的特征,用来指老人。垂髫,垂下来的头发,用来指小孩。C.“这是我的好朋友李华从他的家乡给我带来的一件根雕礼物。”这句话没有语病。D.“只要人人都奉献一点爱,世界就会变成美好的人间。”这个句子是转折复句。5.将下列句子组成语意连贯的一段话,语序排列正确的-项是(A)(2分)①对历史名人进行深入研究,有助于丰富襄阳城市文化,探求襄阳城市精神。1②宋玉、刘秀、诸葛亮、孟浩然、米芾等一个个闪亮的名字,为国人所熟知。③在其丰厚的底蕴中,众多著名人物构成其鲜亮的一笔。④这些名人不仅是襄阳的文化财富,也是中华民族的人文瑰宝。⑤襄阳是国家历史名城,底蕴丰厚,魅力四射。A.⑤③②④①B.①②④⑤③C.⑤③①②④D.①⑤③④②6.名著阅读(每空1分,共4分)次日起马,范进独自送在三十里之外,轿前打恭。周学道又叫到跟前,说道:“‘龙头属老成。’本道看你的文字,火候到了,即在此科,一定发达。我复命之后,在京专候。”(1)此文段选自《儒林外史》第三回《周学道校士拔真才胡屠户行凶闹捷报》,本回目主要写了两人科举高中,一人是范进,另一人是周进。(1分)(2)昊敬梓在创作本书时通过刻画奔走于科举道路上的众多儒生形象,对封建科举制度和整个封建社会的“儒林”作出了深刻批判。书中还通过描写少数淡泊名利的贤者奇人寄托了自己对人生理想的追求。阅读此类作品要注意体会批判精神,欣赏讽刺幽默的笔法(3分)7.诗文默写(每句1分,共8分)(1)口口口口口,禅房花木深。(常建《题破山寺后禅院》)(2)苏轼在(《水调歌头·明月几时有》中对天下人发出美好祝愿的句子是“口口口口口,口口口口口”。(3)学习白求恩,就是要学做“一个高尚的人,一个纯粹的人,一个有道德的人,一个脱离了低级趣味的人,口口口口口口口口口”。(毛泽东《纪念白求恩》)(4)先哲如山,让我们仰慕。我们惊叹杜甫“A.口口口口口,B.口口口口口”(《望岳》)的雄心壮志;我们钦佩刘禹锡“C.口口口口口口口,病树前头万木春”《酬乐天扬州初逢席上见赠》的乐观向上的人生态度;我们更敬仰范仲淹“先天下之忧而忧,D.口口口口口口口”(《岳阳楼记》)的以天下为己任的报国情怀。答案:(1)曲径通幽处(2)但愿人长久,千里共婵娟(3)一个有益于人民的人(4)A.会当凌绝顶,B.一览众山小C.沉舟侧畔千帆过D.后天下之乐而乐二、口语交际与综合性学习(8分)8.回望共和国历史,七十年弹指一挥间。举国同庆之时,学校将举办“为祖国献礼”综合性学习活动,让我们积极参加,来庆祝伟大祖国的生日吧!(8分)2(1)【家国颂我参与】下面这段文字,节选自校长在活动动员会上的演讲稿。请根据画线句子内容,结合所学对联知识,补写下联。(2分)你听,1949年10月1日天安门城楼上那一句庄严宣告,声震寰宇;你看,庆祝改革开放四十周年的欢庆场面,历历在目。七十年峥嵘岁月,漫漫旅途中您用一种心无旁骛的决心,用一把响彻天宇的号角,改写了上下五千年的历史,燃起了民族复兴的梦想。四十载,您带领全国人民立下“让人民过上好日子”的诤诤誓言,绘出三步走的美好愿景,拼搏迎来幸福生活...

1、当您付费下载文档后,您只拥有了使用权限,并不意味着购买了版权,文档只能用于自身使用,不得用于其他商业用途(如 [转卖]进行直接盈利或[编辑后售卖]进行间接盈利)。
2、本站所有内容均由合作方或网友上传,本站不对文档的完整性、权威性及其观点立场正确性做任何保证或承诺!文档内容仅供研究参考,付费前请自行鉴别。
3、如文档内容存在违规,或者侵犯商业秘密、侵犯著作权等,请点击“违规举报”。

碎片内容

与本文档类似文档
九年级语文精品解析:2022年辽宁省营口市中考语文真题(解析版).docx
九年级语文精品解析:2022年辽宁省营口市中考语文真题(解析版).docx
免费
9下载
【初中历年中考真题】2017江西语文试卷+答案+解析(word整理版).docx
【初中历年中考真题】2017江西语文试卷+答案+解析(word整理版).docx
免费
4下载
九年级语文广西河池市2016年中考语文真题试题(含答案).doc
九年级语文广西河池市2016年中考语文真题试题(含答案).doc
免费
29下载
九年级语文四川省泸州市2017年中考语文真题试题(含解析) (1).doc
九年级语文四川省泸州市2017年中考语文真题试题(含解析) (1).doc
免费
3下载
2017年江苏宿迁语文试卷+答案+解析(word整理版)历年中考真题.doc
2017年江苏宿迁语文试卷+答案+解析(word整理版)历年中考真题.doc
免费
18下载
九年级语文2019年辽宁省大连市中考语文试卷及解析.doc
九年级语文2019年辽宁省大连市中考语文试卷及解析.doc
免费
20下载
【初中历年中考真题】2020湖南娄底语文试卷+答案+解析(word整理版).doc
【初中历年中考真题】2020湖南娄底语文试卷+答案+解析(word整理版).doc
免费
27下载
辽宁省阜新市2019中考语文真题及答案.doc
辽宁省阜新市2019中考语文真题及答案.doc
免费
0下载
湖南省长沙市2021年中考语文试题(解析版).doc
湖南省长沙市2021年中考语文试题(解析版).doc
免费
0下载
九年级语文云南省曲靖市2016年中考语文真题试题(含答案).doc
九年级语文云南省曲靖市2016年中考语文真题试题(含答案).doc
免费
9下载
九年级语文福建省三明市2015年中考语文真题试题(无答案).doc
九年级语文福建省三明市2015年中考语文真题试题(无答案).doc
免费
24下载
九年级语文江苏省南通市2018年中考语文真题试题(含答案).doc
九年级语文江苏省南通市2018年中考语文真题试题(含答案).doc
免费
10下载
九年级语文精品解析:内蒙古鄂尔多斯2020年中考语文试题(解析版).doc
九年级语文精品解析:内蒙古鄂尔多斯2020年中考语文试题(解析版).doc
免费
20下载
九年级语文湖南省湘西土家族苗族自治州2018年中考语文真题试题(含解析).doc
九年级语文湖南省湘西土家族苗族自治州2018年中考语文真题试题(含解析).doc
免费
26下载
九年级语文精品解析:甘肃省兰州市2021年中考语文试题(B卷)(原卷版).doc
九年级语文精品解析:甘肃省兰州市2021年中考语文试题(B卷)(原卷版).doc
免费
1下载
2023年陕西省中考语文真题.docx
2023年陕西省中考语文真题.docx
免费
0下载
辽宁省丹东市2019年中考语文真题及答案.doc
辽宁省丹东市2019年中考语文真题及答案.doc
免费
0下载
【初中历年中考真题】2020重庆语文试卷+答案+解析(word整理版).docx
【初中历年中考真题】2020重庆语文试卷+答案+解析(word整理版).docx
免费
1下载
【初中历年中考真题】2015内蒙古包头语文试卷+答案+解析(word整理版).docx
【初中历年中考真题】2015内蒙古包头语文试卷+答案+解析(word整理版).docx
免费
30下载
【初中历年中考真题】2018新疆语文试卷+答案+解析(word整理版).docx
【初中历年中考真题】2018新疆语文试卷+答案+解析(word整理版).docx
免费
1下载
我的小文库
实名认证
内容提供者

提供高质量免费文档试卷下载,如果满意请告诉您身边的人,如果不满意请告诉我们,您的意见对于我们很重要,是我们不断进步的动力

相关文档

阅读排行

确认删除?
回到顶部
客服号
  • 客服QQ点击这里给我发消息
QQ群
  • QQ群点击这里加入QQ群
提交所需资料详情,我们来帮找资料