2024年新高考生物资料 专题九 实验与探究(测试)(原卷版).docx本文件免费下载 【共12页】

2024年新高考生物资料  专题九 实验与探究(测试)(原卷版).docx
2024年新高考生物资料  专题九 实验与探究(测试)(原卷版).docx
2024年新高考生物资料  专题九 实验与探究(测试)(原卷版).docx
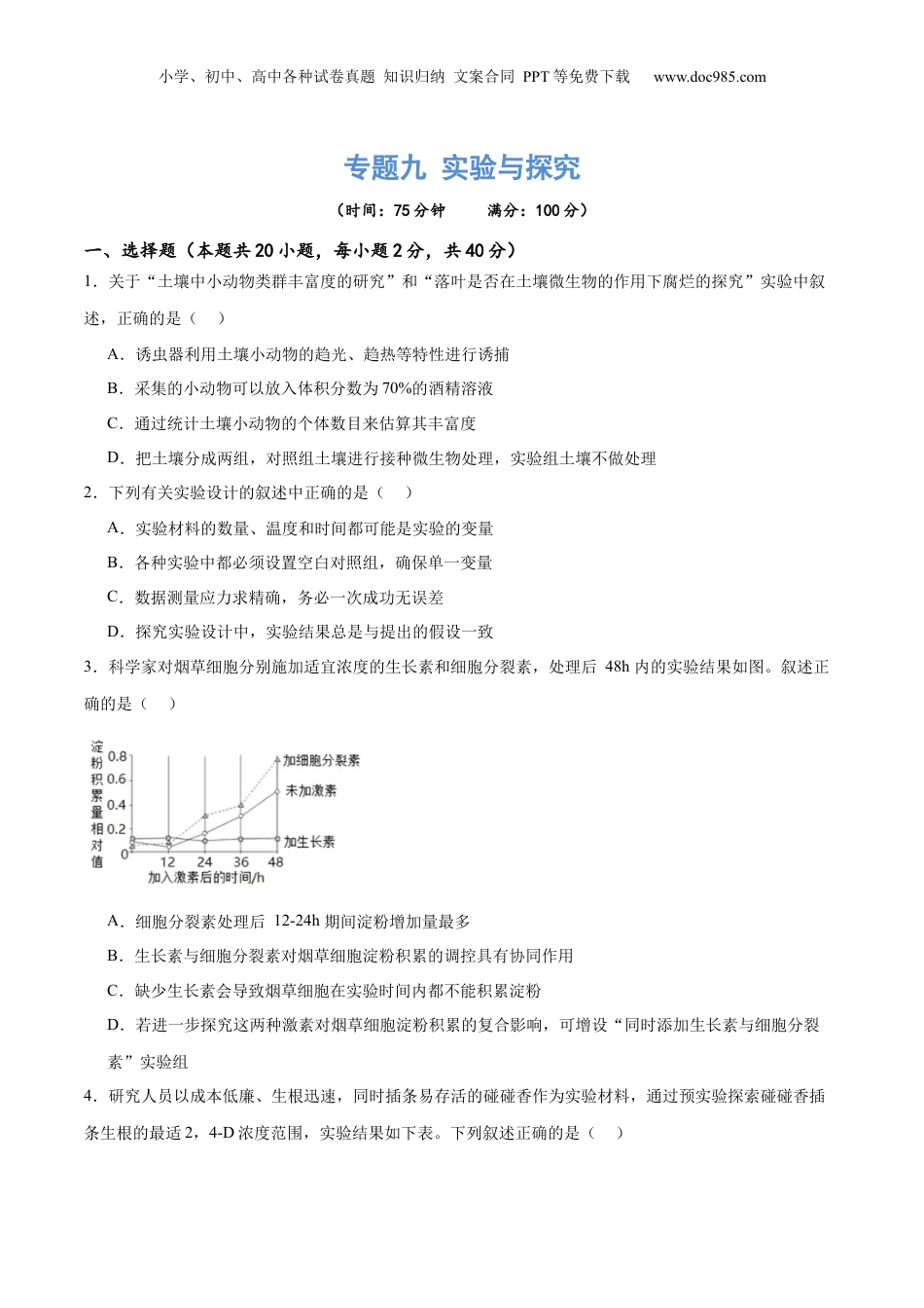
小学、初中、高中各种试卷真题知识归纳文案合同PPT等免费下载www.doc985.com专题九实验与探究(时间:75分钟满分:100分)一、选择题(本题共20小题,每小题2分,共40分)1.关于“土壤中小动物类群丰富度的研究”和“落叶是否在土壤微生物的作用下腐烂的探究”实验中叙述,正确的是()A.诱虫器利用土壤小动物的趋光、趋热等特性进行诱捕B.采集的小动物可以放入体积分数为70%的酒精溶液C.通过统计土壤小动物的个体数目来估算其丰富度D.把土壤分成两组,对照组土壤进行接种微生物处理,实验组土壤不做处理2.下列有关实验设计的叙述中正确的是()A.实验材料的数量、温度和时间都可能是实验的变量B.各种实验中都必须设置空白对照组,确保单一变量C.数据测量应力求精确,务必一次成功无误差D.探究实验设计中,实验结果总是与提出的假设一致3.科学家对烟草细胞分别施加适宜浓度的生长素和细胞分裂素,处理后48h内的实验结果如图。叙述正确的是()A.细胞分裂素处理后12-24h期间淀粉增加量最多B.生长素与细胞分裂素对烟草细胞淀粉积累的调控具有协同作用C.缺少生长素会导致烟草细胞在实验时间内都不能积累淀粉D.若进一步探究这两种激素对烟草细胞淀粉积累的复合影响,可增设“同时添加生长素与细胞分裂素”实验组4.研究人员以成本低廉、生根迅速,同时插条易存活的碰碰香作为实验材料,通过预实验探索碰碰香插条生根的最适2,4-D浓度范围,实验结果如下表。下列叙述正确的是()小学、初中、高中各种试卷真题知识归纳文案合同PPT等免费下载www.doc985.com2,4-D浓度(g/L)插穗总数(株)第5d第10d第15d成活总数(株)平均生根数(条)成活总数(株)平均生根数(条)成活总数(株)平均生根数(条)A024240221198B2.5×10-72424024102418C2.5×10-62424124112419D2.5×10-52424324222433E2.5×10-4242402282216F2.5×10-3242405000A.已知2,4-D粉剂难溶于水,故应将其溶于无水乙醇中,再用蒸馏水分步稀释至预定浓度B.用于实验的碰碰香长度和枝条粗细程度要基本相似,且均需去除所有叶片和芽C.A~D组枝条用浸泡法处理其基部24小时,E、F两组则用沾蘸法处理枝条基部D.E与B的结果表明,2,4-D促进碰碰香插条生根具有两重性5.结构正常的核仁与核糖体对启动早期胚胎发育具有重要作用。某研究团队利用牛的成纤维细胞为核供体,以羊的去核卵母细胞为受体进行异种核移植,发现异种核移植胚胎存在明显的发育阻滞现象,且核仁表现出异常结构。下列说法错误的是()A.核仁与核糖体的形成有关B.牛和羊的同种核移植可作为上述实验的对照C.去核卵母细胞将决定异种核移植胚胎的主要性状表现D.发育阻滞的胚胎中某些蛋白质合成量可能减少6.下列生物学实验中,采用同位素示踪法的是()A.肺炎链球菌转化实验B.果蝇眼色的遗传实验C.噬菌体侵染细菌的实验D.观察植物细胞的减数分裂7.在光合作用的探究历程中,科学家恩格尔曼利用水绵和好氧细菌等做了如下实验。甲组:把载有水绵小学、初中、高中各种试卷真题知识归纳文案合同PPT等免费下载www.doc985.com和好氧细菌的临时装片放在无空气的黑暗环境中,再用极细光束照射水绵;乙组:将载有水绵和好氧细菌的临时装片完全暴露在光下;丙组:用透过三棱镜的光照射载有水绵和好氧细菌的临时装片。下列关于上述实验的分析,不正确的是()A.选择水绵和好氧细菌做实验材料的好处是便于观察和确定放出氧气的部位B.临时装片置于黑暗和没有空气的环境中,其目的是消耗水绵中的有机物C.丙组的实验结果可以证明光合作用的有效光是红光和蓝紫光D.设置乙组实验的目的是进一步对甲组实验结果进行验证8.下列关于“低温诱导植物染色体数目的变化”实验的叙述,正确的是()A.该实验中用卡诺氏液固定细胞后需用清水漂洗B.镜检时可观察到视野中大多数细胞染色体数目加倍C.低温诱导染色体数目变化与秋水仙素诱导的原理相似D.在高倍显微镜下可以观察到细胞从二倍体变为四倍体的过程9.在科学探究过程中,提出问题和作出假设是两个重要的环节。下列关于作出假设的描述,不正确的是()A.要有一定的相关知识和观察依据B.要有严谨的推理和一...

1、当您付费下载文档后,您只拥有了使用权限,并不意味着购买了版权,文档只能用于自身使用,不得用于其他商业用途(如 [转卖]进行直接盈利或[编辑后售卖]进行间接盈利)。
2、本站所有内容均由合作方或网友上传,本站不对文档的完整性、权威性及其观点立场正确性做任何保证或承诺!文档内容仅供研究参考,付费前请自行鉴别。
3、如文档内容存在违规,或者侵犯商业秘密、侵犯著作权等,请点击“违规举报”。

碎片内容

与本文档类似文档
2024年高考生物试卷(甘肃)(解析卷) (2).docx
2024年高考生物试卷(甘肃)(解析卷) (2).docx
免费
0下载
2014年全国统一高考生物试卷(大纲版)(含解析版).pdf
2014年全国统一高考生物试卷(大纲版)(含解析版).pdf
免费
22下载
高考复习专项练习二轮生物专题突破练4 光合作用与细胞呼吸.docx
高考复习专项练习二轮生物专题突破练4 光合作用与细胞呼吸.docx
免费
30下载
2021年全国统一高考生物试卷(全国甲卷)(原卷版).doc
2021年全国统一高考生物试卷(全国甲卷)(原卷版).doc
免费
17下载
高中2024版考评特训卷·生物学【新教材】(河北省专用)考点 3.docx
高中2024版考评特训卷·生物学【新教材】(河北省专用)考点 3.docx
免费
0下载
2022·微专题·小练习·生物【统考版】专练44.docx
2022·微专题·小练习·生物【统考版】专练44.docx
免费
25下载
上海市普陀区2018年高三第二学期期中(二模)学科质量检测生命科学试题及答案(word版).doc
上海市普陀区2018年高三第二学期期中(二模)学科质量检测生命科学试题及答案(word版).doc
免费
0下载
2023《微专题·小练习》·生物专练97 人体的内环境与稳态及动物和人体生命活动的调节综合练.docx
2023《微专题·小练习》·生物专练97 人体的内环境与稳态及动物和人体生命活动的调节综合练.docx
免费
5下载
2022·微专题·小练习·生物【统考版】专练24.docx
2022·微专题·小练习·生物【统考版】专练24.docx
免费
16下载
精品解析:2023届上海市金山区高三二模生物试题(解析版).docx
精品解析:2023届上海市金山区高三二模生物试题(解析版).docx
免费
0下载
专题20 细胞工程与胚胎工程-五年(2019-2023)高考生物真题分项汇编(全国通用)(原卷版) (1).docx
专题20 细胞工程与胚胎工程-五年(2019-2023)高考生物真题分项汇编(全国通用)(原卷版) (1).docx
免费
0下载
高中2023《微专题·小练习》·生物·新教材·XL-7专练4 细胞中的糖类和脂质.docx
高中2023《微专题·小练习》·生物·新教材·XL-7专练4 细胞中的糖类和脂质.docx
免费
0下载
高中2023《微专题·小练习》·生物专练15 降低化学反应活化能的酶.docx
高中2023《微专题·小练习》·生物专练15 降低化学反应活化能的酶.docx
免费
0下载
2019年北京市高考生物试卷(含解析版).doc
2019年北京市高考生物试卷(含解析版).doc
免费
20下载
2024年高考生物真题(全国甲卷)(原卷版).docx
2024年高考生物真题(全国甲卷)(原卷版).docx
免费
0下载
上海市嘉定区2015年高三第一学期期末(一模)学科质量检测生命科学试题及答案(word版).doc
上海市嘉定区2015年高三第一学期期末(一模)学科质量检测生命科学试题及答案(word版).doc
免费
0下载
高考生物复习  2025届高中生物学一轮复习检测案40 植物细胞工程(含解析).docx
高考生物复习 2025届高中生物学一轮复习检测案40 植物细胞工程(含解析).docx
免费
0下载
高考生物复习  第十单元 第58课时 植物细胞工程 (1).docx
高考生物复习 第十单元 第58课时 植物细胞工程 (1).docx
免费
0下载
2021年全国统一高考生物试卷(新课标ⅲ)(原卷版).docx
2021年全国统一高考生物试卷(新课标ⅲ)(原卷版).docx
免费
30下载
高中2024版考评特训卷·生物学【新教材】考点 10.docx
高中2024版考评特训卷·生物学【新教材】考点 10.docx
免费
0下载
我的小文库
实名认证
内容提供者

提供高质量免费文档试卷下载,如果满意请告诉您身边的人,如果不满意请告诉我们,您的意见对于我们很重要,是我们不断进步的动力

确认删除?
回到顶部
客服号
  • 客服QQ点击这里给我发消息
QQ群
  • QQ群点击这里加入QQ群
提交所需资料详情,我们来帮找资料