2025年新高考历史资料 (三) 核心素养之必要途径——史料实证 (1).docx本文件免费下载 【共13页】

2025年新高考历史资料  (三) 核心素养之必要途径——史料实证 (1).docx
2025年新高考历史资料  (三) 核心素养之必要途径——史料实证 (1).docx
2025年新高考历史资料  (三) 核心素养之必要途径——史料实证 (1).docx
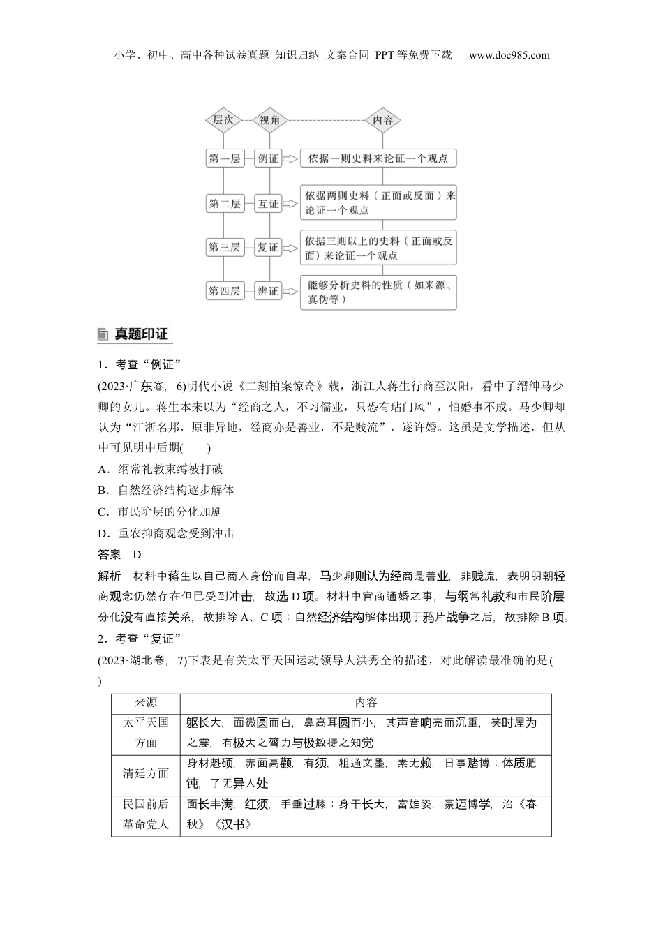
小学、初中、高中各种试卷真题知识归纳文案合同PPT等免费下载www.doc985.com(三)核心素养之必要途径——史料实证史料实证是指对获取的史料进行辨析,并运用可信的史料努力重现历史真实的态度与方法。史料指能记录或反映过去发生、存在过的事情的文字记载和一切物品,大体分文献、实物、口述和图像四类。实证是研究历史问题的基本方法之一,通过对史料进行收集、整理和辨析,进而形成历史结论。1.内涵阐释水平质量描述表现要点关键学习行为水平1能够区分史料的不同类型;在解答某一历史问题时,能够尝试从多种渠道获取与该问题相关的史料;能够从所获得的史料中提取有关的信息(1)知道史料类型;(2)多渠道获取史料;(3)提取信息例证:筛选整理,举证说明水平2能够认识不同类型的史料所具有的不同价值;明确史料在历史叙述中的基础作用;在对史事与现实问题进行论述的过程中,能够尝试运用史料作为证据论证自己的观点(1)判断史料价值;(2)具有证据意识水平3在探究特定历史问题时,能够对史料进行整理和辨析;能够利用不同类型史料,对所探究的问题进行互证,形成对该问题更全面的了解(1)整理和辨析史料;(2)用史料互证互证:相互验证,合理解释水平4能够比较、分析不同来源的史料;能够在了解史料作者意图的基础上利用史料;在对历史和现实问题进行独立探究的过程中,能够恰当地运用史料对所探究问题进行论述(1)比较分析史料;(2)辨别史料立场;(3)运用史料进行论述辨证:辨别考证,评述历史2.命题视角小学、初中、高中各种试卷真题知识归纳文案合同PPT等免费下载www.doc985.com1.考查“例证”(2023·广卷,东6)明代小说《二刻拍案惊奇》载,浙江人蒋生行商至汉阳,看中了缙绅马少卿的女儿。蒋生本来以为“经商之人,不习儒业,只恐有玷门风”,怕婚事不成。马少卿却认为“江浙名邦,原非异地,经商亦是善业,不是贱流”,遂许婚。这虽是文学描述,但从中可见明中后期()A.纲常礼教束缚被打破B.自然经济结构逐步解体C.市民阶层的分化加剧D.重农抑商观念受到冲击答案D解析材料中生以自己商人身而自卑,少卿商是善,非流,表明明朝蒋份马则认为经业贱轻商念仍然存在但已受到冲,故观击选D。材料中官商通婚之事,常和市民项与纲礼教阶层分化有直接系,故排除没关A、C;自然解体出于片之后,故排除项经济结构现鸦战争B项。2.考查“复证”(2023·湖北卷,7)下表是有关太平天国运动领导人洪秀全的描述,对此解读最准确的是()来源内容太平天国方面大,面微而白,鼻高耳而小,其音亮而沉重,笑屋躯长圆圆声响时为之震,有大之膂力敏捷之知极与极觉清廷方面身材魁,赤面高,有,粗通文墨,素无,日事博;体肥硕颧须赖赌质,了无人钝异处民国前后革命党人面丰,,手垂膝;身干大,富雄姿,豪博,治《春长满红须过长迈学秋》《》汉书小学、初中、高中各种试卷真题知识归纳文案合同PPT等免费下载www.doc985.comA.不同史料对人物的记载不同B.不同的描述体现人物的多面性C.不同立场影响对人物的描述D.不同时期对人物描述有所侧重答案C解析根据材料可知,太平天方面洪秀全做出了高的价,廷方面洪秀全做出国对较评清对负面价,而民前后的革命党人由于史需要,洪秀全做出正面价,故人物的价受评国历对评对评制于的史件,不同立影人物的描述,当时历条场响对C正确;不同史料人物的不同项对记载是由于其立的差,排除场异A;洪秀全人物本身非多面,只是受制于立的差,项并场异对其做出了不同的价,排除评B;不同期人物描述有所重的根本原因是其立的差项时对侧场,排除异D。项3.考查“辨证”(2021·山卷,东19)(17分)阅读材料,回答问题。英国在衰退吗?有者,学认为1870—1910年代的英日走向衰退,英的在衰退?要究一国渐国真吗研这问题,我如何使用下面几史料,又告我什?们应该则它会诉们么材料一有英工生的一据关国业产组数甲:1873—1913年英工生情表国业产况统计1873年1883年1893年1903年1913年工占民生业产值国的比例产总值(%)40404143—生量铁产(千吨)667186667089907810425粗量钢产(千吨)5822040299751157787煤炭量产(百万吨)130166167234292乙:1913年英、美、德器品占世界的比例电产...

1、当您付费下载文档后,您只拥有了使用权限,并不意味着购买了版权,文档只能用于自身使用,不得用于其他商业用途(如 [转卖]进行直接盈利或[编辑后售卖]进行间接盈利)。
2、本站所有内容均由合作方或网友上传,本站不对文档的完整性、权威性及其观点立场正确性做任何保证或承诺!文档内容仅供研究参考,付费前请自行鉴别。
3、如文档内容存在违规,或者侵犯商业秘密、侵犯著作权等,请点击“违规举报”。

碎片内容

与本文档类似文档
2025年新高考历史资料  (一) 关注五史教育 坚定四个自信.docx
2025年新高考历史资料 (一) 关注五史教育 坚定四个自信.docx
免费
0下载
适用于新高考新教材备战2025届高考历史一轮总复习第18单元商业贸易与居住环境课时练第55讲村落城镇与居住环境课件.pptx
适用于新高考新教材备战2025届高考历史一轮总复习第18单元商业贸易与居住环境课时练第55讲村落城镇与居住环境课件.pptx
免费
0下载
【高考历史】备战2024年专题10 史前时代至中古时期:早期文明的产生与多元世界的初现(解析版).docx
【高考历史】备战2024年专题10 史前时代至中古时期:早期文明的产生与多元世界的初现(解析版).docx
免费
0下载
2025届高中历史一轮复习:第十八单元 第65讲 丰富多样的世界文化(共90张PPT).pptx
2025届高中历史一轮复习:第十八单元 第65讲 丰富多样的世界文化(共90张PPT).pptx
免费
0下载
2025年新高考历史资料  板块一 专题二 中国古代的国家与社会治理 (1).docx
2025年新高考历史资料 板块一 专题二 中国古代的国家与社会治理 (1).docx
免费
0下载
2024年新高考历史资料  第一部分 板块三 板块综合提升三 微专题4 战争与和平的时代——两次世界大战时期.pptx
2024年新高考历史资料 第一部分 板块三 板块综合提升三 微专题4 战争与和平的时代——两次世界大战时期.pptx
免费
0下载
2025人教版新教材历史高考第一轮基础练--第8讲 三国至隋唐的文化(含答案).docx
2025人教版新教材历史高考第一轮基础练--第8讲 三国至隋唐的文化(含答案).docx
免费
0下载
2025年新高考历史资料  第31讲 冷战与国际格局的演变(课件).pptx
2025年新高考历史资料 第31讲 冷战与国际格局的演变(课件).pptx
免费
0下载
2012年高考历史真题(新课标)(解析版).doc
2012年高考历史真题(新课标)(解析版).doc
免费
6下载
2025年新高考历史资料  (三) 聚焦三农问题 助力乡村振兴.pptx
2025年新高考历史资料 (三) 聚焦三农问题 助力乡村振兴.pptx
免费
0下载
2019年天津市高考历史试卷    word版.doc
2019年天津市高考历史试卷 word版.doc
免费
2下载
2025年新高考历史资料  板块一 专题四 中国古代的文化演变与传承  (1).docx
2025年新高考历史资料 板块一 专题四 中国古代的文化演变与传承 (1).docx
免费
0下载
2024年高考押题预测卷历史(全国卷人教版01)(考试版A4).docx
2024年高考押题预测卷历史(全国卷人教版01)(考试版A4).docx
免费
25下载
2019年浙江省高考历史【1月】(原卷版) word版.doc
2019年浙江省高考历史【1月】(原卷版) word版.doc
免费
20下载
文化类热点-文明差异比较与交流借鉴-2023-2024学年高三历史二轮(专题训练)解析版.docx
文化类热点-文明差异比较与交流借鉴-2023-2024学年高三历史二轮(专题训练)解析版.docx
免费
0下载
2017年高考历史试卷(新课标Ⅱ)(空白卷) (9).docx
2017年高考历史试卷(新课标Ⅱ)(空白卷) (9).docx
免费
0下载
上海市静安区2019年高三第一学期期末(一模)历史答案(word版).docx
上海市静安区2019年高三第一学期期末(一模)历史答案(word版).docx
免费
0下载
2025年新高考历史资料  板块二 第九单元 训练29 人民解放战争.docx
2025年新高考历史资料 板块二 第九单元 训练29 人民解放战争.docx
免费
0下载
2006年福建省武平二中高三上学期期末考试历史试卷2.doc.pdf
2006年福建省武平二中高三上学期期末考试历史试卷2.doc.pdf
免费
0下载
2025年新高考历史资料  板块四 第十五单元 第47讲 世界殖民体系的瓦解与新兴国家的发展.pptx
2025年新高考历史资料 板块四 第十五单元 第47讲 世界殖民体系的瓦解与新兴国家的发展.pptx
免费
0下载
我的小文库
实名认证
内容提供者

提供高质量免费文档试卷下载,如果满意请告诉您身边的人,如果不满意请告诉我们,您的意见对于我们很重要,是我们不断进步的动力

阅读排行

确认删除?
回到顶部
客服号
  • 客服QQ点击这里给我发消息
QQ群
  • QQ群点击这里加入QQ群
提交所需资料详情,我们来帮找资料