2025年新高考历史资料 板块四 第十四单元 第43讲 第二次世界大战与战后国际秩序的形成 (1).docx本文件免费下载 【共22页】

2025年新高考历史资料  板块四 第十四单元 第43讲 第二次世界大战与战后国际秩序的形成 (1).docx
2025年新高考历史资料  板块四 第十四单元 第43讲 第二次世界大战与战后国际秩序的形成 (1).docx
2025年新高考历史资料  板块四 第十四单元 第43讲 第二次世界大战与战后国际秩序的形成 (1).docx
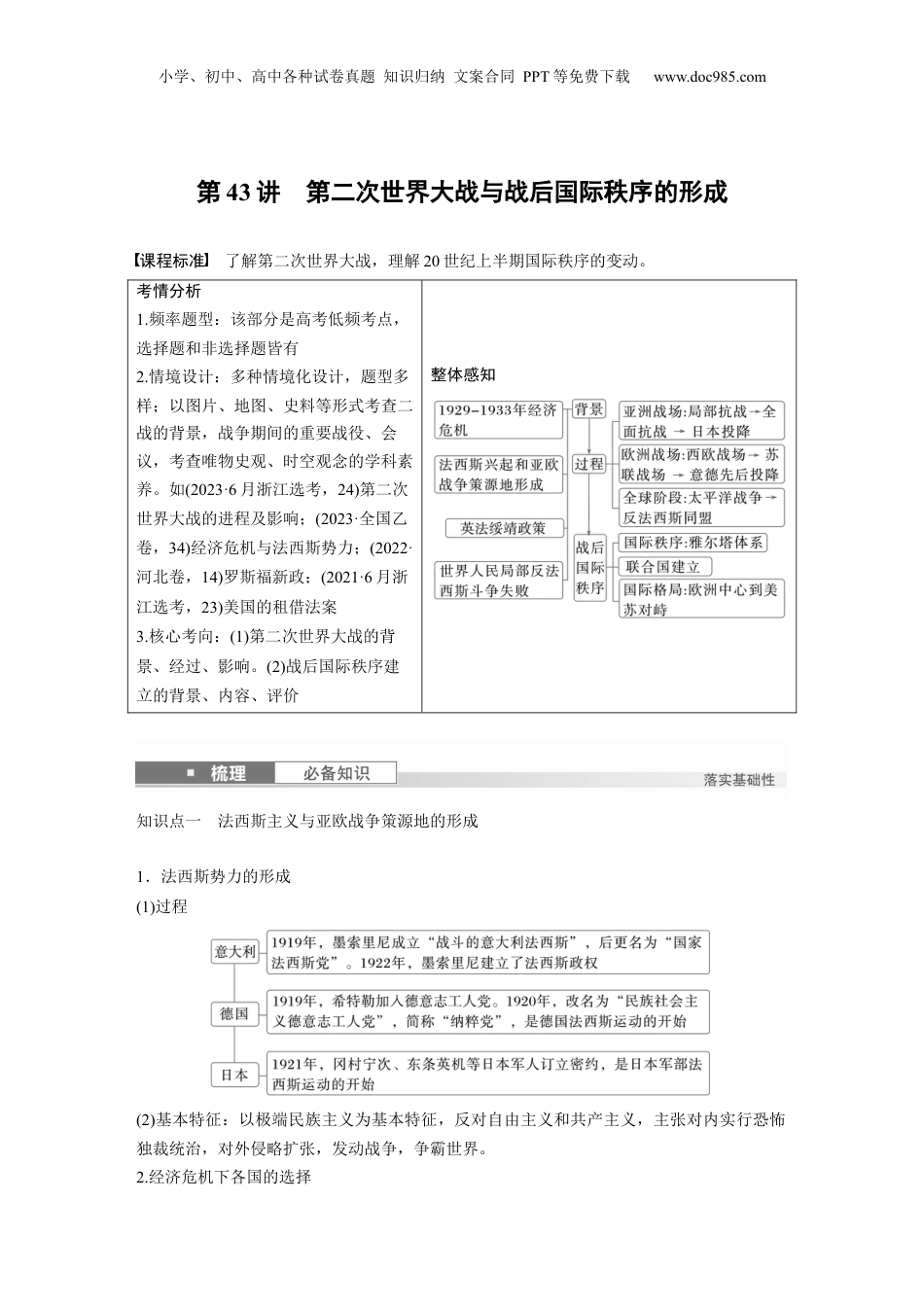
小学、初中、高中各种试卷真题知识归纳文案合同PPT等免费下载www.doc985.com第43讲第二次世界大战与战后国际秩序的形成课程标准了解第二次世界大战,理解20世纪上半期国际秩序的变动。考情分析1.频率题型:该部分是高考低频考点,选择题和非选择题皆有2.情境设计:多种情境化设计,题型多样;以图片、地图、史料等形式考查二战的背景,战争期间的重要战役、会议,考查唯物史观、时空观念的学科素养。如(2023·6月浙江选考,24)第二次世界大战的进程及影响;(2023·全国乙卷,34)经济危机与法西斯势力;(2022·河北卷,14)罗斯福新政;(2021·6月浙江选考,23)美国的租借法案3.核心考向:(1)第二次世界大战的背景、经过、影响。(2)战后国际秩序建立的背景、内容、评价整体感知知识点一法西斯主义与亚欧战争策源地的形成1.法西斯势力的形成(1)过程(2)基本特征:以极端民族主义为基本特征,反对自由主义和共产主义,主张对内实行恐怖独裁统治,对外侵略扩张,发动战争,争霸世界。2.经济危机下各国的选择小学、初中、高中各种试卷真题知识归纳文案合同PPT等免费下载www.doc985.com(1)美国应对举措:罗斯福新政实质国家通过立法的形式,加强对经济生活的干预和调节内容①帮助银行恢复信用、保证存款安全;②调节工业生产、实行公平竞争;③保证农业生产、稳定农产品价格;④推行“以工代赈”、增加就业;⑤建立社会保障制度影响缓解了经济危机,避免社会剧烈动荡,使大多数美国人恢复对美国国家制度的信心(2)法西斯势力亚洲经济危机重创日本经济,日本进行对外扩张,妄图把中国东北变成日本独占的海外市场和殖民地,进而征服中国,征服世界欧洲德国经济落入低谷,人民对政府失去信任,纳粹党煽动民族复仇主义3.战争策源地的形成(1)亚洲战争策源地的形成①1931年,日本军队发动九一八事变,侵占中国东北。②1936年,日本建立军事法西斯专政。(2)欧洲战争策源地的形成①意大利:1922年,墨索里尼建立了法西斯政权。②德国:1933年,纳粹党攫取德国政权,建立法西斯独裁统治。③1936年,意大利和德国结成轴心国,欧洲战争策源地形成。4.绥靖政策背景1938年,德国吞并奥地利,并对捷克斯洛伐克提出领土要求表现英法与德意签订《慕尼黑协定》,把苏台德等地区割让给德国影响助长了法西斯国家的侵略野心1.挖掘·教材信息阅读纲要下第17课第一目“史料阅读”栏目,谈谈你对第二次世界大战爆发原因的看法。试答:___________________________________________________________________________________________________________________________________________________________答案看法:第二次世界大战的爆发根源于帝国主义国家政治经济发展不平衡,垄断资本主义竞争,帝国主义列强争霸;德国、意大利和日本法西斯势力的上台,英法实行的绥靖政策,是第二次世界大战爆发的重要因素。2.图解·关键知识经济危机后各国的发展小学、初中、高中各种试卷真题知识归纳文案合同PPT等免费下载www.doc985.com3.思考·情境问题阅读下列漫画《罗斯福给山姆大叔看病》,分析罗斯福给山姆大叔开的“药方”有哪些?答案药方:整顿银行业;恢复工农业生产;举办救济和公共工程;保护劳工权利;建立社会保障体系。4.阐释·核心概念[绥靖政策]一侵略不加抵制,姑息容,退屈服,以牲代价,同侵略者勾种对纵让牺别国为结和妥的政策。协20世纪30年代前,主要表扶植的德、支持日本充防范的现为战败国当苏联障和人民革命的打手。屏镇压知识点二第二次世界大战1.进程亚洲战场序幕1931年,日本制造九一八事变,发动侵华战争,拉开二战序幕。中国人民开始局部抗战全面1937年7月7日,日本制造七七事变,发动全面侵华战争,中国开始全民族抗战,这也成为二战在亚洲爆发的标志反抗中华民族结成抗日民族统一战线,团结抗日,开辟对日本法西斯持久作战的东方主战场欧洲战场爆发1939年9月,德国以“闪击战”突袭波兰,英法被迫对德宣战,二战全面爆发发展德国东突西进,迅速占领欧洲大部分地区,法国败降,英国坚持抵抗扩大1941年6月,德国入侵苏联,苏联战场成为抵抗纳粹德国的主战场;斯大林格勒战役是二战的转折点...

1、当您付费下载文档后,您只拥有了使用权限,并不意味着购买了版权,文档只能用于自身使用,不得用于其他商业用途(如 [转卖]进行直接盈利或[编辑后售卖]进行间接盈利)。
2、本站所有内容均由合作方或网友上传,本站不对文档的完整性、权威性及其观点立场正确性做任何保证或承诺!文档内容仅供研究参考,付费前请自行鉴别。
3、如文档内容存在违规,或者侵犯商业秘密、侵犯著作权等,请点击“违规举报”。

碎片内容

与本文档类似文档
高中2023《微专题·小练习》·历史专题小练二十二 中国近代的思想解放潮流和马克思主义在中国的发展.docx
高中2023《微专题·小练习》·历史专题小练二十二 中国近代的思想解放潮流和马克思主义在中国的发展.docx
免费
0下载
2015年高考历史试卷(新课标Ⅱ)(空白卷) (9).docx
2015年高考历史试卷(新课标Ⅱ)(空白卷) (9).docx
免费
0下载
【2024年一轮复习收官卷】第一模拟(广东卷)(解析版).docx
【2024年一轮复习收官卷】第一模拟(广东卷)(解析版).docx
免费
0下载
2025年新高考历史资料  板块二 第十单元 第33讲 近代中国的文化传承、交流与传播.pptx
2025年新高考历史资料 板块二 第十单元 第33讲 近代中国的文化传承、交流与传播.pptx
免费
0下载
2025年新高考历史资料  板块二 第十单元 第30讲 近代中国的政治制度与改革.docx
2025年新高考历史资料 板块二 第十单元 第30讲 近代中国的政治制度与改革.docx
免费
0下载
24版微专题小练习·历史专练六十一.docx
24版微专题小练习·历史专练六十一.docx
免费
26下载
2025届高中历史一轮复习:第六单元 阶段贯通6 旧民主主义革命时期(共28张PPT).pptx
2025届高中历史一轮复习:第六单元 阶段贯通6 旧民主主义革命时期(共28张PPT).pptx
免费
0下载
2025新教材历史高考第一轮基础练习--第五单元从晚清时期的内忧外患到中华民国的建立过关检测(含答案).docx
2025新教材历史高考第一轮基础练习--第五单元从晚清时期的内忧外患到中华民国的建立过关检测(含答案).docx
免费
0下载
2025年新高考历史资料  板块四 第十五单元 第44讲 冷战与国际格局的演变 (1).docx
2025年新高考历史资料 板块四 第十五单元 第44讲 冷战与国际格局的演变 (1).docx
免费
0下载
2012年高考历史真题(北京自主命题)(原卷版).doc
2012年高考历史真题(北京自主命题)(原卷版).doc
免费
7下载
高中2022·微专题·小练习·历史【统考版】专练四十七.docx
高中2022·微专题·小练习·历史【统考版】专练四十七.docx
免费
0下载
2024年新高考历史资料  第05讲 三国至隋唐的制度创新与文化发展(原卷版).docx
2024年新高考历史资料 第05讲 三国至隋唐的制度创新与文化发展(原卷版).docx
免费
0下载
【2024年一轮复习收官卷】第二模拟(浙江卷)(原卷版).docx
【2024年一轮复习收官卷】第二模拟(浙江卷)(原卷版).docx
免费
0下载
24版微专题小练习·历史(新教材)(XL-8)要点专练 08.docx
24版微专题小练习·历史(新教材)(XL-8)要点专练 08.docx
免费
12下载
2024年高考历史一轮复习(部编版) 板块1 综合提升(一) 中国古代史.pptx
2024年高考历史一轮复习(部编版) 板块1 综合提升(一) 中国古代史.pptx
免费
0下载
2024年高考历史一轮复习(部编版) 板块7 第17单元 第56讲 现代世界人口迁徙和世界大战下的文化碰撞与交流.docx
2024年高考历史一轮复习(部编版) 板块7 第17单元 第56讲 现代世界人口迁徙和世界大战下的文化碰撞与交流.docx
免费
0下载
2024年新高考历史资料  秘籍04 抢分专项 · 材料分析题精练30题 (解析版) .docx
2024年新高考历史资料 秘籍04 抢分专项 · 材料分析题精练30题 (解析版) .docx
免费
0下载
2022年6月浙江高考历史高考真题(原卷版).docx
2022年6月浙江高考历史高考真题(原卷版).docx
免费
29下载
2021年浙江省高考真题历史试题(6月)(原卷版).doc
2021年浙江省高考真题历史试题(6月)(原卷版).doc
免费
22下载
2024年新高考历史资料  秘籍06  抢分专项 · 中外对比类主观题精练30题(解析板) .docx
2024年新高考历史资料 秘籍06 抢分专项 · 中外对比类主观题精练30题(解析板) .docx
免费
0下载
我的小文库
实名认证
内容提供者

提供高质量免费文档试卷下载,如果满意请告诉您身边的人,如果不满意请告诉我们,您的意见对于我们很重要,是我们不断进步的动力

阅读排行

确认删除?
回到顶部
客服号
  • 客服QQ点击这里给我发消息
QQ群
  • QQ群点击这里加入QQ群
提交所需资料详情,我们来帮找资料