2025年新高考历史资料 板块一 第二单元 第4讲 汉代统一多民族封建国家的巩固 (3).docx本文件免费下载 【共17页】

2025年新高考历史资料  板块一 第二单元 第4讲 汉代统一多民族封建国家的巩固 (3).docx
2025年新高考历史资料  板块一 第二单元 第4讲 汉代统一多民族封建国家的巩固 (3).docx
2025年新高考历史资料  板块一 第二单元 第4讲 汉代统一多民族封建国家的巩固 (3).docx
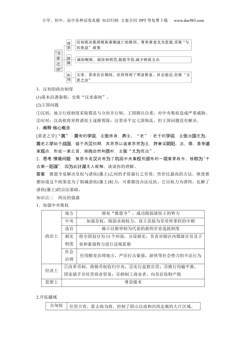
小学、初中、高中各种试卷真题知识归纳文案合同PPT等免费下载www.doc985.com第4讲汉代统一多民族封建国家的巩固课程标准1.通过了解汉朝削藩、开疆拓土、尊崇儒术等举措,认识统一多民族封建国家的巩固在中国历史上的意义。2.通过了解汉代的社会矛盾和农民起义,认识两汉衰亡的原因。考情分析1.频率题型:该部分是高考高频考点,多以选择题为主,非选择题也有所涉及2.情境设计:(1)利用文献、图片等史料创设学习情境。如(2023·全国甲卷,25)两汉江浙与湘江人口对比;(2023·北京卷,2)汉代简牍;(2022·海南卷,2)敦煌汉简。(2)以汉代政治、经济等变化为主题,创设学习、社会情境。如(2023·全国新课标卷,26)两汉时期州地位变化;(2023·山东卷,2)东汉乘牛车风尚;(2022·湖南卷,2)汉武帝统治措施;(2022·广东卷,2)奉朝请;(2021·山东卷,2)王国职官调整;(2021·湖南卷,2)新帝人选标准3.核心考向:秦汉政治制度沿革;两汉加强中央集权措施;两汉社会治理;两汉经济发展等整体感知知识点一西汉的建立与“文景之治”1.西汉的建立:公元前202年,刘邦建立汉朝,定都长安,史称西汉。刘邦即汉高祖。2.“文景之治”小学、初中、高中各种试卷真题知识归纳文案合同PPT等免费下载www.doc985.com3.汉初的政治制度(1)基本沿袭秦朝,史称“汉承秦制”。(2)王国问题①汉初,地方行政制度采取郡县与分封并行制,王国拥兵自重,对中央集权造成严重威胁。②应对:汉高祖将异姓诸侯王逐渐剪除;汉景帝平定七国叛乱,但王国问题没有解决。1.阐释·核心概念[黄老之学]“黄”:帝的,主修身,生。黄学说张养“老”:老子的,主治无。学说张国为老之始于,盛于西初期,其思想以道家思想主,兼采、法、儒、墨等黄学战国汉为并阴阳诸家点,形成一家之言。崇自然和朴,主观尚质张“无而治为”。2.思考·情境问题推恩令是武帝了固中央集而布的一重要政令。被汉为巩权颁项称为“千古第一阳谋”,因此无人能解。为计谋谈谈你的理解。答案推恩令是解决皇权与诸侯(藩王)之间的矛盾最行之有效、性价比最高的方法。纵使谁都知道这个政策是为了削减诸侯(藩王)权力,可谁都没办法反抗。它以权力为诱饵,瓦解了诸侯(藩王)的宗法基础。知识点二西汉的强盛1.加强中央集权政治上地方颁布“推恩令”,成功削弱诸侯王的势力中央加强皇权,削弱丞相权力,设立直接为皇帝所掌控的中朝选官确立以察举制为代表的新的官吏选拔制度刺史制度将全国划分为13个州部,分设刺史,负责对辖区内郡级官员及子弟和豪强势力进行巡视监察社会治理任用酷吏治理地方,严厉打击豪强、游侠等社会势力的不法行为经济上①改革币制,将铸币权收归中央;②实行盐铁官营;③推行均输平准,国家插手并经营商业贸易;④抑制工商业者,向其征收财产税思想上尊崇儒术2.开拓疆域击匈奴任用卫青、霍去病为将,控制了阴山以南和河西走廊的大片区域。小学、初中、高中各种试卷真题知识归纳文案合同PPT等免费下载www.doc985.com在河西走廊设立武威、张掖、酒泉、敦煌四郡通西域派遣张骞两次出使西域,开辟了中西交通道路设机构公元前60年,在乌垒城设置西域都护府1.阐释·核心概念[均输平准制度]均,就是物。平准,就是平抑物价。均平准制度去由富输调剂资运输输将过商大掌握物、操物价的利收朝廷所有。贾资纵权归2.挖掘·教材信息“《春秋》大一者,天地之常,古今之通也。今道,人统经谊师异异论,百家殊方,指意不同,是以上亡以持一;法制,下不知所守。统数变”试分析董仲舒“独尊儒术”的理由。试答:________________________________________________________________________答案理由:思想统一是历来传统,思想混乱容易导致政局不稳。知识点三东汉的兴衰1.王莽政权背景西汉后期,政治日趋黑暗,土地兼并严重,赋税徭役沉重,社会动荡不安建立公元9年,外戚王莽夺取皇位,改国号为新,西汉灭亡灭亡王莽改革措施不切实际,使社会矛盾更加激化;出现严重的旱灾和蝗灾。23年,绿林军攻入长安,王莽政权被推翻2.“光武中兴”(1)背景:东汉建立后,刘秀平定一些割据政权,实现全国统一。(2)措施政治加强皇权,增强尚书台的作用;严格控制...

1、当您付费下载文档后,您只拥有了使用权限,并不意味着购买了版权,文档只能用于自身使用,不得用于其他商业用途(如 [转卖]进行直接盈利或[编辑后售卖]进行间接盈利)。
2、本站所有内容均由合作方或网友上传,本站不对文档的完整性、权威性及其观点立场正确性做任何保证或承诺!文档内容仅供研究参考,付费前请自行鉴别。
3、如文档内容存在违规,或者侵犯商业秘密、侵犯著作权等,请点击“违规举报”。

碎片内容

与本文档类似文档
高中2023《微专题·小练习》·历史专题小练二十二 中国近代的思想解放潮流和马克思主义在中国的发展.docx
高中2023《微专题·小练习》·历史专题小练二十二 中国近代的思想解放潮流和马克思主义在中国的发展.docx
免费
0下载
2015年高考历史试卷(新课标Ⅱ)(空白卷) (9).docx
2015年高考历史试卷(新课标Ⅱ)(空白卷) (9).docx
免费
0下载
【2024年一轮复习收官卷】第一模拟(广东卷)(解析版).docx
【2024年一轮复习收官卷】第一模拟(广东卷)(解析版).docx
免费
0下载
2025年新高考历史资料  板块二 第十单元 第33讲 近代中国的文化传承、交流与传播.pptx
2025年新高考历史资料 板块二 第十单元 第33讲 近代中国的文化传承、交流与传播.pptx
免费
0下载
2025年新高考历史资料  板块二 第十单元 第30讲 近代中国的政治制度与改革.docx
2025年新高考历史资料 板块二 第十单元 第30讲 近代中国的政治制度与改革.docx
免费
0下载
24版微专题小练习·历史专练六十一.docx
24版微专题小练习·历史专练六十一.docx
免费
26下载
2025届高中历史一轮复习:第六单元 阶段贯通6 旧民主主义革命时期(共28张PPT).pptx
2025届高中历史一轮复习:第六单元 阶段贯通6 旧民主主义革命时期(共28张PPT).pptx
免费
0下载
2025新教材历史高考第一轮基础练习--第五单元从晚清时期的内忧外患到中华民国的建立过关检测(含答案).docx
2025新教材历史高考第一轮基础练习--第五单元从晚清时期的内忧外患到中华民国的建立过关检测(含答案).docx
免费
0下载
2025年新高考历史资料  板块四 第十五单元 第44讲 冷战与国际格局的演变 (1).docx
2025年新高考历史资料 板块四 第十五单元 第44讲 冷战与国际格局的演变 (1).docx
免费
0下载
2012年高考历史真题(北京自主命题)(原卷版).doc
2012年高考历史真题(北京自主命题)(原卷版).doc
免费
7下载
高中2022·微专题·小练习·历史【统考版】专练四十七.docx
高中2022·微专题·小练习·历史【统考版】专练四十七.docx
免费
0下载
2024年新高考历史资料  第05讲 三国至隋唐的制度创新与文化发展(原卷版).docx
2024年新高考历史资料 第05讲 三国至隋唐的制度创新与文化发展(原卷版).docx
免费
0下载
【2024年一轮复习收官卷】第二模拟(浙江卷)(原卷版).docx
【2024年一轮复习收官卷】第二模拟(浙江卷)(原卷版).docx
免费
0下载
24版微专题小练习·历史(新教材)(XL-8)要点专练 08.docx
24版微专题小练习·历史(新教材)(XL-8)要点专练 08.docx
免费
12下载
2024年高考历史一轮复习(部编版) 板块1 综合提升(一) 中国古代史.pptx
2024年高考历史一轮复习(部编版) 板块1 综合提升(一) 中国古代史.pptx
免费
0下载
2024年高考历史一轮复习(部编版) 板块7 第17单元 第56讲 现代世界人口迁徙和世界大战下的文化碰撞与交流.docx
2024年高考历史一轮复习(部编版) 板块7 第17单元 第56讲 现代世界人口迁徙和世界大战下的文化碰撞与交流.docx
免费
0下载
2024年新高考历史资料  秘籍04 抢分专项 · 材料分析题精练30题 (解析版) .docx
2024年新高考历史资料 秘籍04 抢分专项 · 材料分析题精练30题 (解析版) .docx
免费
0下载
2022年6月浙江高考历史高考真题(原卷版).docx
2022年6月浙江高考历史高考真题(原卷版).docx
免费
29下载
2021年浙江省高考真题历史试题(6月)(原卷版).doc
2021年浙江省高考真题历史试题(6月)(原卷版).doc
免费
22下载
2024年新高考历史资料  秘籍06  抢分专项 · 中外对比类主观题精练30题(解析板) .docx
2024年新高考历史资料 秘籍06 抢分专项 · 中外对比类主观题精练30题(解析板) .docx
免费
0下载
我的小文库
实名认证
内容提供者

提供高质量免费文档试卷下载,如果满意请告诉您身边的人,如果不满意请告诉我们,您的意见对于我们很重要,是我们不断进步的动力

阅读排行

确认删除?
回到顶部
客服号
  • 客服QQ点击这里给我发消息
QQ群
  • QQ群点击这里加入QQ群
提交所需资料详情,我们来帮找资料