2025年新高考历史资料 版块五 第十六单元 第53讲 中西方的法律与教化 (1).docx本文件免费下载 【共18页】

2025年新高考历史资料  版块五 第十六单元 第53讲 中西方的法律与教化 (1).docx
2025年新高考历史资料  版块五 第十六单元 第53讲 中西方的法律与教化 (1).docx
2025年新高考历史资料  版块五 第十六单元 第53讲 中西方的法律与教化 (1).docx
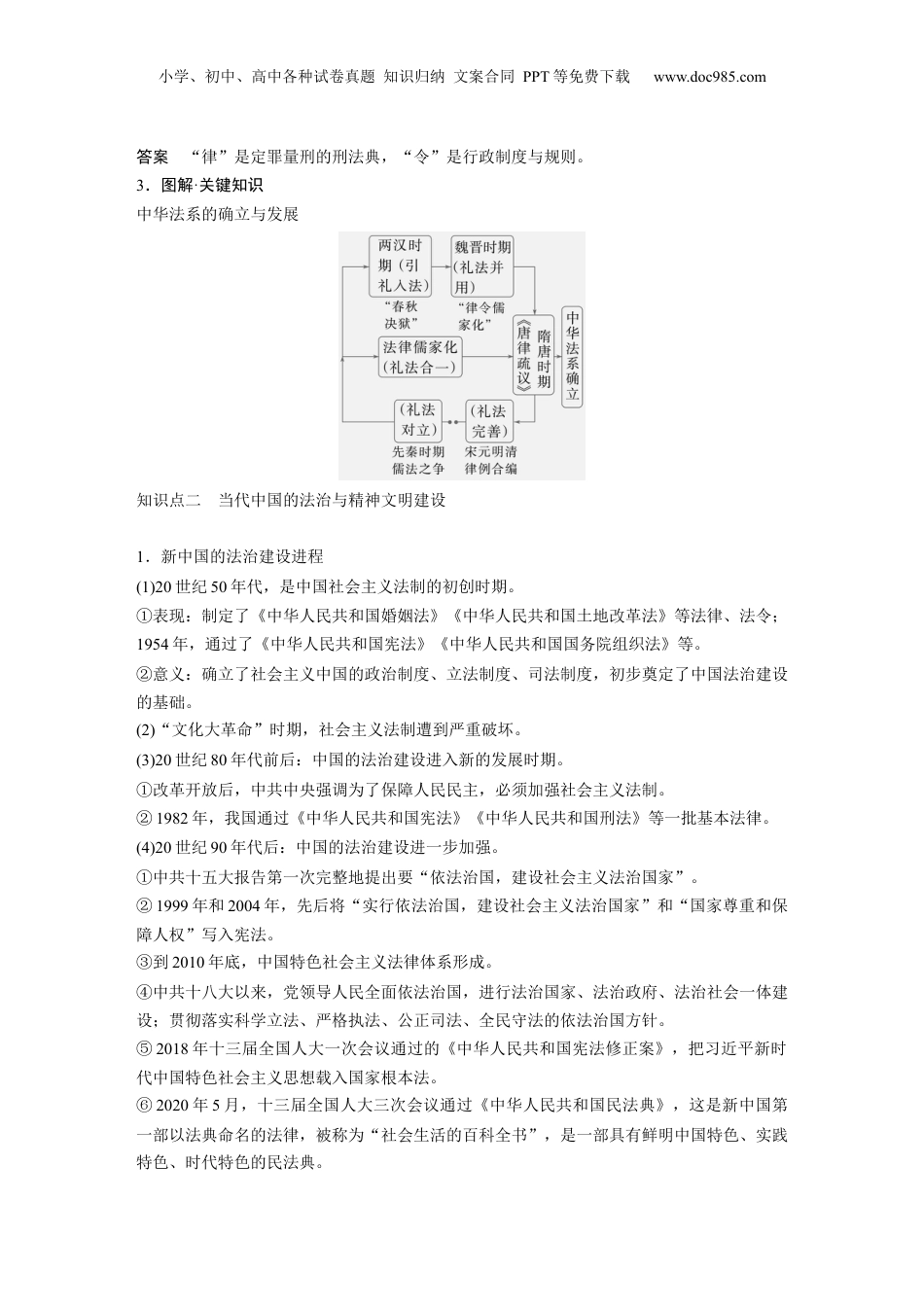
小学、初中、高中各种试卷真题知识归纳文案合同PPT等免费下载www.doc985.com第53讲中西方的法律与教化主题概览法律是统治阶级意志的体现,是国家的统治工具,着眼于防范与惩处。教化是社会治理的重要工具,着眼于教育和引导。两者相辅相成。1.中国的法律与教化:(1)中国古代成文法出现于春秋时期,确立于秦朝,成熟于隋唐,形成了以礼法结合为特征的中华法系。(2)中华人民共和国成立后,逐步形成以宪法为核心的中国特色社会主义法律体系,重视法治建设与精神文明建设,形成了社会主义核心价值观。2.西方的法律与教化:(1)近代西方法律制度起源于罗马法,中古时期在罗马法基础上,形成日耳曼法和英国普通法。(2)近代以来,随着资本主义制度的日益完善,形成以英美为中心的“英美法系”和以法国为中心的“大陆法系”。(3)基督教宗教伦理与教化在欧美社会具有重要地位,深刻影响了人们的思想意识和日常行为。知识点一中国古代的法治与教化1.先秦时期的德治与法治(1)德治①背景:夏商时期,君王及奴隶主贵族可以随意残害奴隶。②起源:西周建立了以宗法为核心的礼制,提出“敬天保民”的思想。③发展:东周时期,礼崩乐坏,诸侯国君们寻找治国新思想。(2)法治①早期国家可能已有法律。夏朝有《禹刑》,商朝有《汤刑》,周朝有《九刑》。②郑国的子产“铸刑书”,制定了中国历史上最早的成文法。德治与法治之争开启。(3)德治与法治之争①儒家认为人性善,主张德治。孔子提出,统治者要“为政以德”“节用而爱人”。孟子建议统治者“施仁政于民,省刑罚,薄税敛”。②法家认为人性恶,主张法治。商鞅在秦国颁行一系列法令,保护新兴地主阶级的权益;韩非主张法、术、势相结合,“以法为教”“以吏为师”。③儒家仁政与德治的思想不合时宜,在当时备受冷落。法家思想适应了当时建立统一的专制集权国家的需要,受到重用。2.秦汉至隋唐时期的法律与教化(1)秦汉的法治①秦以法家思想治国,推动了律的编纂。②汉朝沿袭秦律,制成《九章律》。秦汉朝廷还发布“令”,律和令都具有法律效力。(2)魏晋时期——律令儒家化(引礼入律)小学、初中、高中各种试卷真题知识归纳文案合同PPT等免费下载www.doc985.com①原因:汉武帝以后儒家思想成为主流思想,儒家知识分子以经注律;魏明帝在朝廷设置律博士,推动了律令的儒家化。②表现:以亲属之间的尊卑亲疏为量刑的重要原则之一。(3)唐朝——礼法结合,提倡礼治①唐高宗撰成《永徽律疏》,即《唐律疏议》。这是中国现存最早、最为完整的封建法典,是中华法系确立的标志。②732年,颁行《大唐开元礼》,是秦汉以来封建礼仪制度的集大成。③社会层面,重视家训的经验,强化基层教化。3.宋元至明清时期的法律与教化(1)法律宋朝基本沿用唐朝法律体系,如《天圣令》元朝在司法实践中广泛援引唐律明朝以唐律为蓝本制定《大明律》,在司法实践中特别重视“例”,多次重修《问刑条例》,开创了律例合编的体例清朝法典沿袭《大明律》,重视例,制定了《大清律例》(2)教化①宋朝理学形成,在社会上广泛传播并深入族规、家训之中,如朱熹的《家礼》和《小学》。②宋朝以后,儒学士人投身基层教化,以乡约教化乡里,如北宋吕大钧撰写的《吕氏乡约》。③明朝后期,乡约改为宣讲明太祖朱元璋的“六谕”,并常常引用《大明律》来解释六谕,使乡约逐渐带有强制力。④清朝乡约宣讲康熙帝“圣谕十六条”和雍正帝《圣谕广训》,并常常引用《大清律例》,使乡约具有约束力,并与法律合流。1.阐释·核心概念[德治]是中古代的治理,是儒家倡的一道德范。要求治者以身作,注国国论学说导种规统则意修身和勤政,充分道德感化作用;重民的道德化,发挥视对众教“政以德为”,德主刑辅。[法治]先秦期法家的政治思想,主以法治。代意上的法治,强时张国现义调“依法治国”“依法事办”的治方式、制度及其行机制和国运“法律至上”“制力约权”“保障利权”的价、原。值则2.挖掘·教材知识秦以后,朝法典多以历“律”命名;秦朝廷布法律文告,汉还发称“令”。“律”和“令”有何区别?试答:_____________________________________________________________________________...

1、当您付费下载文档后,您只拥有了使用权限,并不意味着购买了版权,文档只能用于自身使用,不得用于其他商业用途(如 [转卖]进行直接盈利或[编辑后售卖]进行间接盈利)。
2、本站所有内容均由合作方或网友上传,本站不对文档的完整性、权威性及其观点立场正确性做任何保证或承诺!文档内容仅供研究参考,付费前请自行鉴别。
3、如文档内容存在违规,或者侵犯商业秘密、侵犯著作权等,请点击“违规举报”。

碎片内容

与本文档类似文档
【免费下载】湖南2021年高考历史真题(湖南自主命题)(解析版).doc
【免费下载】湖南2021年高考历史真题(湖南自主命题)(解析版).doc
免费
0下载
2011年高考历史试卷(浙江)(解析卷).docx
2011年高考历史试卷(浙江)(解析卷).docx
免费
0下载
2024年新高考历史资料  第11讲 中国古代的法治教化、商业贸易及货币与赋税制度(原卷版) (1).docx
2024年新高考历史资料 第11讲 中国古代的法治教化、商业贸易及货币与赋税制度(原卷版) (1).docx
免费
0下载
1990年浙江高考历史真题及答案.doc
1990年浙江高考历史真题及答案.doc
免费
2下载
2025年新高考历史资料  板块三 第十单元 第27讲 改革开放和社会主义现代化建设新时期 (1).docx
2025年新高考历史资料 板块三 第十单元 第27讲 改革开放和社会主义现代化建设新时期 (1).docx
免费
0下载
2024年新高考历史资料  第46讲 现代世界的食物生产、经济生活与科技进步(解析版) (1).docx
2024年新高考历史资料 第46讲 现代世界的食物生产、经济生活与科技进步(解析版) (1).docx
免费
0下载
2024届江苏省南通市高三上学期第一次调研测试(一模)历史试题(解析版).docx
2024届江苏省南通市高三上学期第一次调研测试(一模)历史试题(解析版).docx
免费
0下载
24版微专题小练习·历史(新教材)(XL-8)第19练.docx
24版微专题小练习·历史(新教材)(XL-8)第19练.docx
免费
10下载
2024年高考历史一轮复习(部编版) 板块7 第15单元 第46讲 世界古代的食物生产、商业贸易与居住环境.docx
2024年高考历史一轮复习(部编版) 板块7 第15单元 第46讲 世界古代的食物生产、商业贸易与居住环境.docx
免费
0下载
专题01 先秦的文明和社会转型(原卷版).docx
专题01 先秦的文明和社会转型(原卷版).docx
免费
0下载
第42讲 资本主义国家的新变化和社会主义国家的发展与变化(课件)-2024年高考历史一轮复习讲练测(新教材新高考).pptx
第42讲 资本主义国家的新变化和社会主义国家的发展与变化(课件)-2024年高考历史一轮复习讲练测(新教材新高考).pptx
免费
0下载
2023《微专题·小练习》·历史·新教材第45练.docx
2023《微专题·小练习》·历史·新教材第45练.docx
免费
29下载
高中2024版考评特训卷·历史【新教材】单元检测一.docx
高中2024版考评特训卷·历史【新教材】单元检测一.docx
免费
0下载
高考历史专题01  先秦的文明和社会转型(学生卷) - 2024年高考真题和模拟题历史分类汇编(全国通用).docx
高考历史专题01 先秦的文明和社会转型(学生卷) - 2024年高考真题和模拟题历史分类汇编(全国通用).docx
免费
0下载
2025年新高考历史资料  第14讲国家出路的探索与挽救民族危亡的斗争课件.pptx
2025年新高考历史资料 第14讲国家出路的探索与挽救民族危亡的斗争课件.pptx
免费
0下载
2.2023-2024学年广东省高三上学期10月份大联考历史试题(有解析).pdf
2.2023-2024学年广东省高三上学期10月份大联考历史试题(有解析).pdf
免费
3下载
上海市虹口区2020年高三第一学期期末(一模)学科质量检测历史试卷(word原卷版).docx
上海市虹口区2020年高三第一学期期末(一模)学科质量检测历史试卷(word原卷版).docx
免费
0下载
2010年高考历史试卷(新课标)(空白卷).doc
2010年高考历史试卷(新课标)(空白卷).doc
免费
0下载
2024年新高考历史资料  热点2 疫病与公共卫生.docx
2024年新高考历史资料 热点2 疫病与公共卫生.docx
免费
0下载
2024年新高考历史资料  第36讲 近代西方的法律教化、人口迁徙和文化交融(解析版).docx
2024年新高考历史资料 第36讲 近代西方的法律教化、人口迁徙和文化交融(解析版).docx
免费
0下载
我的小文库
实名认证
内容提供者

提供高质量免费文档试卷下载,如果满意请告诉您身边的人,如果不满意请告诉我们,您的意见对于我们很重要,是我们不断进步的动力

阅读排行

确认删除?
回到顶部
客服号
  • 客服QQ点击这里给我发消息
QQ群
  • QQ群点击这里加入QQ群
提交所需资料详情,我们来帮找资料