2025年新高考历史资料 板块四 第十五单元 阶段贯通15 第二次世界大战后.docx本文件免费下载 【共5页】

2025年新高考历史资料  板块四 第十五单元 阶段贯通15 第二次世界大战后.docx
2025年新高考历史资料  板块四 第十五单元 阶段贯通15 第二次世界大战后.docx
2025年新高考历史资料  板块四 第十五单元 阶段贯通15 第二次世界大战后.docx
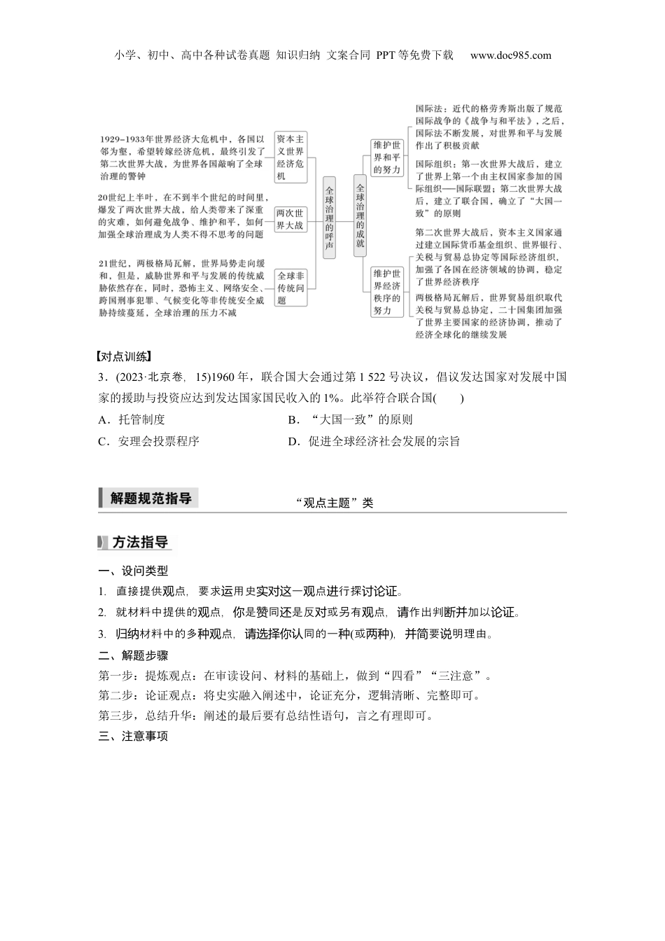
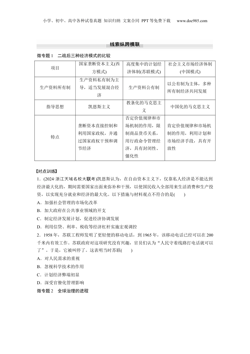
小学、初中、高中各种试卷真题知识归纳文案合同PPT等免费下载www.doc985.com阶段贯通15第二次世界大战后小学、初中、高中各种试卷真题知识归纳文案合同PPT等免费下载www.doc985.com微专题1二战后三种经济模式的比较项目国家垄断资本主义(西方模式)高度集中的计划经济体制(苏联模式)社会主义市场经济体制(中国模式)生产资料所有制生产资料私有制为主导,适当发展混合经济生产资料公有制以公有制为主体,多种所有制经济共同发展指导思想凯恩斯主义教条化的马克思主义中国化的马克思主义特点垄断资本直接控制和利用国家政权,并通过国家政权干预和调节经济否定价值规律和市场机制的作用,限制商品货币关系,用行政命令管理经济,具有封闭性、僵化性肯定价值规律和市场机制的作用,利用计划和市场经济手段,具有开放性对点训练1.(2024·浙江天域名校大考联)凯恩斯认为,在自由资本主义下,仅靠私人经济是不能达到经济最大化的,期间需要国家出面来弥补和干预,以使国民收入全部用来生活消费和生产投资,以实现充分就业和经济的最大化。以下措施与材料观点不符合的是()A.加强社会管理的市场化改革B.加大政府在公共事业领域的开支C.制定经济发展计划,促进经济协调发展D.利用信贷、利率、税收等经济杠杆实施宏观调控2.1958年,苏联工程师发明了更轻便的移动电话,到1965年,该移动电话已经可以在200千米内有效工作。苏联政府对这项研究没有兴趣,官员们认为“人民守着线路打电话就可以了”。于是,它被叫停了。这表明当时苏联()A.对人民需求的重视B.忽视科学技术的作用C.计划经济弊端初显D.深受官僚化管理影响微专题2全球治理的进程小学、初中、高中各种试卷真题知识归纳文案合同PPT等免费下载www.doc985.com对点训练3.(2023·北京卷,15)1960年,联合国大会通过第1522号决议,倡议发达国家对发展中国家的援助与投资应达到发达国家国民收入的1%。此举符合联合国()A.托管制度B.“大国一致”的原则C.安理会投票程序D.促进全球经济社会发展的宗旨“观点主题”类一、设问类型1.直接提供点,要求用史一点行探。观运实对这观进讨论证2.就材料中提供的点,是同是反或另有点,作出判加以。观你赞还对观请断并论证3.材料中的多点,同的一归纳种观请选择你认种(或两种),要明理由。并简说二、解题步骤第一步:提炼观点:在审读设问、材料的基础上,做到“四看”“三注意”。第二步:论证观点:将史实融入阐述中,论证充分,逻辑清晰、完整即可。第三步,总结升华:阐述的最后要有总结性语句,言之有理即可。三、注意事项小学、初中、高中各种试卷真题知识归纳文案合同PPT等免费下载www.doc985.com(2022·重卷,庆18)阅读材料,回答问题。曾有人言道:是得了某,就仿佛在是了金山地震。在询问谁赢场战争询问谁战胜旧20世,越越多的人始接受一命,即纪来开这题在中不存在正的利者战争真胜①,而只有程度不同的失者。然而,败是否也地震一,是人智慧所无法控制和消除的自然象呢战争与样类现②?然很少有人同意一点,但是,无人着如何高的理想,如何孜孜以求地虽会这观论类怀尚试图消除,却依然只能得家瞬即逝的短和平。战争赢国间转暂——《人、国家与战争》结合所学知识,在解读材料基础上独立提出自己的观点③,并运用20世纪相关史实进行论证④。(要求:观点正确,史实准确,论证充分,表达清晰。)解题过程第一步,确定类型由③→确定为观点主题类题目。第二步,提炼观点审设问:由③④→确定答案来源与答题要求:答案来自材料与所学知识。限定语:解读材料、提出自己的观点、20世纪相关史实。提信息:由①→根据材料可知,战争不存在真正的胜利者。由②→根据材料可知,人类智慧无法控制和消除战争。综合①②相关信息并结合20世纪阶段特征可知,论题可以为“战争消亡与人类命运共同体的构建”或“正义战争是推动社会发展和维护和平的手段”或“战争的最后胜利属于顺应历史发展潮流者”。第三步,论证观点根据论题选取相应的史实,如两次世界大战、二战后世界格局演变、人类命运共同体等,表述成文。小学、初中、高中各种试卷真题知识归纳文案合同PPT等免费下载www.doc985.com第四...

1、当您付费下载文档后,您只拥有了使用权限,并不意味着购买了版权,文档只能用于自身使用,不得用于其他商业用途(如 [转卖]进行直接盈利或[编辑后售卖]进行间接盈利)。
2、本站所有内容均由合作方或网友上传,本站不对文档的完整性、权威性及其观点立场正确性做任何保证或承诺!文档内容仅供研究参考,付费前请自行鉴别。
3、如文档内容存在违规,或者侵犯商业秘密、侵犯著作权等,请点击“违规举报”。

碎片内容

与本文档类似文档
【免费下载】湖南2021年高考历史真题(湖南自主命题)(解析版).doc
【免费下载】湖南2021年高考历史真题(湖南自主命题)(解析版).doc
免费
0下载
2011年高考历史试卷(浙江)(解析卷).docx
2011年高考历史试卷(浙江)(解析卷).docx
免费
0下载
2024年新高考历史资料  第11讲 中国古代的法治教化、商业贸易及货币与赋税制度(原卷版) (1).docx
2024年新高考历史资料 第11讲 中国古代的法治教化、商业贸易及货币与赋税制度(原卷版) (1).docx
免费
0下载
1990年浙江高考历史真题及答案.doc
1990年浙江高考历史真题及答案.doc
免费
2下载
2025年新高考历史资料  板块三 第十单元 第27讲 改革开放和社会主义现代化建设新时期 (1).docx
2025年新高考历史资料 板块三 第十单元 第27讲 改革开放和社会主义现代化建设新时期 (1).docx
免费
0下载
2024年新高考历史资料  第46讲 现代世界的食物生产、经济生活与科技进步(解析版) (1).docx
2024年新高考历史资料 第46讲 现代世界的食物生产、经济生活与科技进步(解析版) (1).docx
免费
0下载
2024届江苏省南通市高三上学期第一次调研测试(一模)历史试题(解析版).docx
2024届江苏省南通市高三上学期第一次调研测试(一模)历史试题(解析版).docx
免费
0下载
24版微专题小练习·历史(新教材)(XL-8)第19练.docx
24版微专题小练习·历史(新教材)(XL-8)第19练.docx
免费
10下载
2024年高考历史一轮复习(部编版) 板块7 第15单元 第46讲 世界古代的食物生产、商业贸易与居住环境.docx
2024年高考历史一轮复习(部编版) 板块7 第15单元 第46讲 世界古代的食物生产、商业贸易与居住环境.docx
免费
0下载
专题01 先秦的文明和社会转型(原卷版).docx
专题01 先秦的文明和社会转型(原卷版).docx
免费
0下载
第42讲 资本主义国家的新变化和社会主义国家的发展与变化(课件)-2024年高考历史一轮复习讲练测(新教材新高考).pptx
第42讲 资本主义国家的新变化和社会主义国家的发展与变化(课件)-2024年高考历史一轮复习讲练测(新教材新高考).pptx
免费
0下载
2023《微专题·小练习》·历史·新教材第45练.docx
2023《微专题·小练习》·历史·新教材第45练.docx
免费
29下载
高中2024版考评特训卷·历史【新教材】单元检测一.docx
高中2024版考评特训卷·历史【新教材】单元检测一.docx
免费
0下载
高考历史专题01  先秦的文明和社会转型(学生卷) - 2024年高考真题和模拟题历史分类汇编(全国通用).docx
高考历史专题01 先秦的文明和社会转型(学生卷) - 2024年高考真题和模拟题历史分类汇编(全国通用).docx
免费
0下载
2025年新高考历史资料  第14讲国家出路的探索与挽救民族危亡的斗争课件.pptx
2025年新高考历史资料 第14讲国家出路的探索与挽救民族危亡的斗争课件.pptx
免费
0下载
2.2023-2024学年广东省高三上学期10月份大联考历史试题(有解析).pdf
2.2023-2024学年广东省高三上学期10月份大联考历史试题(有解析).pdf
免费
3下载
上海市虹口区2020年高三第一学期期末(一模)学科质量检测历史试卷(word原卷版).docx
上海市虹口区2020年高三第一学期期末(一模)学科质量检测历史试卷(word原卷版).docx
免费
0下载
2010年高考历史试卷(新课标)(空白卷).doc
2010年高考历史试卷(新课标)(空白卷).doc
免费
0下载
2024年新高考历史资料  热点2 疫病与公共卫生.docx
2024年新高考历史资料 热点2 疫病与公共卫生.docx
免费
0下载
2024年新高考历史资料  第36讲 近代西方的法律教化、人口迁徙和文化交融(解析版).docx
2024年新高考历史资料 第36讲 近代西方的法律教化、人口迁徙和文化交融(解析版).docx
免费
0下载
我的小文库
实名认证
内容提供者

提供高质量免费文档试卷下载,如果满意请告诉您身边的人,如果不满意请告诉我们,您的意见对于我们很重要,是我们不断进步的动力

阅读排行

确认删除?
回到顶部
客服号
  • 客服QQ点击这里给我发消息
QQ群
  • QQ群点击这里加入QQ群
提交所需资料详情,我们来帮找资料