2025年新高考历史资料 板块一 第一单元 第2讲 诸侯纷争与变法运动 (2).docx本文件免费下载 【共9页】

2025年新高考历史资料  板块一 第一单元 第2讲 诸侯纷争与变法运动 (2).docx
2025年新高考历史资料  板块一 第一单元 第2讲 诸侯纷争与变法运动 (2).docx
2025年新高考历史资料  板块一 第一单元 第2讲 诸侯纷争与变法运动 (2).docx
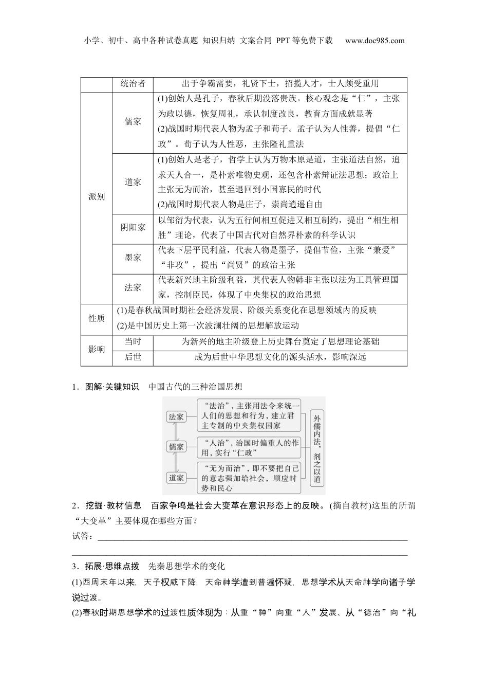
小学、初中、高中各种试卷真题知识归纳文案合同PPT等免费下载www.doc985.com第2讲诸侯纷争与变法运动课程标准1.通过了解春秋战国时期的经济发展和政治变动,理解战国时期变法运动的必然性2.了解老子、孔子学说;通过孟子、荀子、庄子学说等了解“百家争鸣”的局面及其意义考情分析1.频率题型:该部分是高考高频考点,主要是选择题,较少涉及非选择题2.情境设计:引用思想家、名人观点主张、文献记载、利用考古发现创设学习情境。如(2023·全国乙卷,24)孟子关于小农经济的观点;(2023·全国甲卷,24)孔子编写《春秋》;(2023·江苏卷,1)晋国和好诸戎;(2022·全国甲卷,24)老者歌体现思想;(2022·山东卷,1)田齐法家主张;(2022·北京卷,1)国字山墓葬;(2022·湖北卷,1)曾侯乙墓;(2022·广东卷,1)表格形式考查史学理论3.核心考向:春秋战国时期的社会转型;百家争鸣;春秋战国时期的经济发展与变法运动;华夏认同等知识点一春秋战国时期的经济与政治变革1.列国纷争与华夏认同(1)列国纷争概况“春秋五霸”齐国、晋国、楚国、吴国与越国先后建立了霸权“三家分晋”“田氏代齐”春秋后期到战国前期,晋国的韩、赵、魏三家大夫将晋国瓜分;齐国大夫田氏也取代了原来的姜姓国君“战国七雄”齐、楚、燕、韩、赵、魏、秦影响周朝传统的政治秩序完全被破坏,周王室在公元前256年被秦国吞并(2)华夏认同表现春秋时期中原各国因社会发展比相邻的戎狄蛮夷先进,自称为“华夏”。在频繁往来和密切联系中,这些民族也产生了华夏认同观念进入战国之后戎狄蛮夷逐渐融入华夏族影响华夏族吸收了大量新鲜血液,更加稳定,分布更为广泛小学、初中、高中各种试卷真题知识归纳文案合同PPT等免费下载www.doc985.com2.经济发展与变法运动(1)经济发展农业铁制农具开始使用,牛耕推广各国纷纷兴建水利灌溉工程,如都江堰、郑国渠、芍陂工商业手工业分工更加细密货币流通广泛,各地涌现出一批中心城市,工商业主聚集了大量钱财(2)商鞅变法①内容经济措施重农抑商,奖励耕织;“废井田,开阡陌”,授田于百姓,推动土地私有制发展选官制度军功爵制,奖励军功,剥夺和限制贵族特权基层治理强制大家庭拆散为个体小家庭;在民间实行什伍连坐,互相纠察告发地方制度普遍推行县制,县的主要官员由君主任免②成效:各国通过变法,推动了社会转型,逐步建立起君主专制的政治制度;商鞅变法使秦国国富兵强,为秦统一中国奠定了基础。1.拓展·思维点拨战国变法运动与中央集权制的形成期,着各法的完成,在各侯部,已初步形成一套中央集制度。战国时随国变运动诸国内经权主要体在方面:一是郡制的生和展;二是封建官僚制度的建立。现两个县产发2.挖掘·教材信息春秋后期到前期出了战国现“三家分晋”和“田氏代齐”的史象。历现(摘自材教)结合所学知识,说明这一现象反映的本质问题。试答:______________________________________________________________________________________________________________________________________________________3.思考·情境问题《氏春秋》:吕说“冬至后五旬七日,菖始生,菖者,百草之先生者也,于是始耕。”《氾之》:胜书说“凡耕之本,在于趣和土、,早早。时务粪泽锄获”两段材料说明我国古代采取哪种农业生产模式?有哪些具体表现?试答:______________________________________________________________________________________________________________________________________________________知识点二春秋战国时期的诸子百家思想背景根源春秋战国时期是社会大动荡、大变革和大转型时期经济封建经济迅速发展,土地私有制逐步确立,小农经济出现并发展阶级旧的贵族等级体系开始瓦解,新兴的士阶层崛起小学、初中、高中各种试卷真题知识归纳文案合同PPT等免费下载www.doc985.com统治者出于争霸需要,礼贤下士,招揽人才,士人颇受重用派别儒家(1)创始人是孔子,春秋后期没落贵族。核心观念是“仁”,主张为政以德,恢复周礼,承认制度改良,教育方面成就显著(2)战国时期代表人物为孟子和荀子。孟子认为人性善,提倡“仁政”。荀子认为人性恶,主张隆礼重法道家...

1、当您付费下载文档后,您只拥有了使用权限,并不意味着购买了版权,文档只能用于自身使用,不得用于其他商业用途(如 [转卖]进行直接盈利或[编辑后售卖]进行间接盈利)。
2、本站所有内容均由合作方或网友上传,本站不对文档的完整性、权威性及其观点立场正确性做任何保证或承诺!文档内容仅供研究参考,付费前请自行鉴别。
3、如文档内容存在违规,或者侵犯商业秘密、侵犯著作权等,请点击“违规举报”。

碎片内容

与本文档类似文档
【免费下载】湖南2021年高考历史真题(湖南自主命题)(解析版).doc
【免费下载】湖南2021年高考历史真题(湖南自主命题)(解析版).doc
免费
0下载
2011年高考历史试卷(浙江)(解析卷).docx
2011年高考历史试卷(浙江)(解析卷).docx
免费
0下载
2024年新高考历史资料  第11讲 中国古代的法治教化、商业贸易及货币与赋税制度(原卷版) (1).docx
2024年新高考历史资料 第11讲 中国古代的法治教化、商业贸易及货币与赋税制度(原卷版) (1).docx
免费
0下载
1990年浙江高考历史真题及答案.doc
1990年浙江高考历史真题及答案.doc
免费
2下载
2025年新高考历史资料  板块三 第十单元 第27讲 改革开放和社会主义现代化建设新时期 (1).docx
2025年新高考历史资料 板块三 第十单元 第27讲 改革开放和社会主义现代化建设新时期 (1).docx
免费
0下载
2024年新高考历史资料  第46讲 现代世界的食物生产、经济生活与科技进步(解析版) (1).docx
2024年新高考历史资料 第46讲 现代世界的食物生产、经济生活与科技进步(解析版) (1).docx
免费
0下载
2024届江苏省南通市高三上学期第一次调研测试(一模)历史试题(解析版).docx
2024届江苏省南通市高三上学期第一次调研测试(一模)历史试题(解析版).docx
免费
0下载
24版微专题小练习·历史(新教材)(XL-8)第19练.docx
24版微专题小练习·历史(新教材)(XL-8)第19练.docx
免费
10下载
2024年高考历史一轮复习(部编版) 板块7 第15单元 第46讲 世界古代的食物生产、商业贸易与居住环境.docx
2024年高考历史一轮复习(部编版) 板块7 第15单元 第46讲 世界古代的食物生产、商业贸易与居住环境.docx
免费
0下载
专题01 先秦的文明和社会转型(原卷版).docx
专题01 先秦的文明和社会转型(原卷版).docx
免费
0下载
第42讲 资本主义国家的新变化和社会主义国家的发展与变化(课件)-2024年高考历史一轮复习讲练测(新教材新高考).pptx
第42讲 资本主义国家的新变化和社会主义国家的发展与变化(课件)-2024年高考历史一轮复习讲练测(新教材新高考).pptx
免费
0下载
2023《微专题·小练习》·历史·新教材第45练.docx
2023《微专题·小练习》·历史·新教材第45练.docx
免费
29下载
高中2024版考评特训卷·历史【新教材】单元检测一.docx
高中2024版考评特训卷·历史【新教材】单元检测一.docx
免费
0下载
高考历史专题01  先秦的文明和社会转型(学生卷) - 2024年高考真题和模拟题历史分类汇编(全国通用).docx
高考历史专题01 先秦的文明和社会转型(学生卷) - 2024年高考真题和模拟题历史分类汇编(全国通用).docx
免费
0下载
2025年新高考历史资料  第14讲国家出路的探索与挽救民族危亡的斗争课件.pptx
2025年新高考历史资料 第14讲国家出路的探索与挽救民族危亡的斗争课件.pptx
免费
0下载
2.2023-2024学年广东省高三上学期10月份大联考历史试题(有解析).pdf
2.2023-2024学年广东省高三上学期10月份大联考历史试题(有解析).pdf
免费
3下载
上海市虹口区2020年高三第一学期期末(一模)学科质量检测历史试卷(word原卷版).docx
上海市虹口区2020年高三第一学期期末(一模)学科质量检测历史试卷(word原卷版).docx
免费
0下载
2010年高考历史试卷(新课标)(空白卷).doc
2010年高考历史试卷(新课标)(空白卷).doc
免费
0下载
2024年新高考历史资料  热点2 疫病与公共卫生.docx
2024年新高考历史资料 热点2 疫病与公共卫生.docx
免费
0下载
2024年新高考历史资料  第36讲 近代西方的法律教化、人口迁徙和文化交融(解析版).docx
2024年新高考历史资料 第36讲 近代西方的法律教化、人口迁徙和文化交融(解析版).docx
免费
0下载
我的小文库
实名认证
内容提供者

提供高质量免费文档试卷下载,如果满意请告诉您身边的人,如果不满意请告诉我们,您的意见对于我们很重要,是我们不断进步的动力

阅读排行

确认删除?
回到顶部
客服号
  • 客服QQ点击这里给我发消息
QQ群
  • QQ群点击这里加入QQ群
提交所需资料详情,我们来帮找资料