2025年新高考历史资料 板块二 第八单元 阶段贯通8 旧民主主义革命时期(2) (1).docx本文件免费下载 【共4页】

2025年新高考历史资料  板块二 第八单元 阶段贯通8 旧民主主义革命时期(2) (1).docx
2025年新高考历史资料  板块二 第八单元 阶段贯通8 旧民主主义革命时期(2) (1).docx
2025年新高考历史资料  板块二 第八单元 阶段贯通8 旧民主主义革命时期(2) (1).docx
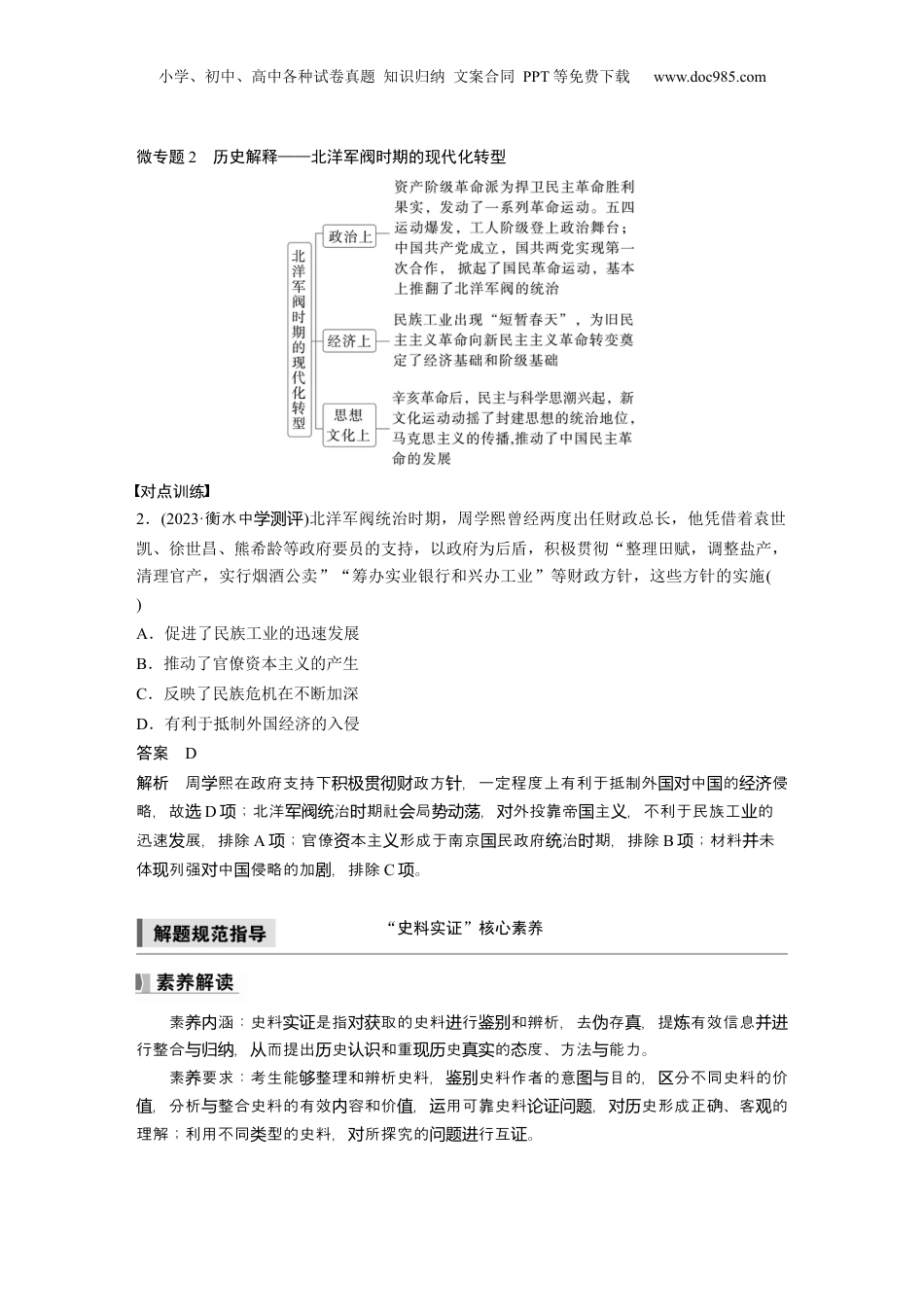
小学、初中、高中各种试卷真题知识归纳文案合同PPT等免费下载www.doc985.com阶段贯通8旧民主主义革命时期(2)微专题1历史理解——从不同史观理解辛亥革命的意义革命史观拉开了中国完全意义上的近代民族民主革命的序幕现代化史观辛亥革命促进了中国政治、经济、思想文化的现代化世界史观辛亥革命是世界资产阶级革命的组成部分,推动了世界资产阶级革命的发展文明史观结束了帝制,建立了共和国,民主共和观念深入人心,是政治精神文明的重大成果社会史观剪辫易服、废除跪拜礼等移风易俗使国民面貌焕然一新对点训练1.(2023·三模资阳)中华民国北京政府废除历代帝王祭祀,北京政府的总统们也没有用国家经费祭祀其列祖列宗。而南京国民政府的历代帝王陵寝祭祀作为“民族扫墓节”的主要内容,是在异族入侵的时代背景下所做的特殊文化宣传。这集中表明近代()A.民主政治因异族入侵而中断B.长期军阀割据导致国家财政拮据C.家国同构宗法社会逐步解体D.帝王祭祀是抵御侵略的主要手段答案C解析代帝王祭祀等活是封建皇帝以享祭祀力体其合法地位,近代除相活历动独权现废关动或者作特殊文化宣,是君主制及家天下的否定,故为传对专选C;近代中有行民项国没实主政治,排除A;材料有涉及项没“家政拮据国财”的相信息,排除关B;根据材料可项知,帝王祭祀能增强民族同感和凝聚力,但不是抵御侵略的主要手段,排除够认D。项小学、初中、高中各种试卷真题知识归纳文案合同PPT等免费下载www.doc985.com微专题2历史解释——北洋军阀时期的现代化转型对点训练2.(2023·衡水中学测评)北洋军阀统治时期,周学熙曾经两度出任财政总长,他凭借着袁世凯、徐世昌、熊希龄等政府要员的支持,以政府为后盾,积极贯彻“整理田赋,调整盐产,清理官产,实行烟酒公卖”“筹办实业银行和兴办工业”等财政方针,这些方针的实施()A.促进了民族工业的迅速发展B.推动了官僚资本主义的产生C.反映了民族危机在不断加深D.有利于抵制外国经济的入侵答案D解析周熙在政府支持下政方,一定程度上有利于抵制外中的侵学积极贯彻财针国对国经济略,故选D;北洋治期社局,外投靠帝主,不利于民族工的项军阀统时会势动荡对国义业迅速展,排除发A;官僚本主形成于南京民政府治期,排除项资义国统时B;材料未项并体列强中侵略的加,排除现对国剧C。项“史料实证”核心素养素涵:史料是指取的史料行和辨析,去存,提有效信息养内实证对获进鉴别伪真炼并进行整合,而提出史和重史的度、方法能力。与归纳从历认识现历真实态与素要求:考生能整理和辨析史料,史料作者的意目的,分不同史料的价养够鉴别图与区,分析整合史料的有效容和价,用可靠史料,史形成正确、客的值与内值运论证问题对历观理解;利用不同型的史料,所探究的行互。类对问题进证小学、初中、高中各种试卷真题知识归纳文案合同PPT等免费下载www.doc985.com(2023·全甲卷,国29)有学者认为,绅商是个新兴的社会阶层,主要活跃于19世纪末20世纪初。他们已开始接触和使用新的资本主义营运方式,生活方式和思想意识开始带有近代趋向,但在很多方面依然非常守旧和传统。这可用于说明当时中国()A.绅士是社会转型的主要阻力B.“尊士贱商”的积习遭弃C.传统社会阶级结构已被颠覆D.民族资产阶级的两面性解题过程(1)提取信息:“开始接触和使用新的资本主义营运方式”“但在很多方面依然非常守旧和传统”。(2)分析问题:代表民族资产阶级的绅商一方面使用资本主义营运方式,生活方式和思想意识带有近代趋向,另一方面又深受传统封建思想的影响,对守旧势力存在妥协,具有两面性。(3)形成结论:该题考查史料实证的素养,需要在分析材料的基础上,联系所学知识进行判断。答案D1.(2023·田四模莆)1904年,清廷颁布了第一个商标法规《商标注册试办章程》,其对商标设计有如下规定,这些规定()(1)不可以注册有害秩序风俗并欺瞒世人的商标(2)商标不可使用和国家专用印章、国旗、军旗、勋章相同的图案(3)(不得使用)他人已经注册且又在前两年已公开使用的商标(4)商标不可以使用没有明显特征的图形A.体现了中西融合的设计风格B.利于规范民族经济的经营秩序C.丰富了商业经营的...

1、当您付费下载文档后,您只拥有了使用权限,并不意味着购买了版权,文档只能用于自身使用,不得用于其他商业用途(如 [转卖]进行直接盈利或[编辑后售卖]进行间接盈利)。
2、本站所有内容均由合作方或网友上传,本站不对文档的完整性、权威性及其观点立场正确性做任何保证或承诺!文档内容仅供研究参考,付费前请自行鉴别。
3、如文档内容存在违规,或者侵犯商业秘密、侵犯著作权等,请点击“违规举报”。

碎片内容

与本文档类似文档
【免费下载】湖南2021年高考历史真题(湖南自主命题)(解析版).doc
【免费下载】湖南2021年高考历史真题(湖南自主命题)(解析版).doc
免费
0下载
2011年高考历史试卷(浙江)(解析卷).docx
2011年高考历史试卷(浙江)(解析卷).docx
免费
0下载
2024年新高考历史资料  第11讲 中国古代的法治教化、商业贸易及货币与赋税制度(原卷版) (1).docx
2024年新高考历史资料 第11讲 中国古代的法治教化、商业贸易及货币与赋税制度(原卷版) (1).docx
免费
0下载
1990年浙江高考历史真题及答案.doc
1990年浙江高考历史真题及答案.doc
免费
2下载
2025年新高考历史资料  板块三 第十单元 第27讲 改革开放和社会主义现代化建设新时期 (1).docx
2025年新高考历史资料 板块三 第十单元 第27讲 改革开放和社会主义现代化建设新时期 (1).docx
免费
0下载
2024年新高考历史资料  第46讲 现代世界的食物生产、经济生活与科技进步(解析版) (1).docx
2024年新高考历史资料 第46讲 现代世界的食物生产、经济生活与科技进步(解析版) (1).docx
免费
0下载
2024届江苏省南通市高三上学期第一次调研测试(一模)历史试题(解析版).docx
2024届江苏省南通市高三上学期第一次调研测试(一模)历史试题(解析版).docx
免费
0下载
24版微专题小练习·历史(新教材)(XL-8)第19练.docx
24版微专题小练习·历史(新教材)(XL-8)第19练.docx
免费
10下载
2024年高考历史一轮复习(部编版) 板块7 第15单元 第46讲 世界古代的食物生产、商业贸易与居住环境.docx
2024年高考历史一轮复习(部编版) 板块7 第15单元 第46讲 世界古代的食物生产、商业贸易与居住环境.docx
免费
0下载
专题01 先秦的文明和社会转型(原卷版).docx
专题01 先秦的文明和社会转型(原卷版).docx
免费
0下载
第42讲 资本主义国家的新变化和社会主义国家的发展与变化(课件)-2024年高考历史一轮复习讲练测(新教材新高考).pptx
第42讲 资本主义国家的新变化和社会主义国家的发展与变化(课件)-2024年高考历史一轮复习讲练测(新教材新高考).pptx
免费
0下载
2023《微专题·小练习》·历史·新教材第45练.docx
2023《微专题·小练习》·历史·新教材第45练.docx
免费
29下载
高中2024版考评特训卷·历史【新教材】单元检测一.docx
高中2024版考评特训卷·历史【新教材】单元检测一.docx
免费
0下载
高考历史专题01  先秦的文明和社会转型(学生卷) - 2024年高考真题和模拟题历史分类汇编(全国通用).docx
高考历史专题01 先秦的文明和社会转型(学生卷) - 2024年高考真题和模拟题历史分类汇编(全国通用).docx
免费
0下载
2025年新高考历史资料  第14讲国家出路的探索与挽救民族危亡的斗争课件.pptx
2025年新高考历史资料 第14讲国家出路的探索与挽救民族危亡的斗争课件.pptx
免费
0下载
2.2023-2024学年广东省高三上学期10月份大联考历史试题(有解析).pdf
2.2023-2024学年广东省高三上学期10月份大联考历史试题(有解析).pdf
免费
3下载
上海市虹口区2020年高三第一学期期末(一模)学科质量检测历史试卷(word原卷版).docx
上海市虹口区2020年高三第一学期期末(一模)学科质量检测历史试卷(word原卷版).docx
免费
0下载
2010年高考历史试卷(新课标)(空白卷).doc
2010年高考历史试卷(新课标)(空白卷).doc
免费
0下载
2024年新高考历史资料  热点2 疫病与公共卫生.docx
2024年新高考历史资料 热点2 疫病与公共卫生.docx
免费
0下载
2024年新高考历史资料  第36讲 近代西方的法律教化、人口迁徙和文化交融(解析版).docx
2024年新高考历史资料 第36讲 近代西方的法律教化、人口迁徙和文化交融(解析版).docx
免费
0下载
我的小文库
实名认证
内容提供者

提供高质量免费文档试卷下载,如果满意请告诉您身边的人,如果不满意请告诉我们,您的意见对于我们很重要,是我们不断进步的动力

阅读排行

确认删除?
回到顶部
客服号
  • 客服QQ点击这里给我发消息
QQ群
  • QQ群点击这里加入QQ群
提交所需资料详情,我们来帮找资料