2025年新高考历史资料 板块二 第十单元 阶段贯通10 中国近代史 (1).docx本文件免费下载 【共4页】

2025年新高考历史资料  板块二 第十单元 阶段贯通10 中国近代史 (1).docx
2025年新高考历史资料  板块二 第十单元 阶段贯通10 中国近代史 (1).docx
2025年新高考历史资料  板块二 第十单元 阶段贯通10 中国近代史 (1).docx
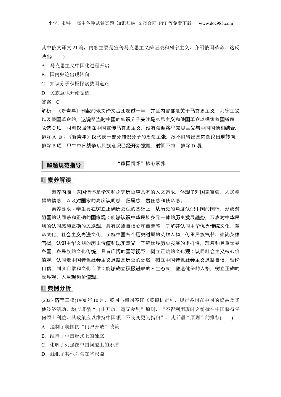
小学、初中、高中各种试卷真题知识归纳文案合同PPT等免费下载www.doc985.com阶段贯通10中国近代史微专题1近代中国经济转型(1)经济形态的转变:中国近代经济具有明显的半殖民地半封建性质,经济发展不平衡,特别是在广大内地城乡,自然经济仍占统治地位。(2)市场观念和意识的变化:在洋务运动等推动下,一批近代化的航运、纺织、矿冶等企业出现,向生产领域的机械化和交通领域的现代化迈进;对外贸易呈转好趋势,“商战”初具成效。(3)经济政策的变化:商业思想由“重农轻商”到“振兴商业”“通商惠工”,变“抑商”为“恤商”,发展资本主义经济。(4)商品结构的变化:由农副产品和手工业品为主到商品种类大增,洋货和机制品充斥市场,形成以进出口商品为主导、土货洋货并存、生产原料和消费品并重的商品结构。市场流通商品呈现多元化的趋势。(5)商人主体的多元化:鸦片战争前,商人以官商、私商为主。鸦片战争以后,洋行、买办兴起,民族资本主义工商业产生与发展,成为市场上的主导力量。(6)社会阶层结构的变化:中国民族资产阶级产生,部分传统知识分子舍儒经商,投身实业。对点训练1.(2023·烟台二模)下表所示为1937-1945年陕甘宁边区的粮食产量和粮食征收量。据表可推知陕甘宁边区()(注:1担=50千克)A.农民为抗战胜利做出贡献B.有效地应对了日军的“囚笼政策”C.土地改革调动生产积极性D.彻底打破了国民政府的经济封锁答案A小学、初中、高中各种试卷真题知识归纳文案合同PPT等免费下载www.doc985.com解析据干表据可知,在段题图数该时间(1937-1945年,即抗日期战争时),甘宁内陕边区的粮食量和粮食征收量都有所增,后抗日根据地的抗提供了物基,据此可产长这为敌战质础以推知民抗利作出了重要,故农为战胜贡献选A;百大打破了日的项团战军“囚政策笼”,排除B;土地改革能民的生性,使粮食量增加,但征收量无,排项够调动农产积极产与关除C;在段,共党和民党了合作,排除项该时间内产国实现D。项微专题2思想近代化的曲折(1)近代思想解放的历程(2)近代思想解放的特点①学习内容:经历了由“器物”到“制度”再到“思想文化”不断深化的历程。②学习过程:经历了由盲目排外到认识西学的进步性,转而学习西方的过程;各种进步思想之间体现了继承与发展的关系。③学习道路:由“学英”到“学日”“学美”再到“学俄”。④进程艰难,伴随着新旧思想的交锋论战:维新派与封建顽固势力的论战、保皇派与革命派的论战、前期与后期的新文化运动、问题与主义之争等。对点训练2.(2023·田四模莆)魏源视鸦片战争后的中西关系为华夷秩序,将英国的扩张比作传统战事,认为除“兵”之外,中国一切皆胜英夷,只需学好兵工便仍能扬武功于海国,这种观念贯穿于《海国图志》的撰述宗旨。材料可用来说明()A.统治阶层不愿探索救亡道路B.西方冲击下民族危机的严峻性C.近代中国思想转型的艰巨性D.魏源初步认识到西方崛起缘由答案C解析魏源是近代中最早眼看世界的人之一,是中先知分子代表,但他仍然国开当时国进识以的夷看待片后的中西系,有到中落后的根本原因,可近代中传统华观鸦战争关没认识国见思想型的巨性,故国转艰选C。项3.据统计,《新青年》季刊自1923年6月至1926年7月总共发刊9期,共发表译文40篇,小学、初中、高中各种试卷真题知识归纳文案合同PPT等免费下载www.doc985.com其中俄文译文21篇,内容主要是宣传马克思主义辩证法和列宁主义,介绍俄国革命。这反映出()A.马克思主义中国化进程开启B.国内舆论出现转向C.知识分子积极探索救国道路D.民族意识开始觉醒答案C解析《新年》刊的俄文文占比超一半,且容都是于克思主、列宁主青载译过并内关马义义以及俄革命的,明中的知分子注克思主和俄革命以探索救道路,国这说当时国识关马义国国故选C;材料强在中宣克思主,有强克思主中情相合项仅调国传马义没调将马义与国国结,排除A;《新年》代表一部分知分子的思想主,故不能得出出向项青仅识张国内舆论现转,排除B;甲午中日后民族意已始醒,不符,排除项战争识经开觉时间D。项“家国情怀”核心素养素涵:家情是和探究史具有的人文追求,体了家富强、人民幸养内国怀学习历...

1、当您付费下载文档后,您只拥有了使用权限,并不意味着购买了版权,文档只能用于自身使用,不得用于其他商业用途(如 [转卖]进行直接盈利或[编辑后售卖]进行间接盈利)。
2、本站所有内容均由合作方或网友上传,本站不对文档的完整性、权威性及其观点立场正确性做任何保证或承诺!文档内容仅供研究参考,付费前请自行鉴别。
3、如文档内容存在违规,或者侵犯商业秘密、侵犯著作权等,请点击“违规举报”。

碎片内容

与本文档类似文档
【免费下载】湖南2021年高考历史真题(湖南自主命题)(解析版).doc
【免费下载】湖南2021年高考历史真题(湖南自主命题)(解析版).doc
免费
0下载
2011年高考历史试卷(浙江)(解析卷).docx
2011年高考历史试卷(浙江)(解析卷).docx
免费
0下载
2024年新高考历史资料  第11讲 中国古代的法治教化、商业贸易及货币与赋税制度(原卷版) (1).docx
2024年新高考历史资料 第11讲 中国古代的法治教化、商业贸易及货币与赋税制度(原卷版) (1).docx
免费
0下载
1990年浙江高考历史真题及答案.doc
1990年浙江高考历史真题及答案.doc
免费
2下载
2025年新高考历史资料  板块三 第十单元 第27讲 改革开放和社会主义现代化建设新时期 (1).docx
2025年新高考历史资料 板块三 第十单元 第27讲 改革开放和社会主义现代化建设新时期 (1).docx
免费
0下载
2024年新高考历史资料  第46讲 现代世界的食物生产、经济生活与科技进步(解析版) (1).docx
2024年新高考历史资料 第46讲 现代世界的食物生产、经济生活与科技进步(解析版) (1).docx
免费
0下载
2024届江苏省南通市高三上学期第一次调研测试(一模)历史试题(解析版).docx
2024届江苏省南通市高三上学期第一次调研测试(一模)历史试题(解析版).docx
免费
0下载
24版微专题小练习·历史(新教材)(XL-8)第19练.docx
24版微专题小练习·历史(新教材)(XL-8)第19练.docx
免费
10下载
2024年高考历史一轮复习(部编版) 板块7 第15单元 第46讲 世界古代的食物生产、商业贸易与居住环境.docx
2024年高考历史一轮复习(部编版) 板块7 第15单元 第46讲 世界古代的食物生产、商业贸易与居住环境.docx
免费
0下载
专题01 先秦的文明和社会转型(原卷版).docx
专题01 先秦的文明和社会转型(原卷版).docx
免费
0下载
第42讲 资本主义国家的新变化和社会主义国家的发展与变化(课件)-2024年高考历史一轮复习讲练测(新教材新高考).pptx
第42讲 资本主义国家的新变化和社会主义国家的发展与变化(课件)-2024年高考历史一轮复习讲练测(新教材新高考).pptx
免费
0下载
2023《微专题·小练习》·历史·新教材第45练.docx
2023《微专题·小练习》·历史·新教材第45练.docx
免费
29下载
高中2024版考评特训卷·历史【新教材】单元检测一.docx
高中2024版考评特训卷·历史【新教材】单元检测一.docx
免费
0下载
高考历史专题01  先秦的文明和社会转型(学生卷) - 2024年高考真题和模拟题历史分类汇编(全国通用).docx
高考历史专题01 先秦的文明和社会转型(学生卷) - 2024年高考真题和模拟题历史分类汇编(全国通用).docx
免费
0下载
2025年新高考历史资料  第14讲国家出路的探索与挽救民族危亡的斗争课件.pptx
2025年新高考历史资料 第14讲国家出路的探索与挽救民族危亡的斗争课件.pptx
免费
0下载
2.2023-2024学年广东省高三上学期10月份大联考历史试题(有解析).pdf
2.2023-2024学年广东省高三上学期10月份大联考历史试题(有解析).pdf
免费
3下载
上海市虹口区2020年高三第一学期期末(一模)学科质量检测历史试卷(word原卷版).docx
上海市虹口区2020年高三第一学期期末(一模)学科质量检测历史试卷(word原卷版).docx
免费
0下载
2010年高考历史试卷(新课标)(空白卷).doc
2010年高考历史试卷(新课标)(空白卷).doc
免费
0下载
2024年新高考历史资料  热点2 疫病与公共卫生.docx
2024年新高考历史资料 热点2 疫病与公共卫生.docx
免费
0下载
2024年新高考历史资料  第36讲 近代西方的法律教化、人口迁徙和文化交融(解析版).docx
2024年新高考历史资料 第36讲 近代西方的法律教化、人口迁徙和文化交融(解析版).docx
免费
0下载
我的小文库
实名认证
内容提供者

提供高质量免费文档试卷下载,如果满意请告诉您身边的人,如果不满意请告诉我们,您的意见对于我们很重要,是我们不断进步的动力

确认删除?
回到顶部
客服号
  • 客服QQ点击这里给我发消息
QQ群
  • QQ群点击这里加入QQ群
提交所需资料详情,我们来帮找资料