2025年新高考历史资料 板块四 第十七单元 第54讲 十月革命的胜利 (1).docx本文件免费下载 【共15页】

2025年新高考历史资料  板块四 第十七单元 第54讲 十月革命的胜利 (1).docx
2025年新高考历史资料  板块四 第十七单元 第54讲 十月革命的胜利 (1).docx
2025年新高考历史资料  板块四 第十七单元 第54讲 十月革命的胜利 (1).docx
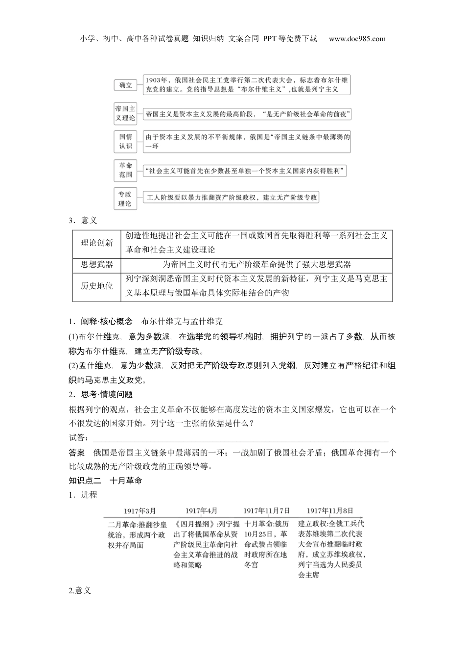
小学、初中、高中各种试卷真题知识归纳文案合同PPT等免费下载www.doc985.com第54讲十月革命的胜利课程标准1.了解列宁领导的十月革命爆发的原因、过程。2.理解十月革命的世界历史意义。考情分析1.频率题型:该部分是高考中频考点,以选择题为主,非选择题一般与苏联建设社会主义实践相联系来考查2.情境设计:多种情境化设计,以当时的原始史料为切入点:利用文献资料、表格、地图图片、社会现象等情境。如(2021·海南卷,17)十月革命时期,美国对俄政策;(2022·全国乙卷,35)二月革命后布尔什维克党对革命形势的认识3.核心考向:列宁主义;十月革命爆发的原因、过程,胜利的意义整体感知知识点一列宁主义1.条件经济19世纪末20世纪初,俄国资本主义经济不断发展政治沙皇专制统治持续强化,社会矛盾日益尖锐阶级工业的发展造就了俄国第一代产业工人组织1898年,俄国社会民主工党宣告成立,展开了有组织的工人运动思想1900年,流亡国外的列宁创办《火星报》,宣传马克思主义2.内容小学、初中、高中各种试卷真题知识归纳文案合同PPT等免费下载www.doc985.com3.意义理论创新创造性地提出社会主义可能在一国或数国首先取得胜利等一系列社会主义革命和社会主义建设理论思想武器为帝国主义时代的无产阶级革命提供了强大思想武器历史地位列宁深刻洞悉帝国主义时代资本主义发展的新特征,列宁主义是马克思主义基本原理与俄国革命具体实际相结合的产物1.阐释·核心概念布尔什维克与孟什维克(1)布尔什克,意多派,在党的机,列宁的一派占了多,而被维为数选举领导构时拥护数从布尔什克,建立无政。称为维产阶级专(2)孟什克,意少派,反把无政原列入党,反建立有格律和维为数对产阶级专则纲对严纪组的克思主政党。织马义2.思考·情境问题根据列宁的观点,社会主义革命不仅能够在高度发达的资本主义国家爆发,它也可以在一个不很发达的国家开始。列宁这一主张的依据是什么?试答:________________________________________________________________________答案俄国是帝国主义链条中最薄弱的一环;一战加剧了俄国社会矛盾;俄国革命拥有一个比较成熟的无产阶级政党的正确领导等。知识点二十月革命1.进程2.意义小学、初中、高中各种试卷真题知识归纳文案合同PPT等免费下载www.doc985.com制度创新建立了人类历史上第一个无产阶级领导的国家,打破了资本主义一统天下的世界格局,实现了社会主义从理想到现实的伟大飞跃,开辟了人类探索社会主义道路的新纪元民族解放沉重打击了帝国主义对世界的统治,极大地鼓舞了殖民地半殖民地人民的解放斗争世界格局资本主义和社会主义两种社会制度的并存与竞争,成为世界历史的重要内容,改变了20世纪的世界格局3.胜利的原因(1)客观原因①19世纪末20世纪初;俄国成为帝国主义国家中各种矛盾表现最集中、最尖锐的国家。(帝国主义链条中最薄弱的一环)②一战为俄国革命创造了有力的国际环境,加速了革命的发展。(激化了国内矛盾,同时使帝国主义列强无暇顾及俄国革命)③二月革命推翻了沙皇专制统治,资产阶级临时政府集中力量于前线,后方薄弱。④资产阶级没有满足人民的要求(“和平、面包和土地”),遭到人民反抗。(2)主观原因①革命得到人民支持,广大贫苦农民成为革命的同盟军。②以列宁为首的布尔什维克党的正确领导,及时通过调整政治、经济、外交措施来巩固政权。4.十月革命后的政权建设政权废除了旧的国家机器,创建了新的政权机关军队废除了旧的常备军,组建了红军工业将大工业、铁路和银行收归国有,建立社会主义公有制土地废除土地私有制,没收地主、皇室和教会的土地,分给农民耕种外交废除沙皇政府和临时政府与外国签订的一切不平等条约;退出一战1.警示·易错易混二月革命的性质二月革命不是社主革命,是民主革命,因其革命任是推翻沙皇的制治会义资产阶级为务专统。2.图解·关键知识十月革命的进程小学、初中、高中各种试卷真题知识归纳文案合同PPT等免费下载www.doc985.com3.挖掘·教材信息阅读纲要下第15课第三目“历史纵横”栏目,指出《钢铁是怎样炼成的》描绘了苏联哪一时期的社会画面?小说塑造了主人公保尔·柯察金怎样的人物形象?...

1、当您付费下载文档后,您只拥有了使用权限,并不意味着购买了版权,文档只能用于自身使用,不得用于其他商业用途(如 [转卖]进行直接盈利或[编辑后售卖]进行间接盈利)。
2、本站所有内容均由合作方或网友上传,本站不对文档的完整性、权威性及其观点立场正确性做任何保证或承诺!文档内容仅供研究参考,付费前请自行鉴别。
3、如文档内容存在违规,或者侵犯商业秘密、侵犯著作权等,请点击“违规举报”。

碎片内容

与本文档类似文档
【免费下载】湖南2021年高考历史真题(湖南自主命题)(解析版).doc
【免费下载】湖南2021年高考历史真题(湖南自主命题)(解析版).doc
免费
0下载
2011年高考历史试卷(浙江)(解析卷).docx
2011年高考历史试卷(浙江)(解析卷).docx
免费
0下载
2024年新高考历史资料  第11讲 中国古代的法治教化、商业贸易及货币与赋税制度(原卷版) (1).docx
2024年新高考历史资料 第11讲 中国古代的法治教化、商业贸易及货币与赋税制度(原卷版) (1).docx
免费
0下载
1990年浙江高考历史真题及答案.doc
1990年浙江高考历史真题及答案.doc
免费
2下载
2025年新高考历史资料  板块三 第十单元 第27讲 改革开放和社会主义现代化建设新时期 (1).docx
2025年新高考历史资料 板块三 第十单元 第27讲 改革开放和社会主义现代化建设新时期 (1).docx
免费
0下载
2024年新高考历史资料  第46讲 现代世界的食物生产、经济生活与科技进步(解析版) (1).docx
2024年新高考历史资料 第46讲 现代世界的食物生产、经济生活与科技进步(解析版) (1).docx
免费
0下载
2024届江苏省南通市高三上学期第一次调研测试(一模)历史试题(解析版).docx
2024届江苏省南通市高三上学期第一次调研测试(一模)历史试题(解析版).docx
免费
0下载
24版微专题小练习·历史(新教材)(XL-8)第19练.docx
24版微专题小练习·历史(新教材)(XL-8)第19练.docx
免费
10下载
2024年高考历史一轮复习(部编版) 板块7 第15单元 第46讲 世界古代的食物生产、商业贸易与居住环境.docx
2024年高考历史一轮复习(部编版) 板块7 第15单元 第46讲 世界古代的食物生产、商业贸易与居住环境.docx
免费
0下载
专题01 先秦的文明和社会转型(原卷版).docx
专题01 先秦的文明和社会转型(原卷版).docx
免费
0下载
第42讲 资本主义国家的新变化和社会主义国家的发展与变化(课件)-2024年高考历史一轮复习讲练测(新教材新高考).pptx
第42讲 资本主义国家的新变化和社会主义国家的发展与变化(课件)-2024年高考历史一轮复习讲练测(新教材新高考).pptx
免费
0下载
2023《微专题·小练习》·历史·新教材第45练.docx
2023《微专题·小练习》·历史·新教材第45练.docx
免费
29下载
高中2024版考评特训卷·历史【新教材】单元检测一.docx
高中2024版考评特训卷·历史【新教材】单元检测一.docx
免费
0下载
高考历史专题01  先秦的文明和社会转型(学生卷) - 2024年高考真题和模拟题历史分类汇编(全国通用).docx
高考历史专题01 先秦的文明和社会转型(学生卷) - 2024年高考真题和模拟题历史分类汇编(全国通用).docx
免费
0下载
2025年新高考历史资料  第14讲国家出路的探索与挽救民族危亡的斗争课件.pptx
2025年新高考历史资料 第14讲国家出路的探索与挽救民族危亡的斗争课件.pptx
免费
0下载
2.2023-2024学年广东省高三上学期10月份大联考历史试题(有解析).pdf
2.2023-2024学年广东省高三上学期10月份大联考历史试题(有解析).pdf
免费
3下载
上海市虹口区2020年高三第一学期期末(一模)学科质量检测历史试卷(word原卷版).docx
上海市虹口区2020年高三第一学期期末(一模)学科质量检测历史试卷(word原卷版).docx
免费
0下载
2010年高考历史试卷(新课标)(空白卷).doc
2010年高考历史试卷(新课标)(空白卷).doc
免费
0下载
2024年新高考历史资料  热点2 疫病与公共卫生.docx
2024年新高考历史资料 热点2 疫病与公共卫生.docx
免费
0下载
2024年新高考历史资料  第36讲 近代西方的法律教化、人口迁徙和文化交融(解析版).docx
2024年新高考历史资料 第36讲 近代西方的法律教化、人口迁徙和文化交融(解析版).docx
免费
0下载
我的小文库
实名认证
内容提供者

提供高质量免费文档试卷下载,如果满意请告诉您身边的人,如果不满意请告诉我们,您的意见对于我们很重要,是我们不断进步的动力

确认删除?
回到顶部
客服号
  • 客服QQ点击这里给我发消息
QQ群
  • QQ群点击这里加入QQ群
提交所需资料详情,我们来帮找资料