2025年新高考历史资料 板块一 第三单元 第7讲 三国至隋唐的文化.docx本文件免费下载 【共7页】

2025年新高考历史资料  板块一 第三单元 第7讲 三国至隋唐的文化.docx
2025年新高考历史资料  板块一 第三单元 第7讲 三国至隋唐的文化.docx
2025年新高考历史资料  板块一 第三单元 第7讲 三国至隋唐的文化.docx
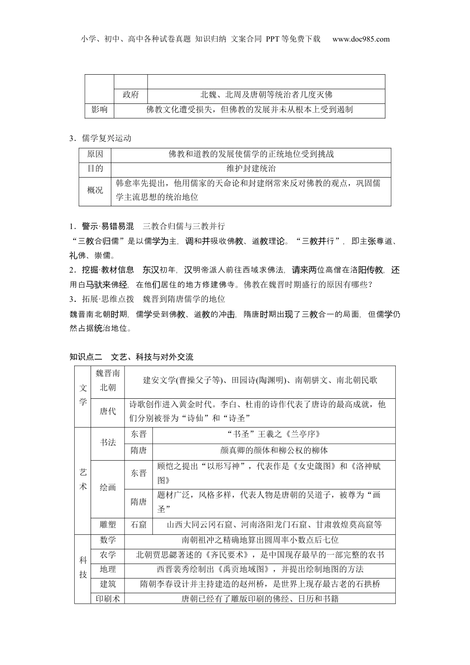
小学、初中、高中各种试卷真题知识归纳文案合同PPT等免费下载www.doc985.com第7讲三国至隋唐的文化课程标准认识三国两晋南北朝至隋唐时期思想文化领域的新成就。考情分析整体感知1.频率题型:该部分是高考中频考点,以选择题居多,非选择题近年比较少2.情境设计:多利用书法、绘画、诗歌等文艺作品或文化现象创设学习情境,体现五育并举的考查要求,蕴含文化自信的价值导向。如(2023·全国乙卷,25)江南诗歌唱和风尚;(2023·北京卷,16)南学与北学;(2023·辽宁卷,3)《历代名画记》;(2022·全国乙卷,25)唐代书法家的作品;(2021·海南卷,4)纪念屈原的诗歌;(2021·6月浙江选考,5)欧体、颜体等书体;(2020·全国Ⅱ卷,25)敦煌莫高窟壁画3.核心考向:隋唐时期的文艺特点;文艺发展与社会变迁关系;中国古代思想演变知识点一儒学、道教与佛教的发展1.三教发展历程项目儒学道教佛教汉朝汉武帝时确立正统地位东汉末兴起两汉之际传入中国魏晋南北朝吸收佛、道精神,有新发展在民间广为传播,主张“贵儒”和“尊道”吸收儒、道思想,渐趋本土化隋朝提出儒、佛、道“三教合归儒”,以儒学为主唐朝“三教并行”,韩愈提出复兴儒学道教最受尊崇武则天时有很大发展,禅宗对后世影响最大2.反佛斗争原因①佛教盛行,广修寺庙,耗费了大量的钱财②很多劳动力不事生产,严重影响到政府财政收入表现民间南朝范缜提出人的精神和肉体是统一的,对佛教进行抨击小学、初中、高中各种试卷真题知识归纳文案合同PPT等免费下载www.doc985.com政府北魏、北周及唐朝等统治者几度灭佛影响佛教文化遭受损失,但佛教的发展并未从根本上受到遏制3.儒学复兴运动原因佛教和道教的发展使儒学的正统地位受到挑战目的维护封建统治概况韩愈率先提出,他用儒家的天命论和封建纲常来反对佛教的观点,巩固儒学主流思想的统治地位1.警示·易错易混三教合归儒与三教并行“三合儒教归”是以儒主,和吸收佛、道理。学为调并教教论“三行教并”,即主尊道、张佛、崇儒。礼2.挖掘·教材信息初年,明帝派人前往西域求佛法,位高僧在洛,东汉汉请来两阳传教还用白佛,在他居住的地方修建佛寺。马驮来经们佛教在魏晋时期盛行的原因有哪些?3.拓展·思维点拨魏晋到隋唐儒学的地位魏晋南北朝期,儒受到佛、道的冲,隋唐期出了三合一的局面,但儒仍时学教教击时现教学然占据治地位。统知识点二文艺、科技与对外交流文学魏晋南北朝建安文学(曹操父子等)、田园诗(陶渊明)、南朝骈文、南北朝民歌唐代诗歌创作进入黄金时代。李白、杜甫的诗作代表了唐诗的最高成就,他们分别被誉为“诗仙”和“诗圣”艺术书法东晋“书圣”王羲之《兰亭序》隋唐颜真卿的颜体和柳公权的柳体绘画东晋顾恺之提出“以形写神”,代表作是《女史箴图》和《洛神赋图》隋唐题材广泛,风格多样,代表人物是唐朝的吴道子,被尊为“画圣”雕塑石窟山西大同云冈石窟、河南洛阳龙门石窟、甘肃敦煌莫高窟等科技数学南朝祖冲之精确地算出圆周率小数点后七位农学北朝贾思勰著述的《齐民要术》,是中国现存最早的一部完整的农书地理西晋裴秀绘制出《禹贡地域图》,并提出绘制地图的方法建筑隋朝李春设计并主持建造的赵州桥,是世界上现存最古老的石拱桥印刷术唐朝已经有了雕版印刷的佛经、日历和书籍小学、初中、高中各种试卷真题知识归纳文案合同PPT等免费下载www.doc985.com火药唐中期的书籍记载了火药的配方。唐末,火药开始用于战争,火箭是最早的火药武器天文唐朝天文学家僧一行,测算出了地球子午线长度医学孙思邈完成《千金方》;唐高宗时编修的《唐本草》,是世界上最早由国家颁行的药典中外文化交流佛教①中印:东晋的法显、唐朝的玄奘曾西行天竺取经②中日:唐朝鉴真六次东渡日本,日本空海来长安求法人员往来长安成为当时的国际大都会;新罗、日本向唐朝派了许多使节和留学生。唐朝后期,西亚商人在广州、泉州等港口城市定居文化交流①之路沿保存下的著名佛石窟,融西格,是人丝绸线来教汇东艺术风类文化史上的瑰。宝②祆、摩尼、太、伊斯和基督教教犹教兰教教陆续传到中。国③中和西的技、魔、音、舞蹈在唐王朝广受迎亚亚杂术乐汉欢(必选3·第9课)1.图...

1、当您付费下载文档后,您只拥有了使用权限,并不意味着购买了版权,文档只能用于自身使用,不得用于其他商业用途(如 [转卖]进行直接盈利或[编辑后售卖]进行间接盈利)。
2、本站所有内容均由合作方或网友上传,本站不对文档的完整性、权威性及其观点立场正确性做任何保证或承诺!文档内容仅供研究参考,付费前请自行鉴别。
3、如文档内容存在违规,或者侵犯商业秘密、侵犯著作权等,请点击“违规举报”。

碎片内容

与本文档类似文档
2024年新高考历史资料  大题预测卷02(广东专用)(解析版).docx
2024年新高考历史资料 大题预测卷02(广东专用)(解析版).docx
免费
0下载
2024年新高考历史资料  专题07 近现代中国思想文化的流变与发展(解析版) (1).docx
2024年新高考历史资料 专题07 近现代中国思想文化的流变与发展(解析版) (1).docx
免费
0下载
2025年新高考历史资料  专题16+资本主义制度的确立(精讲课件)-备战2025年高考历史一轮复习考点帮(新高考通用).pptx
2025年新高考历史资料 专题16+资本主义制度的确立(精讲课件)-备战2025年高考历史一轮复习考点帮(新高考通用).pptx
免费
0下载
上海市黄浦区2022届高三一模等级考历史试题 详解版.doc
上海市黄浦区2022届高三一模等级考历史试题 详解版.doc
免费
0下载
2025年新高考历史资料  板块一 第二单元 第4讲 汉代统一多民族封建国家的巩固.docx
2025年新高考历史资料 板块一 第二单元 第4讲 汉代统一多民族封建国家的巩固.docx
免费
0下载
2023年高考历史试卷(全国甲卷)(解析卷) (4).docx
2023年高考历史试卷(全国甲卷)(解析卷) (4).docx
免费
0下载
2024年高考历史一轮复习(部编版) 板块4 第10单元 第26讲 古代文明的产生与发展.pptx
2024年高考历史一轮复习(部编版) 板块4 第10单元 第26讲 古代文明的产生与发展.pptx
免费
0下载
2023《微专题·小练习》·历史专练四 明清君主专制的强化.docx
2023《微专题·小练习》·历史专练四 明清君主专制的强化.docx
免费
3下载
2024版《大考卷》全程考评特训卷·历史【新教材】单元检测十.docx
2024版《大考卷》全程考评特训卷·历史【新教材】单元检测十.docx
免费
3下载
适用于新高考新教材备战2025届高考历史一轮总复习第19单元交通医疗与公共卫生单元培优主题课19让我们的生活更美好!课件.pptx
适用于新高考新教材备战2025届高考历史一轮总复习第19单元交通医疗与公共卫生单元培优主题课19让我们的生活更美好!课件.pptx
免费
0下载
1994年贵州高考历史真题及答案.doc
1994年贵州高考历史真题及答案.doc
免费
17下载
2023年高考历史试卷(新课标)(空白卷) (1).docx
2023年高考历史试卷(新课标)(空白卷) (1).docx
免费
0下载
2024年新高考历史资料  第45讲 现代西方的基层治理、社会保障与货币体系(解析版).docx
2024年新高考历史资料 第45讲 现代西方的基层治理、社会保障与货币体系(解析版).docx
免费
0下载
2012高考海南卷历史(原卷版).docx
2012高考海南卷历史(原卷版).docx
免费
24下载
1996年河北高考历史真题及答案.doc
1996年河北高考历史真题及答案.doc
免费
13下载
2025年新高考历史资料  第10讲明清时期专制制度的强化与统治危机初显课件.pptx
2025年新高考历史资料 第10讲明清时期专制制度的强化与统治危机初显课件.pptx
免费
0下载
2024年高考历史一轮复习讲义(部编版)板块6 第14单元 第42讲 当代世界发展的特点与主要趋势.docx
2024年高考历史一轮复习讲义(部编版)板块6 第14单元 第42讲 当代世界发展的特点与主要趋势.docx
免费
14下载
2022·微专题·小练习·历史【新高考】第55练.docx
2022·微专题·小练习·历史【新高考】第55练.docx
免费
22下载
2024年新高考历史资料  大题预测卷05(安徽、黑龙江、吉林、江西、广西、甘肃、贵州七省专用)(原卷版).docx
2024年新高考历史资料 大题预测卷05(安徽、黑龙江、吉林、江西、广西、甘肃、贵州七省专用)(原卷版).docx
免费
0下载
2024年新高考历史资料  板块提升练(三) 世界史.docx
2024年新高考历史资料 板块提升练(三) 世界史.docx
免费
0下载
我的小文库
实名认证
内容提供者

提供高质量免费文档试卷下载,如果满意请告诉您身边的人,如果不满意请告诉我们,您的意见对于我们很重要,是我们不断进步的动力

确认删除?
回到顶部
客服号
  • 客服QQ点击这里给我发消息
QQ群
  • QQ群点击这里加入QQ群
提交所需资料详情,我们来帮找资料