2025年新高考历史资料 板块一 第六单元 训练15 中国古代官员的选拔与管理.docx本文件免费下载 【共3页】

2025年新高考历史资料  板块一 第六单元 训练15 中国古代官员的选拔与管理.docx
2025年新高考历史资料  板块一 第六单元 训练15 中国古代官员的选拔与管理.docx
2025年新高考历史资料  板块一 第六单元 训练15 中国古代官员的选拔与管理.docx
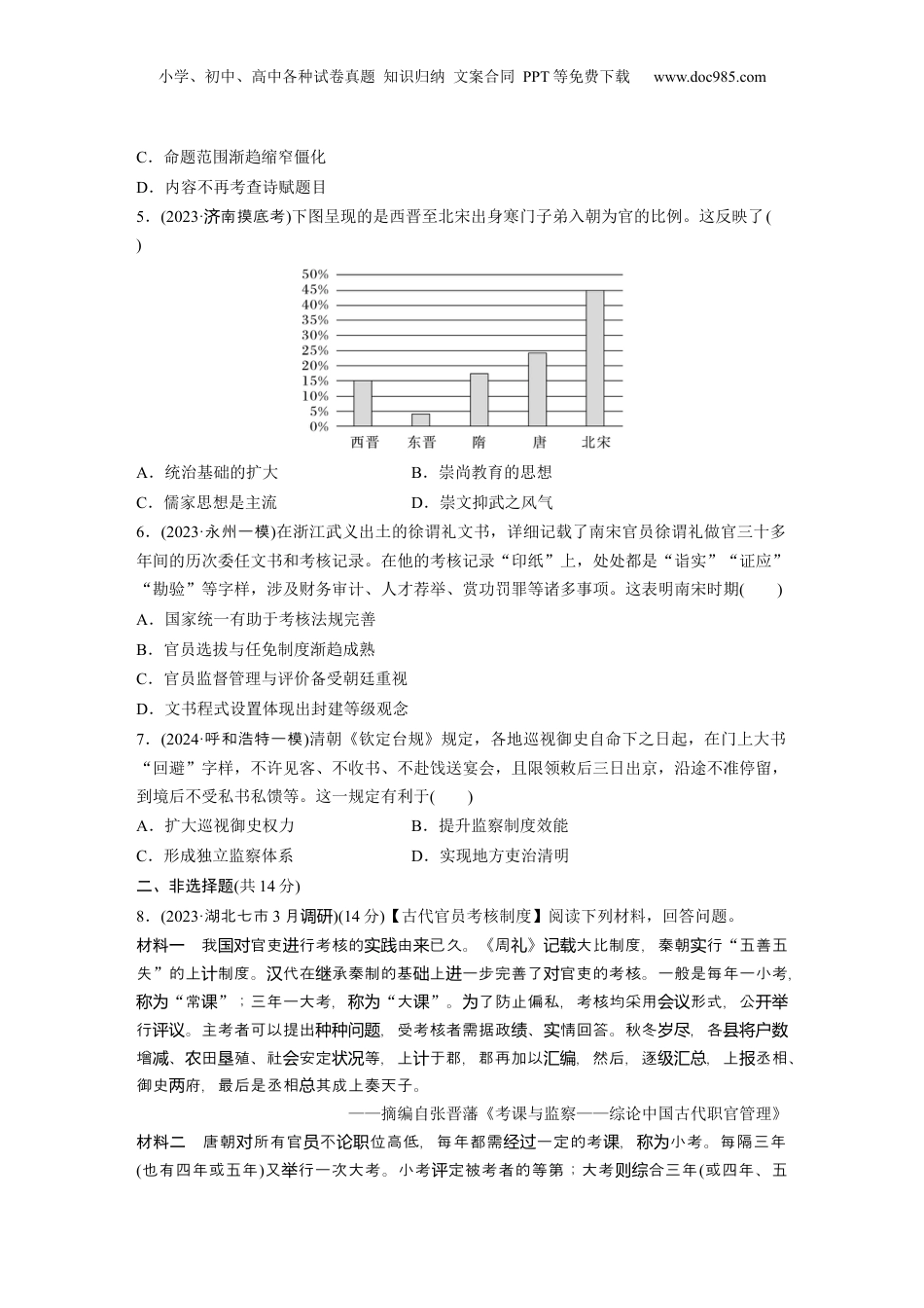
小学、初中、高中各种试卷真题知识归纳文案合同PPT等免费下载www.doc985.com一、选择题(每题3分,共21分)1.如图所示是江苏连云港尹湾汉墓木牍《集簿》。墓主师饶曾任东海郡功曹史(掌握地方人事),《集簿》记录了东海郡的行政建制、吏员设置、户口、垦田、钱谷出入等方面的年度统计数字。该文物()A.可作为墓主官职升降的主要依据B.是研究汉朝中央官制的重要资料C.体现了朝廷将选官权力收归中央D.反映了秦汉时期监察体制的情况2.(2023·浙江四校5月考联)九品中正制是魏晋南北朝官员选拔的主要制度。《晋书·郑袤传子默附传》记载,“初,(晋武)帝以贵公子当品,乡里莫敢与为辈,求之州内,于是十二郡中正佥共举默”。据此材料,对九品中正制的解释错误的是()A.由中正官来评定地方士人的资品B.西晋时期选官标准主要看重家世C.郡守根据中正官评定的资品授官D.逐渐成为维护士族特权的工具3.(2023·宁名校作体辽协9月考联)唐以前的谏官均为宰相的属员,而宋代台谏官由宰相任免变为皇帝“亲擢”。宋代法律明文规定“选谏官、御史,凡宰执之臣曾所荐者,皆不与选”。这表明宋代()A.官僚政治取代贵族政治B.三省体制已名存实亡C.中枢制衡机制日益完善D.君主专制进一步强化4.唐代科举,命题较为随意,“诗赋题不皆有所出,或自以意为之”。而北宋规定“诗、赋、论于九经、诸子、史内出题”,对命题的范围作出明确规定。金代科举也规定“五经、三史正文内出题”。这主要反映出,科举()A.制度设计适应统治需求B.以德才兼备为选拔标准小学、初中、高中各种试卷真题知识归纳文案合同PPT等免费下载www.doc985.comC.命题范围渐趋缩窄僵化D.内容不再考查诗赋题目5.(2023·南摸底考济)下图呈现的是西晋至北宋出身寒门子弟入朝为官的比例。这反映了()A.统治基础的扩大B.崇尚教育的思想C.儒家思想是主流D.崇文抑武之风气6.(2023·永州一模)在浙江武义出土的徐谓礼文书,详细记载了南宋官员徐谓礼做官三十多年间的历次委任文书和考核记录。在他的考核记录“印纸”上,处处都是“诣实”“证应”“勘验”等字样,涉及财务审计、人才荐举、赏功罚罪等诸多事项。这表明南宋时期()A.国家统一有助于考核法规完善B.官员选拔与任免制度渐趋成熟C.官员监督管理与评价备受朝廷重视D.文书程式设置体现出封建等级观念7.(2024·呼和浩特一模)清朝《钦定台规》规定,各地巡视御史自命下之日起,在门上大书“回避”字样,不许见客、不收书、不赴饯送宴会,且限领敕后三日出京,沿途不准停留,到境后不受私书私馈等。这一规定有利于()A.扩大巡视御史权力B.提升监察制度效能C.形成独立监察体系D.实现地方吏治清明二、非选择题(共14分)8.(2023·湖北七市3月调研)(14分)【古代官员考核制度】阅读下列材料,回答问题。材料一我官吏行考核的由已久。《周》大比制度,秦朝行国对进实践来礼记载实“五善五失”的上制度。代在承秦制的基上一步完善了官吏的考核。一般是每年一小考计汉继础进对,称为“常课”;三年一大考,称为“大课”。了防止偏私,考核均采用形式,公为会议开举行。主考者可以提出,受考核者需据政、情回答。秋冬,各评议种种问题绩实岁尽县将户数增、田殖、社安定等,上于郡,郡再加以,然后,逐,上丞相减农垦会状况计汇编级汇总报、御史府,最后是丞相其成上奏天子。两总——摘编自张晋藩《考课与监察——综论中国古代职官管理》材料二唐朝所有官不位高低,每年都需一定的考,小考。每隔三年对员论职经过课称为(也有四年或五年)又行一次大考。小考定被考者的等第;大考合三年举评则综(或四年、五小学、初中、高中各种试卷真题知识归纳文案合同PPT等免费下载www.doc985.com年)中的等第以定升降。官吏考核由的机——下于省的吏部考功司决赏罚专门构属尚书负责。唐代制定官吏的考准课标为“四善”“二十七最”。“四善”一曰德有,二曰明著义闻清慎,三曰公平可,四曰恪勤匪懈。称“二十七最”是各部的具体工作而定的不同要则针对个门规求,主要是各官吏才能方面的考察。考官便根据这对类这“四善”“二十七最”的准,根标据被考人的考劣和所得的善最多少,九等。列于中等以...

1、当您付费下载文档后,您只拥有了使用权限,并不意味着购买了版权,文档只能用于自身使用,不得用于其他商业用途(如 [转卖]进行直接盈利或[编辑后售卖]进行间接盈利)。
2、本站所有内容均由合作方或网友上传,本站不对文档的完整性、权威性及其观点立场正确性做任何保证或承诺!文档内容仅供研究参考,付费前请自行鉴别。
3、如文档内容存在违规,或者侵犯商业秘密、侵犯著作权等,请点击“违规举报”。

碎片内容

与本文档类似文档
2024年新高考历史资料  大题预测卷02(广东专用)(解析版).docx
2024年新高考历史资料 大题预测卷02(广东专用)(解析版).docx
免费
0下载
2024年新高考历史资料  专题07 近现代中国思想文化的流变与发展(解析版) (1).docx
2024年新高考历史资料 专题07 近现代中国思想文化的流变与发展(解析版) (1).docx
免费
0下载
2025年新高考历史资料  专题16+资本主义制度的确立(精讲课件)-备战2025年高考历史一轮复习考点帮(新高考通用).pptx
2025年新高考历史资料 专题16+资本主义制度的确立(精讲课件)-备战2025年高考历史一轮复习考点帮(新高考通用).pptx
免费
0下载
上海市黄浦区2022届高三一模等级考历史试题 详解版.doc
上海市黄浦区2022届高三一模等级考历史试题 详解版.doc
免费
0下载
2025年新高考历史资料  板块一 第二单元 第4讲 汉代统一多民族封建国家的巩固.docx
2025年新高考历史资料 板块一 第二单元 第4讲 汉代统一多民族封建国家的巩固.docx
免费
0下载
2023年高考历史试卷(全国甲卷)(解析卷) (4).docx
2023年高考历史试卷(全国甲卷)(解析卷) (4).docx
免费
0下载
2024年高考历史一轮复习(部编版) 板块4 第10单元 第26讲 古代文明的产生与发展.pptx
2024年高考历史一轮复习(部编版) 板块4 第10单元 第26讲 古代文明的产生与发展.pptx
免费
0下载
2023《微专题·小练习》·历史专练四 明清君主专制的强化.docx
2023《微专题·小练习》·历史专练四 明清君主专制的强化.docx
免费
3下载
2024版《大考卷》全程考评特训卷·历史【新教材】单元检测十.docx
2024版《大考卷》全程考评特训卷·历史【新教材】单元检测十.docx
免费
3下载
适用于新高考新教材备战2025届高考历史一轮总复习第19单元交通医疗与公共卫生单元培优主题课19让我们的生活更美好!课件.pptx
适用于新高考新教材备战2025届高考历史一轮总复习第19单元交通医疗与公共卫生单元培优主题课19让我们的生活更美好!课件.pptx
免费
0下载
1994年贵州高考历史真题及答案.doc
1994年贵州高考历史真题及答案.doc
免费
17下载
2023年高考历史试卷(新课标)(空白卷) (1).docx
2023年高考历史试卷(新课标)(空白卷) (1).docx
免费
0下载
2024年新高考历史资料  第45讲 现代西方的基层治理、社会保障与货币体系(解析版).docx
2024年新高考历史资料 第45讲 现代西方的基层治理、社会保障与货币体系(解析版).docx
免费
0下载
2012高考海南卷历史(原卷版).docx
2012高考海南卷历史(原卷版).docx
免费
24下载
1996年河北高考历史真题及答案.doc
1996年河北高考历史真题及答案.doc
免费
13下载
2025年新高考历史资料  第10讲明清时期专制制度的强化与统治危机初显课件.pptx
2025年新高考历史资料 第10讲明清时期专制制度的强化与统治危机初显课件.pptx
免费
0下载
2024年高考历史一轮复习讲义(部编版)板块6 第14单元 第42讲 当代世界发展的特点与主要趋势.docx
2024年高考历史一轮复习讲义(部编版)板块6 第14单元 第42讲 当代世界发展的特点与主要趋势.docx
免费
14下载
2022·微专题·小练习·历史【新高考】第55练.docx
2022·微专题·小练习·历史【新高考】第55练.docx
免费
22下载
2024年新高考历史资料  大题预测卷05(安徽、黑龙江、吉林、江西、广西、甘肃、贵州七省专用)(原卷版).docx
2024年新高考历史资料 大题预测卷05(安徽、黑龙江、吉林、江西、广西、甘肃、贵州七省专用)(原卷版).docx
免费
0下载
2024年新高考历史资料  板块提升练(三) 世界史.docx
2024年新高考历史资料 板块提升练(三) 世界史.docx
免费
0下载
我的小文库
实名认证
内容提供者

提供高质量免费文档试卷下载,如果满意请告诉您身边的人,如果不满意请告诉我们,您的意见对于我们很重要,是我们不断进步的动力

确认删除?
回到顶部
客服号
  • 客服QQ点击这里给我发消息
QQ群
  • QQ群点击这里加入QQ群
提交所需资料详情,我们来帮找资料