2025年新高考历史资料 第31讲 冷战与国际格局的演变(练习)(解析版).docx本文件免费下载 【共20页】

2025年新高考历史资料  第31讲 冷战与国际格局的演变(练习)(解析版).docx
2025年新高考历史资料  第31讲 冷战与国际格局的演变(练习)(解析版).docx
2025年新高考历史资料  第31讲 冷战与国际格局的演变(练习)(解析版).docx
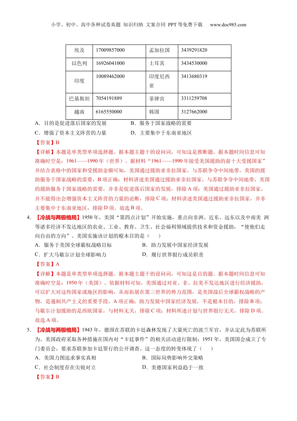
小学、初中、高中各种试卷真题知识归纳文案合同PPT等免费下载www.doc985.com第31讲冷战与国际格局的演变目录模拟·基础演练...........................................................................................................1重难·创新演练...........................................................................................................8真题·实战演练.........................................................................................................151.【冷战与两极格局】1967年某西方学者对20世纪60年代英国外交政策评价道:“试图从核武器中寻求影响力,与此同时却仰赖另一个国家;试图展现一流国家的力量,与此同时却只具备三流国家的军事实力;试图发挥全球影响力,与此同时却只拥有世界第七的军队。”该学者意在说明英国()A.大陆均衡政策维持困难B.帝国心结与国家实力脱节C.殖民体系崩溃不可避免D.冷战策略调整是历史必然【答案】B【详解】本题是单类型单项选择题,据题干设问词可知是本质题,据材料时间信息得出准确时空是:二战后英国。据材料可知60年代英国想增强自身的国际影响力,试图回到帝国时代,但是实力又不允许,说明帝国心结与国家实力脱节,B项正确;大陆均势政策是在二战前实行的,排除A项;二战后殖民体系瓦解,排除C项;材料和冷战策略无关,且冷战策略调整并不是历史必然,排除D项。故选B项。2.【冷战与两极格局】20世纪70年代前期,美苏贸易有了很大的发展。尼克松主张把美苏间的贸易同限制战略武器谈判和苏联在越南、中东、柏林等问题上的让步与合作联系起来。这表明()A.冷战开始蔓延到贸易领域B.美苏贸易营造合作氛围C.经济政策服务于争霸需要D.美苏争霸处于美攻苏守【答案】C【详解】本题为单类型单项选择题。根据设问可知,这是本质题。时空范围为20世纪70年代前期。根据材料可知,美国企图通过贸易限制苏联的政治、外交行为,这表明经济政策服务于争霸需要,C项正确;冷战一开始就涉及贸易领域,排除A项;合作是基于双方实际利益的需要,不是贸易发展的结果,排除B项;当时的争霸形势是苏攻美守,排除D项。故选C项。3.【冷战与两极格局】如表统计了1961—1990年接受美国援助的前十大受援国家及援助金额情况。据此可知,美国的援助()国家金额(单位:美元)国家金额(单位:美元)小学、初中、高中各种试卷真题知识归纳文案合同PPT等免费下载www.doc985.com埃及17009857000孟加拉国3439291820以色列16926041000土耳其3434530000印度10089462000印度尼西亚3413680319巴基斯坦7054191889菲律宾3311259708越南6165550000韩国3127662000A.目的是促进落后国家的发展B.服务于国家战略的需要C.增强了资本主义阵营的力量D.主要集中于东南亚地区【答案】B【详解】本题是单类型单项选择题。据本题主题干的设问词,可知这是推断题。据本题时间信息可知准确时空是:1961——1990年(世界)。据材料“1961——1990年接受美国援助的前十大受援国家”并结合表格中的国家和受援助金额可知,美国通过援助亚非拉国家,与苏联争夺中间地带,美国的援助服务于国家战略的需要,B项正确;材料讲述美国通过援助亚非拉国家,与苏联争夺中间地带,美国的援助服务于国家战略的需要,并非是促进落后国家的发展,排除A项;美国通过援助亚非拉国家,并不能得出会增强资本主义阵营的力量的论断,排除C项;材料讲述美国通过援助亚非拉国家,并非主要集中于东南亚地区,排除D项。故选B项。4.【冷战与两极格局】1950年,美国“第四点计划”开始实施,重点向非洲、近东、远东以及中南美洲等诸多经济不发达地区的农业、工业、教育、卫生、社会福利领域提供技术和资金援助,“使他们走向自由的方向”。美国实施该计划的根本目的是()A.服务于美国全球霸权战略目标B.助力发展中国家经济发展C.扩大马歇尔计划全球影响力D.履行世界银行成员职责【答案】A【详解】本题是单类型单项选择题。据本题主题干的设问词,可知这是目的题。据本题时间信息可知准确时空是:1950年(美国)。依据材料可知,美国通过对亚、非、...

1、当您付费下载文档后,您只拥有了使用权限,并不意味着购买了版权,文档只能用于自身使用,不得用于其他商业用途(如 [转卖]进行直接盈利或[编辑后售卖]进行间接盈利)。
2、本站所有内容均由合作方或网友上传,本站不对文档的完整性、权威性及其观点立场正确性做任何保证或承诺!文档内容仅供研究参考,付费前请自行鉴别。
3、如文档内容存在违规,或者侵犯商业秘密、侵犯著作权等,请点击“违规举报”。

碎片内容

与本文档类似文档
2024年新高考历史资料  大题预测卷02(广东专用)(解析版).docx
2024年新高考历史资料 大题预测卷02(广东专用)(解析版).docx
免费
0下载
2024年新高考历史资料  专题07 近现代中国思想文化的流变与发展(解析版) (1).docx
2024年新高考历史资料 专题07 近现代中国思想文化的流变与发展(解析版) (1).docx
免费
0下载
2025年新高考历史资料  专题16+资本主义制度的确立(精讲课件)-备战2025年高考历史一轮复习考点帮(新高考通用).pptx
2025年新高考历史资料 专题16+资本主义制度的确立(精讲课件)-备战2025年高考历史一轮复习考点帮(新高考通用).pptx
免费
0下载
上海市黄浦区2022届高三一模等级考历史试题 详解版.doc
上海市黄浦区2022届高三一模等级考历史试题 详解版.doc
免费
0下载
2025年新高考历史资料  板块一 第二单元 第4讲 汉代统一多民族封建国家的巩固.docx
2025年新高考历史资料 板块一 第二单元 第4讲 汉代统一多民族封建国家的巩固.docx
免费
0下载
2023年高考历史试卷(全国甲卷)(解析卷) (4).docx
2023年高考历史试卷(全国甲卷)(解析卷) (4).docx
免费
0下载
2024年高考历史一轮复习(部编版) 板块4 第10单元 第26讲 古代文明的产生与发展.pptx
2024年高考历史一轮复习(部编版) 板块4 第10单元 第26讲 古代文明的产生与发展.pptx
免费
0下载
2023《微专题·小练习》·历史专练四 明清君主专制的强化.docx
2023《微专题·小练习》·历史专练四 明清君主专制的强化.docx
免费
3下载
2024版《大考卷》全程考评特训卷·历史【新教材】单元检测十.docx
2024版《大考卷》全程考评特训卷·历史【新教材】单元检测十.docx
免费
3下载
适用于新高考新教材备战2025届高考历史一轮总复习第19单元交通医疗与公共卫生单元培优主题课19让我们的生活更美好!课件.pptx
适用于新高考新教材备战2025届高考历史一轮总复习第19单元交通医疗与公共卫生单元培优主题课19让我们的生活更美好!课件.pptx
免费
0下载
1994年贵州高考历史真题及答案.doc
1994年贵州高考历史真题及答案.doc
免费
17下载
2023年高考历史试卷(新课标)(空白卷) (1).docx
2023年高考历史试卷(新课标)(空白卷) (1).docx
免费
0下载
2024年新高考历史资料  第45讲 现代西方的基层治理、社会保障与货币体系(解析版).docx
2024年新高考历史资料 第45讲 现代西方的基层治理、社会保障与货币体系(解析版).docx
免费
0下载
2012高考海南卷历史(原卷版).docx
2012高考海南卷历史(原卷版).docx
免费
24下载
1996年河北高考历史真题及答案.doc
1996年河北高考历史真题及答案.doc
免费
13下载
2025年新高考历史资料  第10讲明清时期专制制度的强化与统治危机初显课件.pptx
2025年新高考历史资料 第10讲明清时期专制制度的强化与统治危机初显课件.pptx
免费
0下载
2024年高考历史一轮复习讲义(部编版)板块6 第14单元 第42讲 当代世界发展的特点与主要趋势.docx
2024年高考历史一轮复习讲义(部编版)板块6 第14单元 第42讲 当代世界发展的特点与主要趋势.docx
免费
14下载
2022·微专题·小练习·历史【新高考】第55练.docx
2022·微专题·小练习·历史【新高考】第55练.docx
免费
22下载
2024年新高考历史资料  大题预测卷05(安徽、黑龙江、吉林、江西、广西、甘肃、贵州七省专用)(原卷版).docx
2024年新高考历史资料 大题预测卷05(安徽、黑龙江、吉林、江西、广西、甘肃、贵州七省专用)(原卷版).docx
免费
0下载
2024年新高考历史资料  板块提升练(三) 世界史.docx
2024年新高考历史资料 板块提升练(三) 世界史.docx
免费
0下载
我的小文库
实名认证
内容提供者

提供高质量免费文档试卷下载,如果满意请告诉您身边的人,如果不满意请告诉我们,您的意见对于我们很重要,是我们不断进步的动力

确认删除?
回到顶部
客服号
  • 客服QQ点击这里给我发消息
QQ群
  • QQ群点击这里加入QQ群
提交所需资料详情,我们来帮找资料