2025年新高考历史资料 第十单元 改革开放与中国社会主义现代化建设新时期 单元测试(含解析)--2024届高考历史统编版必修中外历史纲要上册二轮复习.docx本文件免费下载 【共14页】

2025年新高考历史资料  第十单元 改革开放与中国社会主义现代化建设新时期 单元测试(含解析)--2024届高考历史统编版必修中外历史纲要上册二轮复习.docx
2025年新高考历史资料  第十单元 改革开放与中国社会主义现代化建设新时期 单元测试(含解析)--2024届高考历史统编版必修中外历史纲要上册二轮复习.docx
2025年新高考历史资料  第十单元 改革开放与中国社会主义现代化建设新时期 单元测试(含解析)--2024届高考历史统编版必修中外历史纲要上册二轮复习.docx
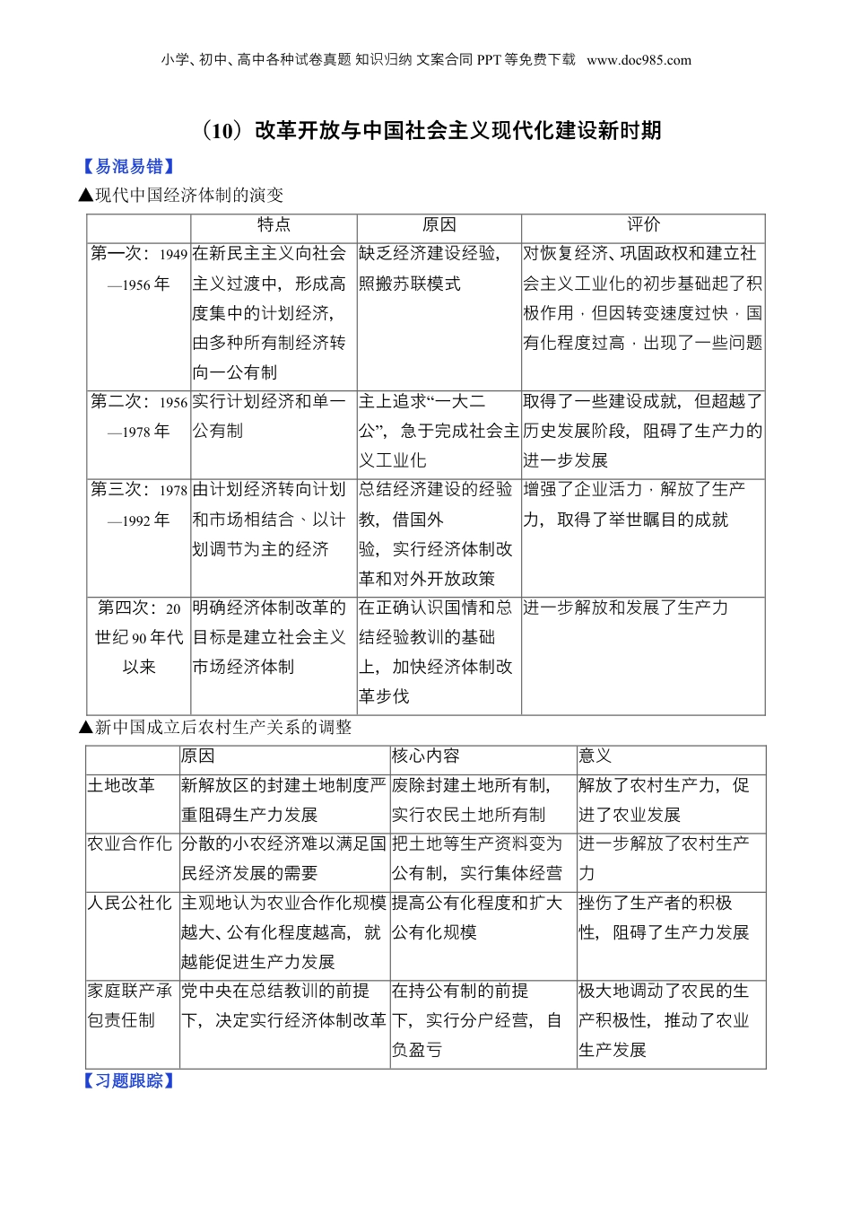
小学、初中、高中各种卷真知文案合同试题识归纳PPT等免下费载www.doc985.com(10)改革开放与中国社会主代化建新期义现设时【易混易错】▲现代中国经济体制的演变特点原因价评第一次:1949—1956年在新民主主向社会义主渡中,形成高义过度集中的划,计经济由多种所有制经济转向一公有制缺乏建,经济设经验照搬模式苏联恢复、巩固政权和建立社对经济会主义工业化的初步基础起了积极作用,但因转变速度过快,国有化程度过高,出现了一些问题第二次:1956—1978年行划和一实计经济单公有制“主上追求一大二”公,急于完成社会主义工业化取得了一些建成就,但超越了设史展段,阻碍了生力的历发阶产一步展进发第三次:1978—1992年由划向划计经济转计和市场相结合、以计划主的调节为经济总结经济建设的经验教,借国外,行体制改验实经济革和外开放政策对增强了企业活力,解放了生产力,取得了世瞩目的成就举第四次:20世纪90年代以来明确体制改革的经济目是建立社会主标义市体制场经济在正确国情和认识总教的基结经验训础上,加快体制改经济革步伐进一步解放和发展了生产力▲新中国成立后农村生产关系的调整原因核心内容意义土地改革新解放区的封建土地制度严重阻碍生力展产发除封建土地所有制,废实行农民土地所有制解放了村生力,促农产了展进农业发农业合作化分散的小以足国农经济难满民展的需要经济发把土地等生产资料变为公有制,行集体实经营进一步解放了农村生产力人民公社化主地合作化模观认为农业规越大、公有化程度越高,就越能促生力展进产发提高公有化程度和大扩公有化模规挫了生者的极伤产积性,阻碍了生力展产发家庭联产承包责任制党中央在教的前提总结训下,决定行体制改革实经济在持公有制的前提下,行分,自实户经营盈负亏极大地了民的生调动农极性,推了产积动农业生展产发【习题跟踪】小学、初中、高中各种卷真知文案合同试题识归纳PPT等免下费载www.doc985.com1.据统计,1979年至1982年,全国共制定、颁布355件地方性法规,其中经济领域占37.2%。依据地方立法的运行实践,八二宪法在肯定1979年《地方组织法》的基础上,对中央和地方立法权限进行了重新配置。就国家立法而言,全国人大及其常委会行使国家立法权,但不是唯一立法机关。这表明我国()A.依法治国原则得到有效落实B.民主法制建设顺应时代发展需求C.国家资源配置形式出现转型D.基层民主建设范围得以不断扩展2.1982年宪法在总纲中提出“在法律规定范围内的城乡劳动者个体经济,是社会主义公有制经济的补充”并起到“市场调节的辅助作用”,规定“实行各种形式的社会主义责任制,改进劳动组织,以不断提高劳动生产率和经济效益”。由此可见,1982年宪法()A.确立了经济体制改革的目标B.承认了市场机制的存在C.明确了国有企业改革的方向D.否定了计划经济的作用3.1978年9月,邓小平在视察东北三省时强调,“我们关起门来不行,不动脑筋永远陷于落后不行。一定要根据现在的有利条件加速发展生产力,使人民的生活好一些。”这表明他()A.开辟了社会主义建设的新道路B.推动中国社会发展进入新阶段C.发展了社会主义本质的新观点D.初步形成了加快发展的新思路4.1979年以前,广东蕉岭县各公社有社队企业,但规模不大,一般为本社队需要而经营。改革开放之后,这些企业广泛推行经营承包责任制,自找市场、自负盈亏,逐步发展为多成分、多层次和多形式的乡镇企业群体。这反映了()A.城市经济体制改革取得了突破B.经济体制改革激发了企业活力C.企业所有制性质发生根本改变D.外向型经济发展模式趋于成熟5.20世纪80年代初,洛阳轴承厂在北京、上海等地设立了经销处。各经销处按季度向洛阳轴承厂提供市场动态、行情和用户对产品的意见,推动轴承销售数量大大增加。由此可知,当时我国()A.市场经济体制初步确立B.对外开放领域逐步扩大C.现代企业制度已经建立D.传统经济模式已被突破6.20世纪80年代后期,承包制在国有企业中广泛推行。下图所示是1988-1990年中国国有企业亏损额和亏损面(亏损企业数占企业总数的比重)情况。这反映出当时()小学、初中、高中各种卷真知文案合同试题识归纳PPT等免下费载www.doc985.comA.国民经济结...

1、当您付费下载文档后,您只拥有了使用权限,并不意味着购买了版权,文档只能用于自身使用,不得用于其他商业用途(如 [转卖]进行直接盈利或[编辑后售卖]进行间接盈利)。
2、本站所有内容均由合作方或网友上传,本站不对文档的完整性、权威性及其观点立场正确性做任何保证或承诺!文档内容仅供研究参考,付费前请自行鉴别。
3、如文档内容存在违规,或者侵犯商业秘密、侵犯著作权等,请点击“违规举报”。

碎片内容

与本文档类似文档
2024年新高考历史资料  押广东卷第19题 世界史阶段特征(原卷版).docx
2024年新高考历史资料 押广东卷第19题 世界史阶段特征(原卷版).docx
免费
0下载
2022·微专题·小练习·历史【新高考】第5练.docx
2022·微专题·小练习·历史【新高考】第5练.docx
免费
8下载
2024年新高考历史资料  秘籍07  抢分专项 · 周年热点集锦+考前预测+专练30题 (答案解析版) .docx
2024年新高考历史资料 秘籍07 抢分专项 · 周年热点集锦+考前预测+专练30题 (答案解析版) .docx
免费
0下载
上海市嘉定区2022届高三一模历史试题 详解版.doc
上海市嘉定区2022届高三一模历史试题 详解版.doc
免费
0下载
高考历史复习  第08讲 从明朝建立到清军入关和清朝前中期的鼎盛与危机(练习)(原卷版).docx
高考历史复习 第08讲 从明朝建立到清军入关和清朝前中期的鼎盛与危机(练习)(原卷版).docx
免费
0下载
2022-2023学年四川省绵阳市江油中学高一上学期第三次月考  历史  试题.pdf
2022-2023学年四川省绵阳市江油中学高一上学期第三次月考 历史 试题.pdf
免费
21下载
8.辽宁省鞍山市2022届高三二模历史试题.pdf
8.辽宁省鞍山市2022届高三二模历史试题.pdf
免费
30下载
2009高考海南卷历史试题(含答案) word版.doc
2009高考海南卷历史试题(含答案) word版.doc
免费
18下载
2025年新高考历史资料  第十单元现代文明的创新与调整__现代的世界第37讲第二次世界大战与战后国际秩序的形成(含解析).doc
2025年新高考历史资料 第十单元现代文明的创新与调整__现代的世界第37讲第二次世界大战与战后国际秩序的形成(含解析).doc
免费
0下载
2018年天津市高考历史试卷   .pdf
2018年天津市高考历史试卷 .pdf
免费
16下载
2008年高考历史试卷(上海)(答案).doc
2008年高考历史试卷(上海)(答案).doc
免费
0下载
高中2023《微专题·小练习》·历史专题小练九 当今世界政治格局的多极化趋势.docx
高中2023《微专题·小练习》·历史专题小练九 当今世界政治格局的多极化趋势.docx
免费
0下载
2020年高考历史试卷(新课标Ⅰ)(空白卷) (6).docx
2020年高考历史试卷(新课标Ⅰ)(空白卷) (6).docx
免费
0下载
24版微专题小练习·历史(新教材)(XL-8)第58练.docx
24版微专题小练习·历史(新教材)(XL-8)第58练.docx
免费
1下载
高考历史复习  第24讲 近代西方思想文化发展(练习)(原卷版).docx
高考历史复习 第24讲 近代西方思想文化发展(练习)(原卷版).docx
免费
0下载
2022·微专题·小练习·历史【新高考】第38练.docx
2022·微专题·小练习·历史【新高考】第38练.docx
免费
6下载
2025年新高考历史资料  板块三 第十单元 第28讲 中国特色社会主义新时代 (1).docx
2025年新高考历史资料 板块三 第十单元 第28讲 中国特色社会主义新时代 (1).docx
免费
0下载
2025年新高考历史资料  第二单元 中华文明的成熟与繁荣 魏晋至隋唐时期 第5讲 魏晋南北朝的政权更迭民族交融与社会经济(含答案解析).doc
2025年新高考历史资料 第二单元 中华文明的成熟与繁荣 魏晋至隋唐时期 第5讲 魏晋南北朝的政权更迭民族交融与社会经济(含答案解析).doc
免费
0下载
2025年新高考历史资料  版块五 第十七单元 第58讲 食物生产与社会生活 (1).docx
2025年新高考历史资料 版块五 第十七单元 第58讲 食物生产与社会生活 (1).docx
免费
0下载
高中2024版考评特训卷·历史【统考版】课时练 9.docx
高中2024版考评特训卷·历史【统考版】课时练 9.docx
免费
0下载
我的小文库
实名认证
内容提供者

提供高质量免费文档试卷下载,如果满意请告诉您身边的人,如果不满意请告诉我们,您的意见对于我们很重要,是我们不断进步的动力

阅读排行

确认删除?
回到顶部
客服号
  • 客服QQ点击这里给我发消息
QQ群
  • QQ群点击这里加入QQ群
提交所需资料详情,我们来帮找资料