2025年新高考历史资料 (三) 核心素养之必要途径——史料实证.docx本文件免费下载 【共8页】

2025年新高考历史资料  (三) 核心素养之必要途径——史料实证.docx
2025年新高考历史资料  (三) 核心素养之必要途径——史料实证.docx
2025年新高考历史资料  (三) 核心素养之必要途径——史料实证.docx
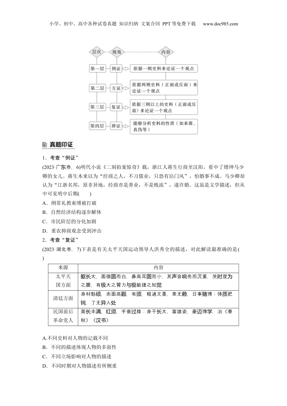
小学、初中、高中各种试卷真题知识归纳文案合同PPT等免费下载www.doc985.com(三)核心素养之必要途径——史料实证史料实证是指对获取的史料进行辨析,并运用可信的史料努力重现历史真实的态度与方法。史料指能记录或反映过去发生、存在过的事情的文字记载和一切物品,大体分文献、实物、口述和图像四类。实证是研究历史问题的基本方法之一,通过对史料进行收集、整理和辨析,进而形成历史结论。1.内涵阐释水平质量描述表现要点关键学习行为水平1能够区分史料的不同类型;在解答某一历史问题时,能够尝试从多种渠道获取与该问题相关的史料;能够从所获得的史料中提取有关的信息(1)知道史料类型;(2)多渠道获取史料;(3)提取信息例证:筛选整理,举证说明水平2能够认识不同类型的史料所具有的不同价值;明确史料在历史叙述中的基础作用;在对史事与现实问题进行论述的过程中,能够尝试运用史料作为证据论证自己的观点(1)判断史料价值;(2)具有证据意识水平3在探究特定历史问题时,能够对史料进行整理和辨析;能够利用不同类型史料,对所探究的问题进行互证,形成对该问题更全面的了解(1)整理和辨析史料;(2)用史料互证互证:相互验证,合理解释水平4能够比较、分析不同来源的史料;能够在了解史料作者意图的基础上利用史料;在对历史和现实问题进行独立探究的过程中,能够恰当地运用史料对所探究问题进行论述(1)比较分析史料;(2)辨别史料立场;(3)运用史料进行论述辨证:辨别考证,评述历史2.命题视角小学、初中、高中各种试卷真题知识归纳文案合同PPT等免费下载www.doc985.com1.考查“例证”(2023·广卷,东6)明代小说《二刻拍案惊奇》载,浙江人蒋生行商至汉阳,看中了缙绅马少卿的女儿。蒋生本来以为“经商之人,不习儒业,只恐有玷门风”,怕婚事不成。马少卿却认为“江浙名邦,原非异地,经商亦是善业,不是贱流”,遂许婚。这虽是文学描述,但从中可见明中后期()A.纲常礼教束缚被打破B.自然经济结构逐步解体C.市民阶层的分化加剧D.重农抑商观念受到冲击2.考查“复证”(2023·湖北卷,7)下表是有关太平天国运动领导人洪秀全的描述,对此解读最准确的是()来源内容太平天国方面大,面微而白,鼻高耳而小,其音亮而沉重,笑屋躯长圆圆声响时为之震,有大之膂力敏捷之知极与极觉清廷方面身材魁,赤面高,有,粗通文墨,素无,日事博;体肥硕颧须赖赌质,了无人钝异处民国前后革命党人面丰,,手垂膝;身干大,富雄姿,豪博,治《春长满红须过长迈学秋》《》汉书A.不同史料对人物的记载不同B.不同的描述体现人物的多面性C.不同立场影响对人物的描述D.不同时期对人物描述有所侧重小学、初中、高中各种试卷真题知识归纳文案合同PPT等免费下载www.doc985.com3.考查“辨证”(2021·山卷,东19)(17分)阅读材料,回答问题。英国在衰退吗?有者,学认为1870—1910年代的英日走向衰退,英的在衰退?要究一国渐国真吗研这问题,我如何使用下面几史料,又告我什?们应该则它会诉们么材料一有英工生的一据关国业产组数甲:1873—1913年英工生情表国业产况统计1873年1883年1893年1903年1913年工占民生业产值国的比例产总值(%)40404143—生量铁产(千吨)667186667089907810425粗量钢产(千吨)5822040299751157787煤炭量产(百万吨)130166167234292乙:1913年英、美、德器品占世界的比例电产总额丙:1870-1913年英、美、法、德在世界工生中所占比例业产——据[英]B.R.米切尔《世界历史统计》等材料二案例:坎布里的衰亚兴13-17世,坎布里一直是英北部的重地,很早就利用水力行生。纪亚国纺织业进产1780年代以后,坎布里使用水力机和水力布机行生的工越越多,亚纺纱织进产厂来19世纪中期,的展到鼎盛,由于少使用蒸汽力,自它纺织业发达较动约1870年代起,在外的激内烈下,坎布里的逐走向衰弱,到竞争亚纺织业渐20世初已全面落。纪没——[英]约翰·马歇尔《坎布里亚工业化的阶段》材料三小学、初中、高中各种试卷真题知识归纳文案合同PPT等免费下载www.doc985.com(1)材料一这类史料对我们研究的问题是必需的吗?说明你的理由。(3分)(2)材料一中的三则数据对英国经济状况的反映相互矛盾吗...

1、当您付费下载文档后,您只拥有了使用权限,并不意味着购买了版权,文档只能用于自身使用,不得用于其他商业用途(如 [转卖]进行直接盈利或[编辑后售卖]进行间接盈利)。
2、本站所有内容均由合作方或网友上传,本站不对文档的完整性、权威性及其观点立场正确性做任何保证或承诺!文档内容仅供研究参考,付费前请自行鉴别。
3、如文档内容存在违规,或者侵犯商业秘密、侵犯著作权等,请点击“违规举报”。

碎片内容

与本文档类似文档
2023《微专题·小练习》·历史专练二十六 古代手工业的进步.docx
2023《微专题·小练习》·历史专练二十六 古代手工业的进步.docx
免费
30下载
高考历史专题04  明清社会转型(学生卷)- 2024年高考真题和模拟题历史分类汇编(全国通用).docx
高考历史专题04 明清社会转型(学生卷)- 2024年高考真题和模拟题历史分类汇编(全国通用).docx
免费
0下载
2024年新高考历史资料  近代战争与西方文化的扩张专项练习--2024届高三历史统编版二轮复习原卷版.docx
2024年新高考历史资料 近代战争与西方文化的扩张专项练习--2024届高三历史统编版二轮复习原卷版.docx
免费
0下载
2024版《大考卷》全程考评特训卷·历史【新教材】单元检测八.docx
2024版《大考卷》全程考评特训卷·历史【新教材】单元检测八.docx
免费
23下载
精品解析:2025届上海市奉贤区高三上学期一模历史试题(原卷版).docx
精品解析:2025届上海市奉贤区高三上学期一模历史试题(原卷版).docx
免费
0下载
高考历史复习  单元突破卷05  晚清时期的内忧外患与救亡图存(原卷版) .docx
高考历史复习 单元突破卷05 晚清时期的内忧外患与救亡图存(原卷版) .docx
免费
0下载
2016高考海南卷历史试题(含答案).pdf
2016高考海南卷历史试题(含答案).pdf
免费
17下载
2023《微专题·小练习》·历史滚动训练二(必修一、二).docx
2023《微专题·小练习》·历史滚动训练二(必修一、二).docx
免费
28下载
高考历史五年真题专题16  选择性必修3 文化交流与传播( 解析版).docx
高考历史五年真题专题16 选择性必修3 文化交流与传播( 解析版).docx
免费
0下载
适用于新高考新教材备战2025届高考历史一轮总复习第7单元中国共产党成立与新民主主义革命的探索和胜利课时练第22讲人民解放战争课件.pptx
适用于新高考新教材备战2025届高考历史一轮总复习第7单元中国共产党成立与新民主主义革命的探索和胜利课时练第22讲人民解放战争课件.pptx
免费
0下载
高中2022·微专题·小练习·历史【新高考】专题小练12.docx
高中2022·微专题·小练习·历史【新高考】专题小练12.docx
免费
0下载
2024年新高考历史资料  高考热点01 红色党史,逐梦征程(练习)(原卷版).docx
2024年新高考历史资料 高考热点01 红色党史,逐梦征程(练习)(原卷版).docx
免费
0下载
上海市虹口区2014年高三第二学期期中(二模)学科质量检测历史试题及答案(word版).doc
上海市虹口区2014年高三第二学期期中(二模)学科质量检测历史试题及答案(word版).doc
免费
0下载
2023《微专题·小练习》·历史·新教材专题小练 15.docx
2023《微专题·小练习》·历史·新教材专题小练 15.docx
免费
5下载
高考历史复习  专题02 秦汉统一多民族国家的建立和巩固(好题冲关)(解析版).docx
高考历史复习 专题02 秦汉统一多民族国家的建立和巩固(好题冲关)(解析版).docx
免费
0下载
高中2023《微专题·小练习》·历史·新教材第26练.docx
高中2023《微专题·小练习》·历史·新教材第26练.docx
免费
0下载
2013年高考历史试卷(新课标Ⅱ)(空白卷) (9).docx
2013年高考历史试卷(新课标Ⅱ)(空白卷) (9).docx
免费
0下载
高考历史专题14 二战后的世界(原卷卷).docx
高考历史专题14 二战后的世界(原卷卷).docx
免费
0下载
2025年新高考历史资料  版块五 第十七单元 阶段贯通17 经济与社会生活.pptx
2025年新高考历史资料 版块五 第十七单元 阶段贯通17 经济与社会生活.pptx
免费
0下载
2023《大考卷》二轮专项分层特训卷·历史【新教材】高频考点12.docx
2023《大考卷》二轮专项分层特训卷·历史【新教材】高频考点12.docx
免费
3下载
我的小文库
实名认证
内容提供者

提供高质量免费文档试卷下载,如果满意请告诉您身边的人,如果不满意请告诉我们,您的意见对于我们很重要,是我们不断进步的动力

阅读排行

确认删除?
回到顶部
客服号
  • 客服QQ点击这里给我发消息
QQ群
  • QQ群点击这里加入QQ群
提交所需资料详情,我们来帮找资料