2025年新高考历史资料 训练11 新高考命题情境——学习情境.docx本文件免费下载 【共6页】

2025年新高考历史资料  训练11 新高考命题情境——学习情境.docx
2025年新高考历史资料  训练11 新高考命题情境——学习情境.docx
2025年新高考历史资料  训练11 新高考命题情境——学习情境.docx
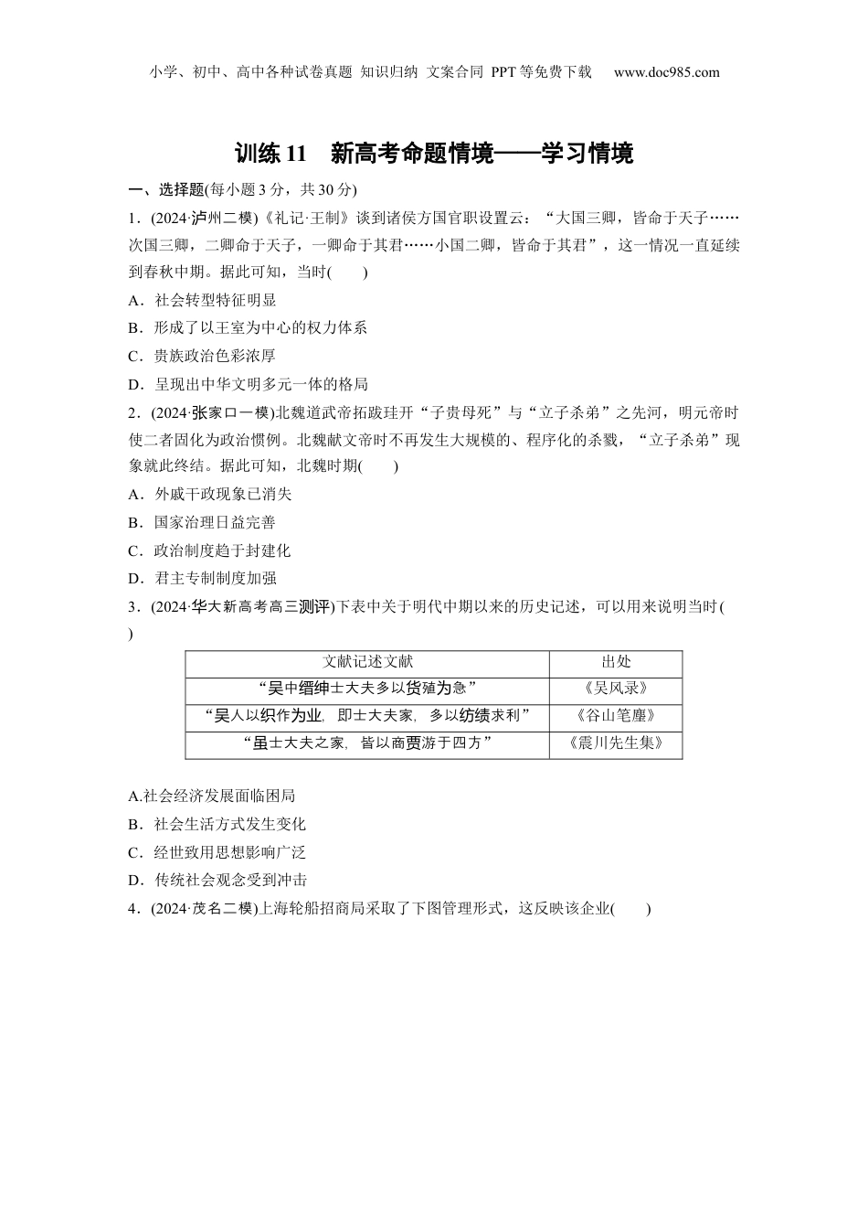
小学、初中、高中各种试卷真题知识归纳文案合同PPT等免费下载www.doc985.com训练11新高考命题情境——学习情境一、选择题(每小题3分,共30分)1.(2024·州二模泸)《礼记·王制》谈到诸侯方国官职设置云:“大国三卿,皆命于天子……次国三卿,二卿命于天子,一卿命于其君……小国二卿,皆命于其君”,这一情况一直延续到春秋中期。据此可知,当时()A.社会转型特征明显B.形成了以王室为中心的权力体系C.贵族政治色彩浓厚D.呈现出中华文明多元一体的格局2.(2024·家口一模张)北魏道武帝拓跋珪开“子贵母死”与“立子杀弟”之先河,明元帝时使二者固化为政治惯例。北魏献文帝时不再发生大规模的、程序化的杀戮,“立子杀弟”现象就此终结。据此可知,北魏时期()A.外戚干政现象已消失B.国家治理日益完善C.政治制度趋于封建化D.君主专制制度加强3.(2024·大新高考高三华测评)下表中关于明代中期以来的历史记述,可以用来说明当时()文献记述文献出处“中士大夫多以殖急吴缙绅货为”《吴风录》“人以作,即士大夫家,多以求利吴织为业纺绩”《谷山笔麈》“士大夫之家,皆以商游于四方虽贾”《震川先生集》A.社会经济发展面临困局B.社会生活方式发生变化C.经世致用思想影响广泛D.传统社会观念受到冲击4.(2024·茂名二模)上海轮船招商局采取了下图管理形式,这反映该企业()小学、初中、高中各种试卷真题知识归纳文案合同PPT等免费下载www.doc985.comA.兼具近代性与传统性B.受外来资本控制C.避免了官商利益冲突D.有较强的独立性5.(2024·湖南新高考高三考联)护法运动期间,孙中山多次向美、日、英、法、德等国寻求援助,希望列强承认并支持南方政府,但各国均只承认北京政府,视孙中山为叛乱者。这()A.表明瓜分中国的同盟再次形成B.促使孙中山民主革命思想转变C.体现列强维护中国统一的决心D.成为护法运动失败的根本原因6.(2024·深二模圳)1952年5月,华东区城乡物资交流大会在上海召开。国营企业与合作社遵循“对热门畅销货,不应抢先购买,对滞销货,应带头购进”的原则,将豆类、山货类、药材类等近百种产品的经营权,全部留给私营商户经营贩卖。这一举措()A.标志着公私合营政策的实行B.适应了“一五”计划的需要C.践行了新民主主义经济政策D.优化了国家的产业结构7.(2024·坊二模潍)如图为公元2世纪印度地区出现的犍陀罗佛教艺术雕像。图中宙斯之子赫拉克勒斯一手握金刚杵,一手持拂尘,身着希腊式服装,以佛教护法的身份出现在释迦牟尼的身旁。该雕像()A.体现了佛教艺术西传的影响小学、初中、高中各种试卷真题知识归纳文案合同PPT等免费下载www.doc985.comB.反映了种姓制度浸染佛教艺术C.凸显了印度文明世俗化倾向D.提供了东西方交流的一手史料8.(2024·宁德三模)在中世纪,欧洲大学的入学者基本不受国别地域、意识形态的影响。16世纪中期以来,欧洲不少国家或地区要求大学入学者,不但要宣誓效忠于本地教会,还须效忠于世俗统治者。这一变化导致()A.世俗王权与神权冲突加剧B.宗教改革成果遭到削弱C.欧洲地区的文化交流受限D.大学办学模式开始转变9.(2023·厦高三门质检)1992年9月,第十次不结盟运动首脑会议强调,不结盟国家要求建立的是基于和平、安全、经济和社会公正的世界新秩序,并要求国际社会通过“公开和建设性的对话”建立新的关系。据此可知,不结盟运动()A.加速了两极格局的解体B.提高了第三世界的政治地位C.聚焦了发展中国家发展D.瓦解了资本主义的殖民体系10.(2024·南通三模)20世纪80年代,由于发达国家实行通货紧缩政策,以及高技术产业的发展减少了对某些初级产品的需求,世界市场上初级产品的价格随之大幅度低落,这对发展中国家的打击十分沉重。这主要反映出()A.全球化进程中的南北差距B.经济衰退冲击国际金融秩序C.世界经济重心的转移趋势D.世界多极化的趋势前景黯淡二、非选择题(共14分)11.(14分)阅读材料,完成下列要求。材料某中展中古代役制度的究性,下表是三小展示的材料和所得的学开国赋研学习个组结。论组别材料结论代汉组代主要包括:按土地征收的汉赋税“租”和按人口征收的“赋”。田租方面,文帝鼓...

1、当您付费下载文档后,您只拥有了使用权限,并不意味着购买了版权,文档只能用于自身使用,不得用于其他商业用途(如 [转卖]进行直接盈利或[编辑后售卖]进行间接盈利)。
2、本站所有内容均由合作方或网友上传,本站不对文档的完整性、权威性及其观点立场正确性做任何保证或承诺!文档内容仅供研究参考,付费前请自行鉴别。
3、如文档内容存在违规,或者侵犯商业秘密、侵犯著作权等,请点击“违规举报”。

碎片内容

与本文档类似文档
适用于新高考新教材备战2025届高考历史一轮总复习第16单元货币赋税制度与基层治理社会保障课时练第50讲中国赋税户籍制度与社会治理课件.pptx
适用于新高考新教材备战2025届高考历史一轮总复习第16单元货币赋税制度与基层治理社会保障课时练第50讲中国赋税户籍制度与社会治理课件.pptx
免费
0下载
2021届江苏省新高考教改联盟高三下学期省级示范高中联考(一模)历史试题(解析版).docx
2021届江苏省新高考教改联盟高三下学期省级示范高中联考(一模)历史试题(解析版).docx
免费
0下载
专题03+交融与创新——三国两晋南北朝的民族交融和隋唐大一统【知识大盘点+专题特训】2024年高考历史三轮冲刺docx.docx
专题03+交融与创新——三国两晋南北朝的民族交融和隋唐大一统【知识大盘点+专题特训】2024年高考历史三轮冲刺docx.docx
免费
0下载
2019年高考历史试卷(北京)(空白卷).doc
2019年高考历史试卷(北京)(空白卷).doc
免费
0下载
2019年高考历史真题(天津自主命题)(解析版).doc
2019年高考历史真题(天津自主命题)(解析版).doc
免费
21下载
2022年高考历史试卷(山东)(解析卷).docx
2022年高考历史试卷(山东)(解析卷).docx
免费
0下载
2016年浙江高考历史【4月】(解析版).doc
2016年浙江高考历史【4月】(解析版).doc
免费
26下载
2025年新高考历史资料  板块三 第十二单元 训练38 中国特色社会主义新时代.docx
2025年新高考历史资料 板块三 第十二单元 训练38 中国特色社会主义新时代.docx
免费
0下载
2024年新高考历史资料  第45讲 现代西方的基层治理、社会保障与货币体系.doc
2024年新高考历史资料 第45讲 现代西方的基层治理、社会保障与货币体系.doc
免费
0下载
2024年高考历史一轮复习(部编版) 板块7 第16单元 第50讲 近代西方的法律教化与文官制度.docx
2024年高考历史一轮复习(部编版) 板块7 第16单元 第50讲 近代西方的法律教化与文官制度.docx
免费
0下载
2012年高考真题 历史(山东卷)(原卷版) word版.doc
2012年高考真题 历史(山东卷)(原卷版) word版.doc
免费
26下载
2024年高考押题预测卷历史(全国卷统编版02)(参考答案).docx
2024年高考押题预测卷历史(全国卷统编版02)(参考答案).docx
免费
3下载
高考历史复习  第26讲 工业革命与马克思主义的诞生(练习)(原卷版).docx
高考历史复习 第26讲 工业革命与马克思主义的诞生(练习)(原卷版).docx
免费
0下载
2025年新高考历史资料  板块二 第七单元 第20讲 国家出路的探索.pptx
2025年新高考历史资料 板块二 第七单元 第20讲 国家出路的探索.pptx
免费
0下载
高中2023《微专题·小练习》·历史·新教材第35练.docx
高中2023《微专题·小练习》·历史·新教材第35练.docx
免费
0下载
2025年新高考历史资料  主题3 民族认同 国家统一 (1).doc
2025年新高考历史资料 主题3 民族认同 国家统一 (1).doc
免费
0下载
高考历史复习  考点巩固卷05  晚清时期的内忧外患与救亡图存(原卷版) .docx
高考历史复习 考点巩固卷05 晚清时期的内忧外患与救亡图存(原卷版) .docx
免费
0下载
2023《微专题·小练习》·历史专练三十四 中国民族资本主义的曲折发展.docx
2023《微专题·小练习》·历史专练三十四 中国民族资本主义的曲折发展.docx
免费
7下载
2024年新高考历史资料  第39讲 十月革命的胜利与苏联的社会主义实践(解析版).docx
2024年新高考历史资料 第39讲 十月革命的胜利与苏联的社会主义实践(解析版).docx
免费
0下载
2024年新高考历史资料  押第12题 中古时期的世界(原卷版).docx
2024年新高考历史资料 押第12题 中古时期的世界(原卷版).docx
免费
0下载

发表评论取消回复

参与评论可获取积分奖励  
我的小文库
实名认证
内容提供者

提供高质量免费文档试卷下载,如果满意请告诉您身边的人,如果不满意请告诉我们,您的意见对于我们很重要,是我们不断进步的动力

确认删除?
回到顶部
客服号
  • 客服QQ点击这里给我发消息
QQ群
  • QQ群点击这里加入QQ群
提交所需资料详情,我们来帮找资料