2024年新高考政治资料 第03课 我国的经济发展(讲义)(解析版).docx本文件免费下载 【共19页】

2024年新高考政治资料  第03课 我国的经济发展(讲义)(解析版).docx
2024年新高考政治资料  第03课 我国的经济发展(讲义)(解析版).docx
2024年新高考政治资料  第03课 我国的经济发展(讲义)(解析版).docx
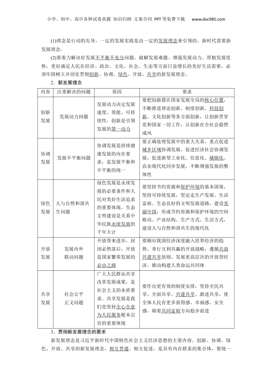
小学、初中、高中各种试卷真题知识归纳文案合同PPT等免费下载www.doc985.com第03课我国的经济发展目录考情分析网络构建【速卡片】记考点一坚持新发展理念【夯基·必备基础知识梳理】知识点1以人民为中心的发展思想知识点2贯彻新发展理念【易混易】错【知拓展】识【提升·必考考向归纳】考向1以人民为中心的发展思想考向2贯彻新发展理念考点二建设现代化经济体系【夯基·必备基础知识梳理】知识点1国家强经济体系必须强知识点2推动经济高质量发展【易混易】错【知拓展】识【提升·必考考向归纳】考向1国家强经济体系必须强考向2推动经济高质量发展时政探究【命】题预测真题感悟课标要求考情概览年份试题类型考查考点1.阐释以人民为中心的发展思想和创新、协调、绿色、开放、共享的新发展理念。2.解释经济发展方式的转变和供给侧结构性改革,评析经济发展中践行社会责任的实例。2023浙江高考真题选择题考查新发展理念2022山东高考真题选择题考查促进共同富裕2022江苏高考真题选择题考查市场化融资手段能助推实体经济的创新发展2022辽宁高考真题选择题考查推动产业布局优化和结构调整2022海南高考真题选择题考查以人民为中心的发展思想小学、初中、高中各种试卷真题知识归纳文案合同PPT等免费下载www.doc985.com【速记卡片】理解1个发展思想:以人民为中心。明确5大发展理念:创新发展、协调发展、绿色发展、开放发展、共享发展。明确1个体系:现代化经济体系。把握3大举措:推动经济高质量发展。考点一坚持新发展理念知识点1以人民为中心的发展思想核心要义把实现人民幸福作为发展的目的和归宿,做到发展为了人民、发展依靠人民、发展成果由人民共享基本内涵①发展为了人民:就是要从人民群众的根本利益出发谋发展、促发展,不断满足人民对美好生活的需要,努力促进人的全面发展②发展依靠人民:就是要把人民作为发展的力量源泉,充分尊重人民主体地位和人民群众的首创精神,不断从人民群众中汲取智慧和力量,依靠人民创造历史伟业③发展成果由人民共享:就是要使发展成果惠及全体人民,不断保障和改善民生、增进人民福祉,走共同富裕道路,彰显制度优势重要意义以人民为中心的发展思想,反映了坚持人民主体地位的内在要求,彰显了人民至上的价值取向,确立了新发展理念必须始终坚持的基本原则知识点2贯彻新发展理念1.贯彻新发展理念的必要性小学、初中、高中各种试卷真题知识归纳文案合同PPT等免费下载www.doc985.com(1)理念是行动的先导,一定的发展实践是由一定的发展理念来引领的。新时代需要新发展理念。(2)要着力解决好发展不平衡不充分问题,破解发展难题、增强发展动力、厚植发展优势,更好满足人民在经济、政治、文化、社会、生态等方面日益增长的美好生活需要,必须牢固树立并切实贯彻创新、协调、绿色、开放、共享的新发展理念。2.新发展理念内容注重解决的问题原因要求创新发展发展动力问题发展动力决定发展速度、效能、可持续性,创新是引领发展的第一动力要把创新摆在国家发展全局的核心位置,不断推进理论创新、制度创新、科技创新、文化创新等各方面创新,让创新贯穿党和国家一切工作,让创新在全社会蔚然成风协调发展发展不平衡问题协调发展是持续健康发展的内在要求,是发展平衡和不平衡的统一要正确处理发展中的重大关系,重点促进城乡区域协调发展,促进经济社会协调发展,促进新型工业化、信息化、城镇化、农业现代化同步发展,不断增强发展的整体性绿色发展人与自然和谐共生问题绿色发展是永续发展的必要条件和人民对美好生活追求的重要体现,生态文明建设是关系中华民族永续发展的千年大计要坚持节约资源和保护环境的基本国策,坚持可持续发展,坚定走生产发展、生活富裕、生态良好的文明发展道路,建设美丽中国,形成节约资源和保护环境的空间格局、产业结构、生产方式、生活方式,建设人与自然和谐共生的现代化开放发展发展内外联动问题开放带来进步,封闭必然落后,开放是国家繁荣发展的必由之路要顺应我国经济深度融入世界经济的趋势,奉行互利共赢的开放战略,遵循共商共建共享原则,发展更高层次的开放型经济,推动构建人类命运共同体共享发展社会公...

1、当您付费下载文档后,您只拥有了使用权限,并不意味着购买了版权,文档只能用于自身使用,不得用于其他商业用途(如 [转卖]进行直接盈利或[编辑后售卖]进行间接盈利)。
2、本站所有内容均由合作方或网友上传,本站不对文档的完整性、权威性及其观点立场正确性做任何保证或承诺!文档内容仅供研究参考,付费前请自行鉴别。
3、如文档内容存在违规,或者侵犯商业秘密、侵犯著作权等,请点击“违规举报”。

碎片内容

与本文档类似文档
2024年新高考政治资料  第03课 领会科学思维(课件)-2024年高考政治一轮复习讲练测(新教材新高考).pptx
2024年新高考政治资料 第03课 领会科学思维(课件)-2024年高考政治一轮复习讲练测(新教材新高考).pptx
免费
0下载
高考政治复习  第三课 领会科学思维  练习(解析版)【抢分秘籍】2025年高考政治一轮复习精讲精练.doc
高考政治复习 第三课 领会科学思维 练习(解析版)【抢分秘籍】2025年高考政治一轮复习精讲精练.doc
免费
0下载
2024版《大考卷》全程考评特训卷·思想政治【新教材】核心考点增分练 31.docx
2024版《大考卷》全程考评特训卷·思想政治【新教材】核心考点增分练 31.docx
免费
19下载
2024版《大考卷》全程考评特训卷·思想政治【新教材】阶段滚动复习提升卷(五).docx
2024版《大考卷》全程考评特训卷·思想政治【新教材】阶段滚动复习提升卷(五).docx
免费
12下载
2024年新高考政治资料  专题十四 主观题题型突破 逻辑与思维中推理类试题 (1).docx
2024年新高考政治资料 专题十四 主观题题型突破 逻辑与思维中推理类试题 (1).docx
免费
0下载
2023《微专题·小练习》·政治题型七.docx
2023《微专题·小练习》·政治题型七.docx
免费
11下载
2020年江苏省高考政治试卷   .pdf
2020年江苏省高考政治试卷 .pdf
免费
5下载
2024年高考历史一轮复习讲义(部编版)板块1 第1单元 训练3  秦汉的统一与政治制度.docx
2024年高考历史一轮复习讲义(部编版)板块1 第1单元 训练3 秦汉的统一与政治制度.docx
免费
20下载
高中2024版《微专题》·政治·统考版专练 32.docx
高中2024版《微专题》·政治·统考版专练 32.docx
免费
0下载
1995年山东高考政治真题及答案.doc
1995年山东高考政治真题及答案.doc
免费
1下载
2020年上海市金山区高考政治二模试卷.doc
2020年上海市金山区高考政治二模试卷.doc
免费
0下载
2024年高考政治一轮复习(部编版) 选择性必修3 第316课 课时4 复合判断的演绎推理.pptx
2024年高考政治一轮复习(部编版) 选择性必修3 第316课 课时4 复合判断的演绎推理.pptx
免费
0下载
2024年新高考政治资料  热点02  金砖国家第十五次会晤.pptx
2024年新高考政治资料 热点02 金砖国家第十五次会晤.pptx
免费
0下载
政治(江苏卷01)(原卷版)-备战2024年高考政治临考题号押题(江苏卷).docx
政治(江苏卷01)(原卷版)-备战2024年高考政治临考题号押题(江苏卷).docx
免费
0下载
2024年新高考政治资料  第01课+社会主义从空想到科学、从理论到实践的发展(课件)-2024年高考政治一轮复习讲练测(新教材新高考).pptx
2024年新高考政治资料 第01课+社会主义从空想到科学、从理论到实践的发展(课件)-2024年高考政治一轮复习讲练测(新教材新高考).pptx
免费
0下载
探索认识的奥秘 2025年高考二轮复习课件ppt.pptx
探索认识的奥秘 2025年高考二轮复习课件ppt.pptx
免费
0下载
2024版《大考卷》全程考评特训卷·政治【统考版】单元检测(十一).docx
2024版《大考卷》全程考评特训卷·政治【统考版】单元检测(十一).docx
免费
16下载
【高考政治】备战2024年(新高考专用)易错点6 人民当家作主(原卷版)-备战2024年高考政治易错题(新教材新高考).docx
【高考政治】备战2024年(新高考专用)易错点6 人民当家作主(原卷版)-备战2024年高考政治易错题(新教材新高考).docx
免费
0下载
2024年新高考政治资料  题型四 体现说明类主观题 (1).docx
2024年新高考政治资料 题型四 体现说明类主观题 (1).docx
免费
0下载
2013年高考广东政治试卷及答案.docx
2013年高考广东政治试卷及答案.docx
免费
4下载
我的小文库
实名认证
内容提供者

提供高质量免费文档试卷下载,如果满意请告诉您身边的人,如果不满意请告诉我们,您的意见对于我们很重要,是我们不断进步的动力

阅读排行

确认删除?
回到顶部
客服号
  • 客服QQ点击这里给我发消息
QQ群
  • QQ群点击这里加入QQ群
提交所需资料详情,我们来帮找资料