2025年新高考物理资料 第十六章 第3课时 原子核 (1).docx本文件免费下载 【共12页】

2025年新高考物理资料  第十六章 第3课时 原子核 (1).docx
2025年新高考物理资料  第十六章 第3课时 原子核 (1).docx
2025年新高考物理资料  第十六章 第3课时 原子核 (1).docx
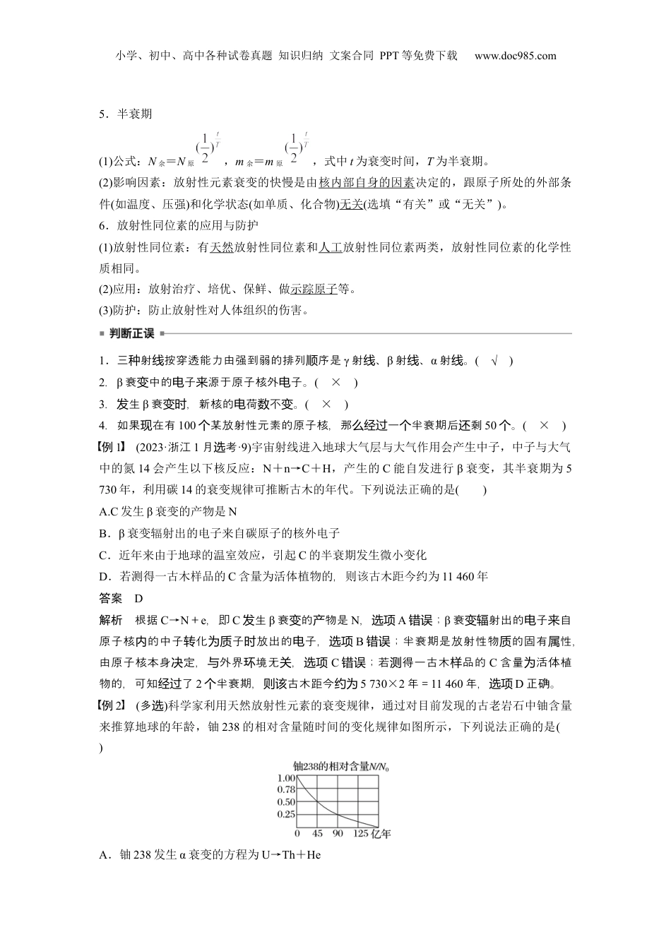
小学、初中、高中各种试卷真题知识归纳文案合同PPT等免费下载www.doc985.com第3课时原子核目标要求1.了解天然放射现象及三种射线的性质。2.了解原子核的衰变,掌握半衰期的概念,并会进行有关计算。3.了解四种核反应类型,能根据质量数、电荷数守恒写出核反应方程。4.认识原子核的结合能与比结合能,能进行有关核能的计算。考点一原子核的衰变半衰期1.原子核的组成:原子核是由质子和中子组成的,原子核的电荷数等于核内的质子数。2.天然放射现象放射性元素自发地发出射线的现象,首先由贝克勒尔发现。天然放射现象的发现,说明原子核具有复杂的结构。原子序数大于83的元素都能自发地发出射线,原子序数小于或等于83的,有的也能发出射线。3.三种射线的比较名称构成符号电荷量质量电离能力贯穿本领α射线氦核He+2e4u最强最弱β射线电子e-eu较强较强γ射线光子γ00最弱最强4.原子核的衰变(1)衰变:原子核自发地放出α粒子或β粒子,变成另一种原子核的变化称为原子核的衰变。(2)α衰变、β衰变衰变类型α衰变β衰变衰变方程X→Y+HeX→Y+e衰变实质2个质子和2个中子结合成一个整体射出中子转化为质子和电子2H+2n→Hen→H+e匀强磁场中轨迹形状衰变规律电荷数守恒、质量数守恒(3)γ射线:γ射线经常是伴随着α衰变或β衰变同时产生的。小学、初中、高中各种试卷真题知识归纳文案合同PPT等免费下载www.doc985.com5.半衰期(1)公式:N余=N原,m余=m原,式中t为衰变时间,T为半衰期。(2)影响因素:放射性元素衰变的快慢是由核内部自身的因素决定的,跟原子所处的外部条件(如温度、压强)和化学状态(如单质、化合物)无关(选填“有关”或“无关”)。6.放射性同位素的应用与防护(1)放射性同位素:有天然放射性同位素和人工放射性同位素两类,放射性同位素的化学性质相同。(2)应用:放射治疗、培优、保鲜、做示踪原子等。(3)防护:防止放射性对人体组织的伤害。1.三射按穿透能力由强到弱的排列序是种线顺γ射、线β射、线α射。线(√)2.β衰中的子源于原子核外子。变电来电(×)3.生发β衰,新核的荷不。变时电数变(×)4.如果在有现100某放射性元素的原子核,那一半衰期后剩个么经过个还50。个(×)例1(2023·浙江1月考选·9)宇宙射线进入地球大气层与大气作用会产生中子,中子与大气中的氮14会产生以下核反应:N+n→C+H,产生的C能自发进行β衰变,其半衰期为5730年,利用碳14的衰变规律可推断古木的年代。下列说法正确的是()A.C发生β衰变的产物是NB.β衰变辐射出的电子来自碳原子的核外电子C.近年来由于地球的温室效应,引起C的半衰期发生微小变化D.若测得一古木样品的C含量为活体植物的,则该古木距今约为11460年答案D解析根据C→N+e,即C生发β衰的物是变产N,选项A;错误β衰射出的子自变辐电来原子核的中子化子放出的子,内转为质时电选项B;半衰期是放射性物的固有性错误质属,由原子核本身定,外界境无,决与环关选项C;若得一古木品的错误测样C含量活体植为物的,可知了经过2半衰期,古木距今个则该约为5730×2年=11460年,选项D正确。例2(多选)科学家利用天然放射性元素的衰变规律,通过对目前发现的古老岩石中铀含量来推算地球的年龄,铀238的相对含量随时间的变化规律如图所示,下列说法正确的是()A.铀238发生α衰变的方程为U→Th+He小学、初中、高中各种试卷真题知识归纳文案合同PPT等免费下载www.doc985.comB.测得某岩石中现含有的铀是岩石形成初期时的一半,可推算出地球的年龄约为45亿年C.2000个铀核经过90亿年,一定还有500个铀核未发生衰变D.铀238(U)最终衰变形成铅206(Pb),需经8次α衰变,6次β衰变答案BD解析铀238生发α衰的方程变为U→Th+He,选项A;错误得某岩石中含有的是岩石形成初期的一半,即了一半衰期,可推算出地球的测现铀时经过个年龄约为45年,亿选项B正确;半衰期是大量原子核衰的律,少的原子核衰不适用,变统计规对数变选项C;错误铀238(U)最衰形成终变铅206(Pb),α衰的次=变数8次,β衰的次变数82+2×8-92=6次,选项D正确。例3(2022·全甲卷国·17)两种放射性元素的半衰期分别为t0和2t0,在t=0时刻这两种元素的原子核总...

1、当您付费下载文档后,您只拥有了使用权限,并不意味着购买了版权,文档只能用于自身使用,不得用于其他商业用途(如 [转卖]进行直接盈利或[编辑后售卖]进行间接盈利)。
2、本站所有内容均由合作方或网友上传,本站不对文档的完整性、权威性及其观点立场正确性做任何保证或承诺!文档内容仅供研究参考,付费前请自行鉴别。
3、如文档内容存在违规,或者侵犯商业秘密、侵犯著作权等,请点击“违规举报”。

碎片内容

与本文档类似文档
2025年新高考物理资料  专题突破卷06 动量守恒定律的综合应用专题(碰撞问题,弹簧问题,板块问题,曲面斜面问题,子弹木块问题,人船模型)(原卷版).docx
2025年新高考物理资料 专题突破卷06 动量守恒定律的综合应用专题(碰撞问题,弹簧问题,板块问题,曲面斜面问题,子弹木块问题,人船模型)(原卷版).docx
免费
0下载
2022年1月广东省普通高中学业水平合格性考试物理仿真模拟试卷B(新课程)(考试版).docx
2022年1月广东省普通高中学业水平合格性考试物理仿真模拟试卷B(新课程)(考试版).docx
免费
6下载
2025年新高考物理资料  第40讲  电路的基本概念及规律(练习)(解析版).docx
2025年新高考物理资料 第40讲 电路的基本概念及规律(练习)(解析版).docx
免费
0下载
2025年新高考物理资料  第一篇 专题一 第3讲 抛体运动 .docx
2025年新高考物理资料 第一篇 专题一 第3讲 抛体运动 .docx
免费
0下载
高考物理复习  第34讲   静电场中力的性质(练习)(解析版).docx
高考物理复习 第34讲 静电场中力的性质(练习)(解析版).docx
免费
0下载
上海市浦东新区2020年高三第一学期期末(一模)学科质量检测物理试卷(word原卷版).docx
上海市浦东新区2020年高三第一学期期末(一模)学科质量检测物理试卷(word原卷版).docx
免费
0下载
高考物理复习  第十五章 第5课时 专题强化:理想气体的变质量问题 (1).docx
高考物理复习 第十五章 第5课时 专题强化:理想气体的变质量问题 (1).docx
免费
0下载
高考物理复习  2025届高中物理一轮复习练习(含解析):第十一章 第5练 洛伦兹力与现代科技.docx
高考物理复习 2025届高中物理一轮复习练习(含解析):第十一章 第5练 洛伦兹力与现代科技.docx
免费
0下载
2019年高考物理试卷(新课标Ⅱ)(空白卷) (5).docx
2019年高考物理试卷(新课标Ⅱ)(空白卷) (5).docx
免费
0下载
高中2024版考评特训卷·物理【新教材】考点84.docx
高中2024版考评特训卷·物理【新教材】考点84.docx
免费
0下载
2025年新高考物理资料  第十三章 第4课时 传感器 实验十六:利用传感器制作简单的自动控制装置.pptx
2025年新高考物理资料 第十三章 第4课时 传感器 实验十六:利用传感器制作简单的自动控制装置.pptx
免费
0下载
高考物理易错点09  静电场.docx(4大陷阱)-备战2024年高考物理考试易错题备战(原卷版).docx
高考物理易错点09 静电场.docx(4大陷阱)-备战2024年高考物理考试易错题备战(原卷版).docx
免费
0下载
2024年新高考物理资料 第十章 恒定电流(测试)(解析版).docx
2024年新高考物理资料 第十章 恒定电流(测试)(解析版).docx
免费
0下载
高中物理·必修第三册课时作业WORD  课时分层作业(六).docx
高中物理·必修第三册课时作业WORD 课时分层作业(六).docx
免费
15下载
高中2022·微专题·小练习·物理【统考版】专题41.docx
高中2022·微专题·小练习·物理【统考版】专题41.docx
免费
0下载
新课改高中物理 高考复习04 B电路的基本概念及电路分析 中档版教师版.docx
新课改高中物理 高考复习04 B电路的基本概念及电路分析 中档版教师版.docx
免费
11下载
2024年高考物理 一轮复习讲义(新人教版)第10章 实验11 测量电源的电动势和内阻 (1).docx
2024年高考物理 一轮复习讲义(新人教版)第10章 实验11 测量电源的电动势和内阻 (1).docx
免费
30下载
2023《微专题·小练习》·物理·新教材·XL-5专题6实验:研究匀变速直线运动.docx
2023《微专题·小练习》·物理·新教材·XL-5专题6实验:研究匀变速直线运动.docx
免费
26下载
2015年高考物理试卷(北京)(解析卷).doc
2015年高考物理试卷(北京)(解析卷).doc
免费
0下载
2014年上海市高中毕业统一学业考试物理试卷(原卷版).doc
2014年上海市高中毕业统一学业考试物理试卷(原卷版).doc
免费
18下载
我的小文库
实名认证
内容提供者

提供高质量免费文档试卷下载,如果满意请告诉您身边的人,如果不满意请告诉我们,您的意见对于我们很重要,是我们不断进步的动力

阅读排行

确认删除?
回到顶部
客服号
  • 客服QQ点击这里给我发消息
QQ群
  • QQ群点击这里加入QQ群
提交所需资料详情,我们来帮找资料