2024年新高考物理资料 押第10、15题:力学三大观点综合应用-备战2024年高考物理临考题号押题(辽宁、黑龙江、吉林专用)(原卷版).docx本文件免费下载 【共16页】

2024年新高考物理资料 押第10、15题:力学三大观点综合应用-备战2024年高考物理临考题号押题(辽宁、黑龙江、吉林专用)(原卷版).docx
2024年新高考物理资料 押第10、15题:力学三大观点综合应用-备战2024年高考物理临考题号押题(辽宁、黑龙江、吉林专用)(原卷版).docx
2024年新高考物理资料 押第10、15题:力学三大观点综合应用-备战2024年高考物理临考题号押题(辽宁、黑龙江、吉林专用)(原卷版).docx
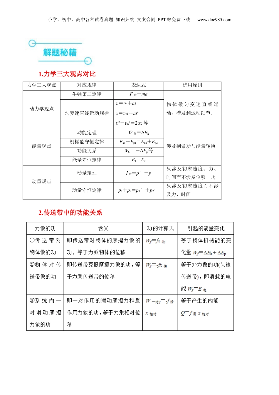
小学、初中、高中各种试卷真题知识归纳文案合同PPT等免费下载www.doc985.com押第10、15题力学三大观点综合应用力学三大观点为:动力学观点、能量观点、动量观点。该模块是高中物理最为重要的一环,是高中物理学习的主线,三大观点关联性强,模型多,考察考生的综合应用能力。考察形式为选择题和解答题,因此将第10、15题放在一起,对该模块进行押题。该模块还常与电磁场、电磁感应进行综合考察。主要考点如下:考点细分力学三大观点综合应用斜面模型传送带模型板--块模型碰撞模型滑块--弹簧模型子弹打木块模型1.(2021年·辽宁卷)冰滑梯是东北地区体验冰雪运动乐趣的设施之一、某冰滑梯的示意图如图所示,螺旋滑道的摩擦可忽略:倾斜滑道和水平滑道与同一滑板间的动摩擦因数μ相同,因滑板不同μ满足。在设计滑梯时,要确保所有游客在倾斜滑道上均减速下滑,且滑行结束时停在水平滑道上,以下L1、L2的组合符合设计要求的是()小学、初中、高中各种试卷真题知识归纳文案合同PPT等免费下载www.doc985.comA.,B.,C.,D.,2.(2023年·辽宁卷)如图,质量m1=1kg的木板静止在光滑水平地面上,右侧的竖直墙面固定一劲度系数k=20N/m的轻弹簧,弹簧处于自然状态。质量m2=4kg的小物块以水平向右的速度滑上木板左端,两者共速时木板恰好与弹簧接触。木板足够长,物块与木板间的动摩擦因数μ=0.1,最大静摩擦力等于滑动摩擦力。弹簧始终处在弹性限度内,弹簧的弹性势能Ep与形变量x的关系为。取重力加速度g=10m/s2,结果可用根式表示。(1)求木板刚接触弹簧时速度v的大小及木板运动前右端距弹簧左端的距离x1;(2)求木板与弹簧接触以后,物块与木板之间即将相对滑动时弹簧的压缩量x2及此时木板速度v2的大小;(3)已知木板向右运动的速度从v2减小到0所用时间为t0。求木板从速度为v2时到之后与物块加速度首次相同时的过程中,系统因摩擦转化的内能U(用t表示)。小学、初中、高中各种试卷真题知识归纳文案合同PPT等免费下载www.doc985.com1.力学三大观点对比力学三大观点对应规律表达式选用原则动力学观点牛顿第二定律F合=ma物体做匀变速直线运动,涉及到运动细节.匀变速直线运动规律v=v0+atx=v0t+at2v2-v02=2ax等能量观点动能定理W合=ΔEk涉及到做功与能量转换机械能守恒定律Ek1+Ep1=Ek2+Ep2功能关系WG=-ΔEp等能量守恒定律E1=E2动量观点动量定理I合=p′-p只涉及初末速度、力、时间而不涉及位移、功动量守恒定律p1+p2=p1′+p2′只涉及初末速度而不涉及力、时间2.传送带中的功能关系小学、初中、高中各种试卷真题知识归纳文案合同PPT等免费下载www.doc985.com3.滑块—弹簧模型模型图示模型特点(1)两个或两个以上的物体与弹簧相互作用的过程中,若系统所受外力的矢量和为0,则系统动量守恒;(2)在能量方面,由于弹簧形变会使弹性势能发生变化,系统的总动能将发生变化;若系统所受的外力和除弹簧弹力以外的内力不做功,系统机械能守恒;(3)弹簧处于最长(最短)状态时两物体速度相同,弹性势能最大,系统动能通常最小(完全非弹性碰撞拓展模型)(4)弹簧恢复原长时,弹性势能为零,系统动能最大(完全弹性碰撞拓展模型,相当于碰撞结束时)4.板--块模型靠摩擦力带动的那个物体的加速度有最大值:am=Ffmm。假设两物体同时由静止开始运动,若整体加速度小于该值,则二者相对静止,二者间是静摩擦力;若整体加速度大于该值,则二者相对滑动,二者间为滑动摩擦力。两种位移关系:滑块由木板的一端运动到另一端的过程中,若滑块和木板同向运动,位移大小之差等于板长;反向运动时,位移大小之和等于板长。设板长为L,滑块位移大小为x1,木板位移大小为x2同向运动时:L=x1-x2反向运动时:L=x1+x2解题流程小学、初中、高中各种试卷真题知识归纳文案合同PPT等免费下载www.doc985.com5.“子弹打木块”(“滑块—木板”)模型模型图示模型特点(1)若子弹未射穿木块或滑块未从木板上滑下,当两者速度相等时木块或木板的速度最大,两者的相对位移(子弹射入木块的深度)取得极值(完全非弹性碰撞拓展模型)(2)系统的动量守恒,但机械能不守恒,摩擦力与两者相对位移...

1、当您付费下载文档后,您只拥有了使用权限,并不意味着购买了版权,文档只能用于自身使用,不得用于其他商业用途(如 [转卖]进行直接盈利或[编辑后售卖]进行间接盈利)。
2、本站所有内容均由合作方或网友上传,本站不对文档的完整性、权威性及其观点立场正确性做任何保证或承诺!文档内容仅供研究参考,付费前请自行鉴别。
3、如文档内容存在违规,或者侵犯商业秘密、侵犯著作权等,请点击“违规举报”。

碎片内容

与本文档类似文档
2007年江苏省高考物理试卷   .doc
2007年江苏省高考物理试卷 .doc
免费
27下载
2025年新高考物理资料  专题04 动力学瞬态、连接体、超失重、图像问题-(原卷版).docx
2025年新高考物理资料 专题04 动力学瞬态、连接体、超失重、图像问题-(原卷版).docx
免费
0下载
2025版《三维设计》一轮高中总复习 物理(提升版)第1讲 曲线运动 运动的合成与分解.docx
2025版《三维设计》一轮高中总复习 物理(提升版)第1讲 曲线运动 运动的合成与分解.docx
免费
0下载
2024年高考物理试卷(广西)(解析卷).docx
2024年高考物理试卷(广西)(解析卷).docx
免费
0下载
2024年新高考物理资料 第12章 专题强化24 电磁感应中的动力学和能量问题.docx
2024年新高考物理资料 第12章 专题强化24 电磁感应中的动力学和能量问题.docx
免费
0下载
2024年高考物理 一轮复习讲义(新人教版)2024年高考物理一轮复习(新人教版) 第6章 专题强化9 动力学和能量观点的综合应用.docx
2024年高考物理 一轮复习讲义(新人教版)2024年高考物理一轮复习(新人教版) 第6章 专题强化9 动力学和能量观点的综合应用.docx
免费
13下载
高考物理专题02 匀变速直线运动的规律(学生卷)-十年(2014-2023)高考物理真题分项汇编(全国通用).docx
高考物理专题02 匀变速直线运动的规律(学生卷)-十年(2014-2023)高考物理真题分项汇编(全国通用).docx
免费
0下载
2024年新高考物理资料 模块一 力与运动综合测试卷(原卷版).docx
2024年新高考物理资料 模块一 力与运动综合测试卷(原卷版).docx
免费
0下载
新课改高中物理 高考复习03 B重力、弹力、摩擦力 中档版学生版.docx
新课改高中物理 高考复习03 B重力、弹力、摩擦力 中档版学生版.docx
免费
10下载
高考物理复习  2025年高考物理实验抢分专练四:探究加速度与物体受力、物体质量的关系(含解析).docx
高考物理复习 2025年高考物理实验抢分专练四:探究加速度与物体受力、物体质量的关系(含解析).docx
免费
0下载
高考物理复习  热点1 受力分析和共点力平衡 .docx
高考物理复习 热点1 受力分析和共点力平衡 .docx
免费
0下载
2024版《大考卷》全程考评特训卷·物理【统考版】第七章 静电场.docx
2024版《大考卷》全程考评特训卷·物理【统考版】第七章 静电场.docx
免费
27下载
2023《微专题·小练习》·物理·L-5专题55测量电阻的几种方法.docx
2023《微专题·小练习》·物理·L-5专题55测量电阻的几种方法.docx
免费
26下载
新课改高中物理 高考复习06 B牛顿第二定律的基本应用 中档版教师版.docx
新课改高中物理 高考复习06 B牛顿第二定律的基本应用 中档版教师版.docx
免费
5下载
2024年高考物理试卷(浙江)(6月)(解析卷).docx
2024年高考物理试卷(浙江)(6月)(解析卷).docx
免费
0下载
2024年高考物理试卷(江苏)(空白卷) (2).docx
2024年高考物理试卷(江苏)(空白卷) (2).docx
免费
0下载
高考物理复习  第十五章 第2练 实验十九:用油膜法估测油酸分子的大小-实验二十:探究等温情况下一定质量气体压强与体积的关系.docx
高考物理复习 第十五章 第2练 实验十九:用油膜法估测油酸分子的大小-实验二十:探究等温情况下一定质量气体压强与体积的关系.docx
免费
0下载
高考物理复习  第12讲  实验:探究加速度与物体受力、物体质量的关系(练习)(解析版).docx
高考物理复习 第12讲 实验:探究加速度与物体受力、物体质量的关系(练习)(解析版).docx
免费
0下载
2011年天津市高考物理试卷   .pdf
2011年天津市高考物理试卷 .pdf
免费
18下载
高考物理复习  专题06 机械能守恒定律 能量守恒定律(讲义)(解析版).docx
高考物理复习 专题06 机械能守恒定律 能量守恒定律(讲义)(解析版).docx
免费
0下载
我的小文库
实名认证
内容提供者

提供高质量免费文档试卷下载,如果满意请告诉您身边的人,如果不满意请告诉我们,您的意见对于我们很重要,是我们不断进步的动力

阅读排行

确认删除?
回到顶部
客服号
  • 客服QQ点击这里给我发消息
QQ群
  • QQ群点击这里加入QQ群
提交所需资料详情,我们来帮找资料