2024年新高考物理资料 第29讲 验证机械能守恒定律(讲义)(解析版).docx本文件免费下载 【共13页】

2024年新高考物理资料 第29讲 验证机械能守恒定律(讲义)(解析版).docx
2024年新高考物理资料 第29讲 验证机械能守恒定律(讲义)(解析版).docx
2024年新高考物理资料 第29讲 验证机械能守恒定律(讲义)(解析版).docx
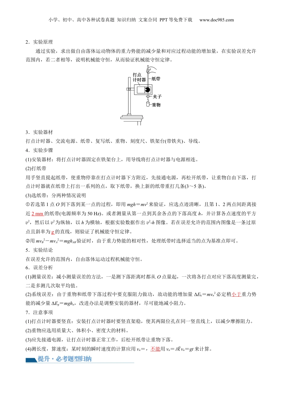
小学、初中、高中各种试卷真题知识归纳文案合同PPT等免费下载www.doc985.com第29讲验证机械能守恒定律目录复习目标网络构建考点一教材原型实验【夯基·必备基础知识梳理】知识点实验目的、器材、原理、步骤、注意事项、误差分析【提升·必考题型归纳】考向1实验原理与操作考向2数据处理与误差分析考点二创新实验方案【夯基·必备基础知识梳理】知识点实验方案的改进【提升·必考题型归纳】考向1实验原理的改进考向2实验器材的创新考向3实验思路的创新真题感悟1、掌握并会利用实验的原理验证机械能守恒定律,并会做出必要的误差分析。2、能够在原型实验基础上,通过对实验的改进或者创新,做出同类探究。小学、初中、高中各种试卷真题知识归纳文案合同PPT等免费下载www.doc985.com考点要求考题统计考情分析验证机械能守恒定律2022年湖北卷第12题2022年河北卷第11题2021年海南卷第15题各地高考对验证机械能守恒定律这个实验的考查频度较高,考查多在原型实验的所用原理的基础之上,通过创新实验的方式予以考查。考点一教材原型实验点知识实验目的、器材、原理、步骤、注意事项、误差分析1.实验目的验证机械能守恒定律。验能机械守恒定律证教材原型实验1.实验原理与操作2.理误差分析数据与处创新实验方案1.实验的改进装置2.实验器材的创新3.实验的创新思路小学、初中、高中各种试卷真题知识归纳文案合同PPT等免费下载www.doc985.com2.实验原理通过实验,求出做自由落体运动物体的重力势能的减少量和对应过程动能的增加量,在实验误差允许范围内,若二者相等,说明机械能守恒,从而验证机械能守恒定律。3.实验器材打点计时器、交流电源、纸带、复写纸、重物、刻度尺、铁架台(带铁夹)、导线。4.实验步骤(1)安装器材:将打点计时器固定在铁架台上,用导线将打点计时器与电源相连。(2)打纸带用手竖直提起纸带,使重物停靠在打点计时器下方附近,先接通电源,再松开纸带,让重物自由下落,打点计时器就在纸带上打出一系列的点,取下纸带,换上新的纸带重打几条(3~5条)。(3)选纸带:分两种情况说明若选第①1点O到下落到某一点的过程,即用mgh=mv2来验证,应选点迹清晰,且第1、2两点间距离接近2mm的纸带(电源频率为50Hz)。或者测量从第一点到其余各点的下落高度h,并计算各点速度的平方v2,然后以v2为纵轴,以h为横轴,根据实验数据作出v2-h图像。若在误差允许的范围内图像是一条过原点且斜率为g的直线,则验证了机械能守恒定律。用②mvB2-mvA2=mghAB验证时,由于重力势能的相对性,处理纸带时选择适当的点为基准点即可。5.实验结论在误差允许的范围内,自由落体运动过程机械能守恒。6.误差分析(1)测量误差:减小测量误差的方法,一是测下落距离时都从O点量起,一次将各打点对应下落高度测量完,二是多测几次取平均值。(2)系统误差:由于重物和纸带下落过程中要克服阻力做功,故动能的增加量ΔEk=mvn2必定稍小于重力势能的减少量ΔEp=mghn,改进办法是调整安装的器材,尽可能地减小阻力。7.注意事项(1)打点计时器要竖直:安装打点计时器时要竖直架稳,使其两限位孔在同一竖直线上,以减少摩擦阻力。(2)重物应选用质量大、体积小、密度大的材料。(3)应先接通电源,让打点计时器正常工作,后松开纸带让重物下落。(4)测长度,算速度:某时刻的瞬时速度的计算应用vn=,不能用vn=或vn=gt来计算。小学、初中、高中各种试卷真题知识归纳文案合同PPT等免费下载www.doc985.com考向1实验原理与操作1.利用如图所示装置做验证机械能守恒定律实验。已知打点计时器打点周期“”,重力加速度为。(1)甲同学实验时进行了如下操作,其中正确的是______(选填选项前的字母)。A.需使用天平测出重物的质量B.安装打点计时器尽量两个限位孔在同一竖直线上C.重复操作时尽量让重锤从同一位置开始下落D.测量纸带上某点到第一个点间的距离,利用计算点的速度(2)甲同学从打出的纸带中选出符合要求的一条纸带,如下图所示(其中一段纸带图中未画出)。图中O点为打出的起始点,且速度为零。选取在纸带上连续打出的点A、B、C、D、E、F作为计数点。测出C、D、E点距起始点O的距离分别为、、,由此可...

1、当您付费下载文档后,您只拥有了使用权限,并不意味着购买了版权,文档只能用于自身使用,不得用于其他商业用途(如 [转卖]进行直接盈利或[编辑后售卖]进行间接盈利)。
2、本站所有内容均由合作方或网友上传,本站不对文档的完整性、权威性及其观点立场正确性做任何保证或承诺!文档内容仅供研究参考,付费前请自行鉴别。
3、如文档内容存在违规,或者侵犯商业秘密、侵犯著作权等,请点击“违规举报”。

碎片内容

与本文档类似文档
2024年新高考物理资料 第56讲 电磁感应现象中的电路和图像问题(练习)(解析版).docx
2024年新高考物理资料 第56讲 电磁感应现象中的电路和图像问题(练习)(解析版).docx
免费
0下载
高考物理专题48 线框进出磁场问题(原卷卷)-十年(2014-2023)高考物理真题分项汇编(全国通用).docx
高考物理专题48 线框进出磁场问题(原卷卷)-十年(2014-2023)高考物理真题分项汇编(全国通用).docx
免费
0下载
2024版《大考卷》全程考评特训卷·物理【新教材】热光原部分素养综合评价.docx
2024版《大考卷》全程考评特训卷·物理【新教材】热光原部分素养综合评价.docx
免费
17下载
2024版《大考卷》全程考评特训卷·物理【新教材】考点52.docx
2024版《大考卷》全程考评特训卷·物理【新教材】考点52.docx
免费
30下载
1997年上海高考物理真题及答案.doc
1997年上海高考物理真题及答案.doc
免费
9下载
精品解析:2023届江苏省苏北地区高三上学期一模物理试题(原卷版).docx
精品解析:2023届江苏省苏北地区高三上学期一模物理试题(原卷版).docx
免费
0下载
1990年广东高考物理真题及答案.doc
1990年广东高考物理真题及答案.doc
免费
17下载
11.广东省惠州市惠阳泰雅实验学校2022-2023学年高二年级下学期物理学科第一次月考试题.pdf
11.广东省惠州市惠阳泰雅实验学校2022-2023学年高二年级下学期物理学科第一次月考试题.pdf
免费
20下载
2024年新高考物理资料 第62讲 光的折射 全反射(讲义)(解析版).docx
2024年新高考物理资料 第62讲 光的折射 全反射(讲义)(解析版).docx
免费
0下载
2024年高考物理一轮复习(新人教版) 第2章 专题强化3 动态平衡问题 平衡中的临界、极值问题.docx
2024年高考物理一轮复习(新人教版) 第2章 专题强化3 动态平衡问题 平衡中的临界、极值问题.docx
免费
0下载
2024年新高考物理资料  第29讲 验证机械能守恒定律(课件).pptx
2024年新高考物理资料 第29讲 验证机械能守恒定律(课件).pptx
免费
0下载
【免费下载】湖南2023年高考物理真题(湖南自主命题)(解析版).docx
【免费下载】湖南2023年高考物理真题(湖南自主命题)(解析版).docx
免费
0下载
2025年新高考物理资料  考点巩固卷14 磁场中基本概念和规律的理解和应用(原卷版).docx
2025年新高考物理资料 考点巩固卷14 磁场中基本概念和规律的理解和应用(原卷版).docx
免费
0下载
2016年上海市奉贤区高考物理一模试卷.doc
2016年上海市奉贤区高考物理一模试卷.doc
免费
0下载
2025年高考物理二轮复习导学案:专题强化九带电粒子在磁场中运动的临界、极值及多解问题.docx
2025年高考物理二轮复习导学案:专题强化九带电粒子在磁场中运动的临界、极值及多解问题.docx
免费
0下载
2025年新高考物理资料  第五章 第3课时 专题强化:卫星变轨问题 双星模型 (1).docx
2025年新高考物理资料 第五章 第3课时 专题强化:卫星变轨问题 双星模型 (1).docx
免费
0下载
2024年高考物理 一轮复习讲义(新人教版)第6章 第4讲 功能关系 能量守恒定律.docx
2024年高考物理 一轮复习讲义(新人教版)第6章 第4讲 功能关系 能量守恒定律.docx
免费
17下载
2024年新高考物理资料 第73讲 原子结构 原子核(练习)(原卷版).docx
2024年新高考物理资料 第73讲 原子结构 原子核(练习)(原卷版).docx
免费
0下载
2024年新高考物理资料 专题01 力与物体的平衡(练习)(解析版).docx
2024年新高考物理资料 专题01 力与物体的平衡(练习)(解析版).docx
免费
0下载
2024年新高考物理资料 第13章 第4讲 传感器 实验:利用传感器制作简单的自动控制装置.docx
2024年新高考物理资料 第13章 第4讲 传感器 实验:利用传感器制作简单的自动控制装置.docx
免费
0下载
我的小文库
实名认证
内容提供者

提供高质量免费文档试卷下载,如果满意请告诉您身边的人,如果不满意请告诉我们,您的意见对于我们很重要,是我们不断进步的动力

阅读排行

确认删除?
回到顶部
客服号
  • 客服QQ点击这里给我发消息
QQ群
  • QQ群点击这里加入QQ群