2024年新高考物理资料 第27讲 机械能守恒定律及其应用(讲义)(解析版).docx本文件免费下载 【共17页】

2024年新高考物理资料 第27讲 机械能守恒定律及其应用(讲义)(解析版).docx
2024年新高考物理资料 第27讲 机械能守恒定律及其应用(讲义)(解析版).docx
2024年新高考物理资料 第27讲 机械能守恒定律及其应用(讲义)(解析版).docx
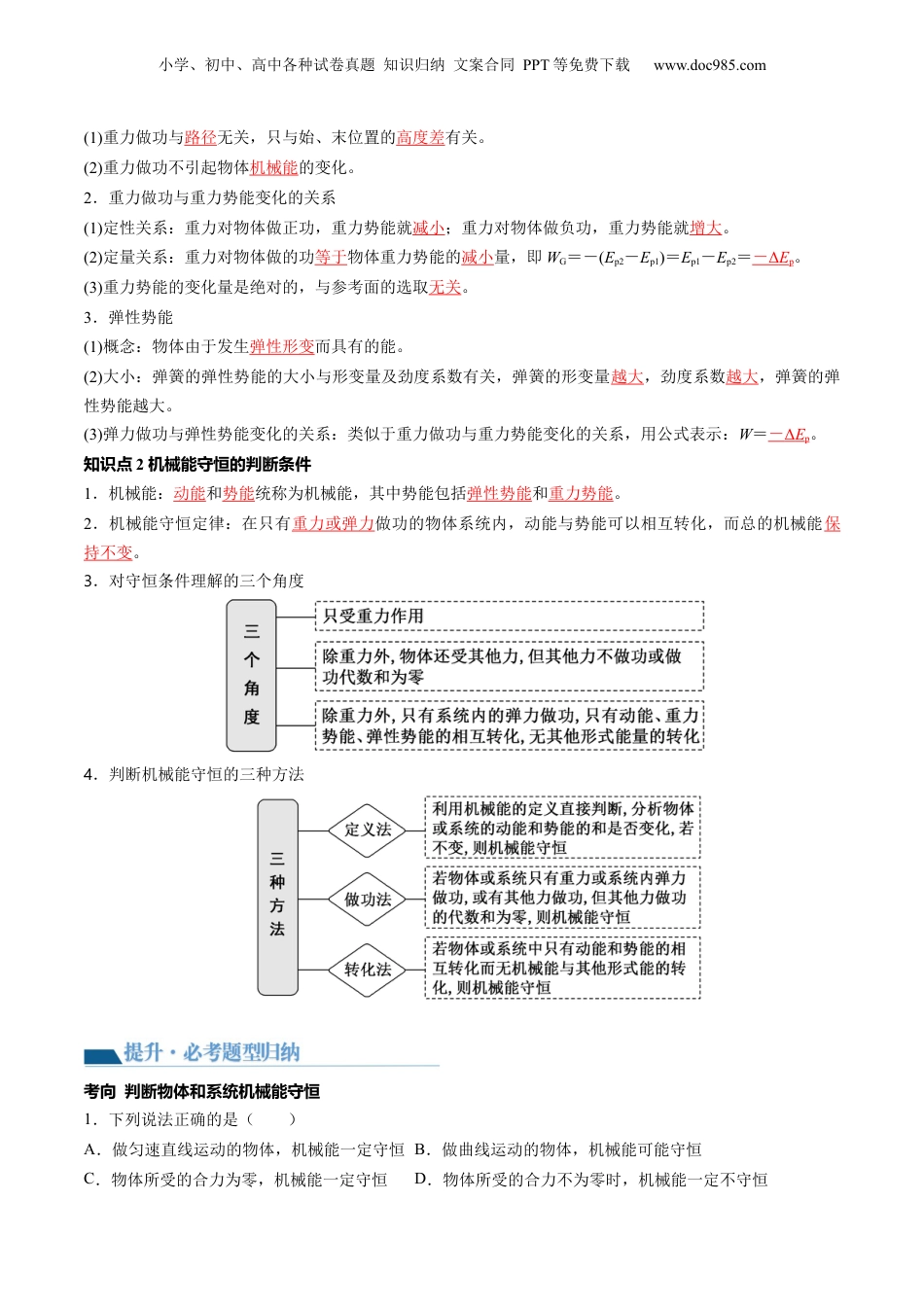
小学、初中、高中各种试卷真题知识归纳文案合同PPT等免费下载www.doc985.com第27讲机械能守恒定律及其应用目录复习目标网络构建考点一机械能守恒的判断条件【夯基·必备基础知识梳理】知识点1重力势能和弹性势能知识点2机械能守恒的判断条件【提升·必考题型归纳】考向判断物体和系统机械能守恒考点二单个物体的机械能守恒问题【夯基·必备基础知识梳理】知识点1机械能守恒的三种表达式知识点2应用机械能守恒定律解题的基本思路【提升·必考题型归纳】考向对单个物体的应用机械能守恒定律考点三三类连接体的机械能守恒问题【夯基·必备基础知识梳理】知识点1轻绳连接的物体系统基本规律知识点2轻杆连接的物体系统基本规律知识点3轻弹簧连接的物体系统基本规律【提升·必考题型归纳】考向1轻绳连接的物体系统考向2轻杆连接的物体系统考向3轻弹簧连接的物体系统考点四非质点类机械能守恒问题【夯基·必备基础知识梳理】知识点非质点类机械能守恒问题的规律【提升·必考题型归纳】考向1“液柱”类问题考向2“链条”类问题考向3“过山车”类问题真题感悟1、理解机械能守恒的条件。2、能够利用机械能守恒定律处理多物体多过程的机械能守恒问题。小学、初中、高中各种试卷真题知识归纳文案合同PPT等免费下载www.doc985.com考点要求考题统计考情分析(1)机械能守恒定律(2)应用机械能守恒定律2023年全国甲卷第24题2023年6月浙江卷第3题2022年全国乙卷第16题高考对机械能守恒定律考几年近查较高,题目形式有选题也有计算题,择题目度不大。过程中应多注意复习难绳、杆、弹簧和圆周运动中合机型模结械能守恒定律的有关内的考。容查考点一机械能守恒的判断条件知识点1重力势能和弹性势能1.重力做功的特点机械能守恒定律及其应用机械能守恒的判断条件1.重力势能和弹性势能2.机械能守恒的条件单个物体的机械能守恒1.机械能守恒的三种表达式2.解题的基本思路三类连接体的机械能守恒轻绳模型轻杆模型轻弹簧模型非质点类机械能守恒非质点类的基本规律小学、初中、高中各种试卷真题知识归纳文案合同PPT等免费下载www.doc985.com(1)重力做功与路径无关,只与始、末位置的高度差有关。(2)重力做功不引起物体机械能的变化。2.重力做功与重力势能变化的关系(1)定性关系:重力对物体做正功,重力势能就减小;重力对物体做负功,重力势能就增大。(2)定量关系:重力对物体做的功等于物体重力势能的减小量,即WG=-(Ep2-Ep1)=Ep1-Ep2=-ΔEp。(3)重力势能的变化量是绝对的,与参考面的选取无关。3.弹性势能(1)概念:物体由于发生弹性形变而具有的能。(2)大小:弹簧的弹性势能的大小与形变量及劲度系数有关,弹簧的形变量越大,劲度系数越大,弹簧的弹性势能越大。(3)弹力做功与弹性势能变化的关系:类似于重力做功与重力势能变化的关系,用公式表示:W=-ΔEp。知识点2机械能守恒的判断条件1.机械能:动能和势能统称为机械能,其中势能包括弹性势能和重力势能。2.机械能守恒定律:在只有重力或弹力做功的物体系统内,动能与势能可以相互转化,而总的机械能保持不变。3.对守恒条件理解的三个角度4.判断机械能守恒的三种方法考向判断物体和系统机械能守恒1.下列说法正确的是()A.做匀速直线运动的物体,机械能一定守恒B.做曲线运动的物体,机械能可能守恒C.物体所受的合力为零,机械能一定守恒D.物体所受的合力不为零时,机械能一定不守恒小学、初中、高中各种试卷真题知识归纳文案合同PPT等免费下载www.doc985.com【答案】B【详解】A.机械能守恒的条件是只有重力做功,如果物体竖直向上做匀速运动,向上的外力做正功,机械能增加,A错误;B.做平抛运动的物体,只有重力做功,机械能守恒,B正确;C.竖直方向的匀速运动,合外力为零,物体动能保持不变,而势能发生变化,机械能不守恒,C错误;D.做自由落体运动的物体,只有重力做功,机械能守恒,D错误。故选B。2.如图所示,下列关于机械能是否守恒的判断正确的是()A.甲图中,物体A将弹簧压缩的过程中,A机械能守恒B.乙图中,A置于光滑水平面,物体B沿光滑斜面下滑,物体B机械能守恒C.丙图中,不计任何阻力时A加速下落,B加速...

1、当您付费下载文档后,您只拥有了使用权限,并不意味着购买了版权,文档只能用于自身使用,不得用于其他商业用途(如 [转卖]进行直接盈利或[编辑后售卖]进行间接盈利)。
2、本站所有内容均由合作方或网友上传,本站不对文档的完整性、权威性及其观点立场正确性做任何保证或承诺!文档内容仅供研究参考,付费前请自行鉴别。
3、如文档内容存在违规,或者侵犯商业秘密、侵犯著作权等,请点击“违规举报”。

碎片内容

与本文档类似文档
2024年新高考物理资料 第56讲 电磁感应现象中的电路和图像问题(练习)(解析版).docx
2024年新高考物理资料 第56讲 电磁感应现象中的电路和图像问题(练习)(解析版).docx
免费
0下载
高考物理专题48 线框进出磁场问题(原卷卷)-十年(2014-2023)高考物理真题分项汇编(全国通用).docx
高考物理专题48 线框进出磁场问题(原卷卷)-十年(2014-2023)高考物理真题分项汇编(全国通用).docx
免费
0下载
2024版《大考卷》全程考评特训卷·物理【新教材】热光原部分素养综合评价.docx
2024版《大考卷》全程考评特训卷·物理【新教材】热光原部分素养综合评价.docx
免费
17下载
2024版《大考卷》全程考评特训卷·物理【新教材】考点52.docx
2024版《大考卷》全程考评特训卷·物理【新教材】考点52.docx
免费
30下载
1997年上海高考物理真题及答案.doc
1997年上海高考物理真题及答案.doc
免费
9下载
精品解析:2023届江苏省苏北地区高三上学期一模物理试题(原卷版).docx
精品解析:2023届江苏省苏北地区高三上学期一模物理试题(原卷版).docx
免费
0下载
1990年广东高考物理真题及答案.doc
1990年广东高考物理真题及答案.doc
免费
17下载
11.广东省惠州市惠阳泰雅实验学校2022-2023学年高二年级下学期物理学科第一次月考试题.pdf
11.广东省惠州市惠阳泰雅实验学校2022-2023学年高二年级下学期物理学科第一次月考试题.pdf
免费
20下载
2024年新高考物理资料 第62讲 光的折射 全反射(讲义)(解析版).docx
2024年新高考物理资料 第62讲 光的折射 全反射(讲义)(解析版).docx
免费
0下载
2024年高考物理一轮复习(新人教版) 第2章 专题强化3 动态平衡问题 平衡中的临界、极值问题.docx
2024年高考物理一轮复习(新人教版) 第2章 专题强化3 动态平衡问题 平衡中的临界、极值问题.docx
免费
0下载
2024年新高考物理资料  第29讲 验证机械能守恒定律(课件).pptx
2024年新高考物理资料 第29讲 验证机械能守恒定律(课件).pptx
免费
0下载
【免费下载】湖南2023年高考物理真题(湖南自主命题)(解析版).docx
【免费下载】湖南2023年高考物理真题(湖南自主命题)(解析版).docx
免费
0下载
2025年新高考物理资料  考点巩固卷14 磁场中基本概念和规律的理解和应用(原卷版).docx
2025年新高考物理资料 考点巩固卷14 磁场中基本概念和规律的理解和应用(原卷版).docx
免费
0下载
2016年上海市奉贤区高考物理一模试卷.doc
2016年上海市奉贤区高考物理一模试卷.doc
免费
0下载
2025年高考物理二轮复习导学案:专题强化九带电粒子在磁场中运动的临界、极值及多解问题.docx
2025年高考物理二轮复习导学案:专题强化九带电粒子在磁场中运动的临界、极值及多解问题.docx
免费
0下载
2025年新高考物理资料  第五章 第3课时 专题强化:卫星变轨问题 双星模型 (1).docx
2025年新高考物理资料 第五章 第3课时 专题强化:卫星变轨问题 双星模型 (1).docx
免费
0下载
2024年高考物理 一轮复习讲义(新人教版)第6章 第4讲 功能关系 能量守恒定律.docx
2024年高考物理 一轮复习讲义(新人教版)第6章 第4讲 功能关系 能量守恒定律.docx
免费
17下载
2024年新高考物理资料 第73讲 原子结构 原子核(练习)(原卷版).docx
2024年新高考物理资料 第73讲 原子结构 原子核(练习)(原卷版).docx
免费
0下载
2024年新高考物理资料 专题01 力与物体的平衡(练习)(解析版).docx
2024年新高考物理资料 专题01 力与物体的平衡(练习)(解析版).docx
免费
0下载
2024年新高考物理资料 第13章 第4讲 传感器 实验:利用传感器制作简单的自动控制装置.docx
2024年新高考物理资料 第13章 第4讲 传感器 实验:利用传感器制作简单的自动控制装置.docx
免费
0下载
我的小文库
实名认证
内容提供者

提供高质量免费文档试卷下载,如果满意请告诉您身边的人,如果不满意请告诉我们,您的意见对于我们很重要,是我们不断进步的动力

阅读排行

确认删除?
回到顶部
客服号
  • 客服QQ点击这里给我发消息
QQ群
  • QQ群点击这里加入QQ群