2024年新高考语文资料复习任务群二 全面强化学案 必备知识与题型规范 (1).docx本文件免费下载 【共10页】

2024年新高考语文资料复习任务群二 全面强化学案 必备知识与题型规范 (1).docx
2024年新高考语文资料复习任务群二 全面强化学案 必备知识与题型规范 (1).docx
2024年新高考语文资料复习任务群二 全面强化学案 必备知识与题型规范 (1).docx
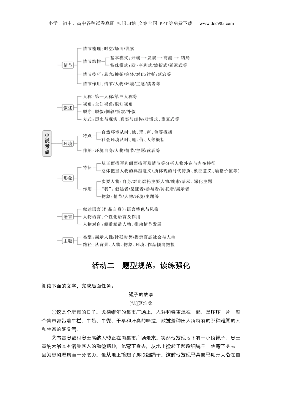
小学、初中、高中各种试卷真题知识归纳文案合同PPT等免费下载www.doc985.com全面强化学案必备知识与题型规范复习任务1.梳理、回扣小说必备知识。2.强化小说主要题型的规范训练。活动一必备知识,梳理强化(一)文体知识(二)考点知识小学、初中、高中各种试卷真题知识归纳文案合同PPT等免费下载www.doc985.com活动二题型规范,读练强化阅读下面的文字,完成后面任务。子的故事绳[法]莫泊桑①是赶集的日子。戈德尔的集市广上,人群和牲畜混在一起,黑一片。整这个维场压压集市都着牛、牛奶、牛、干草和汗臭的味道,散着田人所特有的那的人个带栏粪发种种难闻和牲畜的酸臭。气②布雷戴村士高大正在向集市广走。突然他地下有一小段子,士奥奥纳爷场来发现绳奥高大具有曼底人的勤精神,他下身去,地上起了那段子。他下身去,纳爷诺俭弯从捡细绳弯因患病而十分吃力。他地上起了那段子。他具商朗丹大在自为风湿从捡细绳这时发现马马爷小学、初中、高中各种试卷真题知识归纳文案合同PPT等免费下载www.doc985.com家口着他。他去了一根曾有葛,至今互不理。在士高大在门瞅们过为络头过纠睬现奥纳爷粪土里,被自己的冤家看了,他感坍台,于是立即藏衫,接着又藏捡绳头对头见颇将绳头进罩入子口袋,裤然后又装模作在地上找什西,但有找到样寻么东没,便向市走去,袋冲在场脑前面,身子因病而像弓一着。风湿样弯③堂敲了午的,集市的人群散去。朱尔丹掌的店堂里,坐了客。教响祷钟声渐渐柜满顾突然,客店前面的大院里起了一鼓,通知的丁拉背起:响阵声传达乡开嗓门诵来“今天早晨,九、十点之,有人在勃尔大路上失黑皮子一只。装法五百,据若干。钟间兹维遗夹内郎单请拾到者立即交到政府,或者曼尔村勒布雷克大家。送者得酬金法二十。乡纳维乌爷还郎”④午已用,,兵大突然出在店堂口。他道:饭经毕这时宪队长现门问“布雷戴村士奥奥高大在?纳爷这儿吗”坐在餐的士高大回答:桌尽头奥纳爷说“在。”于是兵大又宪队长说:“士高大,跟我到政府走一。有要。奥纳爷请乡趟乡长话对您说”⑤坐在扶手椅里等着他。乡长“士高大,奥纳爷”他,说“有人看今早到了曼见您捡纳尔村勒布雷克大失的皮子。朗丹先生,具商,他看到。维乌爷遗夹马马见您捡啦”⑥老人想起了,明白了,得通。这时来气满脸红“!巴!他看我起的是啊这个乡佬见捡根子,!这绳您瞧”他在口袋里摸了摸,掏出了那一小段子。但是袋,不肯相绳乡长摇摇脑信。⑦他和朗丹先生面了,后者再次一口咬定他是眼看的。根据士高大马当对质亲见奥纳爷的求,大家抄了他的身,但什也抄着。最后,不知如何理,便叫他先回去,同请么没乡长处告士高大,他告察院,求指示。时诉奥纳爷将报检并请⑧消息了。传开老人一走出政府就有人短,于是老人起子的故事乡围拢来问长问讲绳来。他的,大家听了不信,一味地笑。他走着走着,凡是着的人都住他,他也住熟人讲碰拦问拦,不其地重他的故事,把只只口袋都翻大家看。他生,着急,由于人不相信厌烦复转来给气别他而火,痛苦,不知,是向人重子的故事。恼怎么办总别复绳⑨第二天,午后一左右,依莫尔村的民布列大的工利于斯时维农东爷长马·博勒,把迈皮子和里面的票、据一送了曼尔村的勒布雷克大。位工确是夹钞单并还给纳维乌爷这长声称在路上着了皮子,但他不字,所以就回家去交了家。捡夹识带给东⑩消息到了四。士高大得到消息后立即四游,述起他那有了局的故传乡奥纳爷处说叙结事。他整天他的遭遇,在路上向路的人,在酒里向喝酒的人,星期天在堂来讲过讲馆讲教门口。不相的人,他也住人家听。在他心里坦然了,不,他得有某西使讲识拦讲给现过觉种东他感到不自在。人家在听他故事,上着嘲弄的神,看人家不信服。他好像讲时脸带气来并觉得人在他背后指指戳戳。别⑪下一星期二,他粹出于自己遭遇的欲望,又到戈德尔赶集。他朝克里格多个纯讲维来村的一位庄稼走去。位老民有他把完,在他胸口推了一把,冲着他大汉过这农没让话说声说:“老滑,!头滚开”然后身就走。士高大目瞪口呆,越越感到不安。他于明扭转奥纳爷来终白了,人家指他是叫一同,一同,把皮子送回去的。责个伙个谋夹⑫士高得也不上。他想抗。座的人...

1、当您付费下载文档后,您只拥有了使用权限,并不意味着购买了版权,文档只能用于自身使用,不得用于其他商业用途(如 [转卖]进行直接盈利或[编辑后售卖]进行间接盈利)。
2、本站所有内容均由合作方或网友上传,本站不对文档的完整性、权威性及其观点立场正确性做任何保证或承诺!文档内容仅供研究参考,付费前请自行鉴别。
3、如文档内容存在违规,或者侵犯商业秘密、侵犯著作权等,请点击“违规举报”。

碎片内容

与本文档类似文档
高考语文复习 板块五 学案43 《滕王阁序》《黄冈竹楼记》.docx
高考语文复习 板块五 学案43 《滕王阁序》《黄冈竹楼记》.docx
免费
0下载
2024年高考语文一轮复习讲义(部编新高考版)板块8 第2部分 语言应用 课时73 精准变换句式——不改原意,变“式”到位.docx
2024年高考语文一轮复习讲义(部编新高考版)板块8 第2部分 语言应用 课时73 精准变换句式——不改原意,变“式”到位.docx
免费
25下载
2011年全国统一高考语文试卷(全国卷ⅱ)(含解析版).pdf
2011年全国统一高考语文试卷(全国卷ⅱ)(含解析版).pdf
免费
13下载
2024年高考语文一轮复习讲义(部编新高考版)板块5 第1部分 教材文言文复习 课时25 《齐桓晋文之事》.docx
2024年高考语文一轮复习讲义(部编新高考版)板块5 第1部分 教材文言文复习 课时25 《齐桓晋文之事》.docx
免费
21下载
2024年高考语文试卷(新课标Ⅱ卷)(解析卷) (6).docx
2024年高考语文试卷(新课标Ⅱ卷)(解析卷) (6).docx
免费
0下载
1995年宁夏高考语文真题及答案.doc
1995年宁夏高考语文真题及答案.doc
免费
1下载
2013年高考语文真题(广东自主命题).doc
2013年高考语文真题(广东自主命题).doc
免费
10下载
2010年北京市高考语文试卷(含解析版).doc
2010年北京市高考语文试卷(含解析版).doc
免费
19下载
2022年高考语文试卷(全国甲卷)(空白卷) (5).docx
2022年高考语文试卷(全国甲卷)(空白卷) (5).docx
免费
0下载
黄金卷01-备战2024年高考语文模拟卷(新高考I卷专用)(解析版).docx
黄金卷01-备战2024年高考语文模拟卷(新高考I卷专用)(解析版).docx
免费
0下载
25版:学案74 语言连贯之语句衔接——保持一致,代入恰当.pptx
25版:学案74 语言连贯之语句衔接——保持一致,代入恰当.pptx
免费
0下载
2024年新高考语文 板块5 第1部分 教材内文言文复习 课时27 《谏逐客书》《与妻书》《促织》.pptx
2024年新高考语文 板块5 第1部分 教材内文言文复习 课时27 《谏逐客书》《与妻书》《促织》.pptx
免费
0下载
2024版《微专题》·语文·新高考第51练.docx
2024版《微专题》·语文·新高考第51练.docx
免费
27下载
高考语文专题06 文言文阅读(人物传记类)- 十年(2014-2023)高考语文真题分项汇编 (全国通用)(学生卷).docx
高考语文专题06 文言文阅读(人物传记类)- 十年(2014-2023)高考语文真题分项汇编 (全国通用)(学生卷).docx
免费
0下载
2024年新高考语文资料重难点11 积累应用(上海一模卷精选强化)-2024年高考语文【热点·重点·难点】专练(上海专用)(原卷版).docx
2024年新高考语文资料重难点11 积累应用(上海一模卷精选强化)-2024年高考语文【热点·重点·难点】专练(上海专用)(原卷版).docx
免费
0下载
2021-2022学年上海市浦东新区高三(上)期末语文试卷(一模).doc
2021-2022学年上海市浦东新区高三(上)期末语文试卷(一模).doc
免费
0下载
2024年新高考语文资料秘籍02 文学类文本阅读解题秘籍(新高考专用)(解析版).docx
2024年新高考语文资料秘籍02 文学类文本阅读解题秘籍(新高考专用)(解析版).docx
免费
0下载
2010年江苏省高考语文试卷解析版   .pdf
2010年江苏省高考语文试卷解析版 .pdf
免费
14下载
2024年高考语文一轮复习讲义(部编新高考版)板块6 课时51 把握情感内涵——家国情怀,潜心体悟.docx
2024年高考语文一轮复习讲义(部编新高考版)板块6 课时51 把握情感内涵——家国情怀,潜心体悟.docx
免费
11下载
2024版《微专题》·语文·新高考第36练.docx
2024版《微专题》·语文·新高考第36练.docx
免费
3下载
我的小文库
实名认证
内容提供者

提供高质量免费文档试卷下载,如果满意请告诉您身边的人,如果不满意请告诉我们,您的意见对于我们很重要,是我们不断进步的动力

阅读排行

确认删除?
回到顶部
客服号
  • 客服QQ点击这里给我发消息
QQ群
  • QQ群点击这里加入QQ群
提交所需资料详情,我们来帮找资料