2024年新高考语文资料板块八 学案68 正确使用标点符号——理解语意,掌握用法.docx本文件免费下载 【共14页】

2024年新高考语文资料板块八 学案68 正确使用标点符号——理解语意,掌握用法.docx
2024年新高考语文资料板块八 学案68 正确使用标点符号——理解语意,掌握用法.docx
2024年新高考语文资料板块八 学案68 正确使用标点符号——理解语意,掌握用法.docx
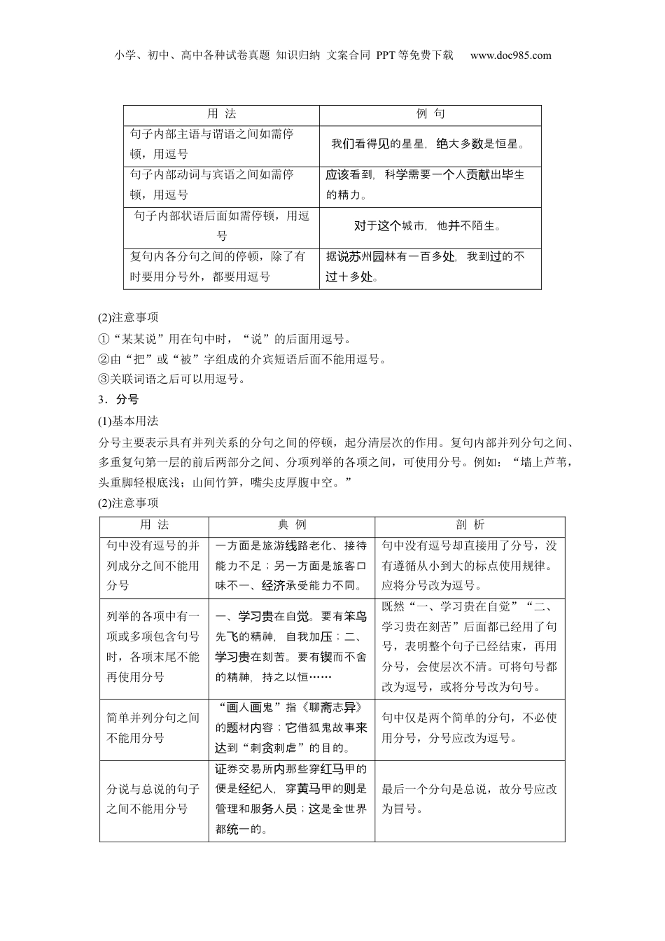
小学、初中、高中各种试卷真题知识归纳文案合同PPT等免费下载www.doc985.com学案68正确使用标点符号——理解意,掌握用法语复习任务掌握七种点号、五种标号的用法和作用。考情微观年份卷别提问方式所考标点命题特点2022全国甲卷文中多处用了引号,下列四处引号中用法和其他三处不同的一项是(3分)引号①从考查频率看,标点属于轮考点。②从命题内容看,目前只考了标号且只是单一标号的用法和作用,与教材结合紧密,未进行综合考查。③从命题形式看,与其他考点综合考查,采用单选题型。2020全国Ⅰ卷下列各句中的破折号,和文中破折号作用相同的一项是(3分)破折号新高考Ⅰ卷下列各句中的破折号,和文中破折号作用相同的一项是(3分)破折号2019全国Ⅱ卷下列各句中的引号和文中“长跪不起”的引号,作用相同的一项是(3分)引号知识图要前备知识——点号与标号的基本用法及注意事项标点符号是一套辅助文字记录语言的符号,是书面语言的有机组成部分。标点符号有助于我们分清句子结构,辨明不同语气,准确理解词语的性质和文章的意义。一、点号的基本用法点号的作用在于点断,主要表示说话时的停顿和语气,是针对句子内部结构层次的。对小学、初中、高中各种试卷真题知识归纳文案合同PPT等免费下载www.doc985.com于点号,要明确点号表示停顿的时间长短关系:顿号<逗号<分号<冒号<三个句末点号(句号、问号、叹号)。(一)顿号、逗号、分号顿号、逗号、分号表示句子内部大小、性质不同的由短到长的停顿。1.顿号(1)基本用法表示句子中并列词语、短语之间或某些序次词之间的停顿,句内最短的停顿。(2)注意事项用法内涵例句(词)大并套小并,大并逗,小并顿并列结构内部又包含并列词语,为区分层次,大的并列结构之间用逗号,小的并列词语之间用顿号。去、在、未,上下、左过现来右,都是相互系、相互影联响的。并列谓语和并列补语,中间不用去打顿并列性谓语之间和并列性补语之间用逗号,而不用顿号。①要不步,字,生。你断进识产②故事得,人。这个讲真实动集合词语连得紧,中间不要插进顿集合词语结构紧密,不能用顿号隔开来。“中小学”“生工师员”中不间能用。顿号概数约数不确切,中间也不带上顿概数即约数,是不确切的数目,中间不能用顿号。他看上去十七八的子。岁样多个(三个及三个以上)引号、书名号并用,中间不能用顿号“大宅子”“翅鱼”“片鸦”分比什?别喻么连词前不带顿并列短语中,如果有连词“和、与、及、或”等,连词前不能用顿号。地等待,只是想一睹观众长时间的采,或一名。她风让她签个并列词语带语气词,打逗不打顿句子内有多个词语并列,但同时又都带了语气词,停顿时间就自然长了些,之间不能用顿号。房里呀,呀,呀,椅间真乱书纸子呀,衣服呀……七八糟。乱2.逗号(1)基本用法表示一句话中间的停顿,停顿的时间比顿号要长一点。用逗号表停顿,主要有以下情况:小学、初中、高中各种试卷真题知识归纳文案合同PPT等免费下载www.doc985.com用法例句句子内部主语与谓语之间如需停顿,用逗号我看得的星星,大多是恒星。们见绝数句子内部动词与宾语之间如需停顿,用逗号看到,科需要一人出生应该学个贡献毕的精力。句子内部状语后面如需停顿,用逗号于城市,他不陌生。对这个并复句内各分句之间的停顿,除了有时要用分号外,都要用逗号据州林有一百多,我到的不说苏园处过十多。过处(2)注意事项①“某某说”用在句中时,“说”的后面用逗号。②由“把”或“被”字组成的介宾短语后面不能用逗号。③关联词语之后可以用逗号。3.分号(1)基本用法分号主要表示具有并列关系的分句之间的停顿,起分清层次的作用。复句内部并列分句之间、多重复句第一层的前后两部分之间、分项列举的各项之间,可使用分号。例如:“墙上芦苇,头重脚轻根底浅;山间竹笋,嘴尖皮厚腹中空。”(2)注意事项用法典例剖析句中没有逗号的并列成分之间不能用分号一方面是旅游路老化、接待线能力不足;另一方面是旅客口味不一、承受能力不同。经济句中没有逗号却直接用了分号,没有遵循从小到大的标点使用规律。应将分号改为逗号。列举的各项中有一项或多项包含句号时,各项末尾不能再使用分号一、在...

1、当您付费下载文档后,您只拥有了使用权限,并不意味着购买了版权,文档只能用于自身使用,不得用于其他商业用途(如 [转卖]进行直接盈利或[编辑后售卖]进行间接盈利)。
2、本站所有内容均由合作方或网友上传,本站不对文档的完整性、权威性及其观点立场正确性做任何保证或承诺!文档内容仅供研究参考,付费前请自行鉴别。
3、如文档内容存在违规,或者侵犯商业秘密、侵犯著作权等,请点击“违规举报”。

碎片内容

与本文档类似文档
2016年高考语文真题(新课标Ⅰ)(原卷版).doc
2016年高考语文真题(新课标Ⅰ)(原卷版).doc
免费
26下载
2025年新高考语文复习  第22篇   《无衣》(解析版).docx
2025年新高考语文复习 第22篇 《无衣》(解析版).docx
免费
0下载
2024年新高考语文资料专题02 语句复位(巩固练习)-备战2024年高考语文语言文字运用专项突破(解析版).docx
2024年新高考语文资料专题02 语句复位(巩固练习)-备战2024年高考语文语言文字运用专项突破(解析版).docx
免费
0下载
2024年新高考语文资料专题21 读懂古代诗歌,鉴赏诗歌形象(练习) (解析版)-2024年高考语文二轮复习讲练测(新教材新高考).docx
2024年新高考语文资料专题21 读懂古代诗歌,鉴赏诗歌形象(练习) (解析版)-2024年高考语文二轮复习讲练测(新教材新高考).docx
免费
0下载
2024年新高考语文资料必修下册(四) 单篇梳理 基础积累 课文10 答司马谏议书.docx
2024年新高考语文资料必修下册(四) 单篇梳理 基础积累 课文10 答司马谏议书.docx
免费
0下载
2025年新高考语文复习  第11篇《子路、曾皙、冉有、公西华侍坐》(解析版).docx
2025年新高考语文复习 第11篇《子路、曾皙、冉有、公西华侍坐》(解析版).docx
免费
0下载
2017年高考语文试卷(新课标Ⅰ卷)(空白卷) (1).docx
2017年高考语文试卷(新课标Ⅰ卷)(空白卷) (1).docx
免费
0下载
高中2024版《微专题》·语文·新高考第9练.docx
高中2024版《微专题》·语文·新高考第9练.docx
免费
0下载
2024年高考语文一轮复习讲义(部编新高考版)板块5 第1部分 教材文言文复习 课时25 《齐桓晋文之事》.docx
2024年高考语文一轮复习讲义(部编新高考版)板块5 第1部分 教材文言文复习 课时25 《齐桓晋文之事》.docx
免费
21下载
2020年高考语文试卷(上海)(秋考)(空白卷).doc
2020年高考语文试卷(上海)(秋考)(空白卷).doc
免费
0下载
2024年新高考语文 03.理想召唤与现实纷扰-2024年高考语文作文新趋势.pptx
2024年新高考语文 03.理想召唤与现实纷扰-2024年高考语文作文新趋势.pptx
免费
0下载
2025年新高考语文复习  知识手册01:2025年考情分析+现代汉语知识(知识梳理)-备战2025年高考语文一轮复习考点帮(新高考通用).docx
2025年新高考语文复习 知识手册01:2025年考情分析+现代汉语知识(知识梳理)-备战2025年高考语文一轮复习考点帮(新高考通用).docx
免费
0下载
2015年湖北省高考语文试卷往年高考真题.doc
2015年湖北省高考语文试卷往年高考真题.doc
免费
0下载
2024年新高考语文 复习任务群一 重点突破学案2 “篇”“类”结合,分析文体特征和文本特色.pptx
2024年新高考语文 复习任务群一 重点突破学案2 “篇”“类”结合,分析文体特征和文本特色.pptx
免费
0下载
2024年新高考语文资料解密02 信息类文本阅读之概括理解(分层训练)(原卷版).docx
2024年新高考语文资料解密02 信息类文本阅读之概括理解(分层训练)(原卷版).docx
免费
0下载
必修下册(一) 整合迁移3 通假字与形容词活用.pptx
必修下册(一) 整合迁移3 通假字与形容词活用.pptx
免费
0下载
2025年新高考语文复习  专题03:赏析小说环境(原卷版)-【上好课】2025年高考语文一轮复习知识清单.docx
2025年新高考语文复习 专题03:赏析小说环境(原卷版)-【上好课】2025年高考语文一轮复习知识清单.docx
免费
0下载
2025年新高考语文复习  考点巩固卷20   文本解读(解析版).docx
2025年新高考语文复习 考点巩固卷20 文本解读(解析版).docx
免费
0下载
2024年新高考语文资料板块6 课时50 理解概括思想内容——以意逆志,读懂悟透.docx
2024年新高考语文资料板块6 课时50 理解概括思想内容——以意逆志,读懂悟透.docx
免费
0下载
【高考语文】备战2024年(新高考专用)易错题16  文学类文本阅读之教考衔接题——对语文教材不熟,衔接脱节(原卷版).docx
【高考语文】备战2024年(新高考专用)易错题16 文学类文本阅读之教考衔接题——对语文教材不熟,衔接脱节(原卷版).docx
免费
0下载
我的小文库
实名认证
内容提供者

提供高质量免费文档试卷下载,如果满意请告诉您身边的人,如果不满意请告诉我们,您的意见对于我们很重要,是我们不断进步的动力

阅读排行

确认删除?
回到顶部
客服号
  • 客服QQ点击这里给我发消息
QQ群
  • QQ群点击这里加入QQ群