2024年新高考语文资料板块6 课时51 把握情感内涵——家国情怀,潜心体悟.docx本文件免费下载 【共10页】

2024年新高考语文资料板块6 课时51 把握情感内涵——家国情怀,潜心体悟.docx
2024年新高考语文资料板块6 课时51 把握情感内涵——家国情怀,潜心体悟.docx
2024年新高考语文资料板块6 课时51 把握情感内涵——家国情怀,潜心体悟.docx
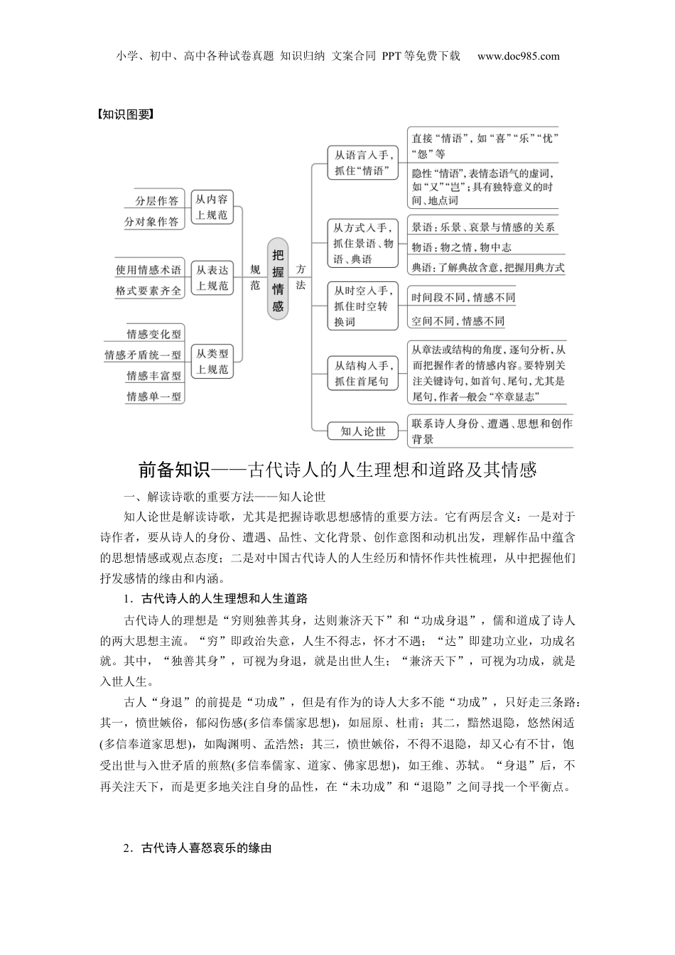
小学、初中、高中各种试卷真题知识归纳文案合同PPT等免费下载www.doc985.com课时51把握情感内涵——家情,潜心体悟国怀复习任务1.能够运用一定的方法,准确把握古诗所表达的情感。2.掌握情感题的审答规范。考情微观年份卷别篇名提问方式设题角度命题特点2020全国Ⅰ卷《奉和袭美抱疾杜门见寄次韵》请简要概括本诗所表达的思想感情。(6分)整体情感概括①虽然高考重视对诗的思想内容的考查,但对情感的把握仍是它命题的重点。即使不设主观题,也会在选择题中设专项考查。②高考情感题题干用语较为灵活,如“思想感情”(指感情)、“情感态度”“感情基调”“心态”等。有分析与概括两种答题要求。③答题要点不单一,多指向情感的丰富性。④就所考查情感的内涵看,无非三类:一类是关乎己与家的,一类是关乎国与世的,一类是家国交织在一起的。新高考Ⅰ卷《赠别郑炼赴襄阳》诗的颈联写到峨眉、岘首两座山,对表达离情有何作用?请简要分析。(6分)通过意象间接考查情感2017全国Ⅲ卷《编集拙诗,成一十五卷,因题卷末,戏赠元九、李二十》请从“戏赠”入手,结合全诗,分析作者表达的情感态度。(6分)整体情感分析2016全国乙卷《金陵望汉江》诗中运用任公子的典故,表达了什么样的思想感情?(5分)局部情感分析小学、初中、高中各种试卷真题知识归纳文案合同PPT等免费下载www.doc985.com知识图要前备知识——古代诗人的人生理想和道路及其情感一、解读诗歌的重要方法——知人论世知人论世是解读诗歌,尤其是把握诗歌思想感情的重要方法。它有两层含义:一是对于诗作者,要从诗人的身份、遭遇、品性、文化背景、创作意图和动机出发,理解作品中蕴含的思想情感或观点态度;二是对中国古代诗人的人生经历和情怀作共性梳理,从中把握他们抒发感情的缘由和内涵。1.古代诗人的人生理想和人生道路古代诗人的理想是“穷则独善其身,达则兼济天下”和“功成身退”,儒和道成了诗人的两大思想主流。“穷”即政治失意,人生不得志,怀才不遇;“达”即建功立业,功成名就。其中,“独善其身”,可视为身退,就是出世人生;“兼济天下”,可视为功成,就是入世人生。古人“身退”的前提是“功成”,但是有作为的诗人大多不能“功成”,只好走三条路:其一,愤世嫉俗,郁闷伤感(多信奉儒家思想),如屈原、杜甫;其二,黯然退隐,悠然闲适(多信奉道家思想),如陶渊明、孟浩然;其三,愤世嫉俗,不得不退隐,却又心有不甘,饱受出世与入世矛盾的煎熬(多信奉儒家、道家、佛家思想),如王维、苏轼。“身退”后,不再关注天下,而是更多地关注自身的品性,在“未功成”和“退隐”之间寻找一个平衡点。2.古代诗人喜怒哀乐的缘由小学、初中、高中各种试卷真题知识归纳文案合同PPT等免费下载www.doc985.com喜乐自然对自然山水景物的热爱;对春夏秋冬的喜爱人生隐逸生活闲适、自由;政治得意;功业有成历经战乱后暂得安宁;亲人(友人)团聚;回归故乡国家国家太平繁荣;百姓安居乐业悲愤国家山河沦丧;小人当道;报国无门统治者穷兵黩武;当权者昏庸腐朽百姓剥削者压榨人民;人民遭受苦难历史昔盛今衰;王朝兴替借古讽今;由历史寄托怀才不遇、统治者昏庸、壮志未酬等人生不得志,仕途失意人生短暂,年华易逝年华已老,壮志未酬客居他乡,孤独寂寞人生无常,伤春悲秋亲人相思不得相见友人依依不舍的留恋;离愁别恨;相思担忧二、古诗情感分类及答题术语情感分类常见术语被贬[自己]孤独、无奈、苦闷——基本心情怀才不遇、壮志难酬、报国无门——生活状态宦海沉浮(仕途数起数落。如辛弃疾、白居易、苏轼)[别人]仕途不顺——生活状态人情淡薄、世态炎凉(无人理会)——感叹奸臣当道、小人得志、贤愚不分(皇帝是非不分)[社会]忧国忧民(担心国家和人民)思乡[自己]孤独、无奈、苦闷——情感漂泊羁旅——状态[别人、社会]思乡怀人之情惜春[自己]孤独、无奈、苦闷[社会]对春天的热爱;对春天的挽留之意;惜春(惋惜)之情、伤春(悲伤)之情送别[自己]孤独、无奈、苦闷[友人]惜别、留恋之情;称赞;感谢;友情深厚(桃花潭水深千尺,不小学、初中、高中各种试卷真题知识归纳文案合同PPT等免费下载www.doc985.com及汪伦送我情)友...

1、当您付费下载文档后,您只拥有了使用权限,并不意味着购买了版权,文档只能用于自身使用,不得用于其他商业用途(如 [转卖]进行直接盈利或[编辑后售卖]进行间接盈利)。
2、本站所有内容均由合作方或网友上传,本站不对文档的完整性、权威性及其观点立场正确性做任何保证或承诺!文档内容仅供研究参考,付费前请自行鉴别。
3、如文档内容存在违规,或者侵犯商业秘密、侵犯著作权等,请点击“违规举报”。

碎片内容

与本文档类似文档
2025年新高考语文复习  第01讲 必修上《劝学》、《师说》一轮复习(讲义)(原卷版).docx
2025年新高考语文复习 第01讲 必修上《劝学》、《师说》一轮复习(讲义)(原卷版).docx
免费
0下载
2024年新高考语文资料复习任务七 探究文本意蕴和标题.doc
2024年新高考语文资料复习任务七 探究文本意蕴和标题.doc
免费
0下载
2016年高考语文试卷(新课标Ⅱ卷)(空白卷) (3).docx
2016年高考语文试卷(新课标Ⅱ卷)(空白卷) (3).docx
免费
0下载
2025年新高考语文复习  综合测试09 传记文言文-备战2025年高考语文一轮复习考点帮(上海专用)(原卷版).docx
2025年新高考语文复习 综合测试09 传记文言文-备战2025年高考语文一轮复习考点帮(上海专用)(原卷版).docx
免费
0下载
2024年新高考语文资料复习任务四 图文转换.doc
2024年新高考语文资料复习任务四 图文转换.doc
免费
0下载
2025年新高考语文复习  板块八 学案68 正确理解运用实词虚词——结合语境,精准辨析.docx
2025年新高考语文复习 板块八 学案68 正确理解运用实词虚词——结合语境,精准辨析.docx
免费
0下载
2024年新高考语文资料知识清单四 掌握常用谦敬辞的用法.doc
2024年新高考语文资料知识清单四 掌握常用谦敬辞的用法.doc
免费
0下载
2024年新高考语文资料专题18 文言文翻译(练习)-2024年高考语文二轮复习讲练测(新教材新高考) (原卷版).docx
2024年新高考语文资料专题18 文言文翻译(练习)-2024年高考语文二轮复习讲练测(新教材新高考) (原卷版).docx
免费
0下载
2024年新高考语文 板块10 写作 课时87 情境任务作文审题立意——审准情境,完成任务.pptx
2024年新高考语文 板块10 写作 课时87 情境任务作文审题立意——审准情境,完成任务.pptx
免费
0下载
2023《大考卷》二轮专项分层特训卷·语文【新教材】1.5.5.docx
2023《大考卷》二轮专项分层特训卷·语文【新教材】1.5.5.docx
免费
23下载
2024年高考语文一轮复习讲义(部编新高考版)板块五 对点练案26 精准概括文意.docx
2024年高考语文一轮复习讲义(部编新高考版)板块五 对点练案26 精准概括文意.docx
免费
12下载
2024年新高考语文资料板块8 第2部分 语言应用 课时71 修辞手法构成和表达效果——修辞立诚,行“文”致远.docx
2024年新高考语文资料板块8 第2部分 语言应用 课时71 修辞手法构成和表达效果——修辞立诚,行“文”致远.docx
免费
0下载
2023《微专题·小练习》·语文·L-1第36练.docx
2023《微专题·小练习》·语文·L-1第36练.docx
免费
23下载
高中2024版《微专题》·语文·统考版第6练.docx
高中2024版《微专题》·语文·统考版第6练.docx
免费
0下载
①2023-2024学年度江西省四校联考12月高二年级语文试卷.pdf
①2023-2024学年度江西省四校联考12月高二年级语文试卷.pdf
免费
17下载
2001年黑龙江高考语文真题及答案.doc
2001年黑龙江高考语文真题及答案.doc
免费
19下载
2024年新高考语文 复习任务群三 重点突破学案2 析语句内涵,赏语句精彩.pptx
2024年新高考语文 复习任务群三 重点突破学案2 析语句内涵,赏语句精彩.pptx
免费
0下载
高中2023《微专题·小练习》·语文·L-1第19练.docx
高中2023《微专题·小练习》·语文·L-1第19练.docx
免费
0下载
2024年新高考语文 04 思辨类作文审题立意精准突破-备战2024年高考语文作文考前必备素材与押题范文 课件(共37张PPT).pptx
2024年新高考语文 04 思辨类作文审题立意精准突破-备战2024年高考语文作文考前必备素材与押题范文 课件(共37张PPT).pptx
免费
0下载
2022年高考语文试卷(上海)(春考)(解析卷).docx
2022年高考语文试卷(上海)(春考)(解析卷).docx
免费
0下载

发表评论取消回复

参与评论可获取积分奖励  
我的小文库
实名认证
内容提供者

提供高质量免费文档试卷下载,如果满意请告诉您身边的人,如果不满意请告诉我们,您的意见对于我们很重要,是我们不断进步的动力

确认删除?
回到顶部
客服号
  • 客服QQ点击这里给我发消息
QQ群
  • QQ群点击这里加入QQ群
提交所需资料详情,我们来帮找资料