2024年新高考语文资料板块10 写作 课时89 掌握议论文结构导图(常规式)——借助导图,形成思路.docx本文件免费下载 【共7页】

2024年新高考语文资料板块10 写作 课时89 掌握议论文结构导图(常规式)——借助导图,形成思路.docx
2024年新高考语文资料板块10 写作 课时89 掌握议论文结构导图(常规式)——借助导图,形成思路.docx
2024年新高考语文资料板块10 写作 课时89 掌握议论文结构导图(常规式)——借助导图,形成思路.docx
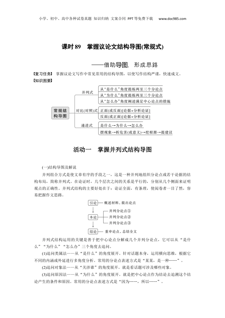
小学、初中、高中各种试卷真题知识归纳文案合同PPT等免费下载www.doc985.com课时89掌握议论文结构导图(常规式)——借助,形成思路导图复习任务掌握议论文写作中常见常用的结构导图,以使写作结构严谨,快速成文。知识图要活动一掌握并列式结构导图(一)结构导图及解说并列组合方式是使文章有序的手段之一,这是一种并列地组织分论点或若干论据的结构布局,简称并列式。在论证时,几个层次之间的关系是平行的,分别从几个侧面来证明观点的正确性。并列式结构的主要好处在于:论证全面,有条理,使阅卷者一目了然,容易把握作文思路。并列式结构运用的关键是善于把中心论点分解成几个并列分论点,它可以从“是什么”“为什么”“怎么办”三个角度去追问。(1)追问类属法——从“是什么”的角度展开。针对话题本身,运用横向思维,根据它不同的内涵或外延进行多角度分析。常用的分论点表述方式是“某某,是一种……”。(2)追问对象法——从“关涉谁”的角度展开。就是看话题可涉及哪些对象。(3)追问原因法——从“为什么”的角度展开。就是把中心论点作为结论去追溯这个结论产生的条件和原因。常用的分论点表述方式是“因为……,所以……”。小学、初中、高中各种试卷真题知识归纳文案合同PPT等免费下载www.doc985.com(4)追问途径法——从“怎么办”的角度展开。主要是追寻解决和达到的方法和途径。常用的分论点表述方式是“要……就应该……”。(5)追问结果法——从“会怎样”的角度展开。主要是回答结果和效能方面的问题(意义、作用、价值、影响)。常用的分论点表述方式是“做到……就会……”。试以“读书乐”话题为例说明:拟写分论点的要求:(1)分而有范:几个分论点应该按同一标准(同一角度)回答同一问题。(“扣得住”)(2)分而有理:分论点之间界限清楚,不互相交叉重叠,互不包容。(“分得开”)(3)分而有序:分论点排列的先后顺序要合乎逻辑,合乎情理。(“排得顺”)(二)考场范文示例(2022·全甲国)“移”“化”与独创齐飞《》中人亭子取名,红楼梦众为“翼然”直接移用,“玉泻”借化用,玉鉴宝则独创“沁芳”,有新意,又合,最人可。泱泱中,孕育了五千年的文明;既贴实际终获众认华河,奔出璀璨目的文化。身快速革的代,我仍需移用、化用大胆黄滚滚腾夺处变时们与独,家展辟多元通道。创齐飞为国发开直接移用,化前人智慧,有益于承文化,守家底色。北京冬幕立春,转传坚国奥会开生机勃勃,春意盎然,幕谷雨,烟雨蒙蒙,依依惜;幕迎客松,幕折柳送闭别开闭……冬精髓的移用,着中式浪漫。无有偶,中航天器直接移用的命名方式,奥对传统诠释国独国更代完美融合:将传统与现“嫦娥”奔月、“玉兔”探月、“天问”天问……直接移用不生机,更使人增加了的知和理解。博大精深的中文化是中民仅让传统焕发众对传统认华华族生生不息、展大的丰厚滋,更是中特色道路的底色和底,面藏,我不发壮养国蕴对宝们妨大胆直接移用!借化用,撞感火花,有助于奠基革新,增添展亮色。移用不同,借化用鉴碰灵发与鉴重在“鉴”与“化”,强用子甄,心思化。王勃化用曹植调脑别动转“丈夫志四海,万里比犹邻”一句,出写“海存知己,天涯若比内邻”的千古佳句;魏晋借法意,绘画鉴书笔使工的束,更多了几分墨情韵。上述事例不,化用的在绘画摆脱艺绘画缚笔从难发现关键小学、初中、高中各种试卷真题知识归纳文案合同PPT等免费下载www.doc985.com于生发“化反学应”。我在移用的基上,点心思,些洞,不如们应础动开脑虽“沁芳”,但也较“翼然”有了的。质飞跃大胆,辟新道路,有利于跨越展,形成代特色。放眼全球,新的道独创开崭发时创赛硝烟四起,我在新展上等不得,也慢不得。芯片之痛,正是因自主新不足们创驱动发既创而人卡脖子;利不多,正是因移用化用多而人失干。不易,但若不咀嚼痛让专过让劲独创苦,不忍受寂寞,就不可能社型展,引中巨劈波浪。近平驱动会经济转发牵国轮斩习总书曾,我科技展的方向就是新、新、再新。可,新永无止境,有活记说国发创创创见创没绝招,必只能落于人后。然,大之,非一羽之;之速,非一足之力。独势当鹏动轻骐骥独创需久久功的持和付出,在之路上,我不...

1、当您付费下载文档后,您只拥有了使用权限,并不意味着购买了版权,文档只能用于自身使用,不得用于其他商业用途(如 [转卖]进行直接盈利或[编辑后售卖]进行间接盈利)。
2、本站所有内容均由合作方或网友上传,本站不对文档的完整性、权威性及其观点立场正确性做任何保证或承诺!文档内容仅供研究参考,付费前请自行鉴别。
3、如文档内容存在违规,或者侵犯商业秘密、侵犯著作权等,请点击“违规举报”。

碎片内容

与本文档类似文档
2025年新高考语文复习  专题02 理解性默写-3年(2022-2024)高考1年模拟语文真题分类汇编(全国通用)(原卷版).docx
2025年新高考语文复习 专题02 理解性默写-3年(2022-2024)高考1年模拟语文真题分类汇编(全国通用)(原卷版).docx
免费
0下载
高考语文专题07 名句名篇默写-2023年高考真题和模拟题语文分项汇编(解析卷).docx
高考语文专题07 名句名篇默写-2023年高考真题和模拟题语文分项汇编(解析卷).docx
免费
0下载
2024年高考语文一轮复习讲义(部编新高考版)板块6 对点练案28 把握情感内涵.docx
2024年高考语文一轮复习讲义(部编新高考版)板块6 对点练案28 把握情感内涵.docx
免费
6下载
主题梳理12:体育强国-备战2021年高考作文之社会热点素材主题梳理.docx
主题梳理12:体育强国-备战2021年高考作文之社会热点素材主题梳理.docx
免费
0下载
2008年高考语文试卷(广东)(解析卷).doc
2008年高考语文试卷(广东)(解析卷).doc
免费
0下载
1997年广西高考语文真题及答案.doc
1997年广西高考语文真题及答案.doc
免费
20下载
高考语文复习 考点23文化常识-备战2025年高考语文一轮复习考点帮(新高考通用)(解析版).docx
高考语文复习 考点23文化常识-备战2025年高考语文一轮复习考点帮(新高考通用)(解析版).docx
免费
0下载
高考语文复习 语言文字运用第一课(讲义)(解析版).docx
高考语文复习 语言文字运用第一课(讲义)(解析版).docx
免费
0下载
2024年新高考语文资料复习任务群一 创新练案 群文通练 杜甫沉郁顿挫诗风研究.docx
2024年新高考语文资料复习任务群一 创新练案 群文通练 杜甫沉郁顿挫诗风研究.docx
免费
0下载
1995年广东高考语文真题及答案.doc
1995年广东高考语文真题及答案.doc
免费
5下载
2015年高考语文试卷(安徽)(空白卷).doc
2015年高考语文试卷(安徽)(空白卷).doc
免费
0下载
2024年高考语文一轮复习讲义(部编新高考版)板块五 学案29 《阿房宫赋》《六国论》.docx
2024年高考语文一轮复习讲义(部编新高考版)板块五 学案29 《阿房宫赋》《六国论》.docx
免费
5下载
2024年新高考语文资料板块五 学案40 《上枢密韩太尉书》《古代文论选段》.docx
2024年新高考语文资料板块五 学案40 《上枢密韩太尉书》《古代文论选段》.docx
免费
0下载
高考语文复习 选修(二) 单篇梳理7 上枢密韩太尉书 (1).docx
高考语文复习 选修(二) 单篇梳理7 上枢密韩太尉书 (1).docx
免费
0下载
2024年新高考语文资料热点01 现代文阅读I之运用观点分析现象类题(解析版).docx
2024年新高考语文资料热点01 现代文阅读I之运用观点分析现象类题(解析版).docx
免费
0下载
高考语文复习 06 文言文文意概括简答题对点训练(解析版).docx
高考语文复习 06 文言文文意概括简答题对点训练(解析版).docx
免费
0下载
高考语文复习 综合测试08文言文阅读(多文本)-备战2025年高考语文一轮复习考点帮(新高考通用)(解析版).docx
高考语文复习 综合测试08文言文阅读(多文本)-备战2025年高考语文一轮复习考点帮(新高考通用)(解析版).docx
免费
0下载
2024年新高考语文资料板块5 第2部分 文言文考点突破 课时41 理解文言实词(一)——词分古今,义究源流.docx
2024年新高考语文资料板块5 第2部分 文言文考点突破 课时41 理解文言实词(一)——词分古今,义究源流.docx
免费
0下载
2013年全国统一高考语文试卷(新课标ⅰ)(原卷版).pdf
2013年全国统一高考语文试卷(新课标ⅰ)(原卷版).pdf
免费
27下载
高考语文复习 考点04 压缩与扩展语段-备战2025年高考语文一轮复习考点帮(天津专用)(解析版).docx
高考语文复习 考点04 压缩与扩展语段-备战2025年高考语文一轮复习考点帮(天津专用)(解析版).docx
免费
0下载
我的小文库
实名认证
内容提供者

提供高质量免费文档试卷下载,如果满意请告诉您身边的人,如果不满意请告诉我们,您的意见对于我们很重要,是我们不断进步的动力

阅读排行

确认删除?
回到顶部
客服号
  • 客服QQ点击这里给我发消息
QQ群
  • QQ群点击这里加入QQ群
提交所需资料详情,我们来帮找资料